-
行业资讯
INDUSTRY INFORMATION
【导读】
预算有限,但又迫切希望用数据提升招聘效率,是当下很多HR负责人共同的处境。预算4万以内最值得投资的招聘数据分析系统有哪些?与其纠结具体品牌,不如先搞清楚:这个预算可以覆盖哪几类产品形态、分别适合什么企业阶段、以及如何确保投入真正在招聘决策中产生价值。本文围绕7大主流方案类型做横向分析,并给出分场景选型路径和落地建议,适合HR负责人、业务HR和正在推进招聘数字化的管理者系统阅读。
在不少企业里,招聘团队已经习惯了每月手工汇总数据:从招聘网站导出Excel、手动统计简历数、面试通过率、平均招聘周期,再勉强做一份PPT给老板“汇报进度”。
看上去有了“数据”,但几个现实问题往往没被真正解决:
- 数据口径不统一,业务方质疑“你说的这条招聘效率指标到底怎么算的?”
- 统计工作大量依赖人工,耗费了HR本就有限的时间精力
- 数据停留在描述层,很少真正支撑到渠道策略调整、用人经理协同、HC规划优化
于是,“上个招聘数据分析系统吧”的声音越来越多。但当预算被明确卡在“年费用4万元以内”,HR就会陷入一个典型问题型困境:预算4万以内最值得投资的招聘数据分析系统有哪些?到底该买哪一款,才不至于白花钱?
笔者在与多家企业的招聘数字化项目交流中发现,与其从“买哪款产品”入手,不如先搞清楚“买哪一种类型的解决方案”,再在相应类型中比选具体厂商。尤其是在4万以内的预算约束下,选错“赛道”,比选错某个具体品牌更致命。下面的分析,正是基于这种视角展开。
一、4万预算意味着什么?先看清你到底能买到什么级别的招聘数据分析系统
本模块的核心结论是:年预算4万以内,通常很难买到“全栈式、一体化”的招聘数据分析系统,但足以支撑中小企业搭建一套“够用的、围绕关键指标的轻量化分析能力”。关键在于认清预算边界和能力边界,不做不切实际的期待。
1. 预算结构:4万不只是“软件订阅费”
很多HR在对比招聘数据分析系统时,只盯着“软件年费”这一行数字,而忽略了整体成本结构。更现实的做法,是把4万预算拆解成几块:
- 软件/服务订阅:SaaS系统的年度使用费,通常是大头
- 实施配置与培训:初始配置、指标口径梳理、基础培训(部分厂商打包进年费)
- 集成/对接成本:如果需要与现有ATS、HR系统或招聘网站做数据打通,往往会有额外成本
- 内部投入:包括HR同事参与需求梳理、试点、数据清洗的时间成本
从实践看,当预算被严格控制在4万以内时,可行的路径往往是:软件本身选择轻量、开箱即用的方案,将对接范围收缩到1–2个关键数据源,实施过程强调“快起步、后优化”,而不是一开始就追求“大而全”。
2. 预算对应的典型能力边界
在这个预算段,能够期待的能力,大致可以归纳为:
- 覆盖招聘流程核心环节的基础指标:如各渠道简历数、各环节转化率、平均招聘周期、offer成功率等
- 可视化看板与自助报表:支持HR按职位、部门、渠道等维度进行切片查看
- 适度的历史趋势分析:如近6个月不同渠道的表现变化
而在4万以内,通常很难覆盖:
- 复杂的预测分析或AI算法(例如基于机器学习的候选人成功率预测)
- 涉及多系统、多业务域的精细数据治理(如与绩效、培训等深度打通)
- 为单一客户定制开发大量个性化功能
如果在这个预算区间却希望“一步到位把所有招聘数据问题统统解决”,失望几乎是必然的。
3. 如何用好有限预算:能力聚焦而非全面覆盖
笔者更建议的策略是:将4万预算聚焦在“1–2个最影响业务的招聘痛点”上,例如:
- 招聘周期过长,业务抱怨“招不来人”
- 渠道成本高但产出不佳,无法用数据说服业务调整
- 某类关键岗位长期缺编,但一直说不清“问题在哪里”
围绕核心痛点,倒推需要建立哪些指标、需要打通哪些数据、需要哪些可视化能力,再反过来筛选系统。这样一来,预算虽有限,但投入与业务价值的匹配度更高,也更容易在内部争取后续扩大预算的空间。
二、7大类型方案横评:预算4万以内到底有哪些“可选项”?
标题中提到的“7款产品横评”,在当前品牌信息无法一一列举的前提下,更合理的做法是:从市场上常见的7种“方案类型”入手,横向比较它们在预算4万以内可实现的能力和适配场景。在每一类中,再去具体比选厂商。
本模块的核心结论是:对多数预算4万以内的企业而言,比起纠结具体品牌,先选对“方案类型组合”,往往能规避70%以上的踩坑风险。
1. 7大类型方案概览对比
下面用一个对比视角,先把7类方案的定位拉齐:

接下来逐类展开。
2. 类型1:ATS系统+基础报表——“顺带获得”的招聘数据分析
不少企业已经在使用某种ATS(Applicant Tracking System)招聘管理系统,这类系统通常自带一定的报表和统计功能。在4万预算内,直接用好现有或基础版ATS自带报表,是性价比较高的起点。
要点分析:
- 优点
- 数据天然来自流程操作,无需额外录入
- 指标体系基本围绕招聘主流程,逻辑较清晰
- 与简历、候选人状态、面试安排等记录紧密结合,方便“点开看明细”
- 局限
- 报表往往固定,自定义分析维度有限
- 难以与外部渠道成本数据、用人部门编制计划等打通
- 在可视化和深度分析能力上,多数停留在“描述性统计”
适用场景:
- 已经或计划上线ATS系统,希望在不额外增加预算的前提下,先把基础招聘数据“跑起来”的企业
- 招聘团队规模不大、需求相对基础的成长型公司
笔者建议:如果你在问“预算4万以内最值得投资的招聘数据分析系统有哪些”时,其实已经有一套ATS系统在跑,却并没有好好用过它的报表模块,那么把时间和预算先花在“把现有能力吃干榨尽”上,可能比另起炉灶更划算。
3. 类型2:独立BI/报表插件方案——在现有系统上“加一层分析皮”
这类方案的典型思路是:在现有ATS、人事系统的基础上,通过独立BI或报表工具,拉取数据、做统一建模和可视化。在4万左右的预算内,多见于轻量BI产品的入门版或按用户数计费的模式。
要点分析:
- 优点
- 报表和看板高度可定制,可按企业自身逻辑搭建指标体系
- 能把多个来源的数据拉到一起,做基础的关联分析
- 更适合有一定“数据意识”的招聘团队和HRBP
- 局限
- 对数据模型、字段口径的理解要求更高,没有懂数据的人很难玩转
- 系统自身不负责数据采集,依赖原系统的数据质量
- 一些BI工具在移动端体验、操作友好性上对非专业人员不够友好
适用场景:
- 已有面向招聘的业务系统,但报表能力偏弱,希望在此之上“搭一层分析大屏”的企业
- 内部有IT或数据分析同事,能协助处理数据模型和权限管理
4. 类型3:招聘平台内嵌分析功能——从渠道入口直接看“投产比”
部分招聘网站或招聘SaaS平台,会在其服务中提供内嵌的数据分析模块,对投放效果、候选人行为路径等进行统计。对于预算有限、主要依赖少数核心渠道的企业,这是个值得考虑的选项。
要点分析:
- 优点
- 依托平台数据,对渠道表现的分析往往更细致(如简历活跃度、候选人行为)
- 上手门槛低,大多是可视化面板,HR不需要太多配置
- 对“渠道优化决策”非常直观
- 局限
- 视角容易局限于某个平台,难以形成企业级的全渠道统一视角
- 对内部流程效率(如面试安排、用人经理反馈速度)感知有限
- 一旦未来更换平台,历史数据的延续性存在风险
适用场景:
- 招聘高度依赖1–2个主力招聘平台,且短期内不会轻易更换
- 核心诉求是“看清渠道效果、优化投放策略”的团队
5. 类型4:HR一体化系统中的招聘分析模块——从组织视角看招聘
不少HR一体化系统(HRIS/HRM)会提供招聘模块及对应的分析能力。与单一ATS不同,这类系统更容易把招聘数据与在职员工、组织架构、编制等信息关联起来。
要点分析:
- 优点
- 能在预算允许的前提下,看到“招聘–在职–离职”一体化的人才流动情况
- 对HC管理、组织结构优化等议题支持更好
- 指标不仅关注数量,也会涉及质量(如试用期通过率等)
- 局限
- 在4万预算内,通常只能覆盖基础模块和标准报表
- 实施周期、跨部门协作成本相对更高
- 对尚未完成HR基础数字化的企业来说,门槛偏高
适用场景:
- 已在推进或计划推进HR一体化系统建设,希望顺带提升招聘数据分析能力的中大型企业
- 人才管理议题(如流动率、关键岗位梯队建设)在公司层面已经被重视
6. 类型5:自建轻量分析(Excel/数据透视+可视化工具)——极低预算下的务实选择
在预算较紧、或对数据分析要求尚不复杂的企业,自建轻量分析方案仍有很强生命力:以Excel/数据透视为主,辅以轻量可视化工具搭建简易仪表板。
要点分析:
- 优点
- 软件成本极低,甚至可以不产生额外采购费用
- 灵活性极高,想如何设计指标表头几乎完全可控
- 适合作为“过渡期”方案,用来摸索适合本企业的指标体系
- 局限
- 数据采集和录入工作量较大,高度依赖人工操作与规范意识
- 版本管理和权限控制困难,容易出现“多份真相”
- 随着数据量和维度增加,维护成本迅速上升
适用场景:
- 人均招聘量不大、岗位结构相对简单的中小企业
- 正在探索招聘指标体系,希望在系统化投入前先“小步试错”的团队
7. 类型6:通用数据分析工具+招聘数据接入——技术驱动型企业的高弹性方案
对于内部有较强技术能力的企业,可以考虑用通用的数据分析平台(如企业已有的数据仓库+可视化工具),把招聘相关数据接入企业级数据平台,在其中搭建招聘分析看板。4万预算常用于增量授权、少量外包开发或咨询服务。
要点分析:
- 优点
- 与其他业务数据(销售、运营、财务等)深度联动,支持更高级的分析
- 技术栈统一,易于企业长远治理与维护
- 对数据敏感的团队来说,可玩空间大
- 局限
- 对IT和数据团队的依赖度极高,HR自身掌控感较弱
- 初始沟通成本与建模复杂度大
- 很容易在早期就“设计过度”,不利于快速看到效果
适用场景:
- 已有企业级数据平台,且高层明确支持“数据驱动”的中大型企业
- 招聘数据分析需求与其他业务数据高度相关(例如销售、客服大规模招聘)的场景
8. 类型7:场景化垂直招聘分析工具(校园/蓝领等)——在关键战场上下重注
还有一类值得关注的,是面向特定招聘场景(如校园招聘、蓝领大批量招聘、海外招聘等)的垂直分析工具,围绕特定场景深挖数据指标与流程优化点。
要点分析:
- 优点
- 对特定场景的指标体系相对成熟,落地快
- 更贴近一线业务视角,如校招的宣讲会转化、测评通过率曲线、Offer毁约风险等
- 在“关键阵地战”中,能显著提升数据化能力
- 局限
- 视角较窄,对企业整体招聘全貌的覆盖有限
- 多个垂直工具并存,会加重数据割裂问题
- 预算4万以内通常只能覆盖单一场景、少量账号
适用场景:
- 某一类招聘场景对公司业务成败至关重要(如校招、蓝领劳务)
- 其他招聘场景尚可维持传统方式,但希望在关键战场率先实现数据化
三、在这7大类型中,如何选出“对自己最值得投资的一款”?
很多HR在问“预算4万以内最值得投资的招聘数据分析系统有哪些”时,潜台词是“别人家买了什么、用得怎么样”。从实践经验看,更关键的是:哪一类方案真正贴合自己的业务节奏和管理目标。
本模块的核心结论是:从“业务痛点–数据需求–系统能力–组织准备度”四个维度进行匹配,是4万预算下做对决策的关键路径。
1. 先用一张“匹配度雷达图”自测当前状态
可以从以下4个维度给自己打分(1–5分):
- 业务痛点清晰度:你是否能用1页纸说清“我最想通过数据解决的招聘问题”?
- 数据基础:现有招聘数据是否相对完整、可追溯?
- 组织准备度:是否有1–2位愿意承担数据分析角色的HR“种子用户”?
- IT/数据支持度:是否能获取稳定的技术支持(哪怕是兼职的)?
得分高的维度,可以支撑你选择更“主动型”的方案(如独立BI、通用数据分析平台);得分低的维度,则提示你尽量选择傻瓜化、配置简单的方案(如ATS基础报表、平台内嵌分析等)。
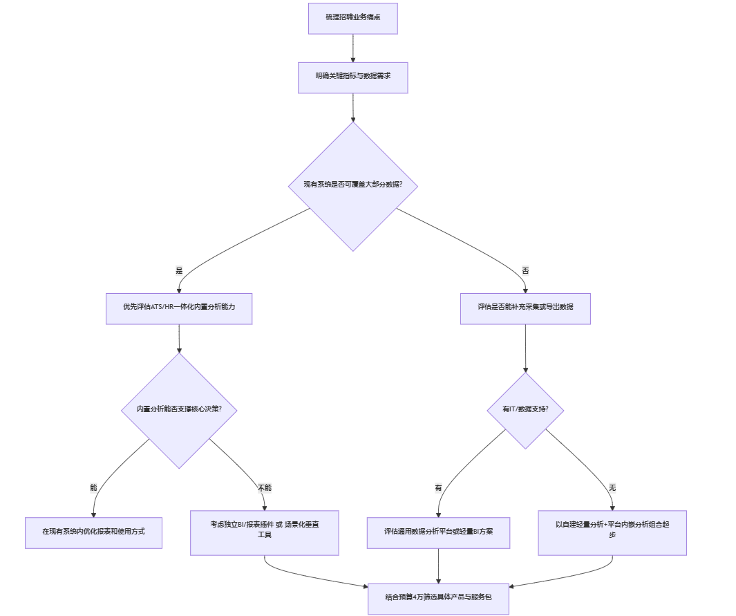
2. 决策流程:从“问题–数据–系统–预算”反推,而非从产品清单正推
下图是一个简化的选型流程,可以结合自身情况使用:

要特别强调一点:不要跳过“梳理招聘业务痛点”这一步,直接从产品选型开始。否则,即使买到了业内口碑不错的系统,很可能因为与自己实际需求错位,而用不出价值。
3. 关键判断标准:好系统不在于功能多,而在于这几件事做得怎样
选型时,可以围绕以下几个标准进行对比,而不是简单看功能列表:
- 指标体系是否贴近招聘实务
- 是否覆盖从需求提出、简历获取、筛选、面试、offer到入职的关键节点?
- 是否支持按渠道、岗位类别、用人部门等常见维度切片?
- 数据采集是否“尽量自动化”
- 是否能直接从招聘系统、招聘网站、测评系统中自动拉取数据?
- HR是否需要重复录入大量数据才能跑出报表?
- 可视化与交互体验
- 面向用人经理和业务负责人时,是否能用1–2张大屏说清楚问题?
- 是否支持下钻查看明细,方便追问“这个指标背后具体是哪些岗位/渠道”?
- 权限与数据安全
- 是否能设置不同角色的查看权限(HR总监、业务负责人、招聘专员等)?
- 是否方便导出汇报用的数据和图表?
- 服务与陪伴落地
- 是否提供指标口径梳理、报表应用培训,而不只是技术交付?
- 是否有典型的招聘数据分析场景案例可借鉴?
在预算有限的情况下,比起功能大全,能把上述几个关键点做扎实的产品,更值得优先考虑。
四、不同规模和阶段的企业,该怎么组合这7类方案?
同样是4万预算,放在不同发展阶段的企业,最佳使用方式完全不同。本模块的核心结论是:预算相同,但“场景–方案组合–投入节奏”不同,对应的价值差异可以非常大。
1. 小型/初创企业:用自建轻量分析+平台内嵌分析快速起步
典型特征:
- 员工人数在百人以下,招聘需求集中在少数岗位
- 尚未上线复杂HR系统,以招聘网站+邮箱/简单系统为主
- 对招聘数据的诉求主要是“看清渠道效果、掌握关键岗位进展”
推荐组合:
- 主体方案:类型5 自建轻量分析(Excel/数据透视)
- 补充方案:类型3 招聘平台内嵌分析
实践路径:
- 选择1–2个主力招聘渠道,充分利用其内嵌的效果分析功能
- 内部建立一份“关键岗位招聘跟踪表”,包括渠道、到简历、到面试、到Offer等核心数据
- 每周固定时间由招聘负责人更新数据透视表和简单看板,逐步建立起“例行看数”的习惯
在这个阶段,不要指望搭建非常复杂的系统,而是优先让团队对“用数据说话”这件事产生体验感。当团队开始主动提出“能不能再加一个维度看看”时,就说明可以考虑下一步系统化投入了。
2. 成长型企业:ATS基础报表+独立BI/报表插件
典型特征:
- 员工在数百人到一两千人之间,招聘量持续较高
- 已上线或计划上线ATS系统,对流程规范形成一定要求
- 管理层开始关注招聘效率与成本,对数据化管理有明确期待
推荐组合:
- 主体方案:类型1 ATS系统+基础报表
- 进阶方案:类型2 独立BI/报表插件
实践路径:
- 先在ATS中梳理并固化招聘流程节点,确保每一步都有可追踪的数据记录
- 用好ATS自带的标准报表,确保基础指标(如招聘周期、转化率)形成月度例会机制
- 在此基础上,引入轻量BI工具,将关键数据指标集中到一张“招聘驾驶舱”中
- 逐步引导业务负责人通过看板参与招聘节奏管理,例如针对某类岗位的“红灯预警”
这类企业往往是“4万预算”问题的高发群体。经验表明,先把流程和基础报表打牢,再在其上做“数据分析升级”,比直接上综合型系统更稳健。
3. 中大型企业:HR一体化系统中的招聘分析+通用数据分析平台
典型特征:
- 员工在数千人以上,岗位类别复杂,区域多
- 已有HR一体化系统或处于全面推进信息化阶段
- 高层开始关注“从招聘到在职绩效”的全链路人才数据整合
推荐组合:
- 主体方案:类型4 HR一体化系统中的招聘分析模块
- 进阶方案:类型6 通用数据分析工具+招聘数据接入
实践路径:
- 在HR一体化系统中梳理好组织、编制、职位序列等基础数据
- 使用系统内置的招聘分析模块,对关键业务单元和岗位族形成标准报表
- 将关键招聘指标接入企业级数据平台,与绩效、离职等数据联动,探索“招聘质量”的长期影响
- 在部分重点业务条线试点更高级的分析,例如:不同面试官对候选人胜任度的影响等
在这个阶段,4万预算往往只是一个局部模块或项目试点的额度。即便如此,依然要坚持从业务问题出发,而不是把钱平均撒在各个看起来“高大上”的功能上。
五、落地与ROI:如何证明这4万没有白花?
再好的招聘数据分析系统,如果只是多了几张没人看的报表,本质上还是花了“面子钱”。本模块的核心结论是:在预算有限的情况下,越要刻意设计“用数据驱动管理动作”的闭环,才能在复盘时拿出有说服力的ROI。
1. 明确1–3个可感知的业务成果指标
在项目启动之初,就与业务和管理层约定:这4万预算,主要用来撬动哪几件具体事情的改变。例如:
- 某类核心岗位的平均招聘周期,在未来6个月内是否可以缩短到一个更合理区间?
- 招聘渠道费用结构是否可以更加健康(比如减少对高成本渠道的依赖)?
- 用人经理参与招聘的积极性和协同效率,是否有可感知的提升?
不要追求十几个KPI一起改善,而是控制在1–3个“大家都在乎、也能被数据反映出来”的指标上。这样在复盘时更容易算清账。
2. 设计“数据→行动→结果”的简单流程
下面这个流程,可以作为招聘数据分析落地的一个基础模板:

要避免的情况是:看板做得很“炫”,但没有人负责把它转化为具体行动。
例如:
- 看板显示渠道A的到面试转化率低,那么下一步的动作是:是否缩减渠道A投放?是否调整岗位JD?是否优化筛选标准?
- 如果某些岗位在特定环节大量流失,例如一面后放弃率高,是否需要复盘面试流程设计和面试官培训?
一旦这些“从数据出发的管理动作”形成固定节奏,招聘数据分析系统就不再是一个“锦上添花”的IT项目,而是管理方式变化的基础设施。
3. 用简单的ROI算账方法向上汇报
在预算复盘时,可以用一个简化的ROI思路与管理层沟通:
- 成本:
- 系统与服务费用:4万以内
- HR和业务方投入时间可折算为一个大致区间
- 收益:
- 通过缩短招聘周期,减少的业务机会损失(可用历史经验估算)
- 通过优化渠道结构节省的招聘费用
- 因招聘质量提升,试用期离职减少带来的间接人力成本节约
即便无法精确量化,只要逻辑清晰、假设合理,管理层通常也能接受一个“区间性的、趋势性的ROI判断”。关键是让大家看到:招聘数据分析系统不仅仅是软件,更是管理方式的升级。
结语
回到开篇那个问题:“预算4万以内最值得投资的招聘数据分析系统有哪些?”
如果只从“品牌清单”角度去寻找答案,很容易陷入“别人推荐、我就跟着买”的路径依赖,最后出现“系统买了,但大家并没有真正用起来”的尴尬局面。
从本文的分析可以提炼出几条更具普适性的结论:
- 先选对方案类型,再在类型中挑厂商。
在4万预算内,7大方案类型各有适配场景:- 初创企业优先考虑自建轻量分析+平台内嵌能力
- 成长型企业适合在ATS基础上叠加轻量BI
- 中大型企业则可依托HR一体化+通用数据分析平台深化应用
- 把钱花在“落地使用”和“管理动作改变”上,更容易看见ROI。
与其穷追功能清单,不如围绕1–3个关键业务成果(招聘周期、渠道结构、关键岗位补齐率等)来设计数据应用闭环。 - 招聘数据分析系统只是起点,决定成败的是组织的“数据素养”和“使用习惯”。
是否有人负责解读数据、推动讨论、跟进行动,比系统本身多出几个可视化组件重要得多。
对处在预算4万以内区间的HR团队而言,与其继续纠结“究竟哪一款系统最值得投资”,不如回到业务桌前,拿出一页纸写下:我最想通过数据解决的3个招聘问题是什么?
当这张纸写清楚,再结合本文的7类方案横评和选型流程,你会发现,真正的难点其实不在于“有没有好系统”,而在于——你是否已经准备好用数据来重新组织招聘工作。





























































