-
行业资讯
INDUSTRY INFORMATION
【导读】
对于员工上千乃至上万人的大中型企业,仅靠纸质表单和零散Excel,很难支撑高质量绩效面谈和持续辅导。如何在预算有限的前提下,选对、用好绩效面谈工具,已成为不少HRD的现实难题。本文从“大中型企业适合使用什么绩效面谈工具”这个长尾问题出发,给出选型评估维度,并结合实践推荐若干款(实为5类)经济实用工具方案,帮助企业在不“烧钱”的前提下,把绩效面谈真正做成管理抓手,而不是年末“算分游戏”。
在不少大中型企业里,绩效考核工具一个比一个“高级”:有KPI指标库、OKR系统、BSC战略地图,甚至上马了昂贵的360度测评平台。但管理者与员工真实的感受却往往是:系统很复杂,面谈没时间,结果难公正,绩效对话形同走过场。
在和多家企业交流时,经常听到类似抱怨——“工具买得很贵,但最后还是靠微信群+Excel在凑材料”。这背后隐含的一个共性问题是:
工具选型和使用逻辑没有真正围绕“绩效面谈”本身,而是停留在“打分”和“报表”层面。
从公开案例和咨询研究看,大中型企业在搭建绩效面谈体系时,如果能够抓住三个关键点,往往更容易成功:
- 把“绩效面谈”而不是“绩效打分”作为主线;
- 工具选型坚持“够用、好用、可推广”的经济实用原则;
- 在数字化与管理实践之间找到平衡,而不是一味追求功能堆叠。
基于这些判断,本文将尝试回答:大中型企业适合使用什么绩效面谈工具?并在此基础上,给出可落地的工具组合建议和实施路径。
一、绩效面谈在大中型企业中的定位:工具只是表面,逻辑才是关键
本模块的核心结论是:大中型企业要先厘清绩效面谈在绩效管理中的“位置”,再谈使用什么工具。否则再好的系统,也只是“换皮”。
1. 绩效面谈真正解决什么问题?
从实践看,绩效面谈至少承担四个任务:
- 把“组织目标”翻译成“个人语言”
- 给员工一个被看见、被评价、被指路的正式场域
- 形成对绩效结果的共识,避免考核季大量申诉
- 为后续薪酬、晋升、培养等人力资源动作提供依据
如果把绩效管理比作一条价值链,绩效面谈就是把目标、执行、结果串起来的中枢环节。而工具的价值在于:让这一环节更标准、更高效、更可追溯。
因此,大中型企业在定义绩效面谈工具需求时,至少要回答三个问题:
- 管理者是否有清晰的“面谈脚本”和“问题清单”?
- 面谈结论是否可以沉淀为结构化数据,而不是散落在笔记本和聊天记录里?
- 面谈过程中的关键信息(目标调整、辅导承诺等)能否被后续管理动作自动“看到”?
只有回答“是”的时候,才谈得上“绩效面谈工具真正起作用”。
2. 大中型企业的典型痛点:为什么需要“经济实用”工具?
大中型企业在绩效面谈上,往往同时面对两端压力:
- 规模压力:员工多、层级多,如果没有标准化工具,靠个人经验难以保证质量一致性;
- 成本压力:预算有限,不可能为每一个管理动作都上“一体化高端系统”。
现实中常见的几类状况:
- 有的集团一口气买了“大而全”的HR系统,结果后台功能齐全,业务端使用率却长期低迷;
- 有的公司采用高成本的360度测评做面谈基础,但每年只能覆盖少数中高层,基层员工无缘体验;
- 也有企业只用Excel表和纸质表单,表很多、版本混乱,统计压力巨大,最后干脆简化为“打个等级了事”。
这些案例说明,大中型企业更需要“好用+省钱+可规模化复制”的工具,而不是功能豪华却难以落地的系统。
3. 工具选择的本质:找到“技术与管理”的最小公倍数
从管理学视角看,绩效面谈不是软件问题,而是管理习惯问题;从HR科技视角看,没有记录、没有数据,就谈不上后续分析与优化。
所以,真正合理的绩效面谈工具,应当满足两个条件:
- 管理上:帮助管理者完成一场“像样的面谈”,有引导、有记录、有承诺;
- 技术上:可以被企业现有的HR系统、薪酬系统等“读懂”,形成数据资产。
我们更倾向把接下来要推荐的几类工具,理解为“管理方法 + 轻量数字化载体”的组合,而不是单一的软件产品。
二、大中型企业适合使用什么绩效面谈工具?——选型思路与数字化趋势
这一部分聚焦长尾问题本身:大中型企业适合使用什么绩效面谈工具。与其罗列概念,不如先给出一套“选型思路”,再看数字化趋势。
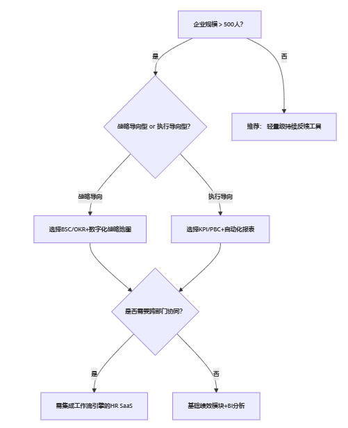
1. 用一棵“决策树”快速判断工具大方向
下面的决策树,用于帮助HR在早期明确工具类型,而不是一上来就比选供应商。

这棵简单的“树”背后,有几个值得强调的判断逻辑:
- 规模门槛:
当企业规模超过500人,上下级层级、职能分工就明显拉长,仅靠“自下而上”的自发面谈已经不够,需要体系化工具。 - 战略 vs 执行:
有的企业更关注“战略解码与对齐”,这类企业适合优先考虑BSC、OKR类工具;
有的企业强调“结果交付与过程把控”,会更倾向于KPI、PBC等执行导向工具。 - 协同复杂度:
如果组织矩阵化程度高,部门边界模糊,就要更重视跨部门协同能力和流程引擎;
如果组织结构相对清晰,以事业部/子公司为主,则可从较轻型的绩效模块起步。
在实际选型谈判中,HR可以把这棵“树”画在白板上,和业务、IT同事一起逐步厘清需求,而不是直接陷入“功能清单对表”的泥潭。
2. 绩效面谈工具数字化成熟度:企业大多处在“优化区”
从大量企业实践看,绩效面谈工具的数字化应用,大致可以分为四个层级。
- 探索区:
典型状态是:年初下发Word/Excel目标表,年中年末回收;数据统计靠人肉汇总。很多传统制造企业仍处在这一层级,绩效面谈更多是一种“动作”。 - 优化区:
已上线一定的绩效模块,有统一的模板和评分规则,系统能自动算分、出报表,但面谈过程本身的质量依然高度依赖管理者个人能力。 - 转型区:
开始利用AI/算法做评分分布提示、异常值预警、面谈话术建议等,绩效从“算账”转向“洞察”。 - 创新区:
属于少数先行者,会尝试用VR、元宇宙等新技术做沉浸式模拟,但当前还谈不上普适性。
通过案例中的观察是:大多数大中型企业的现实位置在“优化区”,部分金融、科技企业向“转型区”靠拢。这也意味着:本文推荐的工具,更适宜围绕“优化区—转型区”的过渡来设计,既不过于理想化,也不失前瞻性。
3. 选型时必须考虑的六个维度
结合上文决策树和成熟度模型,大中型企业在判断“适合使用什么绩效面谈工具”时,至少要评估六个维度:
- 易用性:管理者能否在10分钟内学会基本操作?移动端是否友好?
- 标准化程度:是否提供统一的面谈提纲、评语模板、评分规则?
- 集成能力:能否与现有HR系统、薪酬、培训平台顺畅对接?
- 配置灵活性:不同层级、不同岗位是否可以配置差异化表单与指标?
- 数据分析能力:不仅统计“分数”,还能否沉淀“对话内容标签”、“能力画像”?
- 成本与ROI:采购+实施+运维的综合成本,和对组织绩效提升、人员流动率改善的预期收益是否匹配?
带着这六个问题向下看,会发现很多“华而不实”的解决方案,其实很难顺利通过。
三、适合大中型企业的5款经济实用绩效面谈工具
在明确了选型思路后,回到本文的核心:推荐适合大中型企业的若干款经济实用绩效面谈工具。为了便于理解,本文将n具体化为5类工具/组合,它们在实践中出现频率高、性价比相对突出。
先看一眼:主流工具对比总览
下表是几类典型工具的简要对比,帮助快速形成直观印象:
表1:主流绩效面谈工具对比矩阵
| 工具类型 | 适用场景 | 实施复杂度 | 数字化支持度 | 成本效益比 | 典型企业案例 |
|---|---|---|---|---|---|
| OKR+CFR | 创新部门/战略对齐 | 中 | 高(需系统) | ★★★★☆ | 某头部互联网企业 |
| KPI+SMART | 销售/生产等量化岗位 | 低 | 中(模板化) | ★★★★☆ | 某大型制造集团 |
| BSC | 集团战略解码 | 高 | 高(需BI) | ★★★☆☆ | 某龙头地产集团 |
| PBC | 全员目标承诺管理 | 中 | 中 | ★★★★★ | 某跨国科技公司 |
| 持续反馈 | 年轻员工、多项目制团队 | 低 | 高(移动端) | ★★★★☆ | 某创新业务事业部 |
下面分工具类型展开。
1. KPI + SMART:大多数岗位都“用得起”的结构化面谈工具
核心观点:
对绝大多数大中型企业而言,KPI+SMART原则结合结构化面谈表单,是目前最经济、最普适的绩效面谈工具组合。
关键要点:
- KPI解决“考什么”的问题,把岗位关键产出用指标形式固化;
- SMART(具体、可衡量、可达成、相关性、时限性)确保指标说得清、量得出、做得到;
- 配合标准化的面谈表单(含评分、例证、改进建议),就形成了一套能在全公司快速推广的工具组合。
在面谈层面,常见的KPI+SMART结构化工具通常包括:
- 目标与结果栏:列出关键指标、本期目标值、实际完成值;
- 过程佐证栏:记录关键项目、客户反馈、异常情况说明;
- 行为素质简评:用简单等级或行为举例支持“分数”;
- 下期目标与改进计划:由上下级在面谈中共同填写。
为什么说它“经济实用”?
- 模板简单,Excel就能起步,不一定非要上大系统;
- 一旦结构稳定,可放入任意主流HR系统中配置;
- 对管理者要求不算太高,稍加培训即可上手。
对大中型企业,尤其是销售、生产、职能支持岗位,KPI+SMART结构化表单几乎可以覆盖80%以上的绩效面谈场景。
风险提示:
如果只盯着数字,忽视面谈中的“原因分析”与“能力提升”,工具就会退化为“算分表”。HR应在模板中强制保留“关键事件记录”和“辅导计划”字段,促进面谈质量。
2. OKR + CFR:适合创新业务和中高层的目标与对话工具
对于创新驱动、业务变化快的大中型企业,仅靠KPI往往难以兼顾战略与灵活性,因此越来越多公司开始在部分团队采用OKR(目标与关键结果)+CFR(沟通、反馈与认可)体系。
在绩效面谈工具层面,OKR+CFR的经济实用做法是:
- 使用简单的OKR管理系统或轻量应用(甚至可以以“目标看板”形式嵌入现有HR系统);
- 将CFR对话记录与绩效面谈表单关联,作为面谈准备材料;
- 在正式面谈时,以“本周期关键结果+关键对话记录”为主线,避免空泛评价。
这种工具特别适合:
- 战略项目组、创新业务线;
- 中高层管理者的绩效面谈与发展访谈;
- 需要频繁调整方向的团队(例如产品、研发、市场)。
与传统KPI表单相比,OKR+CFR工具的特点是:
- 更强调方向清晰和拉齐,不纠结于每一个数字的差异;
- 面谈时有大量“过程对话记录”可供回看,减少“年终想不起来”的尴尬;
- 便于在系统中形成“对话时间线”,支持管理者回顾。
对于预算有限的企业,完全没必要一上来就采购昂贵的专用OKR系统,在现有绩效系统中配置OKR字段 + 用简单在线文档记录CFR,对多数团队已足够起步。
3. PBC(个人业务承诺)电子化:低成本实现“目标承诺 + 面谈责任制”
不少跨国公司普及的PBC(Personal Business Commitment,个人业务承诺),本质上是一种更注重“个人承诺”的目标管理工具。
对于大中型企业而言,PBC工具的经济实用做法包括:
- 建立统一的个人业务承诺模板,围绕“对组织目标的贡献”来写自己本期要达成的结果;
- 在系统里,将PBC与上级目标自动对齐,并记录双方协商过程中的变更;
- 在绩效面谈时,以“我当初承诺了什么、实际做到了什么、差异在哪里”为主线展开。
PBC的价值在于:
- 让绩效面谈从“你给我打几分”变成“我们一起检视当初的承诺”;
- 强化员工主语,避免完全由上级单向设定目标;
- 模板化程度高,方便在现有HR系统中快速配置。
与KPI相比,PBC对“数字”的要求稍弱一些,更强调对业绩结果背后的贡献逻辑。对于管理跨度较大的中层来说,这类工具有利于把话题从“指标争论”引向“业务复盘”。
就数字化实现而言,只需:
- 在绩效系统中增加PBC模块或字段;
- 支持简单的版本追踪和变更记录;
- 把PBC与考核结果、调薪调级等动作做基础关联。
其投入远低于重新采购一套复杂系统,却能明显提升面谈对话质量。
4. BSC驱动的绩效面谈看板:集团型企业的战略对齐工具
平衡计分卡(BSC)强调从财务、客户、内部流程、学习与成长四个维度看绩效。对于大型集团而言,BSC往往已经用于战略解码,但真正“走进面谈”的并不多。
一种经济实用的做法是:在既有BSC框架基础上,为关键层级管理者设计“BSC面谈看板”。
典型做法:
- 系统中已有BSC指标库,通过接口将部门级、个人级关键指标映射到面谈界面;
- 面谈看板按四个维度展示本周期达成情况和趋势图;
- 管理者在看板下沿着每个维度记录“亮点/不足/资源诉求”,形成结构化记录。
这类工具比较适合:
- 集团总部中高层;
- 关键职能部门负责人(财务、人力、运营等);
- 需要定期向董事会/总经理述职的岗位。
其短板在于:实施复杂度高,对数据集成要求大,不算是“极致经济”。但如果集团已有BSC与BI基础,只是在面谈维度做“二次开发”,整体投入仍然在可控范围内。
我们的建议是:对于还没有BSC基础的大中型企业,不必急于上这类工具;对于已有成熟BSC体系的企业,把BSC看板延伸到绩效面谈,是性价比不错的选择。
5. 持续反馈与一对一沟通工具:让绩效面谈“少憋气、多呼吸”
最后一类,也是近年来数字化实践中非常值得关注的,是围绕持续反馈和一对一(1:1)沟通的轻量工具。
典型形态包括:
- 手机端的持续反馈小程序:员工和管理者可以随时记录“即时表扬、建议、提醒”;
- 标准化的一对一沟通模板:如每月/每季度由系统自动推送1:1议程,涵盖进展检查、障碍讨论、发展需求等;
- 把这些零散的对话记录,自动汇总为正式绩效面谈的“素材包”。
这类工具非常适合:
- 年轻员工比例高、项目制工作多的团队;
- 鼓励开放沟通、反对“只在年底翻旧账”的企业文化;
- 想在不大改绩效制度的前提下,先提升管理者日常沟通质量的公司。
在经济性方面,它几乎是所有工具里门槛最低的一类:
- 不一定非要专门买产品,一些综合HR系统(如红海云等)中已有轻量的日志、反馈、1:1模板功能;
- 也可通过企业微信、钉钉+标准模板文件的方式起步,后续再考虑系统深度集成。
对于已经有基本绩效系统的大中型企业,优先补齐“持续反馈+1:1工具”,往往比追加买更复杂的考核模块更划算。
四、如何把绩效面谈工具用“活”:实施路径与风险防范
工具选好了,仅仅是开始。对大中型企业来说,真正难的是让几千名管理者持续、稳定地用好这些工具。本模块聚焦落地路径,并结合典型风险给出应对。
1. 从“年度考核”到“绩效循环”的闭环设计
很多绩效面谈工具之所以用不出效果,一个直接原因是:只在考核季“上线”,考核结束就“消失”。为了避免这种“季节性上线”,可以参考下面这个绩效面谈管理框架:

框架中的关键点:
- 把绩效面谈固定在“季度”等节奏上,而非只在年终一次性进行;
- 面谈结果直接触发激励、发展或辅导建议,避免“谈完就结束”;
- 面谈数据能回流到人才盘点工具(如九宫格)中,为后续人才决策提供依据。
在工具配置层面,建议:
- 明确每一次面谈的触发条件与责任人(系统可自动提醒);
- 将面谈记录与后续动作(培训、晋升、奖金等)在系统中关联;
- 对“未按时完成面谈”的管理者设置简单的过程考核。
2. 典型实施步骤:从试点到集团推广
落地绩效面谈工具,通常可按以下节奏展开:
- 诊断与方案设计
- 盘点现有绩效流程、表单、系统功能;
- 确定本轮要重点支持的对象(如中层、销售、技术骨干等);
- 结合上文工具类型,确定“主工具+辅助工具”的组合。
- 小范围试点
- 选取1–2个业务单元(如一个事业部+一个职能部门);
- 由HRBP全程跟进试点,观察工具使用中的“阻塞点”;
- 根据反馈微调模板、话术提示和系统操作逻辑。
- 制度固化与培训
- 将工具使用要求写入绩效管理制度和管理者行为规范;
- 通过线上微课、线下工作坊等形式,反复演练“面谈脚本”;
- 提供简明的“操作手册+FAQ”,减少技术门槛。
- 规模化推广与过程监控
- 利用系统看板实时监控面谈完成率、覆盖率、评分分布等指标;
- 对使用积极、效果好的部门给予正向曝光和激励;
- 对明显滞后的团队,由HRBP和高层联合“督战”。
- 复盘与优化
- 每个绩效周期结束后,对“工具使用情况”进行单独复盘;
- 结合业务反馈调整工具组合(如增加持续反馈模块、简化BSC维度);
- 逐步引入更高阶的分析能力(如AI辅助话术、预警模型)。
3. 绩效面谈工具实施中的高发风险与应对
在大量案例中,绩效面谈工具实施会遇到类似的坑。下面这张表尝试把“常见风险—高发场景—应对策略—数字化方案”串起来:
表2:绩效面谈工具实施风险评估表
| 风险类型 | 高发场景 | 应对策略 | 数字化解决方案 |
|---|---|---|---|
| 流于形式 | 考核周期结束前集中补录 | 设置阶段性面谈节点+抽查面谈内容 | 红海云绩效模块动态追踪 |
| 标准不统一 | 跨部门评分差异>30% | 制定统一评分标准+组织校准会议 | 系统内置跨部门对标功能 |
| 数据孤岛 | 与薪酬/培训系统割裂 | 推动指标口径统一+开放API接口 | HR SaaS生态集成方案 |
| 员工抵触 | 移动端使用率<50% | 简化流程+反馈结果适度透明+即时激励 | 移动端微学习+勋章/积分体系 |
几点补充说明:
- 针对“流于形式”,过程数据非常关键。有系统支撑的企业可以通过“面谈完成时间分布”“对话字数”“建议项填写率”等指标,发现可能的“刷表”行为。
- 对“标准不统一”,不要指望一纸制度解决,需要技术+组织双轮驱动:一端用系统做评分数据分布提示,一端通过跨部门校准会统一认识。
- “数据孤岛”会显著降低工具价值。建议在项目初期就拉上IT和数据同事,在总架构上预留集成接口,避免后期反复改造。
- 员工抵触很多时候不是拒绝被评价,而是反感体验差、感觉“不公平”。一些HR SaaS平台(包括红海云在内)会通过游戏化界面、小红点提醒、微课嵌入等方式降低心理阻力,值得借鉴。
结语:回答那个关键问题,并给出几条可行路线
回到开头的问题——大中型企业适合使用什么绩效面谈工具?
结合上文讨论,可以把答案概括为几条较为清晰的结论:
- 对大多数大中型企业而言,KPI+SMART结构化面谈表仍然是性价比最高的“底座工具”,足以覆盖绝大部分量化岗位;
- 对创新业务、项目制团队和中高层管理者,OKR+CFR、PBC等工具能显著提升绩效对话质量,值得重点试点;
- 对已经构建BSC和BI体系的集团企业,BSC面谈看板可以作为战略对齐工具,帮助中高层在绩效面谈中真正“谈战略”;
- 无论采用哪一类主工具,补齐“持续反馈+一对一沟通”能力,都是提升绩效面谈体验的低成本高收益选择;
- 选择哪类工具不重要,重要的是:能否围绕企业战略和管理习惯,形成一条“目标—执行—面谈—发展”的长期运行链条。
对正在推进绩效管理优化的HR和管理者,几条实践建议供参考:
- 与其花大量时间比选复杂系统,不如先画出自己的绩效面谈流程蓝图,再“反推”需要什么功能;
- 工具上线前,先把面谈提纲、评分标准、反馈话术打磨清楚,避免把“管理混乱”放大到系统里;
- 在预算有限的情况下,可以遵循“先轻后重、先局部再全员”的原则,从一两个事业部试点KPI+结构化面谈表+持续反馈工具,再逐步推广;
- 不要把绩效面谈工具当作某个年度项目,而要当成一套长期打磨的管理基础设施,每个周期都进行小步迭代。
如果说,绩效工具是“车身”,绩效面谈是“发动机”,那么对于大中型企业来说,一套经济实用、契合业务节奏的绩效面谈工具组合,或许远比一辆“豪华却难开的车”更值得投资。只要逻辑清晰、路径务实,哪怕从一张看似普通的Excel表单开始,也一样可以走向真正高质量的绩效对话。





























































