-
行业资讯
INDUSTRY INFORMATION
【导读】
绩效管理到底值不值得投钱、投系统、投咨询,是很多管理者面对预算审核时绕不开的问题。本文围绕绩效管理投资回报,从财务绩效、运营效率、人才价值、战略对齐等若干维度展开,系统梳理绩效管理投资回报数据分析方法有哪些,并通过具体决策场景说明:这些分析如何真正影响预算分配、项目取舍和方案迭代。适合HR负责人、人力分析岗、业务和财务管理者作为绩效项目立项与复盘的决策参考。
在真实企业度境里,绩效管理常常陷入一个尴尬位置:做的时候人人重视,花钱的时候人人犹豫。
不少HR负责人在汇报绩效项目时,会被问到两个问题:
- 花了多少钱
- 给公司带来了多少实打实的回报
学界和实践中已经有不少有说服力的证据。例如,某国际研究团队对印度工厂进行多年追踪,发现引入系统化管理和绩效改进后,质量缺陷率在一年内下降约一半,整体生产率提升十几个百分点,年度利润大幅增加,按当时咨询费用测算,回本周期不到一年。这个案例说明,管理和绩效的投入,完全可能是高回报投资,而不是纯成本。
问题在于,多数企业并没有把这种回报量化出来:
绩效系统上线后,人均产出提高多少算成功
绩效方案优化后,人员流失改善、人才梯队夯实在财务上意味着什么
培训、辅导、绩效沟通花去的时间,本身是不是一种可计算的投资
要回答这些问题,单靠感觉显然不够,必须落在数据和方法上。我们希望通过本文,从若干关键维度拆解绩效管理投资回报,用尽量可操作的数据分析方法,搭出一套既能说服财务、也能说服业务的决策逻辑。
一、从哪些维度分析绩效管理投资回报更科学
本模块的核心结论是:绩效管理投资回报绝不能只看一个财务ROI指标,而应至少从财务、运营、人才、战略四个维度综合评估。
如果只盯着短期财务回报,很容易错杀那些对组织能力至关重要、但回报呈现相对滞后的绩效项目。
1. 绩效管理ROI为什么不能只看账面收益
在不少企业里,绩效项目的评估只停留在类似问题:
- 系统上线后,是否减少了纸质流程和人工统计成本
- 项目当年是否带来了额外销售收入或费用节省
这种做法有两个明显偏差:
- 只看可见的直接成本节约,却忽略了决策效率提高、风险降低等间接收益
- 忽略时间价值,只用简单投资回报率判断优劣,容易高估某些项目的吸引力
在IT和管理投资评估中,已经被反复验证的一点是:仅看ROI是不够的。有研究就给出过典型案例:项目ROI为正,但净现值为负,说明虽然账面有回报,但考虑资金时间价值后,并不划算。
绩效管理投资也一样,仅靠一条ROI,很难解释清楚:
- 为什么要持续投入绩效辅导与管理者培训
- 为什么要升级绩效系统,而不是继续用表格凑合
- 为什么要花钱做更精细的数据分析
因此,需要一个多维度的价值框架,帮助管理者更全面地理解绩效投资的回报结构。
2. 财务绩效维度:ROI、NPV、IRR的基础框架
在所有维度中,财务绩效是最直观的一层。常用的几个指标:
- 投资回报率 ROI
ROI = (投资收益 − 投资成本) / 投资成本
用于回答:这笔绩效投入,带回来的净收益相当于成本的多少倍。 - 净现值 NPV
通过折现未来多年产生的现金流,减去当前投入。
适用于:绩效项目收益不是一次性,而是未来几年逐步释放的情况,比如绩效系统和管理能力的提升。 - 内部收益率 IRR
找到一个折现率,使得项目净现值为零。
若IRR高于企业资金成本和期望回报率,则项目在财务上具有吸引力。
在绩效管理项目中,财务收益通常来自几类:
- 成本节约:如绩效流程线上化减少人工统计和沟理解时间
- 收入增加:绩效导向强化后,销售额提升、生产合格率提高
- 风险损失避免:如因绩效不公引发的关键人才流失和劳动争议减少
关键在于,把这些变化货币化,并拉到同一时间维度上比较。
3. 运营效率维度:时间、成本、质量三条主线
绩效管理常被认为是HR的事,但很多投资回报其实体现在运营效率上。
运营效率维度的几个关键指标:
- 流程周期:
员工从目标设定、过程反馈到绩效评估结束,历时多久
绩效结果反馈给员工及用于薪酬、奖金、晋升决策所需时间 - 质量错误率:
绩效数据错误率、考核结果复议率、绩效申诉率
绩效考核中被业务否决的比例 - 人均效率:
HR和直线经理在绩效流程上耗费的时间占比
转化为可工作小时,对比改进前后的人均可用时间
以流程管理系统为例,有研究指出,围绕关键流程搭建系统后,可以通过缩短周期时间、降低审批成本、提高合规程度,显著改善业务绩效。绩效管理流程一旦标准化、数据化,也同样具备这种潜力。
从方法上看,运营效率维度最适合采用对比分析和趋势分析:
- 同一业务线在绩效优化前后,人均生产效率变化趋势
- 制造场景中,不良品率与班组绩效评分的相关性
- 项目型组织中,项目延期率与项目团队绩效评级的对比
4. 人才价值维度:从个人绩效到队伍结构
绩效管理最大的长期价值,其实在人才。
几个可以量化的人才相关指标:
- 员工保留和流失
- 关键岗位或高绩效群体的流失率
- 核心人才平均在职年限
- 人才供给
- 接班人覆盖率
- 高潜人员在关键岗位的占比
- 能力结构
- 通过加权平均值构建能力模型得分
- 用雷达图呈现个人与团队的能力短板
举个典型场景:
某销售团队为业务人员设定了权重不同的绩效维度,如业绩达成、客户开发、过程合规、团队协作等。通过加权平均值计算综合绩效分数后,再将实际得分与标准得分做雷达图对比,就能迅速识别团队在客户开发、谈判或方案设计上的短板,以此设计针对性的培训或辅导计划。
一旦把能力提升与离职率、晋升率等变量结合分析,就可以进一步推演:
- 能力提升带来的销售成功率提高,对收入增加的贡献
- 关键人才保留对招聘成本和业务连续性的节约
这部分收益,往往是传统ROI分析最容易忽略的一块。
5. 战略对齐维度:绩效作为战略落地的链路
绩效管理不是孤立制度,而是战略落地的抓手。
从战略对齐的角度评估投资回报,可以关注:
- 战略目标分解的到达率
战略重点是否被转化为部门和个人的关键目标 - 部门协同效率
与跨部门协作相关的绩效目标达成情况 - 客户与市场反馈
客户满意度、NPS、复购率等对绩效目标的响应
这里可以借鉴绩效棱柱等框架,从利益相关者满意度、利益相关者贡献、组织战略、业务流程和组织能力五个方面,综合评估绩效体系对战略执行的支撑度。
为了直观看到四个维度的位置关系,可以用一个简化的象限图来理解:

二、绩效管理投资回报数据分析方法有哪些:从数据到结论的工具箱
本模块的核心结论是:科学评估绩效管理投资回报,不在于方法多,而在于围绕关键问题选用合适的几种方法串联成分析链条。
可以把这个分析链条拆成三层:
- 数据准备层:把分散在各系统中的数据拼起来、洗干净
- 诊断分析层:搞清楚绩效变化的原因和模式
- 价值量化层:把效果尽可能转化为货币化收益或风险节约
1. 数据准备层:整合、清洗与权重设计
绩效投资ROI分析涉及的数据源往往很多:
- 绩效系统:评分、评级、评语、目标完成度
- HR系统:人事信息、任职变化、培训记录、离职记录
- 业务系统:销售、生产、客户服务等业务指标
- 财务系统:收入、成本、毛利、费用明细
- 调研系统:员工满意度、敬业度、360反馈等
第一步不是分析,而是治理。
关键动作包括:
- 建立统一标识,将员工在不同系统中的记录打通
- 清洗异常数据,校验绩效评分与实际业务结果是否存在严重偏差
- 为绩效指标设置权重
权重设计时,加权平均值是非常实用的方法。常见做法是:
- 根据岗位职责的重要程度,为各项绩效指标赋予不同权重
- 将权重之和控制在1或100分
- 按指标得分乘以权重求和,得到综合绩效分数
这一过程不仅影响绩效结果的公平性,也直接决定后续分析的可信度。
数据处理流程可以用一个简单流程图描述:

2. 诊断分析层:看清绩效变化背后的原因
数据准备好之后,要解决的问题是:
绩效管理投入与绩效结果、业务结果之间,到底存在怎样的关系。
常用的几类方法,可以简要归纳如下表:
| 分析方法 | 典型问题场景 |
|---|---|
| 对比分析 | 引入新绩效方案前后,人均产出、人均奖金有何变化 |
| 细分分析 | 不同岗位、层级、地区绩效改善是否一致 |
| 交叉分析 | 高绩效+高敬业员工的离职率,与整体相比如何 |
| 趋势分析 | 绩效平均分和销售额在过去8个季度的变化趋势 |
| 模式分析 | 绩效分布形态是否由正态向右偏移,优秀比例是否提升 |
| 假设分析 | 若提高绩效沟通频次,是否能降低离职率 |
| 相关分析 | 绩效分数与销售业绩、生产合格率之间的相关系数 |
| 因果分析 | 通过时间先后与控制变量,判断绩效项目是否真的带来改进 |
| 回归分析 | 绩效投资金额对销售收入增长率的影响是否显著 |
基于过往实践总结的经验是,可以按这样一个顺序来思考:
- 先用对比和趋势,确认是否真的发生了变化
- 再用细分和交叉,找出变化在哪些群体、哪些场景最明显
- 之后用相关和回归,量化绩效指标与业务结果之间的关系强度
- 最后结合时间顺序和业务逻辑,小心地做因果判断
在诊断过程中,一个常见误区是把相关性误当作因果。例如:
- 发现加班多的团队绩效高,就简单得出结论:多加班能提高绩效
- 发现接受培训的员工业绩好,就认为培训一定产生了显著效果
要避免这种简单推论,需要:
- 明确时间先后:绩效项目或培训发生在业务改善之前
- 控制其他重要变量:如市场环境、产品变化、大客户订单等
- 在可能情况下,采用对照组或分阶段实施来增强因果判断的可靠性
3. 价值量化层:用Phillips五层框架把绩效效果变成“钱”
当诊断分析大致确认绩效项目确实产生了积极影响,下一步就是把这些影响尽量转化为可以与投资对比的价值。
Phillips在经典培训评估四层模型基础上,提出了第五层——ROI,把整个评估分为五个层级:
- 反应:参与者对绩效项目或培训的满意度
- 学习:管理者和员工在目标设定、反馈、辅导等方面的认知和技能提升
- 行为:这些行为在工作中是否被持续使用
- 结果:对应的业务或管理指标是否改善,如销售额、质量、流失率
- 投资回报:将第四层的结果货币化,与项目成本进行对比
与绩效管理相关时,第四层的结果往往包括:
- 成本和效率:招聘成本、人均产出、加班费用、返工率
- 人才相关:流失率、晋升率、关键岗位空缺时间
- 风险和合规:投诉率、劳动争议数量
关键是第四层到第五层的“货币化翻译”。常见做法包括:
- 对于流失率改善:
将减少流失的员工数乘以平均招聘成本、熟练期损失收益估算 - 对于质量改进:
以历史平均的返工损失费用估计单次不良的价值,再乘以不良减少的数量 - 对于人均产出提升:
以新增收入减去与之直接关联的变动成本
得到这些价值后,再减去绩效系统、咨询、培训和管理者时间成本等投入,就可以计算出更完整的绩效项目ROI、NPV和IRR。
三、从分析到决策:绩效投资ROI在管理实践中的应用
有了多维度的分析和一整套数据方法,最关键的一步是落到决策。
本模块的核心结论是:绩效管理投资回报分析一定要嵌入预算管理、项目管理和制度优化流程,否则很容易沦为事后汇报的装饰品。
1. 预算与项目取舍:用ROI和IRR说清“投谁不投谁”
在预算季,HR经常面对多个任何选项目:
- 绩效系统升级
- 管理者绩效辅导训练营
- 绩效与薪酬联动优化咨询
- 绩效数据可视化与分析平台建设
如果缺乏统一的评价标准,很容易变成:谁讲故事讲得更动人,谁就拿到预算。
ROI分析在这里可以发挥两方面作用:
- 项目排序:
- 先测算每个项目的预期ROI和IRR
- 再结合财务指标和四维价值评估结果,确定优先级
- 设定退出机制:
- 对低于某一门槛、且无明显非财务价值支撑的项目,设置不再续投的阈值
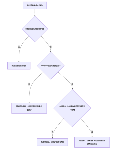
为了让这一过程透明可沟通,可以设计一个简单的决策树:

这种决策逻辑的好处是:
- HR可以和财务用相同语言讨论项目价值
- 对于ROI暂时一般,但在人才能力或战略落地有重大意义的项目,也能有理有据地继续投入
2. 技术和系统投资决策:把BPM、绩效系统和分析平台拉到一张表上比较
技术类投资(如BPM系统、绩效系统和数据分析平台)往往数额较大,企业对回报的要求也更严格。
评估时可以从几个角度搭建比较表:
| 维度 | 绩效系统升级 | BPM流程管理系统 | 数据分析与可视化平台 |
|---|---|---|---|
| 直接财务收益 | 减少手工统计时间,降低人工成本 长期收入短流程周期,节约审批成本 | 提升决策速度,减少试错成本 | |
| 运营效率 | 提高绩效流程的准确性和可追溯性 | 端到端流程透明,便于瓶颈识别 | 快速联动多源数据进行分析 |
| 人才与管理能力 | 强化目标管理和反馈文化 | 规范管理流程,提升管理成熟度 | 培养数据驱动型管理者和HR团队 |
| 战略支持与扩展性 | 支撑薪酬、晋升等制度联动 | 支撑跨部门协作,实现战略流程落地 | 为多类管理项目提供数据分析能力 |
在数据上,可以尝试:
- 用历史流程数据估算流程管理系统可能带来的周期缩短和成本节省
- 用人均绩效管理时间减少来换算绩效系统升级节约的人工成本
- 用项目立项和调整决策周期缩短,估算分析平台对机会捕捉和风险控制的价值
在这些估算基础上,配合ROI、NPV和IRR等财务指标,再加上四维价值评估结果,技术投资决策就不再停留在“哪个看上去更先进”,而是变成“哪个更适合当前战略和资源状况”。
3. 绩效方案迭代:用数据驱动KPI权重和机制调整
绩效管理投资的一个隐性部分,是每年在方案优化上投入的大量时间和精力。
如果没有数据支持,绩效方案的调整容易变成拉锯式的博弈:业务要降低难度,HR要确保拉开差距。
通过前文的数据分析方法,可以围绕三个问题做持续迭代:
- 权重是否合理
- 对比不同权重配置下,绩效分数与业务结果之间的相关度
- 如某些过程指标与业务结果相关度极低,可以考虑降低权重甚至剔除
- 结构是否健康
- 分析绩效分布是否长期“右偏”(优秀太多)或“左偏”(普遍偏低)
- 对比不同部门绩效分布是否极不均衡,排查考核口径和执行落策略问题
- 激励是否到位
- 通过回归分析,观察绩效结果与奖金、晋升之间的关系是否足够清晰
- 如果绩效与激励之间相关度较低,说明激励机制传导链路存在问题
这些结论再反向输入绩效方案设计,就形成了一个数据驱动的调整闭环,而不是纯靠经验和感觉。
4. 风险识别与控制:避免“纸面收益”变成执行中的损失
任何投资都伴随风险,绩效管理也不例外。
从ROI视角看,至少有三类风险值得关注:
| 风险类别 | 典型表现 | 可能后果 | 应对建议 |
|---|---|---|---|
| 执行风险 | 绩效流程流于形式,目标设定和反馈质量低 | 项目纸面ROI高,实际效果很差 | 将执行质量指标(如目标SMART程度)纳入评估 |
| 数据风险 | 绩效数据造假或严重偏差,业务结果数据不完整 | 分析结论失真,决策方向错误 | 建立数据校验规则,设置异常监控与抽样复核 |
| 外部环境风险 | 市场环境剧变,战略调整导致原有绩效目标失效 | 项目收益无法兑现,投入沉没 | 设置情景分析和敏感性分析,定期重算项目NPV与ROI |
此外,在与外部咨询机构和技术服务商合作时,还需要明确责任边界:
- 把“建议”和“执行”在合同和项目目标中区分清楚
- 对确实可以量化的结果(如流程周期缩短、错误率降低),根据双方影响力设计合理的KPI挂钩条款
- 对受外部宏观变量影响较大的财务结果,则应更谨慎地设定预期
结语:用数据证明管理价值,从一次性评估走向持续校准
回到开头那个问题:绩效管理值不值得投钱、投时间、投系统
如果用本文搭建的框架来回答,可以归纳为几个要点:
- 看维度:
绩效管理投资回报不只是一串ROI百分比,而是财务绩效、运营效率、人才价值和战略对齐的综合体现。 - 看方法:
围绕绩效管理投资回报数据分析方法有哪些这个问题,并不存在神奇万能的单一工具。真正有效的是:- 用对比、细分、交叉、趋势看清现象
- 用相关、回归、因果分析理解机制
- 用Phillips五层框架将效果转化为财务语言
- 看应用:
分析本身并不创造价值,只有当它进入预算分配、项目取舍、绩效方案迭代和风险控制流程时,才真正影响资源流向。
对HR和管理者而言,可以从三个行动起步:
- 为下一年度的重大绩效项目,事前明确评估口径和数据采集方案,而不是事后补救
- 在绩效例会上,固定用一两页,回顾绩效投入与业务、人才结果之间的关键数据关系
- 牵头联合业务、财务和IT,逐步搭建一个简洁的绩效投资价值仪表盘,把以往分散的观察整合到一处
随着数据积累和方法迭代,绩效管理会越来越少被问“意义何在”,而更多被看作可以算明白的一笔投资账。这一天越早到来,HR在企业中的话语权,就会越扎实地建立在事实和分析之上。





























































