-
行业资讯
INDUSTRY INFORMATION
【导读】 传统薪酬强调“按岗定薪+年度调薪”的可控与稳定;敏捷薪酬强调“按价值与交付付薪+更短周期反馈”的灵活与激励。本文以研究与实践结合的方式,围绕敏捷薪酬与传统薪酬做7点系统对比,直接回答传统薪酬和敏捷薪酬有什么区别?并补充:哪些组织适合、如何渐进落地、常见副作用与边界条件。适合HRBP、薪酬绩效负责人、业务负责人及正在做组织变革的管理层阅读。
不少企业在业务高速变化、项目制协作变多后,会出现一个现实矛盾:薪酬制度仍按岗位与层级稳定发放,但业务贡献却在跨团队、跨角色的短周期交付里产生。结果常见两头不讨好——优秀的人感觉“多做少得、激励滞后”,管理层又担心“放开就失控、成本不可测”。要解这个结,关键不是口号式“上敏捷”,而是把两类薪酬逻辑的差异拆开,看清适用条件与治理代价。
一、先把边界说清:传统薪酬与敏捷薪酬分别解决什么问题
传统薪酬适合在岗位边界清晰、产出相对可预期的组织里建立公平与秩序;敏捷薪酬更适合在交付不确定、协作高度耦合的场景里把激励与价值创造对齐。两者差别不只在“奖金多不多”,而在“价值如何被定义、被计量、被分配”。
1. 传统薪酬:以岗位与等级为锚,追求内部一致与预算可控
传统薪酬的底层假设是:组织的核心生产关系围绕岗位展开,岗位责任相对稳定,因此可以用岗位价值评估(岗位序列、职级带宽)、年度绩效与年度调薪来维持内部公平,并用市场对标解决外部竞争性。
这种模式的优势往往体现在三点:
- 可预测:人力成本与调薪节奏可提前编制预算。
- 可解释:员工理解“我在什么岗位、什么级别、拿什么范围的钱”。
- 可治理:审批链条清晰,争议处理相对规则化。
但当岗位边界被项目化协作打散时,传统薪酬容易出现两类偏差:其一,贡献的“发生点”在项目里,薪酬的“计量点”却在岗位里;其二,激励反馈周期偏长,难以强化关键行为。
2. 敏捷薪酬:以价值与交付为锚,追求快速反馈与持续对齐
敏捷薪酬并不等同于“多发奖金”,更接近一种薪酬治理方式:把薪酬的一部分(或更大比例)与短周期交付、团队目标、关键能力绑定,让激励能跟上业务迭代速度。
敏捷薪酬常见的设计元素包括:
- 更短的绩效/激励周期(季度、项目里程碑、冲刺阶段)
- 更强调团队与跨职能协作的激励单元
- 对关键技能、稀缺能力、角色转换的更快定价与一次性奖励
- 更强的沟通与透明机制(规则公开、校准会议、数据化追踪)
需要强调的边界是:敏捷薪酬的“敏捷”来自机制的快速校准,而不是随意性。它对绩效度量、组织目标拆解、管理者能力提出更高要求。
图表1:传统薪酬 vs 敏捷薪酬的差异要点(7点框架)

二、传统薪酬和敏捷薪酬有什么区别?7点系统对比
判断两者差异,建议用“定义—机制—后果”的方式看:制度怎么定义价值、用什么机制计量与分配、最终会把组织行为推向哪里。
1. 价值锚点不同:按岗定薪 vs 按价值/能力定价
现象:传统薪酬更关注岗位价值与职级带宽;敏捷薪酬更关注交付价值、稀缺能力与角色贡献。
原因:传统组织的产出路径稳定,岗位能较好代表贡献;敏捷场景下,贡献常来自跨角色协作与短期交付,岗位不再是唯一载体。
机制差异:
- 传统:岗位评估→职级带宽→任职与晋升→工资增长
- 敏捷:目标拆解→交付衡量→能力/角色定价→阶段性奖金或快速调价
对策提示:如果企业要引入敏捷薪酬,第一步不是改工资条,而是补齐“价值定义”——哪些交付算有效、哪些能力算关键、如何避免把短期产出当成长期价值。提醒一句:过度强调短期交付,可能诱发“做容易量化的事”,削弱长期能力建设。
2. 激励周期不同:年度节奏 vs 短周期反馈
现象:传统薪酬的主要调整点在年度绩效与年度调薪;敏捷薪酬更常用季度奖金、项目里程碑奖、冲刺激励等。
原因:业务变化快时,年度反馈的滞后会降低激励强度,甚至错过关键人才保留窗口。
机制差异:
- 传统:年度目标→年终评估→次年薪酬调整
- 敏捷:阶段目标→频繁反馈→阶段激励/即时认可
边界条件:短周期激励并不必然更好。若业务本身周期长(如硬件研发、重资产制造)或数据口径不稳,频繁发放反而会放大争议与管理成本。
3. 绩效评价不同:个人主导 vs 团队与校准机制更重要
现象:传统薪酬更依赖个人KPI与年度评分;敏捷薪酬更依赖团队目标达成、跨协作评价与校准会议。
原因:在跨职能团队里,个体产出高度依赖他人输入,单纯个人KPI容易引发“局部最优”。
机制差异:
- 传统:个人目标清单+主管评分为主
- 敏捷:团队目标(OKR/里程碑)+个人贡献说明+跨主管校准(避免“谁会说谁高分”)
风险提示:敏捷薪酬若只强调团队奖金、忽视个人贡献,会出现“搭便车”;若只强调个人,又会把敏捷协作打回个人竞赛。更稳妥的做法是设置团队激励为主、个人调节为辅的结构,并用校准机制控制偏差。
4. 薪酬结构不同:固定为主 vs 固定+浮动的弹性更强
现象:传统薪酬固定部分占比通常更高,浮动更多集中在销售或少数岗位;敏捷薪酬往往扩大可变部分的覆盖面,但强调规则化。
原因:敏捷组织希望把资源更快投向关键战场与关键人才,同时通过可变薪酬实现成本的“随业务伸缩”。
机制差异:
- 传统:基本工资+年终奖(或绩效奖)+福利,结构相对稳定
- 敏捷:基本工资打底+项目/季度激励+一次性奖励(spot bonus)+长期激励(视企业而定)
适用条件:员工对收入稳定性敏感、或人才供给充足的岗位,浮动占比过高会带来保留风险;反过来,关键岗位若固定过高、浮动过弱,也会出现“高薪低能”的逆向选择。
5. 成本与预算逻辑不同:可预测成本 vs 规则约束下的可变成本
现象:传统薪酬便于做年度预算与编制控制;敏捷薪酬需要在成本波动与激励效果之间做权衡。
原因:敏捷薪酬把一部分成本与交付绑定,天然带来波动;但如果不建立边界,波动会变成不可控。
机制差异:
- 传统:预算先定、薪酬按制度兑现
- 敏捷:先定激励池/比例/封顶规则,再按交付分配
建议做法:建立三道“保险丝”:
1)激励池与利润/营收/毛利挂钩(不建议只挂项目主观评价)
2)封顶规则与异常审计(防止个别团队“讲故事”)
3)跨团队校准与财务复核(保证口径一致)
提醒一句:敏捷薪酬并不天然更省钱,它的价值在于把钱花到更接近增长与交付的地方。
6. 组织与岗位体系匹配不同:层级秩序 vs 角色流动
现象:传统薪酬依赖职级体系与晋升通道;敏捷薪酬更强调角色切换、能力成长与横向流动(例如从后端转向平台治理、从产品转向增长)。
原因:敏捷组织常见特征是扁平与跨域协作,晋升机会相对减少,但对能力升级与角色扩展需求更强。
机制差异:
- 传统:升职是主要加薪通道,职级刻度细
- 敏捷:通过技能定价、关键角色津贴、项目增量奖励,让横向成长也能被“看见并付费”
反例提示:如果企业仍是强层级、审批链条长、岗位职责固定,引入大量角色津贴与项目奖,会导致“制度多但运行不动”,最终变成新的行政负担。
7. 治理与沟通方式不同:制度执行为主 vs 数据+会议机制为主
现象:传统薪酬更依赖制度文本与审批流程;敏捷薪酬更依赖透明规则、数据看板与周期性校准会议。
原因:敏捷薪酬的变化频率更高、涉及的协作关系更复杂,单靠制度文件无法解决口径分歧。
机制差异:
- 传统:制度发布—按制度执行—年末复盘
- 敏捷:规则共创—数据追踪—例会校准—快速纠偏
治理重点:把争议前置解决。比如在项目启动时就确定:交付定义、验收口径、贡献记录方式、争议仲裁路径。这里可以类比为交通规则——车流越密,越需要清晰规则与执法,否则效率不会提升(本段为本模块唯一类比)。
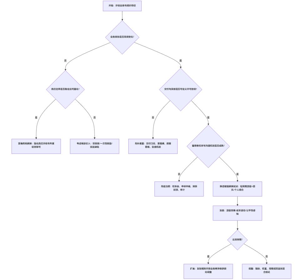
三、怎么选、怎么改:从传统薪酬走向敏捷薪酬的可落地路径
更现实的路线通常不是“全盘推翻”,而是把敏捷机制先落在最需要的业务单元,并用治理框架把风险关住,再逐步扩面。
1. 选择策略:用“三问”判断是否需要敏捷薪酬
第一问:业务不确定性高不高?如果目标经常调整、项目迭代快,短周期激励的价值更大。
第二问:协作耦合度高不高?如果跨团队依赖强,团队激励与校准机制更重要。
第三问:度量与治理能力够不够?如果数据口径、绩效管理、管理者能力不足,敏捷薪酬可能先带来争议而非效率。
图表2:敏捷薪酬适配度决策流程(企业自测)

2. 渐进落地:三步把“敏捷”做成可运营的薪酬机制
第一步:先做混合,不要一上来全员敏捷
常见可行做法是:保留岗位工资的稳定性,把敏捷部分放在奖金/一次性奖励/津贴上。这样既能维持基本公平,又能把资源投向关键项目与关键人才。
第二步:把短周期激励“产品化”
建议把激励设计成可复用的“套餐”,明确四件事:
- 适用对象(哪些团队/角色)
- 交付口径(验收标准、数据来源)
- 分配规则(团队与个人的比例、封顶与底线)
- 治理流程(校准会、争议处理、财务复核)
第三步:用数据和复盘让规则持续校准
敏捷薪酬最怕两件事:口径漂移、规则被“熟练利用”。因此要用复盘把问题显性化:激励是否推动了关键指标、是否带来协作副作用、是否出现为了奖金牺牲质量等。
3. 员工沟通:把“不确定性”解释成“可预期的规则”
敏捷薪酬经常被误解为收入不稳定。沟通的关键不是承诺“永远不会变”,而是讲清楚三条:
- 哪部分是稳定底座(基本工资、福利)
- 哪部分会波动(项目/季度激励)以及波动的计算方式
- 如何保障公平(校准、数据口径、申诉机制)
提醒一句:沟通不等于宣导PPT,真正影响信任的是兑现的一致性——规则说到做到,比说得好听更重要。
结语
回到开篇问题:传统薪酬和敏捷薪酬有什么区别?本质差异在于价值锚点、反馈周期与治理方式。传统薪酬用岗位与年度节奏换取稳定与可控;敏捷薪酬用短周期激励与校准机制换取对业务变化的快速对齐,但它也要求更强的度量与管理能力。
给企业的可执行建议(便于直接落地):
- 先圈定试点场景:从目标高频变化、交付可验收的团队开始(如产品、研发平台、增长、交付型项目组),不要全员“一刀切”。
- 建立激励池与封顶规则:把可变成本与利润/毛利/营收等硬指标挂钩,并设置封顶与审计,避免预算失控。
- 做“团队为主、个人调节”的分配结构:降低搭便车与个人内耗的概率,同时保留对关键贡献者的识别能力。
- 把校准与申诉机制前置:用跨主管校准会统一口径,用清晰的争议仲裁路径降低不公平感。
- 每季度复盘一次副作用:重点检查质量、协作、长期能力建设是否被短期激励挤压,必要时调整指标与权重,甚至回退到混合模式。
如果你希望我把本文进一步改成“可直接套用到公司制度”的版本(含:激励池计算模板、项目奖金分配表、校准会议纪要要点),告诉我你的行业、团队规模、业务周期与当前薪酬结构即可。





























































