-
行业资讯
INDUSTRY INFORMATION
【导读】 物流企业一线计薪最棘手的,并不是“算不出”,而是“算得不被信任、算得不合规、算得不可复核”。本文以物流计薪系统为研究对象,围绕为什么通用型薪酬工具搞不定里程补贴与油耗倒扣的自动计算?这一高频问题,拆解规则、数据与合规三类根因,并给出一套从数据打通、规则引擎建设到员工端透明化的落地框架,适合物流企业HRD、薪酬绩效负责人、财务BP与数字化负责人协同参考。
物流行业的薪酬争议,往往不是“钱给少了”,而是“钱算不清”。从实践看,司机端最常见的质疑集中在两类:一是里程补贴为什么和他理解的不一致;二是油耗倒扣凭什么扣、扣了多少、依据是什么。对HR来说,这类问题一旦叠加在多人、多车、多线路、跨省结算的场景里,通用薪酬工具看似“有公式、能导入、可出工资条”,但最终常常停在半自动:里程要人工校验、油耗要财务线下核减、争议要主管“拍板”。
更现实的矛盾在于效率与风险同时抬升:一些车队做过测算,人工核算司机月薪平均耗时可达17.2小时/人/月,错误率约**11.3%**;一旦司机投诉或仲裁,企业又拿不出可追溯的计算链路,管理成本迅速外溢。问题不在“HR不专业”,而在工具与场景的结构性错配。
一、失效的根源:通用薪酬工具的三重“先天缺陷”
通用型薪酬工具之所以在物流计薪上频繁失效,根本原因不在“功能多不多”,而在其设计默认了稳定岗位、稳定工时、稳定规则;而物流司机计薪恰恰是“随任务波动”的业务核算问题,规则、数据、合规三者任何一个短板都会把自动计算拉回人工。
1. 规则维度的错配:从多维嵌套到单一公式的失真
物流里的“里程补贴”并非一个统一单价可以覆盖。常见方案里,至少存在四类必须被系统表达的差异:车型差异(6.5米以上、轻卡、厢货)、里程区间(基础里程包干+超额分段计价)、运输类型(干线/城配/返程)、绩效联动(准点率、安全、回单及时率)。在这类体系下,里程补贴往往是一组规则簇,而非一条公式。
油耗倒扣更不是“油钱-标准油钱”的简单减法。企业实际落地时通常会采用“合理油耗基线”的思路:
- 先定义标准油耗:例如按车型设定百公里标准油耗,乘以实际里程得到合理油耗;
- 再计算超额油耗:实际油耗(或油卡消费折算)超过合理油耗的部分,才触发倒扣;
- 同时还要处理例外:堵车、长坡、绕行、空载返程、冷链开机等导致油耗结构变化的情形。
通用薪酬工具的规则配置,多数是“字段×系数”的平面结构,最多支持少量条件判断。它能表达“每公里补贴0.15元”,但很难稳定表达“基本工资包含1000公里,超1001公里按0.15元/公里计,6.5米以上车型上浮至0.2元/公里;若当月安全得分低于阈值,超额部分下调10%”。规则越复杂,越容易退化成“HR出表、主管确认、财务复核”的线下链条。
这里有一个容易被忽视的边界:如果企业是单一车型、单一线路、单一油价结算周期,且不做油耗倒扣,仅做里程补贴固定单价,通用工具并非不能用。但一旦企业引入车型梯度、区间计价、跨省任务、油耗奖惩,通用工具往往需要“打补丁式维护”,最后形成隐性的人力与风险成本。
2. 数据维度的断裂:从业务流到数据流的“进不来、对不上、信不过”
自动计算的前提是数据自动到达、口径一致且可校验。里程补贴至少需要可信的里程数据来源,而油耗倒扣至少需要可信的油耗(或油耗的可替代指标)与油价数据。现实中,企业常见的数据源包括:
- GPS/车联网里程(可能存在漂移、丢点、里程口径差异);
- 油卡消费记录(不同供应商接口、延迟、合并记账);
- ETC通行记录(对账周期与授权限制);
- TMS/派车系统任务单(任务完成节点、装卸地、回单状态)。
通用薪酬工具通常把数据当作“导入的表”,而不是“可治理的流”。一旦进入物流场景,就会出现典型的三类对账冲突:
1)GPS里程与任务规划里程差异较大(绕行、空驶、临时改线);
2)油卡消费与实际行程不匹配(跨任务加油、同车多人、补记账);
3)ETC费用与路线不一致(门架延迟、跨省汇总、重复记录)。
当三个数据源发生冲突,通用工具无法给出“仲裁机制”,只能把问题回抛给人工。我们在一些项目里看到的实际结果是:系统里能出工资条,但关键字段被迫手工修正;最终工资条的“自动化”只是打印动作自动,计算逻辑仍靠人肉对账。
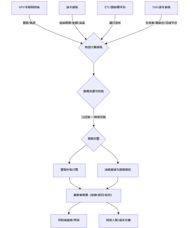
图表1 里程补贴与油耗倒扣自动化计算的理想数据流

3. 合规维度的缺口:从激励设计到法律红线的系统性失控
油耗倒扣最敏感的不是“扣多少”,而是“能不能扣、怎么扣才不违规”。在中国内地劳动用工语境下,扣款一旦触及工资支付规则,企业就必须证明:扣款有制度依据、有民主程序、与员工知情同意匹配,同时满足扣款比例、最低工资等红线要求。以常被引用的口径为例,因劳动者本人原因造成损失的经济赔偿扣除,通常存在**每月扣除部分不超过当月工资20%**的限制,并且扣除后工资不应低于最低工资水平的相关要求(企业应结合属地法规与司法实践进一步核实适用口径)。
通用薪酬工具通常缺少三类关键能力:
- 合规阈值引擎:自动识别“本月累计扣款比例是否超限”“扣后是否触及最低工资”;
- 制度与证据链绑定:将倒扣规则与制度文件版本、员工签收记录、任务单、油卡明细关联存档;
- 审计追溯:能够回放每一次倒扣的计算过程(数据来源、参数版本、触发条件)。
结果是:企业往往把最关键的风险控制动作留给人工复核,而人工复核一旦忙不过来,就会出现“先扣了再说”的惯性做法,后续在投诉、仲裁或稽核场景里被动应对。
表格1 通用薪酬工具 vs 物流计薪系统核心能力对比
| 维度 | 通用薪酬工具常见能力边界 | 物流计薪系统需要的能力 | 对业务的直接影响 |
|---|---|---|---|
| 规则配置 | 静态公式、少量条件 | 可视化规则引擎、支持多层嵌套与任务级结算 | 复杂计薪被迫线下处理,规则走样 |
| 数据集成 | 手工导入为主,接口有限 | GPS/油卡/ETC/TMS多源接入+校验 | 数据对不上导致争议与返工 |
| 合规风控 | 缺少扣款比例、最低工资等内置校验 | 合规阈值预警/拦截+证据链沉淀 | 仲裁风险与稽核风险上升 |
| 员工体验 | 月度工资条为主 | 按趟明细、异常解释、在线申诉 | 信任不足,投诉率上升 |
二、破局的路径:构建物流行业专业化计薪模型
要真正解决“里程补贴与油耗倒扣”的自动计算,企业需要从“买一个薪酬模块”切换到“建一个计薪模型”。模型的本质是把业务口径、数据口径、合规口径统一起来,并让系统能稳定复用,而不是每个月靠人工解释一遍。
图表2 专业化物流计薪模型四层架构图(Mermaid结构图)

1. 数据底座:打通“业财人”一体化数据流,先解决口径再谈自动化
在物流企业落地计薪自动化时,我们建议先回答三个可检验的问题:
1)里程以什么为准:GPS里程、任务规划里程、还是里程表?若出现差异,谁拥有最终解释权,是否存在“可申诉可复核”的仲裁口径。
2)油耗以什么为准:油卡消费折算、OBD采集、还是车辆仪表数据?不同来源的可信度与成本差异如何权衡。
3)一趟任务如何识别:任务起止点、完成节点、回单状态与跨日任务如何切割,决定了“按趟结算”能否落地。
数据底座建设的关键不是“接入越多越好”,而是“接入后可校验”。实践里常用的治理手段包括:
- 主数据管理:车、司机、线路、车型、油品等编码统一;
- 异常检测:同一任务里程突增、同车同日油耗异常、油卡在非作业城市消费等;
- 对账机制:GPS里程与ETC里程区间、TMS路线做交叉验证,形成可解释差异。
边界条件同样需要提前声明:如果企业的GPS设备老旧、丢点严重,或油卡供应商无法提供明细接口,自动化的上限会被数据源锁死。此时更现实的路径是先做“半自动+强校验”:系统自动生成建议值,人工只处理异常,而不是人工从零计算。
2. 规则引擎:实现“业务语义化”的灵活配置,而不是让HR写脚本
物流计薪规则的难点在于:HR真正要配置的不是公式,而是一段业务逻辑。举例来说,以下表述才是业务语言:
- 基本工资包含1000公里指标;
- 超过部分按车型不同单价计;
- 若当月安全扣分触发阈值,里程单价下调;
- 夜间时段另计夜班补贴;
- 油耗超过合理基线才倒扣,倒扣也受合规上限约束。
这要求系统提供可视化、可版本化的规则引擎能力:
- 可视化条件编排:IF-THEN、区间梯度、优先级;
- 规则版本管理:油价、标准油耗、车型系数的生效日期与历史追溯;
- 模拟测算:新规则上线前,用历史数据回放验证影响范围(尤其是“倒扣触发比例”与“人均收入波动”)。
同时要提示一个常见反例:不少企业为了追求“规则越多越精准”,把所有管理诉求都塞进计薪系统,导致规则复杂到无人能解释。规则引擎的价值是把必要复杂性结构化,而不是把组织管理问题全部“算法化”。若司机无法理解倒扣逻辑,透明化只会放大矛盾。
表格2 典型物流司机薪酬构成要素与计算逻辑示例
| 薪酬要素 | 计算逻辑示例(示意) | 核心数据来源 | 需要提前定下的口径 |
|---|---|---|---|
| 基本工资 | 固定金额(如2500元) | 人事主数据 | 试用/转正、出勤口径 |
| 里程补贴 | 基础1000公里含在基本工资;超1001公里按0.15元/公里;6.5米以上车型0.2元/公里 | GPS里程、TMS任务 | 里程取数口径与异常处理 |
| 油耗倒扣 | 超耗=实际油耗-(标准油耗×里程);超耗×油价=倒扣金额 | 油卡/OBD、油价参数 | 标准油耗如何确定与公示 |
| 夜班/加班相关 | 夜间时段或超时触发补贴/加班费(按属地规则) | 考勤、轨迹时间戳 | 夜间时段定义、跨日任务切割 |
| 安全奖惩 | 无事故奖励;触发违章或事故扣减 | 安全台账、违章数据 | 证据链、申诉流程与生效口径 |
3. 合规风控:把法律红线写进系统,让“扣与不扣”可被审计
油耗倒扣的系统化落地,建议至少内置三类风控能力:
- 扣款上限控制:按月累计扣款比例、扣后薪资底线校验,超限自动预警或拦截;
- 制度版本与签收绑定:倒扣规则、标准油耗表、油价口径、申诉流程必须与员工确认记录关联;
- 审计追溯与解释模板:每笔倒扣对应哪趟任务、哪次加油、哪条标准、触发了什么条件,系统可一键生成明细解释。
很多企业在仲裁中败诉,并非倒扣逻辑完全不合理,而是企业无法证明“规则已公示且一致执行、数据来源可信、扣款过程可解释”。合规风控的目标不是让企业“永远不扣”,而是让扣款成为一种可被审计的管理行为。
这里的适用边界也要讲清:若企业尚未完成民主程序、制度公示与签收,或油耗数据来源明显不可靠(例如多人共用油卡、加油明细无法对应任务),即便系统能算出倒扣金额,也不应直接用于工资扣发;更稳妥的过渡做法是先用于管理提示或奖金浮动,而非直接扣减工资项。
4. 体验驱动:从“发工资”到“透明的数据对话”,把争议前置消化
物流计薪系统真正的价值,往往体现在司机端体验:让员工“看得见、对得上、能申诉”。当工资条从“月末一个总数”变成“按趟可追溯的明细”,争议会显著减少,原因是争议被拆解成可核对的小颗粒,而不是在月底集中爆发。
一些车队的对比数据具有启发性:在引入更专业的计薪与对账机制后,核算时效可以从“小时级人工核算”压缩到“分钟级自动核算”(例如8分钟/人/月),差错率下降到0.2%以内。更关键的是,司机离职率的改善往往来自“算得清”而非“多发钱”——有案例显示透明化后主动离职率下降(如**下降42%**的量级),核心驱动是信任感回升:扣款有依据、补贴有明细、异常可申诉。
不过也要避免另一种副作用:如果系统只提供明细但不提供解释(例如异常里程为何被剔除、油耗基线为何这样设定),司机会把“透明”理解为“更容易抓我的错”。因此,体验设计必须包含三件事:
- 明细展示(按趟、按日、按月);
- 异常解释(规则触发原因);
- 申诉闭环(时限、责任人、复核数据)。
三、超越自动化:物流薪酬管理的未来趋势
当企业完成“可自动核算、可追溯、可合规”的基础能力后,薪酬系统的角色会从后台核算工具,逐步升级为运营管理工具:把成本、风险与激励前置到任务执行过程中,而不是事后对账。
1. 从“核算”到“预测”:AI驱动的成本前置管控
下一阶段的关键变化是把油耗管理从“月底倒扣”转向“出车前预估”。基于历史轨迹、车型、载重、路线坡度、拥堵、天气等变量,模型可以给出任务级的油耗区间预估,并在司机出发前提供可执行建议(例如建议加油点位、建议车速区间、绕行的成本影响)。这类能力的组织价值在于:它把对立式的“扣款”转成协作式的“提醒”,更容易获得一线认同。
图表3 计薪管理演进路线图

2. 从“单一激励”到“全面认可”:把安全、服务质量纳入可量化回报
物流企业长期面临一个张力:只按里程计薪会驱动“多跑快跑”,但安全、服务与合规是底线。未来更可持续的做法,是把关键行为纳入可量化回报体系:
- 安全驾驶(急刹、超速、疲劳驾驶提示);
- 服务质量(准点率、回单及时率、客户差评率);
- 合规指标(装载规范、温控达标、危化资质)。
但要强调一个不适用场景:如果企业的数据采集不足、指标口径不统一,把这些维度直接和薪酬强绑定,会引发更大的公平争议。因此更稳妥的推进顺序是:先透明化与稳定核算,再逐步引入行为激励,并且让指标解释权尽量回到“可证据化”的数据上。
3. 从“内部管理”到“生态协同”:数据驱动的产业链价值分配
当计薪数据可信后,它还可能成为产业链协同的基础变量。例如:
- 基于安全驾驶与事故率的驾驶行为数据,保险费率可以更精细化;
- 基于稳定收入与履约记录的薪酬数据,金融机构可以提供更合理的司机信贷产品;
- 基于车辆油耗与维修数据,服务商可以做预防性保养与配件供应优化。
这类协同的前提是数据合规与边界清晰:数据共享要有授权、最小化原则与用途限定,避免把薪酬数据变成“被外部评价的一把尺子”,反向伤害员工信任。
结语
回到开篇问题:为什么通用型薪酬工具搞不定里程补贴与油耗倒扣的自动计算?答案并不复杂——通用工具擅长“稳定组织的标准工资”,而物流计薪是“强场景、强数据、强合规”的业务核算,必须把规则、数据与风控做成一套闭环系统,自动化才不会沦为表面工程。
结合实践,我们给物流企业HR与管理团队五条可直接执行的建议:
- 先定口径再上系统:把里程、油耗、任务切割、例外处理写成可审计的口径文件,作为系统规则的唯一来源。
- 建立异常优先的治理机制:不要追求100%自动无人工,而是让系统自动覆盖主流程,人只处理异常并沉淀规则。
- 倒扣先做“可解释”再做“可扣发”:在制度、签收、证据链未完备前,把倒扣用于管理提示或奖金浮动,避免直接扣工资引发高风险。
- 把司机端透明化当成一号工程:按趟明细、异常解释、申诉闭环三件套缺一不可,否则自动化只会放大矛盾。
- 用版本管理控制组织波动:油价、标准油耗、车型系数等关键参数必须版本化,做到“当时怎么定、现在能回放”。
如果企业正处于从通用薪酬工具迁移的阶段,建议以“数据底座+规则引擎+合规风控+司机体验”四件事为验收标准,而不是以“能不能出工资条”作为上线标准。这样做,物流计薪系统才会真正成为降本、控险与稳岗的管理基础设施。





























































