-
行业资讯
INDUSTRY INFORMATION
【导读】 招聘系统培训往往只解决“会不会点按钮”的问题,却未必解决“遇到真实招聘场景能不能用起来”。本文从研究与实践视角拆解:为什么培训无法替代长效用户支持机制;企业如何用“自助—互助—专家”的分层网络,把问题响应、知识沉淀、流程规范与版本迭代串成闭环;并给出90天运营节奏与数据/AI驱动的支持方案,适用于正在上线或已上线ATS/招聘系统、想提升使用率与招聘效率的HR、HRIS与业务招聘负责人。
不少企业在招聘系统上线时投入很重:选型、配置、数据迁移、集中培训、上线宣导……但三个月后回头看,用人经理依旧用邮件沟通面试安排,HR在Excel里维护候选人状态,系统里留下的只是“为了合规而补录”的碎片数据。我们经常把原因归到“培训没做好”,但从学习规律看——哪怕培训做得很好,遗忘也会发生;从业务现实看——真正让人放弃系统的,往往不是不会操作,而是卡在权限、流程特例、跨部门协同与系统迭代这些“现场问题”上。于是问题变得更具体:招聘系统培训结束就万事大吉?如何建立长效的用户支持机制,让系统真正成为招聘流程的主干而非装饰?
一、诊断篇——为何“培训”无法替代“支持”?
培训解决的是标准化知识导入,支持解决的是不确定场景下的持续落地;当企业只做培训不做支持,系统使用率下滑几乎是大概率事件。更关键的是,两者的目标函数不同:培训追求“覆盖率”,支持追求“在业务现场把事办成”。
1. 遗忘曲线与业务现实的冲突
从学习科学的基本规律看,集中培训后知识会快速衰减;而招聘业务恰恰是“低频高变”的组合:某些功能(如批量测评、Offer审批链配置、人才库标签)可能一周才用一次,但一旦用就要求不能出错。于是常见场景是——培训当周大家觉得“都懂了”,第二周开始处理急招岗位时,遇到一个特例(候选人需要走绿色通道、面试官临时变更、岗位需要跨组织挂靠)就不知道该怎么在系统里落地。
机制上,这种冲突会放大挫败感:用户第一次在系统里“走不通”,就会形成替代路径(微信/邮件/Excel);替代路径一旦跑通,系统在心理上就被降级为“备份工具”。从实践看,越是业务压力大的团队,越倾向于选择最熟悉、最可控的手工方式——这不是态度问题,而是风险控制策略。
对策上,长效支持的第一要义不是“再培训一次”,而是把支持前置到业务现场:
- 把高频“卡点”做成可搜索、可复用的解决方案(如:如何在不改审批链的情况下完成紧急Offer?)
- 让一线有人能在1小时内给到明确指引(哪怕答案是“系统当前不支持,临时走XX流程,并登记变更需求”)
- 通过持续的“场景化提醒”降低遗忘成本(微课、弹窗指引、简短SOP卡片)
提醒一句:如果岗位体系、审批权限、组织架构本身频繁调整,仅靠一次培训几乎必然失效,后续支持要与组织治理同步。
2. 知识断层与迭代滞后
招聘系统不是“装好就不动”的软件。版本升级、功能增强、与企微/钉钉的连接方式变化、合规字段调整,都在不断发生。一次性培训的内容很容易在三到六个月后过时:用户照着旧手册点不到按钮,或按旧路径操作导致数据落错字段,最终结论往往是“系统不好用”。
这里的核心矛盾是:系统迭代速度 > 用户学习更新速度。知识断层一旦出现,支持成本会陡增:同一个问题被反复问,HRIS疲于救火,业务端对系统形成负面口碑。更隐蔽的风险在于数据质量:用户“以为自己操作正确”,但实际上把候选人状态、渠道来源、面试评价等关键数据填错,后续报表再漂亮也无法指导决策。
要避免迭代滞后,支持机制需要具备“版本意识”:
- 每次升级必须输出升级要点清单(哪些变了、影响谁、要不要重新学)
- 对关键岗位(招聘负责人、HRBP、用人经理助理/协调人)提供差异化通知,避免“群发但无人读”
- 把“旧知识”从入口处撤掉:旧文档下架、旧链接重定向、系统内帮助中心强制指向最新版
边界条件也要说清:如果企业本身没有稳定的系统管理员角色(兼职、频繁换人),再好的升级材料也会断更;这类组织更需要把资料与流程固化在平台内,而不是散落在网盘里。
3. 缺乏反馈闭环:看不见“卡在哪里”
很多企业培训结束后的评估停留在满意度问卷:讲师好不好、节奏快不快、课件清不清晰。这类反馈对“授课质量”有价值,但对“系统能不能用起来”帮助有限。真正决定使用率的,是流程中的断点:权限申请要等三天、面试官不会在移动端提交评价、岗位发布要跨系统重复录入、候选人重复合并规则不清晰……这些问题不靠一线反馈与数据监测,很难被管理层看见。
支持机制的价值之一,是建立双向回路:
- 用户问题进入统一入口(工单/群/门户),有分类、有状态、有结案标准
- 结案后沉淀为知识(FAQ、案例、短视频、配置说明),减少重复劳动
- 高频问题反推产品与流程优化(权限模板、字段配置、流程简化、培训内容更新)
表格1把“一次性培训”与“长效支持机制”的差异摊开,会更直观。
表格1 一次性培训 vs 长效用户支持机制对比
| 维度 | 一次性培训 | 长效用户支持机制 |
|---|---|---|
| 时间跨度 | 短期(1–3天) | 长期(覆盖用户全生命周期) |
| 内容重点 | 功能介绍、标准流程演示 | 场景化问题、新功能迭代、数据与流程治理 |
| 交互方式 | 单向输出为主 | 双向互动:反馈—响应—沉淀—优化 |
| 目标 | 让用户“知道怎么操作” | 让用户“在现场把流程跑通,并持续用好” |
从这一部分的诊断出发,企业需要把思路从“项目交付”转向“产品运营”:上线不是终点,而是支持体系开始产生复利的起点。
二、组织篇——构建分层级的“超级用户”支持网络
只靠厂商客服或IT热线,无法覆盖招聘现场的高频小问题与业务特例;可持续的做法是把支持能力“下沉+分层”,形成自助、互助、专家协同的网络,让响应速度、业务理解与技术深度同时具备。
1. L1层级——构建自助式知识库
L1自助支持的目标是:让70%—80%的基础问题不必找人,用户在系统里就能自行解决。这里的关键不在于“堆文档”,而在于可检索、可理解、可复用。
实践中,知识库要解决三个常见失败点:
1)用户搜不到:同义词太多(“面试邀约/面试安排/约面”),分类不贴近业务;
2)用户看不懂:只有功能说明,没有“在我们公司怎么用”;
3)用户不敢用:看完仍担心出错,缺少示例与边界。
我们建议用“问题—场景—步骤—校验点—异常处理”的模板,降低理解成本。例如“用人经理如何在手机端提交面试评价”,不仅写按钮路径,还要写:
- 评价提交后在哪里看、能否修改
- 评价缺失会影响哪个环节(比如Offer审批无法触发)
- 常见报错与处理(权限不足、候选人已关闭等)
同时,把知识库入口放在用户最常出现的地方:系统内帮助中心、常见页面右侧提示、企业IM机器人菜单,而不是仅放在网盘目录里。
提醒一句:知识库如果没有“所有者”,三个月后必然失真;至少要明确每个模块的内容负责人(招聘流程、权限、报表、集成等)。
2. L2层级——孵化内部“超级用户”
L2互助支持的核心是“超级用户”(也常被称为Key User、系统大使)。它不是额外的头衔,而是一种组织设计:把一部分支持能力从中心团队(HRIS)转移到业务单元,让问题在离现场更近的位置被解决。
超级用户的选拔标准,建议同时看三类指标:
- 业务代表性:来自招聘量大或流程复杂的部门(销售、研发、制造等)
- 影响力与协作意愿:能推动用人经理配合,而不只是会操作
- 学习与表达能力:能把“我会”变成“我能教别人会”
培养方式上,深度培训只是起点,更重要的是给他们可执行的职责与授权:
- 一线答疑与轻量配置指导(如模板选择、字段填写规范)
- 收集问题并做初步归因(权限问题/流程问题/系统Bug/需求变更)
- 参与月度复盘,为流程优化提供业务视角
配套上要解决两个现实问题:
1)时间从哪来:把支持工作写进岗位目标或给予工时认定;否则超级用户会在旺季“失联”。
2)边界在哪里:明确哪些问题必须升级到L3(如接口、权限规则改动、数据修复),避免超级用户在不该承担的技术问题上消耗信用。
这里可以把支持体系的责任拆分得更清楚。
表格2 三级用户支持体系职责矩阵
| 支持层级 | 角色构成 | 典型职责 | 响应时效(建议) |
|---|---|---|---|
| L1 自助支持 | 全体用户 + 知识库/帮助中心 | FAQ检索、微课学习、按SOP自助排查 | 实时 |
| L2 互助支持 | 超级用户、HRBP、招聘COE联络人 | 场景答疑、简单流程指引、问题收集与分诊 | 2小时内(工作时段) |
| L3 专家支持 | HRIS、信息安全/IT、厂商顾问 | 系统配置、Bug修复、接口集成、数据修复、权限治理 | 1个工作日内给到处理结论或计划 |
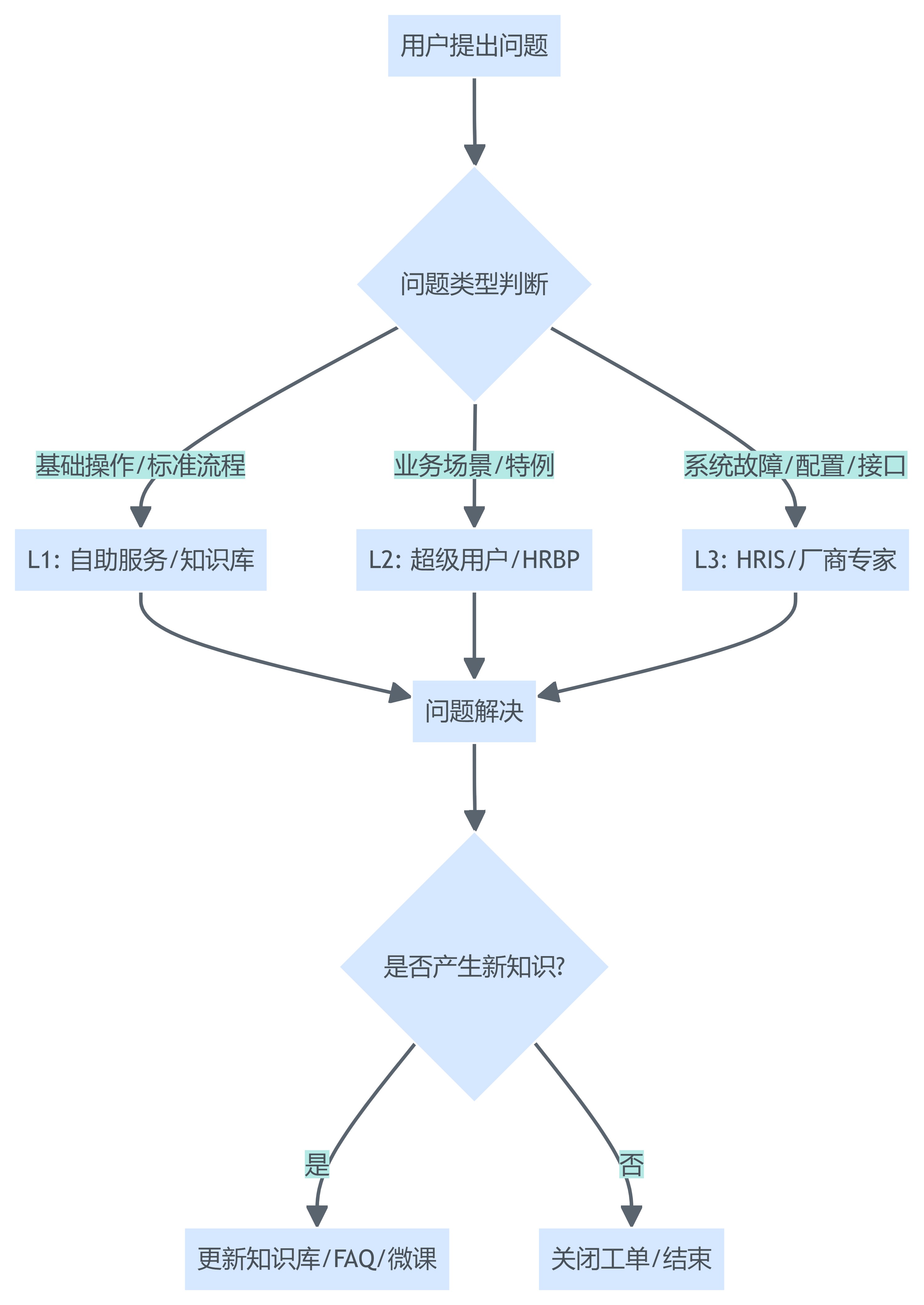
为了让“分诊”真正运转起来,建议把处理流程固化为可视化的闭环。
图表1 用户问题分级处理流程

过渡提醒:当组织网络搭好后,如果缺少运营节奏与激励约束,支持体系会“有人但不动”,下一部分讨论如何把它持续跑起来。
3. L3层级——专业化技术支持
L3并不等于“厂商兜底”。在多数企业里,招聘系统牵涉权限、主数据、组织架构、与OA/邮箱/IM/测评/背调的集成,很多问题需要内部HRIS/IT与厂商共同完成定位。L3的专业化,体现在三件事:SLA、变更机制、根因消除。
建议把L3支持拆为两条线:
- 运行支持(Run):故障响应、账号权限处理、数据修复、紧急事件处置
- 变更与优化(Change):流程调整、字段新增、报表口径变更、集成改造
配套机制上,至少要有:
- 工单分级(P1/P2/P3)与响应时限
- 变更评审(影响范围、回滚方案、测试用例、上线窗口)
- 根因分析与复发预防(同类问题重复出现时必须触发流程或配置整改)
反例也需要提示:如果企业把所有需求都当成“紧急”,L3会被持续打断,最终既救不了火也做不了优化;因此分级标准必须被管理层认可并执行。
三、运营篇——从“被动响应”转向“主动运营”的激励机制
支持体系要长期有效,不能只靠“有人负责”,还要靠持续的运营动作把用户拉回系统、把流程推向线上、把问题转化为改进;运营的本质是把系统使用变成一种稳定的组织行为,而不是靠热情维持。
1. 广而告之与循序渐进:招聘系统培训结束就万事大吉吗?
很多企业的误区是:上线初期“轰炸式宣导”,之后迅速沉默。更有效的节奏是分阶段推进:导入期抓认知与入口,磨合期抓规范与纠偏,习惯期抓数据与复盘。尤其在磨合期,必须处理一个敏感但关键的问题:是否切断线下退路。
从实践看,如果系统上线后仍允许“邮箱发简历+Excel排期+微信群通知”,系统会被自然边缘化。循序渐进的做法是:
- 先规定关键节点必须线上化(如职位审批、Offer审批、候选人状态流转)
- 再逐步把协同动作迁移进系统(面试安排、评价提交、入职资料收集)
- 最后把报表与绩效口径绑定到系统数据(没有数据就没有产出证明)
配合“培训+考试”并不是为了增加负担,而是为了统一最低操作标准:例如用人经理必须会在移动端确认面试、提交评价;招聘专员必须按规范维护候选人状态,否则数据无法用于复盘。
提醒一句:若招聘流程本身未标准化到一定程度(审批链混乱、用人经理随意改口径),强行切断线下可能引发反弹;此时要先做流程治理再谈强约束。
2. 游戏化与认证体系:把使用意愿转成可见的成就
运营不等于搞活动,但适度的认证与荣誉机制,确实能把“使用系统”从隐性劳动变成可见成果。我们更建议采用“能力认证”而非简单积分:让用户感觉这件事对个人职业能力有帮助,而不是完成一次任务拿一次奖励。
可落地的设计包括:
- 数字化招聘官认证:分初级(基础流程)、中级(人才库运营/报表)、高级(流程优化/培训赋能)
- 徽章与排行榜:用于曝光积极行为(按规范维护状态、及时提交评价、完成数据校验)
- 团队维度的正向通报:例如“面试评价按时提交率”“Offer审批周期”等指标,让管理者看到协同质量
但要警惕副作用:如果指标设计不当,用户可能为了“达标”而产生形式主义录入,反而损害数据质量。因此认证与激励必须绑定校验点(抽查样本、交叉验证、异常预警),并保留“纠偏机制”。
过渡提醒:激励解决“愿不愿意用”,但信任解决“遇到问题还用不用”,下一小节聚焦反馈与信任建设。
3. 建立信任与反馈闭环:把吐槽变成改进清单
用户对系统的信任来自两点:一是问题有人管,二是反馈会变成变化。只要用户持续感到“提了也没用”,就会回到线下路径。把反馈做成机制,建议采用“固定节律 + 公开透明”的组合。
常用且有效的动作包括:
- 系统门诊日(双周/每月):超级用户+HRIS在线值守,集中处理一线问题
- 流程复盘会(月度/季度):围绕招聘周期、环节漏斗、候选人体验,讨论系统数据暴露的流程问题
- 吐槽大会/改进发布:允许用户提出痛点,同时必须发布“已修复/排期中/暂不支持及替代方案”的清单
关键是把每条反馈变成可追踪对象:有编号、有负责人、有预计完成时间、有影响范围说明。这样用户会逐步形成预期——系统不是完美的,但它是可改进、可协作的。
为了让运营动作不靠“灵感”,可以把上线后90天的关键节点固定下来。
图表2 系统上线后90天运营支持计划

四、技术篇——数据与AI驱动的智能化支持
当支持体系进入常态化,仅靠人工答疑会遇到成本与时效瓶颈;技术的价值在于把“问题出现后再响应”变为“问题发生前就干预”,并把知识管理变成可持续更新的系统能力。
1. 嵌入式AI助手:让支持发生在操作当下
传统支持常见断点是:用户遇到问题→退出系统去找文档或问人→等待回复→再回到系统尝试。每一次切换都会降低完成率。嵌入式AI助手(或规则化引导)解决的是“当下指引”:用户在页面里就能得到针对该页面、该字段、该流程节点的说明与示例。
更可落地的做法是“场景触发”:
- 用户在某页面停留时间异常长(例如面试评价页停留>30秒)→弹出填写示例与常见错误
- 用户连续提交失败(权限不足、字段校验不通过)→给出原因解释与申请入口
- 用户在关键节点放弃(草稿未提交)→提醒影响与下一步动作
边界要明确:AI助手不能替代权限治理、流程设计与数据口径统一;如果底层规则混乱,AI只会把混乱解释得更快。
2. 基于行为数据的主动干预:用数据找到“不会用”的位置
长效用户支持机制如果只依赖“用户来问”,会天然遗漏沉默的大多数:他们不一定不会用,但可能一直在用低效路径,或在关键环节绕开系统。行为数据(点击、停留、漏斗转化、报错日志、字段缺失率)可以帮助我们定位“真实卡点”。
举例:
- 简历筛选功能使用率低,不一定是用户不认可,而可能是标签体系不好用、搜索字段不贴合业务
- 面试评价提交率低,常见原因可能是移动端入口不清晰、评价模板太长、提醒机制缺失
- 候选人状态长时间停留在某节点,可能是审批链过长或责任人不清晰,而不只是“HR忘了更新”
基于这些洞察,干预动作要尽量“轻量且精准”:给特定人群推送短视频微课、安排超级用户定向辅导、调整模板或字段默认值,而不是再组织一次“大而全”的培训。
3. 动态更新的知识管理:让资料与版本同步
知识管理的痛点不是写不出来,而是“持续维护”。要让知识库长期可用,需要把更新变成流程的一部分,而不是额外工作。
建议建立三条更新触发:
- 版本触发:每次系统升级必须同步更新相关条目(并记录版本号与生效日期)
- 问题触发:某类工单达到阈值(例如一周>10单)必须产出FAQ或微课
- 变更触发:流程或口径调整(如渠道归因规则变化)必须同步更新并推送给受影响角色
同时,知识的呈现形式要匹配使用场景:复杂问题用图文步骤与示例,简单问题用一页卡片,高频操作用60–90秒短视频。把“能用”作为第一标准,而不是把资料做得像产品说明书。
下面用一个闭环图把“数据驱动支持”的逻辑串起来。
图表3 数据驱动支持闭环模型

结语
回到开篇问题:招聘系统培训结束就万事大吉?答案是否定的。培训让用户“学会一次”,但招聘业务需要的是“长期用得顺、遇到特例也走得通”。因此,如何建立长效的用户支持机制,关键在于把支持能力做成组织结构、运营节奏与技术闭环的组合,而不是一次次补课。
可直接落地的建议(按优先级)如下:
- 先定分层支持网络:明确L1知识库、L2超级用户、L3专家支持的职责与SLA,并上线统一入口(工单/机器人/门户三选一先跑通)。
- 用90天把习惯拉起来:导入期抓入口与最低标准,磨合期抓切换与纠偏,习惯期抓数据复盘与认证激励,让系统从“可用”走向“常用”。
- 把高频问题变成知识资产:每周输出Top10问题及解决方案,满足“可搜索、可复用、可校验”,同时下架旧版本资料。
- 用数据找沉默卡点:每月看一次关键漏斗(职位—投递—筛选—面试—Offer—入职)与异常指标(停留过长、报错集中、字段缺失),用小干预替代大培训。
- 为特例留制度出口:对系统暂不支持的业务特例,明确临时替代流程与登记机制,避免用户用“特例”作为回退线下的常态理由。





























































