-
行业资讯
INDUSTRY INFORMATION
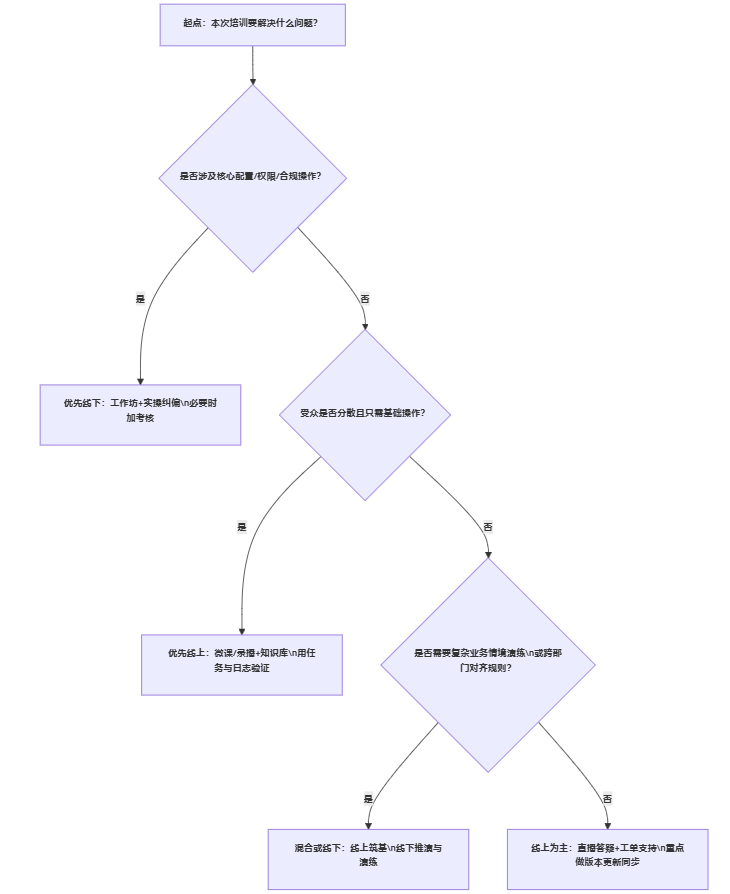
【导读】 招聘系统培训的难点不在“讲清功能”,而在“让团队在真实业务里用对、用稳、用出结果”。本文围绕招聘系统培训回答一个高频问题:线上还是线下?招聘系统培训模式怎么选。适合HRD、招聘负责人、HRIS/数字化负责人,以及承担系统落地的关键用户(Key User)。我们用三大考量因素(内容属性、受众ROI、系统生命周期)搭建决策矩阵,并提供混合式培训的实施框架,帮助企业减少配置错误、漏审与合规风险。
招聘系统(ATS/智能招聘平台)上线后,很多组织会出现一个现实矛盾:系统本身不难买,难的是把它变成团队的“日常动作”。我们在多家企业复盘里反复看到类似情形:为了节省成本,培训采用录播+课后自学,结果上线三个月内出现流程配置误用,审批节点漏设、筛选条件逻辑反了,直接导致一批候选人卡在流程里无人处理,甚至产生个人信息导出与留存的不合规操作。
这类问题往往并非员工不努力,而是培训模式与学习目标错配:该在线下手把手纠偏的内容被放到了线上,该用线上覆盖的基础认知却被安排集中线下“听一遍”。因此,本文不讨论“线上一定更先进”或“线下才有温度”,而是回到一个可检验的决策问题:在什么场景下线上更划算,在什么场景下线下更安全、更有效。
一、考量因素一——内容属性与技能迁移
培训模式的第一判断标准不是预算,而是内容类型决定的技能迁移难度:越接近真实操作与高风险决策的内容,越需要线下或混合来保证纠偏与演练;标准化、可拆解的知识则优先线上规模化。
1. 线上还是线下:陈述性知识怎么培训更高效?
陈述性知识指的是“知道是什么”的部分,比如系统界面结构、字段含义、标准流程SOP、权限与角色的基础概念、常见名词解释(如候选人阶段、Offer状态、入职回流)。这类内容有三个典型特征:标准化强、变化可版本化、学习目标可通过客观题或操作识别来验证。
从实践看,把陈述性知识放到线上,有两个直接收益。第一是覆盖率:新员工、跨区团队、兼职面试官可以随时学习并回放,避免“一次线下讲完就散”。第二是迭代效率:招聘系统常见按季度更新,小版本改字段、大版本加模块,线上课程与知识库更容易同步更新。
但线上要真正有效,关键不是“做视频”,而是把知识拆成可执行的最小单元(3—8分钟一节),并在系统里绑定行为验证。例如学完“如何创建职位”,要求学员在沙盒环境创建一个模板职位并截图提交;学完“如何发起用人审批”,要求在系统里完成一次模拟流转,后台能看到操作日志。否则,线上学习常见的副作用是:播放完成率高,但上线后仍然不知道从哪里点、点了不敢提交。
边界条件也要说清:若企业的系统页面高度定制(字段、页面布局、流程节点与总部标准差异大),那“通用线上课”价值会显著下降,必须由本企业的关键用户录制企业版微课,并随配置变更同步更新。提醒一句:线上内容必须与实际系统版本一致,否则会产生“看得懂、找不到”的挫败感,反而降低系统使用意愿。
2. 程序性技能:为什么多数企业最终走向线下或混合?
程序性技能是“会做”的部分,典型包括:招聘流程配置、筛选规则设置、自动化触发条件、报表自定义、简历解析异常处理、重复候选人合并、面试安排批量操作等。它们共同的难点在于:错误往往不是“点错一个按钮”,而是对流程逻辑与业务规则理解偏差,导致配置在当下能跑、在规模化后出问题。
我们把这种问题称为“隐性错配”:上线初期业务量小不明显,一旦进入旺季或批量招聘,错误以漏审、重复通知、审批堆积的形式爆发。多家服务商的复盘数据显示,纯线上演示对复杂实操的迁移效果明显偏弱,而线下实操工作坊在操作准确率上显著更高(例如,线下实操达到约92%的准确率、纯线上约73%,混合模式可进一步提升)。
原因并不神秘:程序性技能需要三类即时反馈——讲师能看到你哪里卡住、同伴能暴露你对流程理解的盲区、以及在真实或准真实数据下的“结果反馈”(例如某筛选规则是否误伤了候选人)。
因此,较稳妥的设计是混合式:
- 线上先把基本概念与菜单讲清(减少线下时间被“讲界面”占用)
- 线下集中解决两件事:配置逻辑与异常场景(例如审批人缺席、权限冲突、候选人重复、流程回退)
- 课后用任务驱动巩固:一周内必须独立完成一次配置变更,并由关键用户审核
反例提示:如果企业使用的是高度标准化SaaS、且只启用“基础招聘流程+基础报表”,没有自定义配置、没有复杂审批链,那么线下投入不一定划算。此时更合理的是:线上课程+短时直播答疑+在线工单支持,把线下资源留给关键用户或系统管理员。
3. 高阶决策判断:AI推荐与合规操作为何更适合线下研讨?
当招聘系统引入智能推荐、匹配度评分、自动筛选与面试评价结构化时,培训内容会从“操作”上升到“判断”:如何解读评分、何时需要人工复核、如何设置审计与留痕、如何在法律合规与业务效率之间取得可解释的平衡。再叠加个人信息保护、数据最小化、授权管理、导出与留存等要求,培训目标就不只是熟练,而是可控。
这类内容线上当然能讲清条款与原则,但真正的风险点在“情境选择”:
- 候选人要求删除数据时,系统里哪些字段需要同步清除、哪些需要保留审计记录?
- 业务希望把人才库长期留存以便复用,留存期限与同意机制怎么设置?
- AI筛选建议与面试官主观判断冲突时,系统里如何记录人工干预理由,避免“黑箱决策”带来争议?
上述问题的最佳训练方式往往是线下研讨+案例推演:用企业自己的岗位(如销售、研发、门店)建立三到五个典型情境,现场讨论决策依据,并把讨论结果固化为系统配置与操作规范。这里线下的价值不是“面对面更热闹”,而是能够在同一时刻把HR、法务、业务负责人拉到一个桌面上,把分歧变成规则。提醒一句:如果组织无法组织跨部门线下研讨,也至少要用线上同步会议完成情境推演,并形成可执行的规则文档与系统配置清单,否则“讲过合规”很难落到“做对合规”。
表格1:不同内容类型与线上/线下适配对比(以技能迁移为核心)
| 内容类型 | 典型主题 | 更推荐的模式 | 常见误区 | 更可验证的评估方式 |
|---|---|---|---|---|
| 陈述性知识 | 字段含义、菜单位置、基础SOP | 线上录播/微课 + 知识库 | 只看视频不做操作,版本不一致 | 课后小任务 + 操作日志达标 |
| 程序性技能 | 流程配置、筛选规则、报表自定义 | 线下工作坊或混合 | 只演示不纠偏,缺少异常场景演练 | 沙盒实操通关 + 一周内独立配置 |
| 高阶决策判断 | AI建议解读、合规导出与留存、审计留痕 | 线下研讨/桌面推演(可混合) | 只讲原则不落规则,跨部门各说各话 | 情境题演练 + 规则固化为配置清单 |

二、考量因素二——受众分布与ROI测算
招聘系统培训的投入产出并不平均:关键用户的错误会放大为组织性风险,面试官的学习负担会放大为协同阻力。更有效的做法是按角色分层,把线下资源投向“关键节点”,线上资源用于“广覆盖”。
1. 关键用户(Key User)/HR管理员:为什么值得线下集训?
关键用户通常包括系统管理员、招聘运营负责人、HRIS对接人,以及未来承担“内部讲师”角色的人。他们决定了三件事:系统配置是否正确、问题是否能快速自愈、以及其他人遇到困难时是否有人能接住。
对这类人,线下集训的合理性往往来自两类ROI:
- 错误成本的下降:配置错误一次,可能带来候选人漏审、重复通知、审批超时,甚至数据权限不当导致的合规风险。与其在生产环境里“边错边修”,不如在训练环境里“集中暴露问题”。
- 支持成本的下降:关键用户能力强,意味着大量问题可以在内部解决,减少对外部厂商、IT或HRIS的依赖,缩短故障恢复时间。
一些行业报告提到:线下培训的人均成本可能是线上的2倍以上,但对于关键用户,其带来的配置错误减少、故障处理效率提升往往更显著(例如提升约3倍的处理效率)。在评估上,我们建议用“培训后30天的系统问题单数量”“关键配置变更一次通过率”“候选人流程停滞时长”等指标,而不是只看满意度。
边界条件:如果组织没有稳定的关键用户机制(人频繁调岗或离职),线下集训很容易变成一次性投入,知识无法沉淀。此时要先解决组织机制——至少明确关键用户任期、职责、授权范围与继任计划。
2. 业务面试官/Hiring Manager:线上短视频为什么更现实?
业务面试官的核心诉求是两件事:更快看到合适候选人、更少花时间处理系统动作。让他们参加半天线下课,往往换来的是抵触与“我没时间”。因此,对Hiring Manager更有效的策略是把培训设计成低摩擦协同:
- 每个动作一个视频:查看简历、提交反馈、评价打分、建议推进/拒绝、查看面试安排
- 视频时长控制在3分钟内,最好嵌入系统页面的帮助入口
- 配套“一页纸操作卡”(可打印或在企业微信/钉钉置顶)
这类线上内容的评估也要务实:不是问面试官“听懂了吗”,而是看反馈提交是否及时、评价是否结构化、拒绝原因是否规范、以及是否减少了招聘专员的追问次数。
反例提示:当业务面试官需要参与“规则制定”(例如评价维度、AI辅助面试的使用边界)时,仅靠短视频不够,需要拉入线上同步研讨或线下工作坊,否则系统会被当作“HR的工具”,协同质量难提升。
3. 分散型招聘团队:混合模式如何平衡差旅与效果?
对跨区域、多分公司、门店分布广的组织,纯线下的规模化成本过高,纯线上又容易出现“看了但不会做、会做但不敢改”的断层。更常见、也更可复制的路径是“两段式混合”:
- 线上统一筑基:用标准课程把概念、菜单、基础流程讲清,并通过线上测试筛出薄弱点
- 区域线下工作坊攻坚:每个区域选1—2名关键用户带队,把本区域的高频场景做实操(旺季批量面试安排、门店快速补员、蓝领批量入职回流等)
ROI测算时,建议把“隐性成本”纳入:
- 机会成本:招聘负责人/业务主管参加两天线下,损失的是决策与面试时间
- 协同成本:面试官不会用系统导致招聘专员反复催促与手工补录
- 风险成本:配置错误、数据权限不当带来的返工与合规整改
可操作的简化公式可以是:
- 培训ROI(简化)=(减少的返工工时×人力成本 + 缩短的招聘周期价值 + 风险事件减少的预期损失)÷ 培训总成本
如果组织暂时算不出“缩短周期价值”,至少先把返工工时与问题单成本量化,能立刻支撑决策。
表格2:按角色分层的培训模式决策矩阵(用户角色 × 模式 × KPI)
| 角色 | 推荐模式 | 核心内容 | 预算倾向 | 主要KPI(建议) |
|---|---|---|---|---|
| 系统管理员/关键用户 | 线下集训 + 实操考核 | 配置逻辑、权限、报表、异常处理、合规留痕 | 高(精准投入) | 配置一次通过率、问题单下降、停滞时长下降 |
| 招聘专员/招聘BP | 混合(线上筑基+线下实操) | 日常操作、批量处理、协同规则、数据录入规范 | 中 | 操作日志覆盖率、流程停滞率、数据完整率 |
| 业务面试官 | 线上短视频+一页纸指南 | 查看简历、提交反馈、打分与意见 | 低 | 反馈及时率、评价结构化率、催办次数下降 |
| 高管/用人负责人 | 线上简报+短会对齐 | 招聘看板、关键指标解读、决策动作 | 低-中 | 看板使用频次、决策时效、关键岗位周期改善 |
三、考量因素三——系统生命周期与风险控制
招聘系统培训不是一次性项目,而是贯穿系统全周期的风控与能力运营:上线期要强约束防错,稳定期要低成本自助,迭代期要围绕合规与新功能做强制对齐。
1. 上线初期:为什么要线下强控与沙盘演练?
上线初期的核心风险是“基础配置不牢导致全局返工”。权限、流程、数据字典、字段必填规则、审批链条、通知机制,只要有一个环节理解偏差,后续就会以大量工单与手工补录的形式出现。更麻烦的是,错误一旦在生产环境累积,修复不仅要改配置,还要清理历史数据。
因此,上线初期更推荐线下强控的原因在于:
- 能在同一环境里完成端到端闭环:从创建职位、发布、筛选、约面、评价、发Offer到入职回流
- 能集中演练异常:审批人缺席、权限不足、重复候选人、流程回退、候选人撤回等
- 能把“业务规则”固化为“系统规则”:例如筛选条件的口径、拒绝原因的分类、评价维度的统一
如果企业确实无法组织线下,可用线上同步会议替代,但必须满足两个条件:一是每个学员在同一沙盒环境实时操作;二是讲师能看到学员屏幕并现场纠偏。仅靠录播在这一阶段风险很高。
2. 稳定运营期:线上自助体系如何避免“学完即忘”?
系统进入稳定期后,主要任务从“防错”转为“提效”:新员工加入、岗位调整、低频功能偶尔使用、问题如何快速自助解决。此时,线上知识库与微课的价值开始凸显,但前提是知识库具备“可搜索、可复用、可版本化”。
我们建议用三层结构建设线上自助:
- 功能地图:按任务而非按菜单组织,例如“如何批量约面”“如何导出合规报表”
- FAQ与错误码:把常见报错与处理路径写清,并标注适用版本
- 操作演示+模板:提供标准化模板(职位模板、筛选模板、邮件模板),降低从0到1的成本
为了避免知识库变成“堆文档”,需要用数据反哺:后台操作日志显示某个功能使用率低,是不会用还是用不上?工单高发问题,是否应该反向做成微课?稳定期的培训评估建议以“自助解决率”“重复工单下降”“新人上手时间缩短”为主。
3. 重大迭代/合规升级:何时必须线下强制宣贯与考核?
当出现两类变化时,培训不能只做线上通知:
- 合规相关变化:个人信息处理规则、导出权限、留存期限、审计字段、授权机制
- 颠覆性功能变化:引入AI筛选、AI面试评估、多模态评价等,改变了决策链路
原因是:这类变化的风险不是“操作错了”,而是“决策依据不被认可”或“合规口径不一致”。线下宣贯与考核的目标,是让组织形成统一口径与可追溯规则,尤其是HR、法务、用人部门需要共同确认哪些动作允许、哪些必须留痕、哪些必须人工复核。
如果线下组织成本过高,也至少要采用线上同步宣贯+强制测验+配置变更清单签收的组合,并明确违规操作的纠正流程与责任边界。提醒一句:只做“邮件通知”通常等于没有完成培训,因为它既缺少理解校验,也缺少行为约束。

结语
回到开篇问题:线上还是线下?招聘系统培训模式怎么选。可执行的答案不是二选一,而是围绕“内容迁移难度、角色ROI、生命周期风险”做组合设计,让线上承担规模化传播,让线下承担高风险纠偏与规则对齐。
我们建议按下面4步落地(尽量从一周内就能启动的动作开始):
- 先做盘点再做培训:列出系统功能清单(启用/未启用/计划启用),并按角色梳理高频任务与高风险任务,避免“讲一大堆用不上的”。
- 建立关键用户机制:明确关键用户的授权范围、任期与考核指标(例如配置一次通过率、问题单下降),并用线下集训把能力做扎实。
- 把线上课程做成“任务+日志”:每节课都对应一个可验证动作(沙盒操作、截图、日志达标),用行为数据替代主观满意度。
- 上线期强控、稳定期自助、迭代期强制:把培训视为风控的一部分,合规与颠覆性功能升级必须做对齐与考核,避免“口径不一”带来返工与风险。





























































