-
行业资讯
INDUSTRY INFORMATION
【导读】 工程培训软件一旦进入“全员准入、安全考核、夜校集训”等刚性场景,售后SLA就不再是采购附件,而是培训履约的底线约束。本文面向建筑企业HR、安质部、信息化部门与项目经理,围绕工程培训软件售后SLA拆解5个可落地指标:可用性、时效性、故障分级、场景化容量、合规与更新时效。我们把指标写到“可测量、可仲裁、可追责”的程度,并说明哪些情形不适用、哪些条款容易被“模板化”带偏,帮助你在招采与续费谈判中把服务质量真正落到业务结果上。
工程培训从“师带徒+纸质交底”转向“BIM轻量化交底+VR实训+在线考试”,软件平台逐渐成为培训组织的基础设施。但现实矛盾也更集中:一些企业仍沿用通用SaaS模板——写着“7×24小时支持、24小时响应”,实际遇到夜间集中考试或项目开工前的安全准入,系统卡顿/宕机带来的不是“体验问题”,而是整批次培训失效、考核顺延、现场窝工与合规风险叠加。于是问题变得具体:建筑企业如何制定工程培训软件售后SLA?哪些指标既能覆盖工程场景,又能在合同层面可执行?
一、指标一——可用性:区分“计划内”与“计划外”的业务窗口
可用性在工程培训SLA里首先解决一件事:把“系统能访问”转化为“培训按计划不断档”。如果可用性口径不清,甲乙双方会在“是否算宕机、宕机算多久、是谁的责任”上反复拉扯,最终培训组织承担全部不确定性。
1. 定义工程化可用性标准:公式、口径与证据链
工程培训软件的可用性建议在合同中写成三段:计算口径—排除项—取证方式,而不是只给一个百分比。
- 推荐口径(按月/季度统计更适合建筑企业的管理节奏):
可用性(%)=(统计周期总分钟数 − 计划外停机分钟数)/ 统计周期总分钟数 × 100%
关键在于把“计划外停机”定义清楚:包括无法登录、核心功能不可用、关键接口失败导致无法学习/考试等。 - 取证方式:仅靠供应商自报容易出现争议,建议明确至少两类证据:
1)平台监控日志/状态页(可导出);2)企业侧访问探针/APM或工单系统时间戳。
如果企业没有APM能力,也应在合同写明:供应商需提供可审计的可用性月报与原始日志导出权限(脱敏即可)。 - 边界条件提醒:如果企业大量使用离线包、现场弱网,单纯“平台可用性”可能掩盖真实体验——这不是SLA无效,而是需要把网络与终端因素在后续“排他条款”和“容量/性能指标”里补齐。
2. 设定行业基准线:为什么工程培训更建议≥99.9%
通用SaaS常见的99.5%可用性,从数字上看差距不大,但换算到月度时间会非常直观:
- 99.5% ≈ 每月允许约 3.6小时 计划外不可用
- 99.9% ≈ 每月允许约 43分钟 计划外不可用
工程培训的“不可用成本”通常集中爆发在窗口期:开工前准入、夜校集中学习、周末集中考试。一旦窗口期撞上宕机,损失不是按分钟线性增长,而是按“批次”跳变——一场100人在线考试中断20分钟,往往会演变成整场作废、重新排期、监考与补考成本翻倍(这类跳变效应,是工程场景与一般办公场景的差异点)。
当然,并非所有企业都要“一步到位”99.9%:
- 不适用情形:试点阶段仅覆盖单项目、人数少、可替代手段充足(如可线下补训),可以先以99.7%作为过渡;
- 反例提示:如果供应商以“高可用”为由显著抬高费用,但企业的培训窗口并不集中、且培训内容可离线完成,那么高可用的边际价值会下降,反而应把预算转向“内容更新时效、题库质量、终端兼容”。
3. 排他性条款设计:把“责任边界”写到可执行
可用性条款最常见的争议是“是你们网络不行”。解决方式不是争论,而是写清楚“哪些不计入供应商停机”“哪些必须共同确认”。
表格1 工程培训软件SLA:通用SaaS vs 工程场景建议对比
| 维度 | 通用SaaS常见写法 | 工程培训软件建议写法 | 业务影响(建筑企业视角) |
|---|---|---|---|
| 可用性指标 | 月度≥99.5%(口径不说明) | 月度≥99.9%,仅统计“计划外停机”;计划内维护需提前N天通知并限定窗口 | 夜间培训/集中考试窗口期断档将导致批次重排 |
| 计划内维护 | “必要时维护” | 维护窗口固定(如周三02:00-04:00),临时维护需审批与公告 | 避免与项目夜校、周末考试冲突 |
| 不计入停机 | 未说明 | 明确:客户侧断网、客户终端故障、第三方依赖中断等需具备证据;但供应商需提供排查报告 | 防止“甩锅”,同时保留企业追责空间 |
| 监测与证据 | 供应商自报 | 双方可核验:工单时间戳+监控日志可导出;关键故障需RCA报告 | 争议可仲裁,避免长期扯皮 |
这一部分的核心不是把责任都推给供应商,而是让双方知道“各自需要提供什么证据”。当证据链明确,争议就会减少,培训组织才不会被动。
二、指标二——时效性:从“响应时间”到“解决时间”的闭环(建筑企业如何制定工程培训软件售后SLA?)
工程培训的时效性不是“有没有人接电话”,而是“业务多久恢复”。因此SLA至少要把两条线写清:首次响应时间与恢复/解决时间,并绑定故障级别与升级机制。
1. 双维时效指标定义:把“态度指标”与“结果指标”分开写
建议采用“故障级别×两类时效”的矩阵写法(级别在第三部分展开),这里先给出定义与可执行口径:
- 首次响应时间(Response Time):从企业提交工单/告警(以系统时间戳为准)到供应商首次给出“可执行动作”的时间。
注意:仅“已收到”不算可执行动作。更可操作的定义是——首次响应需至少包含:问题确认、临时绕行方案(如切换节点/降级模式/改为离线考试)、预计恢复时间。 - 解决/恢复时间(Resolution/Restore Time):从工单创建到关键功能恢复并经企业侧复测通过的时间。
工程培训场景建议以“恢复关键路径”为标准,比如:能登录并能进入指定课程/考试并可提交成绩。
一些建筑企业的招采实践里,P1级常见目标是“15分钟内响应、2小时内恢复”(具体数值需结合供应商运维能力与部署形态:公有云/私有化/混合云)。如果供应商无法承诺,也应给出“备选承诺+补偿”方案,而不是把时间写得很漂亮却无法兑现。
2. 工程场景的特殊性:为什么要写“闭环”,而不是只写“响应”
举一个项目现场的典型链路:开工前一天晚上进行塔吊司机VR考核,系统突然无法加载场景。此时“30分钟内响应”即使达标,也可能仍然造成考核失败——因为你需要的是2小时内恢复,否则这批人员第二天无法上岗,项目计划与合规风险直接外溢到现场。
从管理视角看,解决时间的价值在于降低“隐性成本”:
- 培训组织成本:重新排期、重新通知、监考与签到成本;
- 项目成本:人员等待、班组窝工、开工节点后移;
- 合规成本:准入与安全考核记录的完整性被打断,审计/抽查解释成本上升。
在一些行业调研口径中,未采用分级时效SLA的系统故障平均解决时间可到十几个小时;而引入“分级+升级”后,严重故障的恢复时间能被压缩到几小时级别。我们更建议企业把此类差异写成合同条款,而不是寄希望于“关系协调”。
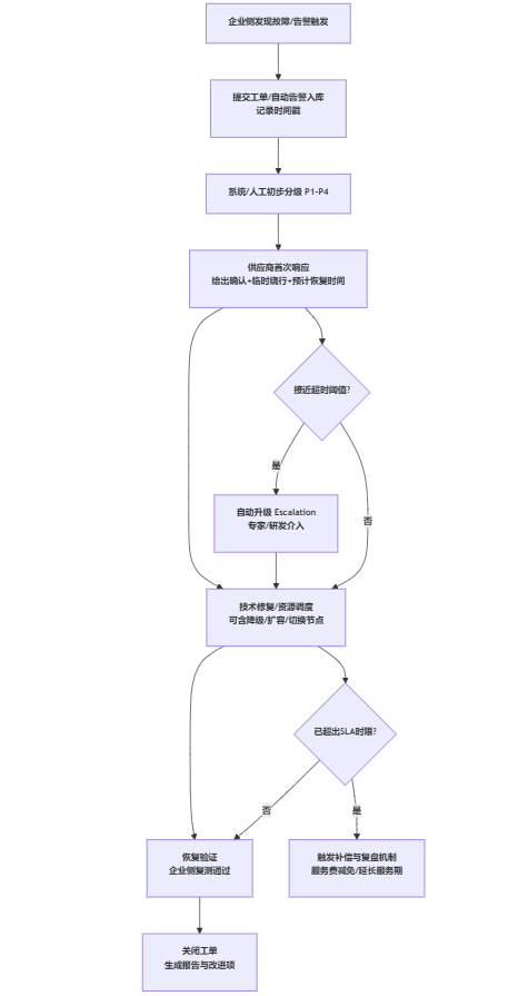
3. 升级机制(Escalation):把“超时”自动变成“资源加码”
单写“2小时恢复”还不够,必须写清超时后发生什么,否则SLA缺乏执行力。升级机制建议至少包含:
- 自动升级触发:超出首次响应/恢复时限的X%(如80%)即自动升级,而不是等超时才升级;
- 升级路径:一线客服 → 值班工程师 → 专家组/研发支持 → 供应商管理层对接;
- 升级动作:提供临时替代方案(离线包、备用节点、切换到简化考试模式)、同步RCA时间表;
- 补偿联动:超时与服务费减免/延长服务期挂钩(补偿方式放到合同附件,避免现场争执)。
图表1 故障发生后的SLA响应与升级流程

提醒一句:升级机制会增加供应商成本,供应商往往要求企业提供更清晰的“故障证据与复测窗口”。这是一种合理交换,企业应在流程上配合,而不是只把压力推给对方。
三、指标三——故障分级:拒绝“一刀切”的精细化管理
故障分级的目的,是让有限的运维资源优先保障“培训关键路径”。如果不分级,供应商可能用同一套节奏处理所有问题,企业则会在高峰期承担不可控的培训中断风险。
1. 四级故障定义模型:按“业务影响”而不是按“技术描述”
建议采用P1-P4四级(也可按企业习惯叫S1-S4),但必须把“业务影响示例”写进去,减少争议空间:
- P1 致命故障:系统不可用/核心数据风险(如全员无法登录、成绩/档案丢失或明显错误、考试无法提交)。
- P2 严重故障:核心培训链路受损但可部分绕行(如VR场景无法加载、BIM模型无法打开导致交底无法进行、批量导入学员失败)。
- P3 一般故障:非核心功能异常或性能下降(如部分报表导出失败、个别课程视频卡顿但可离线、页面显示问题)。
- P4 咨询与优化:使用指导、配置建议、需求沟通与版本优化建议。
这里的一个常见反例是:供应商把“卡顿”都归为P3,但对VR实训而言,卡顿可能直接导致考核无法完成,应该至少是P2。解决办法不是争论词义,而是把“业务影响示例”写成合同附件。
2. 匹配差异化SLA:响应/解决时限与赔偿方式要联动
分级之后,SLA要体现差异化,否则分级没有意义。建议至少联动三类内容:
1)响应与恢复时限(第二部分时效性指标的落地);
2)工作方式:P1/P2要求电话/视频会议即时沟通,P3/P4可走工单;
3)补偿方式:P1按次或按时长触发补偿,P3多以“版本修复承诺+排期”体现。
表格2 工程培训软件故障分级定义矩阵(示例)
| 级别 | 定义描述 | 业务影响示例(工程培训) | 首次响应时限(建议) | 恢复/解决时限(建议) |
|---|---|---|---|---|
| P1 | 系统不可用/数据风险 | 无法登录;考试无法提交;成绩/档案丢失 | ≤15分钟 | ≤2小时(先恢复关键链路) |
| P2 | 核心功能受损 | VR无法加载;BIM交底模型打不开;批量建班失败 | ≤30分钟 | ≤6小时(可约定临时绕行) |
| P3 | 非核心异常/性能下降 | 报表导出失败;部分课程加载慢但可继续学习 | ≤4小时 | ≤2个工作日(或下个版本) |
| P4 | 咨询/优化建议 | 权限配置、流程咨询、需求评审 | ≤1个工作日 | 双方约定排期 |
数值并非行业唯一标准。企业更应关注“能否在关键窗口恢复关键链路”,并把“恢复定义”写清,比如:P1恢复不一定要求所有报表都恢复,但必须满足“进入课程/考试并可提交、成绩可追溯”。
3. 争议仲裁机制:用数据把“定级争论”变成“可核验事实”
故障分级一旦与赔偿挂钩,就会出现定级争议。建议在SLA写入三类仲裁依据:
- 性能与可用性阈值:例如“核心操作平均响应>3秒持续10分钟以上且影响>30%用户”可判定为P2(示例口径);
- 日志与监控优先级:以双方认可的数据源为准(企业探针/供应商日志/第三方监测);
- 争议处理时限:先按“对业务影响更大”的级别执行处置(先救火),再在48小时内完成定级复核与RCA。
这套机制的价值在于:先保证培训不断档,再谈责任归属,避免出现“谁也不认账—培训先停了”的最差结果。
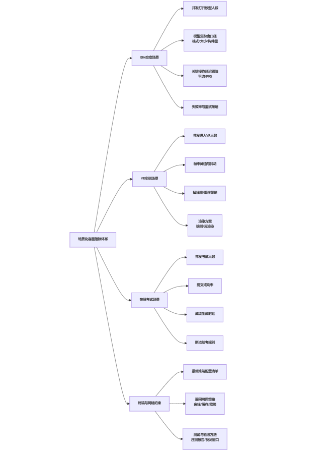
四、指标四——场景化容量:BIM与VR负载的“压力测试”(建筑企业如何制定工程培训软件售后SLA?)
容量指标若只写“支持X人在线”,往往会在工程培训里失真:登录不一定慢,但BIM模型剖切、VR渲染、在线考试提交,这些关键动作才是真正的负载点。场景化容量的目标,是让供应商用可复现的压力测试证明“能跑得动”。
1. 拒绝虚标“最大用户数”:并发的定义要落到关键动作
建筑企业常见的容量误区有两类:
- 只写并发登录:供应商容易达标,但学习过程卡顿、考试提交失败仍可能发生;
- 不写测试条件:同一个“500并发”,在高配云主机与工地低配终端上体验天差地别。
建议把容量指标拆成三层:
1)并发用户数(峰值);
2)并发行为(关键动作:加载模型/进入VR/提交试卷);
3)体验阈值(延迟、帧率、失败率)。
2. 定义“典型业务负载”:把工程培训拆成可测的三类场景
更可执行的写法是直接用“场景+阈值”表达,例如(示例口径,需结合你的规模与内容复杂度):
- BIM交底场景:
支持≥300人并发打开指定大小的轻量化模型(需写明格式、面数/构件量/文件大小范围),关键操作(旋转、剖切、标注)平均响应≤1.5秒,P95≤3秒。 - VR实训场景:
支持≥100人并发进入塔吊/高处作业VR训练,平均帧率≥60fps(或企业定义的最低可接受帧率),掉线率≤1%。 - 在线考试场景:
支持≥1000人并发考试,提交成功率≥99.9%,成绩生成≤10秒,断点续考策略明确(断网后X分钟内可恢复)。
这些阈值之所以必要,是因为工程培训的“有效性”与体验强相关:VR帧率不足会引发眩晕与误操作,BIM交底卡顿会导致培训时间被动延长,在线考试提交失败则直接引发合规与仲裁风险。
3. 终端环境兼容性:把“工地低配现实”写进SLA
工程培训软件的真实使用环境往往是“工地旧电脑+共享平板+不稳定网络”。因此容量/性能SLA建议补上两条:
- 最低终端配置清单:明确支持的CPU/内存/浏览器/系统版本,最好附“典型工地设备样本”(如某型号平板/安卓版本)。
- 弱网策略承诺:例如离线缓存、断点续学、低码率视频策略、模型分片加载。否则供应商容易把体验问题归因于网络,企业也难以界定责任。
图表2 工程培训软件场景化容量指标体系

这一部分容易出现的副作用是:指标写得过细,供应商反而把责任切得更碎。我们的建议是抓住“关键路径动作”,并要求供应商提供可复现的压测报告(含脚本、环境、数据规模),而不是把每个按钮都纳入SLA。
五、指标五——合规与更新时效:内容鲜活的“生命线”
工程培训软件不仅承载“学习”,还承载“合规证明”。如果题库、课件、法规库更新滞后,系统可用性再高,也可能把企业带进“培训记录完整但内容过期”的风险区间。
1. 法规更新响应速度:把“48小时”写成可验收的交付物
建议把“新规发布后48小时内更新”写成两层交付物,而不是一句话:
- 信息捕获与影响评估:供应商在T+X小时内给出“影响清单”(哪些课程、题库、考试标准受影响);
- 内容与系统交付:在T+48小时内完成题库/课件更新上线,并提供更新说明、版本号、变更点列表,便于企业留档。
这里要注意适用条件:
- 若涉及地方细则、企业自编教材或需要专家审定,48小时可能不现实。更稳健的写法是“双时限”:先提供临时提示与禁用旧题机制(短时限),再完成正式内容上线(长时限)。
2. 地方标准适配:跨区域经营要有“入库周期承诺”
建筑企业跨省项目多,地方标准差异客观存在。SLA中可以约定:
- 供应商需覆盖的省市清单(按企业经营区域);
- 新增地区标准的入库周期(如收到企业需求与资料后N个工作日);
- 若无法覆盖,需提供替代机制(企业自建题库工具、私有题库模块等)。
这里的反例是:供应商口头承诺“全国都能做”,但合同没有周期与验收口径,后期只能靠催促。把周期写进SLA,企业才有管理抓手。
3. 数据准确性与完整性:培训记录要能审计、能追溯
合规类SLA常被忽视的,是数据层面的承诺。建议至少写入:
- 成绩与档案不可篡改机制:如日志留存、关键操作审计、管理员权限分级;
- 留存周期:满足企业内控与监管抽查(例如不少企业会要求≥3-5年留存,具体按制度);
- 导出与备份:支持按项目/人员/班组导出,发生故障时可恢复到最近备份点(与P1数据风险联动)。
图表3 法规发布到系统更新的SLA监控时序

把“更新”写成时序与交付物,最大的好处是:企业能验收,供应商也更容易组织内部协同(内容、研发、运维),减少“更新了但你们找不到”这种低效沟通。
结语
回到开篇问题——建筑企业如何制定工程培训软件售后SLA?关键不是把通用模板贴进合同,而是把培训业务的关键路径(准入、实训、考试、留档)转译为可测量、可仲裁的指标与流程。围绕本文的5项指标,我们给出可直接落地的行动建议:
- 把SLA从“百分比”改成“口径+证据+排除项”:可用性必须区分计划内/计划外,并约定日志导出与双方可核验的证据链。
- 响应时间与恢复时间同时写入,并绑定升级机制:写清首次响应必须包含“临时绕行+预计恢复”,超时自动升级到专家/研发并联动补偿。
- 用“业务影响示例”固化故障分级:把VR无法加载、考试提交失败等写入P1/P2示例,避免事后定级争论。
- 容量指标必须“场景化+阈值化+可压测验收”:并发人数不够,要写关键动作、延迟/帧率/失败率,并要求可复现压测报告。
- 把合规更新当作SLA硬指标:明确法规更新的交付物、地方适配周期、数据留存与审计要求,确保培训记录“可用、可信、可追溯”。





























































