-
行业资讯
INDUSTRY INFORMATION
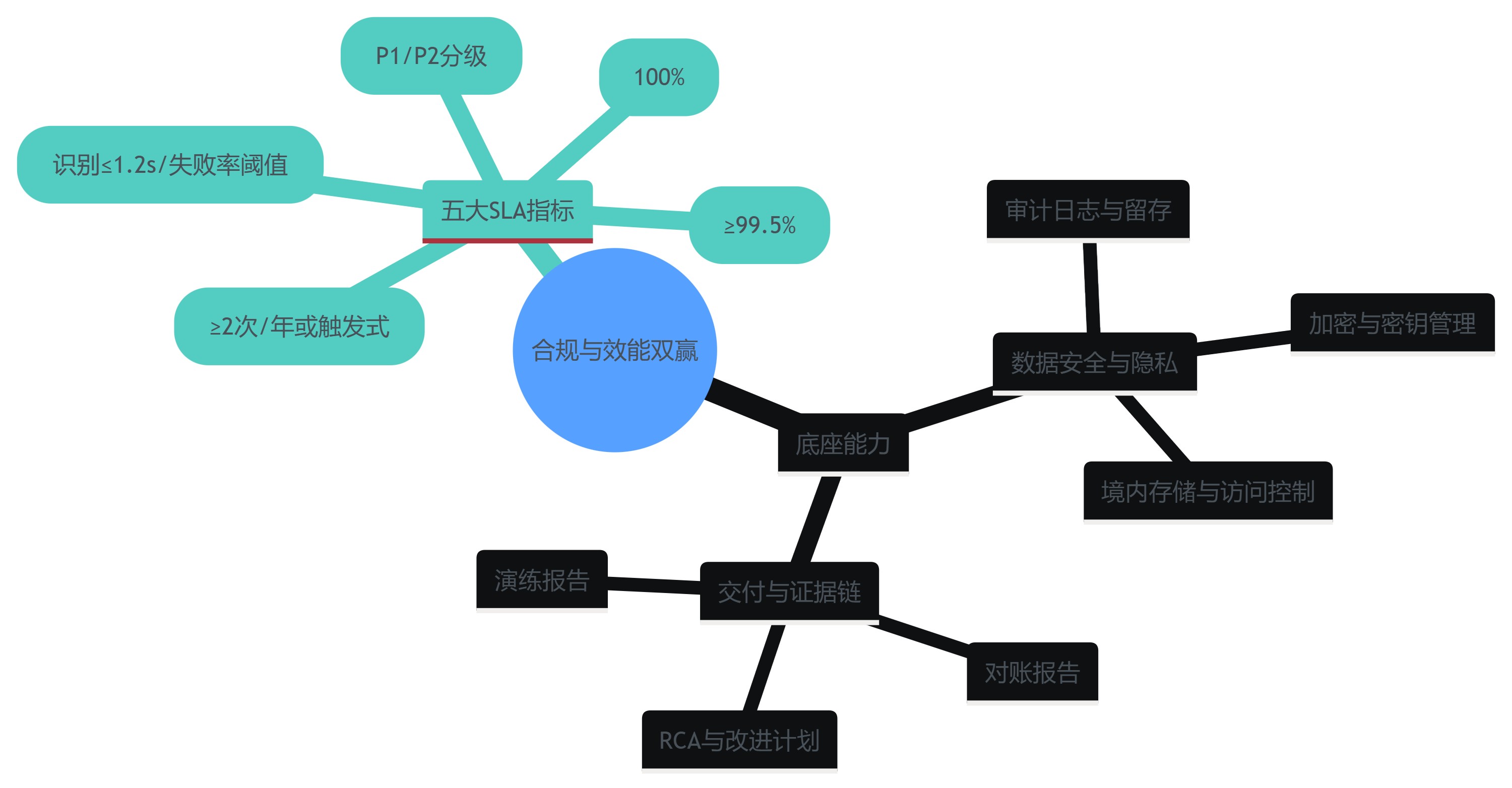
【导读】 司机培训软件的售后SLA,表面是运维承诺,实质是物流企业的合规与运营“兜底条款”。本文以司机远程继续教育这类强监管场景为背景,提出一套可直接用于合同谈判与绩效考核的指标框架:系统可用性、监管数据同步完整性、生物识别性能、故障分级响应时效、监管接口适配敏捷性。适用于车队规模化、跨省运营、面临年审/抽查的物流企业,也适用于HR、安环、信息化与采购协同制定SLA。
司机培训的数字化,近几年明显从“有没有系统”转向“系统能不能帮企业过检、能不能让司机真学完”。现实矛盾在于:不少企业采购时沿用通用SaaS模板——只写在线率、工单响应,却没有把监管数据同步、学习过程证据链、人脸活体校验等关键点写入SLA。结果是系统看似能用,遇到省级平台接口调整、司机集中登录、或学习记录上传延迟,就会出现“学时完成但监管端缺数”的风险暴露。
因此问题变得具体:司机培训软件售后SLA怎么制定? 既能被供应商执行,又能被企业审计;既覆盖技术口径,也能对齐合规责任。下面按“标准逻辑—场景机制—条款写法”的顺序展开。
一、合规底线——系统可用性与数据完整性的双重保障
把SLA只写成“系统不宕机”,在司机继续教育场景往往不够;更关键的是确保培训行为发生后,合规数据能被监管端认可。这一模块建议企业先抓两条硬线:可用性与数据同步,再用对账机制把责任边界写清。
1. 司机培训软件售后SLA怎么制定:合规级可用性(≥99.5%)口径怎么写才不吃亏?
在公开的国家/行业标准与监管实践中,驾驶员远程继续教育平台通常会被要求具备较高可用性(行业常用基线为全年不低于99.5%)。但企业真正吃亏的点,往往不是“数值写多少”,而是可用性怎么计算:维护算不算、局部故障算不算、接口不可用算不算。
从实践看,可用性条款至少要写清三件事:
- 统计口径:以企业实际使用的关键路径为准,而不仅是供应商服务器存活。例如:登录、课程播放、考试提交、学习记录上传这四条链路任一不可用,均计入不可用时间(可按权重约定)。
- 排除项边界:计划内维护可以排除,但应满足提前公告(如72小时)+明确维护窗口+提供替代方案(例如仅关闭后台,不影响移动端学习)。
- 不可用判定阈值:建议写成可操作的触发条件,例如连续5分钟无法登录或关键接口错误率超过阈值,即判定为中断并开始计时。否则供应商容易用“偶发抖动”解释掉大量体验性故障。
这里有一个常见反例:企业只写“99.9%在线率”,但供应商将可用性定义为“服务器可Ping通”。一旦出现“能打开首页但无法提交考试”,司机端实际不可用,却不计入违约。SLA应把“可用”限定在业务闭环上,而不是技术单点上。
表格1:通用SaaS SLA vs 物流培训专用SLA(建议)指标对比
| 指标维度 | 通用SaaS常见写法 | 物流培训专用写法(本文建议) | 主要差异风险 |
|---|---|---|---|
| 可用性目标 | 99.9%(口径不清,常含维护) | ≥99.5%(明确关键路径与维护排除条件) | 供应商“在线但不可用”,企业无法索赔 |
| 不可用判定 | 服务器/页面可访问 | 登录/学习/考试/上传任一关键链路不可用即计入 | 司机无法完课,影响合规与完课率 |
| 维护窗口 | “必要时维护” | 提前公告+固定窗口+维护不影响学习或提供补偿 | 早高峰维护导致集中投诉 |
| 赔偿方式 | 延长服务期/积分 | 违约金+绩效扣款(按业务时段阶梯) | 赔偿与业务损失不匹配 |
过渡提醒:可用性是“能不能学”,但监管最关心的往往是“学了有没有被记账”,下一节谈数据同步。
2. 监管数据同步完整性(100%):为什么“已学未传”应被定义为重大违约?
司机培训软件与监管平台之间,通常存在数据对接:学习记录、考试成绩、完课证明等要按接口规范上传到省级监管端或指定平台。此处SLA的核心不在“上传成功率99.9%”,而在于对企业来说,少上传一条记录就可能带来抽查不通过——合规场景下,“少量失败”并不等同于“可接受误差”。
因此,建议把数据同步条款写成三层结构:
- 同步对象清单化:明确哪些数据属于“必须同步且可追溯”的强制对象,例如:学习开始/结束时间、课件ID、学时、定位/设备信息(若监管要求)、考试答题与成绩、校验方式(如人脸活体)等。
- 同步时效与补偿机制:区分实时与准实时。比如:学习记录可在15分钟内写入监管端;若省端延迟或接口异常,供应商需提供缓存队列与自动重传,且在恢复后T+1日完成补齐。
- 重大违约触发器:建议将以下情形直接定义为重大违约:
- 因平台故障导致批量记录丢失且无法重传
- 供应商对接接口版本滞后,导致连续N小时无法上传
- 上传成功但字段错误(如学时被截断、人员ID映射错)
这类条款的逻辑是把“技术故障”翻译成“合规后果”。供应商一旦理解企业的真实损失来自监管端的不认可,就更容易在架构上投入:消息队列、断点续传、幂等校验、灰度发布等。
3. 数据一致性校验机制:用“对账”把责任边界从争吵变成证据
许多纠纷的根源并非供应商不响应,而是双方各拿一套数据:企业后台显示司机已完课,监管端却查不到。没有对账机制,最后只能在微信群里翻截图,既浪费管理时间,也无法形成合同证据链。
可落地的做法是把对账写进SLA的交付物:
- 对账频率:至少周对账(车队规模大、跨省多的企业建议日对账)。
- 对账对象:以“监管端回执”为准,对照平台端学习记录;回执缺失要自动告警并进入工单。
- 对账报告格式:约定字段(人员、课程、学时、时间戳、回执码、失败原因分类)、报告接收人、以及留存周期。
- 差异处理时限:例如T+1日内定位原因、T+3日内补齐并给出根因分析(RCA)与改进动作。
为了便于内部沟通,建议企业把“数据合规同步”画成闭环,并在SLA中标注可监控节点。

过渡提醒:把可用性与数据完整性守住,合规底线才算站稳;但司机端体验与故障响应不达标,完课率仍会掉,下一模块展开。
二、体验阈值——司机端交互性能与故障响应的分级管理
司机培训不是办公室场景:时间碎片化、网络波动大、手机型号分散。SLA若只写“工单24小时响应”,企业会在早高峰集中登录时被动挨打;建议把体验指标量化,并用故障分级把资源投向最痛点的链路。
1. 生物识别性能指标(识别速度≤1.2秒):为什么它决定了司机“愿不愿意学”?
在不少地区与平台要求中,人脸活体检测被用于身份核验与防作弊(登录、抽检、人证一致性等)。SLA里若不写性能阈值,司机端最常见的抱怨会变成:识别慢、反复失败、光线不佳就过不了——最终表现为完课率下降,甚至车队管理员“帮司机代操作”,形成更大合规隐患。
建议SLA对生物识别至少约定三类指标(数值可参考行业规范或招标要求,并结合企业环境压测后确定):
- 响应时延:如单次识别从发起到结果返回≤1.2秒(或给出P95口径:95%的请求不超过该时延)。
- 失败率:如活体检测失败率≤0.5%(需定义失败:算法拒绝/超时/网络中断分别统计)。
- 降级策略:在弱网、低光、老旧机型场景,允许切换到备用校验(如短信+人工抽检)——但需明确哪些环节可降级、哪些环节不得降级,以免“为了体验牺牲合规”。
边界条件也要写清:若司机摄像头损坏、系统权限被禁用、或企业MDM限制导致无法调用摄像头,应归为客户侧问题,供应商提供排查指引但不计入SLA违约。否则供应商会把大量终端问题归因给企业,从而削弱SLA的约束力。
2. 故障分级响应时效(P1级15分钟响应/2小时恢复):把“高峰期损失”写进条款
司机集中学习往往有明显峰值(例如早班前、装卸间隙、月末补学时)。同样一次故障,发生在凌晨与发生在早上6—9点,带来的投诉量与完课延误完全不同。SLA应该体现这种业务影响差异。
可操作的方法是采用分级体系(可参考ISO/IEC 20000-1的服务管理思想),将故障按影响范围与业务后果分级,并绑定响应/恢复与赔偿:
- P1(灾难级):全平台不可登录、课程/考试不可用、上传链路中断导致监管回执无法生成。
- P2(严重级):关键模块失效,如人脸识别大面积失败、考试提交异常、证书生成失败。
- P3(一般级):非核心功能缺陷,如页面错位、个别机型闪退但有替代方案。
同时建议增加“业务时段系数”:在早高峰或监管抽查窗口期间,赔偿与资源投入上浮,避免供应商把修复排在“可拖延”的队列里。
表格2:司机培训软件故障分级SLA标准(参考ISO 20000思路)
| 故障等级 | 定义场景(示例) | 响应时限 | 恢复时限 | 赔偿/处置建议 |
|---|---|---|---|---|
| P1(灾难级) | 全平台瘫痪/无法登录/上传中断 | ≤15分钟 | ≤2小时 | 扣减当月服务费(如5%起)+提交RCA与防复发方案 |
| P2(严重级) | 人脸识别失效/考试模块崩溃/证书生成失败 | ≤30分钟 | ≤4小时 | 扣减当月服务费(如2%起)+提供临时替代流程 |
| P3(一般级) | 非核心功能异常/个别机型适配问题 | ≤2小时 | ≤24小时 | 工单补偿或延长服务期+纳入版本迭代计划 |
注意一个副作用:若企业把所有问题都定义为P1,供应商会通过“争议定级”消耗双方时间。更稳妥的方式是:在合同附件中列出P1/P2清单(白名单),并约定争议时以企业侧监控与抽样日志为依据。
3. 移动端兼容性保障:把“机型碎片化”从运维口水战变成清单管理
司机培训软件的使用终端几乎都在手机上,而物流司机群体的机型分布往往与白领不同:低端安卓占比高、系统版本跨度大、权限管理更复杂。兼容性不写清,最终会演变为“你手机不行”与“你软件不行”的拉扯。
建议SLA采用“覆盖率+清单化”的方法:
- 覆盖率目标:保证覆盖企业司机保有量前90%(或95%)的机型与系统版本,APP无闪退、核心功能可用。
- 清单交付:供应商提供兼容机型白名单、最低系统版本、以及已知问题列表与规避方案。
- 变更控制:当APP发布新版本或操作系统大版本升级时,供应商需提供回归测试报告,避免“更新即故障”。
这里可以允许一个合理例外:对极少数老旧机型(例如占比<3%)不做全功能保障,但必须提供替代路径(H5页面、热线协助、线下补学安排等)并写入SLA,否则车队管理员会被大量个案拖垮。
三、敏捷防线——监管接口适配与数据安全的长效治理
司机培训系统一旦进入合规链路,SLA就不能只盯“今天修好没”;更要覆盖两类长期不确定性:监管规则变更与数据安全红线。这部分建议企业把“适配义务”和“安全义务”写成可验收、可演练的条款。
1. 监管接口敏捷性(每年≥2次主动适配):把“政策变化”变成供应商交付义务
在道路运输监管数字化推进中,接口规范与字段要求会迭代:有的省份调整对接网关,有的更新电子证照校验规则,有的新增抽检字段。企业若没有把适配写进SLA,往往会遇到两种被动局面:
- 供应商以“新增需求”收费,适配周期排队,企业在窗口期内无法上传。
- 供应商要求企业自行协调监管方测试,导致车队/HR承担大量沟通成本。
建议SLA至少写清:
- 主动适配频次:例如每年至少2次(或以“监管变更触发”方式:收到变更通知后T+X天完成适配上线)。
- 费用边界:合规性适配属于基础服务,原则上不另行收费;若监管要求新增企业定制功能,再按变更评审走。
- 测试与回滚:适配必须提供联调计划、灰度发布与回滚预案,避免“适配成功但影响学习端”。
可检验的交付物包括:适配说明、接口对照表、联调日志、上线验证报告。这些材料在采购评审、合规检查与供应商考核时都能直接使用。
2. 数据安全与隐私保护(国密加密+境内存储):SLA要写“怎么做”,不是只写“遵守法律”
司机培训系统涉及个人信息,且可能包含敏感信息(例如生物识别特征、位置/设备信息、行为轨迹)。很多合同只写一句“遵守个人信息保护法”,但真正发生泄露或被监管抽查时,这句话几乎无法验收。
建议SLA把安全条款写成“可验证清单”,至少包括:
- 加密要求:传输加密(TLS等)+存储加密(如支持国密算法的实现方案),并约定密钥管理方式(KMS/轮换周期/权限隔离)。
- 数据存储与跨境:明确数据存储在境内,禁止擅自出境;若涉及云服务,需写明云厂商与地域。
- 访问控制与审计:最小权限、操作留痕、日志留存周期(不少于180天是常见底线,企业可按风控要求提高),并支持按企业要求导出审计日志。
- 数据删除与退出机制:合同终止后,数据如何迁移、何时删除、删除证明如何出具——这类条款决定了企业的数据主权。
边界提醒:安全条款越细,供应商越可能以“成本上升”为由提高报价。企业可以采用“两层配置”:基础包满足合规底线;对高风险场景(跨省大车队、频繁抽查)再购买增强包(更长日志留存、更高强度审计、专属安全联系人)。
3. 应急演练与灾备能力:用演练频次验证“真能恢复”
很多平台都声称有备份、有容灾,但只有在演练中才能暴露:备份是否可用、恢复需要多久、恢复后数据是否一致。对司机培训这种“数据合规”场景来说,灾备不仅是恢复页面,更是恢复证据链。
建议SLA约定:
- 演练频次:每半年至少一次(或每年两次),并提供演练报告。
- 恢复目标:明确RTO/RPO(恢复时间目标/恢复点目标),例如2小时内恢复核心学习链路、数据丢失窗口不超过X分钟(数值需结合企业业务与系统架构谈判)。
- 演练范围:至少覆盖学习记录、考试记录、上传队列与监管回执对账;否则恢复后可能出现“能学但传不上去”的二次事故。
这一模块可以用“支柱模型”帮助企业把五个指标与底座关系讲清,便于内部立项与跨部门共识。

四、落地执行——从条款到绩效的SLA管理闭环
SLA写得再漂亮,如果企业没有监控与结算抓手,最终仍会变成“供应商解释权”。落地的关键是建立闭环:独立监控—奖惩挂钩—定期评审,让SLA从合同条款变成日常管理工具。
1. 建立独立的数据监控体系:别把考核数据完全交给供应商
企业采购软件后,常见做法是每月等供应商发一份“可用性报告”。但如果监控、计算、解释都在供应商手里,SLA天然缺少可审计性。更稳妥的方式是建立企业侧最小化监控:
- 拨测与探针:在司机主要分布区域做定时拨测(登录、播放、提交、上传),形成企业自己的可用性曲线。
- 关键日志留存:至少保留工单系统、接口调用回执、对账差异清单,用于争议举证。
- 监控口径对齐:企业监控口径要与合同口径一致,否则数据再多也无法结算。
这一投入不一定很重:中小企业也可以先从“关键链路拨测+对账异常告警”做起,把最容易引发合规后果的点先监起来。
2. 挂钩服务费用的奖惩机制:把“赔多少”写得能自动结算
奖惩机制的设计原则是:与业务影响成比例、可计算、可自动触发。否则SLA违约变成一次次“去谈”,执行成本高且容易被情绪裹挟。
建议写法包括:
- 阶梯扣款:例如可用性每下降0.1%,扣减当月服务费X%;P1故障按小时计罚;高峰期系数上浮。
- 以对账日结算:设立固定“合规对账日”,以上月监管回执与差异清单作为结算依据,避免年底集中扯皮。
- 补救优先:除金钱赔偿外,优先要求供应商提供补救交付(加派运维、优化链路、提供临时通道、补齐数据),因为企业真正损失常是窗口期错过。
需要提醒的反例是:把违约金写得过高,供应商会通过各种免责条款稀释,或在报价中提前加价。更现实的方式是“中等违约金 + 强制交付物 + 复发加重”的组合,让供应商在经济与声誉上都不愿频繁违约。
3. 定期SLA评审会议:用季度复盘推动持续改进,而不是“出事才开会”
SLA管理要从“故障处理”走向“根因治理”。建议企业建立季度评审机制,参与方至少包括:车队管理/HR培训、信息化、供应商交付负责人。评审内容聚焦三件事:
- 指标达成率:可用性、上传成功率、对账差异率、P1/P2故障次数与恢复时长。
- RCA与防复发:每个P1必须有根因分析与行动项(例如容量扩容、版本回滚机制、接口幂等改造),并明确完成时间与验收方式。
- 变更计划:监管适配计划、版本迭代计划、机型兼容计划,避免变更无序导致新故障。
为了让管理动作具备节奏感,可把年度SLA管理做成周期图,便于企业内部排期与责任分配。

结语
回到开篇问题:司机培训软件售后SLA怎么制定? 关键不在写一份“看上去很专业”的模板,而在于围绕合规闭环把五个指标写成可计算、可对账、可追责的条款,并配套监控与结算机制,让供应商交付与企业风险在合同里对齐。
可直接执行的建议如下(便于HR/信息化/采购联动推进):
- 先定口径再定数值:可用性、不可用判定、维护排除条件、关键链路范围先写清,再谈99.5%还是99.9%。
- 把“监管回执”写成结算依据:学习记录以监管端回执为准,明确对账频率、差异处理时限与报告格式。
- 用P1/P2分级锁定资源:把全平台、上传链路、人脸识别等列入P1/P2清单,并对高峰期设置赔偿上浮与优先修复。
- 监管适配做成交付义务:以“触发式适配+联调报告+灰度回滚”为核心,避免接口变更时企业被动停摆。
- 建立企业侧最小监控:拨测关键链路、保留回执与工单证据,减少“只听供应商解释”的信息不对称。
如果企业已经在用某款司机培训系统,建议以本文五项指标为清单,做一次SLA体检:哪些能监控、哪些能对账、哪些能结算。体检结果往往比“再买一套新系统”更快带来风险下降与管理提效。





























































