-
行业资讯
INDUSTRY INFORMATION
【导读】 初创公司选培训软件,真正的风险往往不在功能清单,而在系统出问题时“谁来兜底、多久兜底、按什么标准兜底”。本文以轻量级培训软件售后SLA为主线,聚焦三项最能影响业务连续性的指标:首次响应时效(FRT)、分级解决时效(P1/P2/P3)、教学功能可用率,并给出可写进合同的口径与验收方式。适合HRD、业务负责人、采购与创始团队,用更少条款换来更高确定性,解决初创公司如何制定轻量级培训软件售后SLA?这一高频问题。
很多初创团队在选型时会把注意力放在“课程上传、考试题库、直播互动、数据报表”这些看得见的功能上,但真正决定培训系统能否长期使用的,往往是看不见的售后能力:关键培训前夜崩一次、考试提交失败一次、学习记录丢一次,就足以让业务方对工具失去信任。问题在于,SLA常被写成一份“看起来专业”的附件:99.9%可用性、7×24支持、故障尽快修复——条款漂亮,却难以执行、难以验收、难以追责。
从实践看,初创公司更需要一份轻量但可落地的SLA:指标少、口径清、证据链完整,能在资源有限的情况下把风险压到可控范围。
一、SLA的认知重构——从“技术参数”到“业务保险”
初创公司签SLA的目的不是“追求完美服务”,而是用最少的指标把业务最怕的三类不确定性锁住:响应不确定、修复不确定、可用不确定。把SLA当成技术参数表,往往会把注意力花在不关键的条款上,反而让关键指标失焦。
1. [误区揭示] 分析“全家桶SLA”的陷阱(如灾备演练、等保三级对初创公司无效)
不少团队第一次签SLA,会直接照搬大客户模板:灾备演练频次、异地多活架构、等保三级、专线接入等。问题不在这些条款“不好”,而在它们与轻量级培训软件的真实风险不匹配,容易出现三类副作用。
第一类副作用是成本挤出:预算被“听起来很安全”的条款占用,导致真正能改善体验的服务资源(例如更快的人工响应、更明确的升级路径)得不到承诺。第二类副作用是执行虚化:条款太多,供应商也倾向于用“合规措辞”覆盖不确定性,出现一堆“尽快、及时、合理”但无法验收的描述。第三类副作用是谈判失焦:你在谈灾备等级,对方在谈服务器配置,双方都没把“培训中断怎么办”讲清楚。
这里有一个常见反例:若你的客户中包含强监管行业、政企项目,且培训系统承载合规考试与审计材料,那么等保、日志留存、灾备确实可能成为必要门槛;但对大多数年费不高、以内部赋能为主的初创公司,它们通常不是“最先会发生的风险”。提醒一句:别让低概率的大风险条款,压过高概率的日常故障处置。
2. [轻量级定义] 定义适合初创公司的SLA特征:聚焦核心业务场景、条款简明可执行、赔偿机制直接挂钩业务损失
我们把“适合初创公司的轻量级SLA”界定为三项特征:第一,围绕业务场景写指标,而非围绕技术名词写指标;第二,指标能被双方用同一套证据验收;第三,违约后的补救机制能推动供应商投入资源,而不是停留在象征性道歉。
对培训软件来说,业务场景可以被清楚拆解:入职培训、销售认证、合规学习、季度考试、直播训练营。每个场景都有可观察的失败形态,比如:无法登录、课程无法播放、直播推流中断、考试无法提交、学习记录缺失。轻量级SLA的做法是把指标直接挂到这些失败形态上,明确“何时开始计时、何时算解决、如何举证”。
同时,条款要能被运营:例如把“首次响应”定义为首次人工有效介入,把“解决”定义为恢复核心教学路径或提供可绕行方案(例如临时切换备用播放线路、提供离线考试表单并保证数据回写)。这类定义一旦写清,供应商就很难用自动回复或模糊话术规避责任。
3. [价值定位] 强调SLA的本质是将抽象的服务承诺转化为可索赔、可验证的业务连续性保障
在初创公司,培训往往与上岗速度、销售产能、合规节点绑定。SLA的本质不是“把供应商绑死”,而是把双方的预期对齐:什么算故障、谁来拉群、多久升级、到哪个层级、以什么证据结案。把这些机制写清楚,你拿到的不仅是赔偿条款,更是供应商内部资源调度的优先级。
为了帮助快速对齐,我们建议先做一次“条款做减法”,把大而全的SLA缩成可执行的三指标,再视业务需要补充数据导出、维护窗口、第三方依赖免责等条款。用一句类比(本模块唯一一处):对初创公司来说,SLA更像一份紧急预案清单,而不是一套百科全书。下面用对比表把差异说透。
表格1:传统“全家桶SLA” vs 初创公司“轻量级SLA”对比
| 维度 | 传统“全家桶SLA”常见写法 | 初创公司“轻量级SLA”建议写法 | 适用性判断 |
|---|---|---|---|
| 关注重点 | 架构、合规、灾备等级 | 响应、修复、核心教学链路可用 | 以业务连续性优先 |
| 典型指标 | 等保等级、容灾切换、备份频次 | FRT、P1/P2/P3解决时效、教学功能可用率 | 指标少但可验收 |
| 验收方式 | 多为供应商自述或年度报告 | 工单系统时间戳+第三方监测+月度对账 | 证据链可追溯 |
| 成本结构 | 条款多、议价空间小 | 条款少、可换取更高服务等级 | 更适合预算有限团队 |
| 风险点 | 看似全面,关键故障仍扯皮 | 口径清晰,责任更容易界定 | 需补充第三方依赖边界 |
二、关键指标一——首次响应时效(FRT):拒绝“自动回复”的虚假繁荣(初创公司如何制定轻量级培训软件售后SLA?)
FRT决定了故障处理是否能尽快进入“有人负责”的状态;对初创公司而言,FRT不是体验指标,而是风险控制的启动开关。若FRT口径被自动回复稀释,后续所有“解决时效”都会失真。
1. [定义厘清] 明确FRT = 客户提交工单到工程师首次查看/回复的时间。严禁将IVR语音、自动回复邮件计入响应时间
在合同里写“30分钟内响应”并不够,关键是写清楚响应的判据。我们建议把FRT拆成四个要素写进条款或附件:
- 触发事件:客户通过指定渠道(工单系统/企业微信/电话)提交故障或服务请求,并获得唯一编号。
- 起算时间:编号生成时间或客服系统入队时间(以系统时间戳为准)。
- 响应定义:首次人工有效介入——包含问题确认、信息收集、初步诊断方向、下一步动作与预计恢复时间;不包含机器人自动回复、模板化“已收到”。
- 证据口径:以工单系统第一条人工回复时间或通话记录为准,必要时可抽样核验录音/聊天记录。
边界条件也要提前约定:如果客户未按要求提供必要信息(例如故障截图、账号、复现路径),供应商可以暂停计时;但供应商必须在响应中明确“缺少哪些信息、如何补齐”,否则容易演化为双方互相等待。
2. [量化标准] 结合行业最佳实践,建议初创公司要求:工作日FRT ≤ 30分钟,VIP客户 ≤ 15分钟
FRT设多快,不能只看“想要”,要看你的业务节奏与容错空间。我们通常建议以“关键培训窗口”倒推:例如每周固定培训日、每月考试周、入职高峰期等。一种可执行的配置是:
- 标准版(适合大多数初创公司):工作日(9:00–18:00)FRT ≤ 30分钟;非工作时段提供值班渠道与“紧急P1入口”(可以是电话或值班群),但不强制承诺全部请求的同等响应速度。
- 关键期加购机制:在考试周、训练营期间临时升级为“关键期SLA”(例如7×12响应、P1 15分钟内人工介入),按月或按活动付费。
- VIP/高级版:FRT ≤ 15分钟通常需要专属客户成功或技术支持值守,对供应商资源要求更高,适合培训与营收高度绑定的团队(如销售团队认证)。
不适用场景也要讲清:如果你的团队培训频率很低、系统仅用于资料分发,FRT从30分钟提升到15分钟的边际收益可能不大;更值得换取的是“数据导出时限”“课程迁移支持”等长期能力。
3. [避坑指南] 警惕“平均响应时间”陷阱,要求承诺“95分位响应时间”,避免被大量快速响应拉低平均值而掩盖长尾问题
供应商常用“平均响应时间”来展示服务水平,但平均值最容易被少量秒回的简单咨询拉低,掩盖真正影响业务的长尾故障。初创公司更需要的是:当问题最棘手、最着急时,仍能被及时接住。
因此,我们建议把口径改成两层:
- 承诺口径:以95分位FRT作为考核指标(即95%的工单在承诺时间内得到首次人工有效介入)。
- 兜底机制:对P1类故障,额外约定“紧急通道FRT”,例如15分钟内必须进入技术处理,不受常规排队影响。
同时要避免一个现实漏洞:供应商可能为了达标而“先回复一句占坑”。解决办法是把“有效介入”写清楚——回复中必须包含至少两项信息:已确认的影响范围(多少学员/哪些功能)、下一步动作与预计更新时间。提醒一句:当你把FRT定义到可检查的程度,谈判就从“感受”变成“证据”。
三、关键指标二——分级解决时效:按“业务后果”而非“技术难度”定级
真正让初创公司焦虑的不是“有没有bug”,而是“bug会不会卡住关键节点”。分级解决时效的价值在于把支持资源精准投向最影响业务的故障,并通过升级机制避免工单在一线客服层面反复打转。
1. [分级模型] 详述P1/P2/P3三级定义与时效承诺
分级的关键不是“写出三档”,而是写清楚每一档如何判定。我们建议以业务后果为主、技术原因靠后:同样是接口报错,若导致无法开课,就是P1;若只影响某个报表导出,可能只是P3。下面给出一份可直接用作合同附件的口径示例。
表格2:P1/P2/P3问题分级、业务影响与时效承诺(示例)
| 等级 | 判定标准(以业务后果为主) | 典型示例(培训软件) | 建议解决时效承诺 | 超时升级机制(建议写入) |
|---|---|---|---|---|
| P1 业务瘫痪 | 核心教学链路不可用,导致无法上课/无法考试/数据丢失风险 | 全员无法登录;直播推流中断;考试提交失败;学习记录丢失 | ≤ 2小时恢复(含绕行方案) | 超时自动升级至技术负责人/值班经理;每30分钟同步进展 |
| P2 功能受限 | 部分核心功能受影响但可替代,或影响范围有限 | 课件上传失败;微信通知失效;报表延迟>24h | ≤ 1个工作日 | 超时升级至二线支持;提供临时替代路径 |
| P3 体验/优化 | 不影响主流程,可延后修复 | 文案错误;非关键UI异常;导出格式轻微错位 | ≤ 3个工作日(或纳入版本排期) | 超时进入产品排期评审并反馈预计版本 |
注意两点边界:第一,P1“恢复”的定义要包含“可绕行方案”,否则供应商可能以“根因未修复”为由拖延;第二,P3可以允许进入版本排期,但必须承诺反馈时间(例如48小时内给出是否进入排期与预计版本),否则会变成无限期挂起。
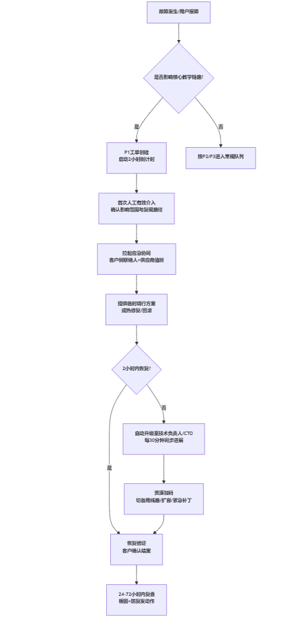
2. [执行逻辑] 解释P1问题启动“倒计时机制”及自动升级流程(如超时自动升级至技术总监)
分级写清后,还需要一条“让它真的跑起来”的流程:谁接、谁判级、谁升级、如何对齐信息。建议在合同或实施方案里明确:P1由谁拥有判级权(客户成功经理/值班经理/二线技术),以及客户侧的联络人是谁(HR管理员/IT接口人)。
以下给出一份可视化的应急流程(你也可以把它作为内部预案,确保培训当天不靠临时拉群)。

在执行层面,倒计时机制的意义是把“尽快修复”变成“可追责的时间轴”。但也要防止一个副作用:供应商为了在2小时内“完成恢复”,选择高风险操作(例如未经验证的补丁)。解决办法是把“恢复策略”分两段:先恢复教学主流程(可绕行/降级),再做根因修复与长期措施,并要求供应商在复盘中披露变更记录与验证步骤。
3. [责任界定] 明确“客户侧配置错误”不应计入SLA考核,但供应商需提供即时诊断支持
在培训软件场景,很多看似故障的问题其实源于配置:管理员误关通知、权限错配、域名解析异常、播放器嵌入方式不当等。若把这些全部算供应商违约,会导致SLA失真,供应商也会倾向于“先甩锅再处理”。更有效的做法是把责任界定拆成两层:
- 不计入SLA的情形(需列举):客户侧网络阻断、浏览器兼容问题、客户自定义域名DNS配置错误、客户管理员权限误设等。
- 供应商仍需承担的义务:提供“即时诊断支持”和“配置核查清单”,在首次响应中明确判断依据(例如日志截图、错误码、复现路径),并给出可操作的修正步骤。
这类条款能减少扯皮:你不强行把客户侧问题算违约,但要求供应商在诊断上承担专业义务,避免把排查成本全部转嫁给初创团队。提醒一句:分级时效的价值最终要落到“关键时刻能调动资源”,责任边界越清晰,资源调动越顺畅。
四、关键指标三——服务可用性:聚焦“有效教学时间”而非服务器存活(初创公司如何制定轻量级培训软件售后SLA?)
可用性是培训软件的底盘指标,但很多SLA把可用性写成“服务器在线率”,导致数字很好看、学习却照样中断。初创公司更需要的是:围绕课程播放、直播、考试、学习记录等核心行为定义可用性,并明确维护窗口与验证方式。
1. [有效定义] 提出“教学功能可用率”概念:仅计算影响课程播放、考试提交、直播推流的中断时间,排除后台非关键功能故障
我们建议在SLA中使用“教学功能可用率”的定义,并列出纳入计算的功能范围。一个可执行的口径如下:
- 纳入计算的不可用:学员无法登录/无法进入课程;视频无法播放或长时间卡死;直播推流中断导致无法观看;考试无法开始/无法提交;学习记录写入失败或丢失;关键通知(例如考试开始提醒)系统性失败且无替代方案。
- 不纳入计算的不可用(但仍需修复):后台个别报表展示异常但不影响学习;非关键页面样式错乱;部分导出模板格式问题。
这样做的好处是把“可用性”从技术视角拉回业务视角:只要影响教学行为,就算不可用。相应的风险是:功能范围列得过宽会让供应商无法承诺(例如把所有报表都算核心),列得过窄会让指标失去意义。因此建议把范围限定在“学员端主流程+管理员端关键配置与数据写入”,并在上线初期做一次范围确认。
2. [量化承诺] 建议标准:月度教学功能可用率 ≥ 99.5%(允许约21.6分钟/月的中断,且需避开业务高峰)
数字本身并不重要,重要的是数字对应的“允许中断时间”有多长、能否接受。以30天计算,99.5%意味着每月约允许21.6分钟不可用。对多数初创公司来说,这个水平在成本与风险之间相对均衡:既不是“口号式99.99%”,也不至于把中断容忍度放得过大。
但要特别注意“分布问题”:21.6分钟如果集中发生在一场30分钟的直播培训中,业务影响会远大于零散发生在凌晨。我们建议加一条补充约束:不可用事件的单次持续时长上限(例如单次不可用不得超过10分钟,或超过即按P1处理并触发补偿),以及明确计划内维护不得安排在客户的固定培训窗口。
本模块允许一处类比:可用性不是年终成绩单,而是培训日历上的“能不能按时开课”。把它写成可用率+单次中断限制,管理意义会更强。
3. [监测与验证] 要求供应商提供第三方监测报告,并明确“计划内维护”的限制(如每月1次,每次<2小时,需提前72小时通知)
可用性最常见的争议来自“谁说了算”。因此建议至少采用两类证据:
- 供应商侧证据:服务状态页、监控告警记录、故障公告、工单系统时间戳。
- 客户可核验证据:第三方拨测(按分钟探测核心接口/页面)、关键链路埋点(课程播放成功率、考试提交成功率)、学员端错误码统计。
此外,“计划内维护”必须单独定义,因为很多供应商会把频繁维护算作可用性豁免。建议写入:每月维护不超过1次、每次不超过2小时、提前72小时通知;若维护影响核心教学链路且发生在客户已告知的关键窗口,则不予豁免或需提供替代方案。
为了把“可用性计算口径”讲清楚,下面用一张甘特示意图展示月度时间扣减逻辑(示意用,便于沟通口径,实际计算仍以分钟汇总)。

如果你希望进一步“可验收”,可以在合同中补充一条:每月提供SLA对账单,列出每次不可用事件的开始/结束时间、影响范围、是否属于维护豁免、对应工单编号与复盘链接。提醒一句:可用性一旦进入对账机制,它就从“口头承诺”变成“持续运营”。
五、落地与谈判:将SLA写入合同的实操策略
SLA是否有效,取决于它能否进入合同、能否被月度对账、能否触发明确的升级与补救。初创公司在谈判中不必追求条款越多越强,而应把关键指标写清、把证据链写死、把补偿机制写到可执行。
1. [谈判窗口] 把握签约前72小时的黄金谈判期,争取将服务报告(月度SLA执行报告)写入合同附件
从交易节奏看,签约前的最后阶段供应商最愿意用服务条款换成交确定性。我们的建议是:在商务条款基本谈妥后,再集中谈SLA三件事:
- 把FRT、P1/P2/P3时效、教学功能可用率写入主合同或合同附件,避免仅写在官网或产品介绍页(后者往往可单方更新)。
- 约定月度SLA执行报告的交付:每月固定日期发送,对账内容包含指标达标情况、TOP问题、根因与防复发动作。
- 明确客户侧与供应商侧的“联络人机制”:谁有权触发P1、谁有权确认恢复、谁参与复盘。
注意一个不适用情形:如果你购买的是低价自助版、供应商明确不提供人工支持,那么再强的SLA也很难签下来;这时更现实的策略是改选支持型套餐,或在关键期加购支持服务。
2. [数据权利] 明确数据归属与导出SLA,约定解约后30日内提供完整原始日志与学习数据包
在培训软件领域,“数据能不能拿走”往往比“功能多不多”更决定更换成本。我们建议把数据条款以SLA化方式写清楚:
- 数据归属:学习记录、考试成绩、题库、课件、组织架构等归客户所有(至少拥有可导出权)。
- 导出时效:常规导出(例如学习报表)在系统内自助完成;如需供应商协助导出全量数据包,约定响应与交付时限(例如5个工作日内提供)。
- 解约后的数据交付:解约后30日内提供完整学习数据包(含原始日志或必要字段说明),并明确交付格式(CSV/Excel/JSON)与字段字典。
这类条款能显著降低“被锁死”的风险,同时也倒逼供应商把数据治理做得更规范。反过来讲,如果供应商以“技术原因无法导出”拒绝,这本身就是选型风险信号。
3. [赔偿机制] 建立阶梯式赔偿(服务延期/信用额度),让违约成本可见
赔偿的作用不是为了拿回多少钱,而是让供应商内部把你的故障当成“有成本的事件”。建议采用阶梯式、可执行的补偿方式:
- P1超时补偿:按超时区间折算服务延期或信用额度(例如每超时30分钟抵扣一定服务费),并保留重大故障的额外协商空间。
- 可用率未达标补偿:按月度可用率档位给予服务费折扣或延长服务期(例如低于99.5%触发一级补偿,低于99.0%触发更高一级)。
- 重复故障加重机制:同一根因导致的P1在30天内重复发生,触发专项治理(例如提交整改报告、增加监控点、进行演练),必要时可约定客户的解约权或费用减免。
同时要写明免责边界:第三方平台大规模故障(如运营商、云厂商、微信接口)可部分免责,但供应商仍应承担通知、绕行方案与协同处置义务。提醒一句:赔偿机制越清晰,实际发生争议的概率反而越低,因为双方在谈判时已经把“怎么处理”说透了。
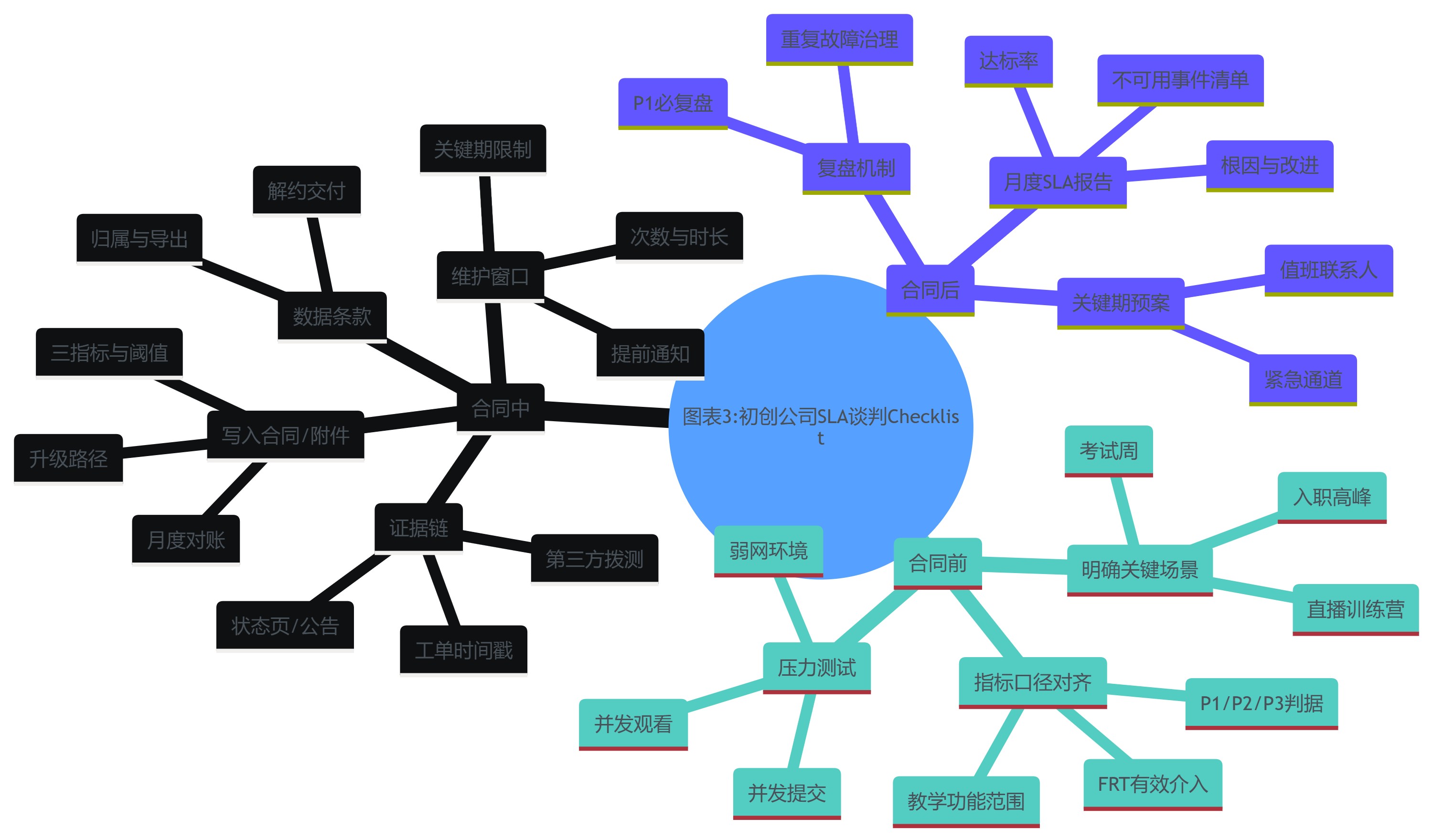
为便于落地执行,下面给出一份SLA谈判与上线后的核查清单思维导图,建议HR与采购一起用它做对齐。

结语
回到开篇问题:初创公司如何制定轻量级培训软件售后SLA?我们的建议是,把SLA从“条款堆叠”改成“业务可用的三指标体系”:用FRT保证有人接住问题,用分级解决时效保证资源投向关键节点,用教学功能可用率保证主流程不断档,并用对账与证据链保证它能被执行。
给出5条可直接照做的动作建议(适合签约前后一并推进):
- 只抓三件事:把SLA先锁定在FRT、P1/P2/P3解决时效、教学功能可用率,其余条款视行业与业务再加,避免谈判失焦。
- 把“有效介入”写死:FRT必须定义为首次人工有效介入,并约定证据口径(工单时间戳/通话记录),不要让自动回复充当响应。
- 按业务后果分级:P1以“无法上课/无法考试/数据丢失风险”为判据,允许“先恢复主流程再修根因”,并写清超时升级到谁。
- 可用性要“按链路”定义:把可用率绑定课程播放、直播、考试、记录写入等核心链路,同时约束维护窗口与单次中断时长。
- 建立月度对账与数据退出机制:每月拿到SLA对账单;合同中写清数据归属、导出时效与解约后数据包交付,避免被动锁定供应商。
如果你愿意在签约前多花一小时把口径写清,往往能在后续一年里少掉很多“临时救火”的沟通成本,这也是轻量级SLA对初创公司最实际的价值。





























































