-
行业资讯
INDUSTRY INFORMATION
【导读】 外资企业在华上线培训系统后,真正的风险往往不在“能不能用”,而在“出事时能不能按约定恢复”。本文以本地化培训系统售后SLA为主线,拆解5个最关键、最容易被合同措辞稀释的指标,并给出定义口径、验证方式与治理抓手。适用于中国区HRD、L&D负责人、IT采购与信息安全团队,也适用于总部需要统一供应商管理语言的全球IT治理团队。读完你会获得一套可直接写进合同与验收附件的指标清单,回答一个高频问题:外资企业如何制定本地化培训系统售后SLA?
不少外资企业在华采购LMS时,会把注意力放在功能清单、内容资源与报价上;系统一旦上线,服务质量就进入“看厂商自觉”的阶段。现实矛盾在于:培训业务的关键节点(新员工入职、合规考试、岗位认证)往往是硬时点,一次宕机或一次数据异常就可能带来合规与生产风险。SLA的价值不在“写得漂亮”,而在于发生故障时能否用同一套口径界定影响、追踪进度、验证恢复,并把复盘变成可持续改进。
一、本地化SLA的特殊性与管理痛点:外资企业如何制定本地化培训系统售后SLA?
本地化培训系统的售后SLA不能照搬全球模板;它必须同时回应中国区合规、跨语言协作与业务连续性三个约束,否则条款看似齐全,执行时却会变成“各说各话”。
1. 合规与数据主权的双重挑战
外资企业在华部署培训系统,往往要同时满足集团内部的安全基线与中国法律框架的要求。实践里最常见的落差是:总部模板里写的是一般性安全条款(如加密、备份、访问控制),而中国区真正会被审计追问的,是个人信息、日志留存、跨境传输与第三方访问的可追溯性。
在SLA层面,合规不是一句“符合PIPL”就能收口,至少要把三类对象写清楚:
- 合规事件的范围:例如员工学习记录、考试成绩、学习行为日志是否属于个人信息;管理员操作日志是否必须留存;数据导出与二次使用是否受控。
- 响应的时限与交付物:当内部审计或监管检查触发取证请求时,厂商需要在多长时间内交付哪些材料(日志、访问记录、变更记录、加密证明、备份恢复演练记录)。
- 责任边界:如果系统运行在公有云/混合云,云厂商与LMS服务商各自承担什么义务;若使用企业微信、钉钉或SSO,对接方变更造成的影响是否纳入SLA。
这里有一个容易被忽略的反例:有些企业把合规要求全部“压”进SLA,但自身并没有明确数据分级、留存周期与审计流程,导致厂商即便按时响应,也交付不了企业真正需要的证据链。换言之,SLA再严,也替代不了甲方自身的合规治理设计。
2. 跨文化与跨时区的服务断层
很多合同写着7×24支持,但真正的服务能力取决于三件事:是否有可用的人、是否有统一语言、是否有升级通道。外资企业在华的典型场景是:一线用户可能是中文员工,审批与追责却在英语语境里完成;总部或区域IT团队不接受“微信语音沟通”式的口头反馈,更需要工单编号、时间戳与变更记录。
跨时区与跨节假日的断层也很真实。中国春节与欧美圣诞/复活节并不重叠,如果厂商没有双日历值班计划,最容易出问题的恰恰是“大家都休息”的时段。SLA里如果只写工作时间响应,等同于默认把关键业务风险留给甲方自行承担。
需要提醒的是:并非所有企业都必须追求全时段英语支持。如果中国区用户几乎全部为中文、总部只关心月度指标,那么英语首响可以降级为管理层报告的双语交付,而非一线工单双语处理。SLA必须与组织协作方式匹配,否则会显著抬高成本却换不来可用服务。
3. 从技术可用到业务可用的视角偏差
供应商常用的表达是系统可用、接口正常、服务器无异常;外资企业真正关心的,是培训流程能否闭环:学员能否登录—能否进入学习路径—能否播放课件—能否完成考试—能否生成证书—数据能否回传HR系统或合规模块。
如果SLA只写技术口径,就会出现一种“合规但不可用”的局面:例如登录页能打开、可用率达标,但考试提交失败导致成绩缺失;或课程能播放,但移动端推送失败导致大规模学员错过必修节点。这类问题在合同里很容易被归为“业务配置”“客户操作”,最终变成扯皮。
把业务可用写进SLA,并不意味着把业务责任全部甩给厂商,而是要把关键业务链路定义为可验证的验收条件:恢复完成的判据是什么、由谁验证、用什么数据证明。
表格1:通用LMS SLA vs 外企本地化LMS SLA需求对比
| 维度 | 通用SLA常见写法 | 外企本地化场景的必要补充 | 常见风险点 |
|---|---|---|---|
| 响应时间 | 工作时间首响、按工单优先级 | 中文+英文首响分别定义;节假日/夜间紧急通道 | 用自动回复冒充首响;语言能力不足导致反复沟通 |
| 故障定义 | 系统不可用、性能下降 | 以业务影响分级:登录、考试、证书、数据回传、SSO | 技术正常但业务断链,无法按SLA追责 |
| 文档与知识库 | 提供使用手册 | 中英文手册与FAQ更新时效;术语统一与版本标识 | 版本更新后文档滞后,管理员试错成本飙升 |
| 合规支持 | 符合相关法律 | 审计取证响应时限;日志留存口径;跨境/第三方访问边界 | 审计时材料不完整,责任归属不清 |
| 沟通与治理 | 邮件+电话 | ITSM对接、升级路径、季度服务报告/QBR | 没有透明看板,履约变成“凭感觉” |
二、核心解构——售后SLA的5个关键指标
这5个指标的共同点是:可量化、可验证、可追责。它们覆盖从触发响应到恢复业务、从稳定运行到持续改进的完整链条,避免SLA停留在“承诺式文本”。
1. 多语言首响时间(Multi-language First Response Time)
首响时间回答的是:问题被提出后,服务商是否真正进入处理状态。对外资企业而言,“首响”的定义必须更严格——以人工介入为准,而不是系统自动回执。
建议在合同里把首响拆成三层:
- 渠道口径:工单系统、邮件、电话/热线、IM(如企业微信)分别是否计入。
- 语言口径:中文工单、英文工单分别的首响阈值。
- 时段口径:工作时间、非工作时间、节假日紧急通道的首响阈值。
一个更可落地的写法是:把值班安排与语言覆盖作为SLA附件验收项。因为没有排班表与角色名单,首响承诺往往无法兑现。
边界条件也需要写清:如果客户没有按约定提供必要信息(如截图、报错码、时间点、账号),首响可以达成,但“定位计时”从信息补齐后开始,以减少无效扯皮。反过来,厂商也应提供标准化报障模板,避免把信息缺口变成拖延理由。
2. 业务影响类故障恢复时间(Business-Impacting Resolution Time)
恢复时间是外资企业最在意、也最容易被模糊的指标。关键在于两点:分级与判据。
- 分级:以业务影响定义P1/P2/P3,而不是以技术组件定义。举例来说:
- P1:大面积无法登录、考试中断、学习数据大范围丢失、SSO失效导致无法访问;
- P2:部分用户功能异常、移动端某型号不可用、报表延迟但可手工导出;
- P3:界面缺陷、提示文案错误、低频配置问题。
- 判据:恢复完成不等于代码修复,而是关键业务链路验证通过。例如:抽样账号完成登录—学习—测验—出证书—数据回传成功,并保留验证记录(截图/日志/工单结案报告)。
外资企业在谈判时可以把恢复时间拆成两段,降低争议:
1)业务恢复时间:先让业务恢复可运行(例如回滚、热修复、临时替代方案如离线课件包);
2)根因修复时间:完成RCA与永久修复,避免同类问题重复出现。
需要警惕一个副作用:如果只考核业务恢复时间,厂商可能倾向于频繁回滚或临时绕过,导致系统长期处在“补丁状态”。因此,把根因修复纳入季度报告与重复故障扣分机制,会更符合外企的治理逻辑。
3. 系统可用性(System Availability)
可用性是基础红线,但外企在华的难点在于“可用性到底算谁的”。建议把可用性条款写成可审计的计算题,而不是一句百分比。
关键要素包括:
- 统计范围:Web端、移动端、API、SSO回调、媒体服务(视频/直播)是否分别统计,还是综合统计。
- 计算方式:以月度分钟数为口径,明确计划内维护是否计入不可用;如果不计入,也要规定提前公告时间与维护窗口上限。
- 归因规则:客户侧网络、防火墙策略、浏览器兼容性、第三方平台接口变更分别如何界定。
- 证据来源:要求第三方监控报表或开放监控数据接口,避免“厂商自证”。
现实中,可用性高并不代表体验好。比如可用率99.7%,但高峰期卡顿导致考试无法提交,这属于性能与业务链路问题。因此外资企业可以把“关键页面响应时间”或“关键任务成功率”作为补充指标,但不应替代可用性红线。
4. 本地化文档更新时效(Localized Documentation Update SLA)
在外资企业里,培训系统的管理员往往不是纯IT岗位:HRBP、L&D、合规经理都可能承担配置与运营工作。文档质量与更新速度,直接决定业务部门是否“敢用系统做关键项目”。
建议把文档SLA写清三件事:
- 触发条件:重大版本更新、权限模型变更、考试引擎调整、数据导出规则变化等,哪些属于必须更新文档的范围。
- 交付物清单:中英文管理员手册、FAQ、配置指南、短视频操作指引、变更说明(Release Notes)。
- 时效与版本标识:例如上线后72小时内完成同步,并在文档页显式标注适用版本号与更新日期。
一个检验标准是:外籍HR或区域支持团队能否在不依赖中文同事“口头教学”的情况下,独立完成一次配置或一次报障。若做不到,文档SLA即便写了,也很难产生实际价值。
反例也要承认:如果系统迭代极频繁、且客户组织本身不维护知识库,要求所有微小UI调整都72小时更新文档,会造成厂商与客户双方的维护负担。更合理的做法是按变更等级分层:重大变更强制更新,小变更通过Release Notes聚合发布。
5. 季度服务健康报告(Quarterly Service Health Report)
季度健康报告把SLA从“救火”拉回到“防火”。外资企业之所以看重它,是因为报告能成为供应商评审(QBR)、续约谈判与内部问责的共同证据。
一份可用的健康报告至少包含:
- SLA达成率趋势:首响、恢复、可用性等指标按月趋势与异常说明;
- TOP问题与重复问题:按影响范围与次数排序;
- 根因分析(RCA):不仅描述发生了什么,还要说明为什么发生、如何避免复发;
- 改进计划:明确责任人、时间节点、验证方式;
- 重大变更与风险提示:版本发布、架构调整、第三方依赖变化带来的风险。
外资企业可在SLA中要求:报告由服务负责人签字确认,并提供数据抽取方式(例如对接ITSM或导出原始日志摘要)。否则报告很容易变成“漂亮的PPT”,对履约没有约束力。
图表1:本地化LMS售后SLA指标体系架构图

表格2:5个关键SLA指标的定义、基准与风险点
| 指标 | 定义口径(建议写进合同) | 推荐基准(示例) | 常见“陷阱” | 管理建议 |
|---|---|---|---|---|
| 多语言首响时间 | 从报障到人工首次响应 | 中文≤30分钟;英文≤2小时;紧急≤15分钟 | 自动回执算首响;英文需转译导致拖延 | 附值班表与角色名单;规定渠道与时段 |
| 业务影响类故障恢复时间 | 从确认P1到业务链路恢复 | P1业务恢复≤4小时;根因修复≤24-72小时(按复杂度) | 只恢复登录页;回滚当作永久修复 | 定义业务验证清单;重复故障扣分 |
| 系统可用性 | 月度可用率计算公式+统计范围 | ≥99.5%(按业务需要设定) | 计划维护无限制;厂商自证 | 第三方监控/数据接口;维护窗口上限 |
| 文档更新时效 | 重大更新后双语文档同步 | 72小时内同步关键文档 | 只给中文或只给Release Notes | 分层变更机制;要求版本标识与目录 |
| 季度健康报告 | 指标趋势+RCA+改进计划 | 每季度一次,含QBR评审 | 只报数据不报原因;无责任人 | 报告签字与数据可追溯;与续约挂钩 |
图表2:季度服务健康报告(QBR)生成与审查时间轴

三、从纸面到落地——SLA的实施与治理策略
高质量SLA的差异,往往不在条款本身,而在执行机制:谁来监控、如何升级、怎么把违约与改进真正闭环。把SLA当作“供应商治理系统”的一部分,才能减少扯皮与反复故障。
1. 责任边界与不可抗力的清晰界定
外资企业在华的培训系统通常不是孤立系统:它连接SSO、邮件、短信/推送、企业微信/钉钉、内容CDN、视频直播服务,任何一个环节都可能引发体验问题。若责任边界不清,SLA会在故障发生时失效。
建议把责任边界写成可操作的RACI(负责/批准/协作/知会),至少覆盖:
- SSO与账号体系:谁负责证书更新、谁负责回调失败排查;
- 网络与安全设备:客户防火墙策略调整导致访问异常如何界定;
- 第三方接口变更:平台方政策变化导致功能受限是否属于不可抗力,以及厂商需要提供怎样的替代方案或风险预警;
- 数据导出与二次系统:如果成绩回传到HR系统失败,故障定位与恢复的责任链如何划分。
这里的边界条件是:如果甲方内部权限分散(IT、HR、信息安全各管一段),却没有统一的故障指挥人,厂商很难在SLA时限内推动跨部门协作。实践里最有效的做法是设定单一联络窗口(通常在ITSM或数字化学习运营团队),并在升级条款里明确“缺少关键授权导致延迟”的暂停计时规则。
2. 建立自动化的SLA监控机制
很多企业的SLA执行靠人工统计工单时间戳,结果是数据口径不一致、争议成本高。更稳妥的路径是:把监控作为履约证据链的一部分,至少实现三类自动化:
- 可用性与性能监控:对关键页面、关键API、SSO回调做探测;
- 工单时效监控:首响、升级、恢复、结案的节点自动记录;
- 告警联动:P1触发后自动通知到双方指定群组/电话树,并同步到管理层看板。
数据主权也要同步考虑:监控日志存放在哪里、保存多久、谁有访问权限。对外资企业而言,如果数据需要进入全球SOC或总部审计体系,建议在SLA里约定日志字段、脱敏规则与导出接口,避免后期再做高成本改造。
3. 分级处罚与激励机制
SLA如果只有“违约扣款”,执行时往往陷入对抗;如果只有“友好协商”,就很难约束服务质量。更可行的是分级机制:轻微违约可用服务积分或折扣,重大违约需要明确解约权或替代服务保障。
可参考的设计思路:
- 轻微违约(如首响偶发超时):服务积分/当月服务费比例折减;
- 重大违约(如连续出现P1恢复超时、同类故障频繁复发):触发专项整改、管理层对齐会议、必要时启动替代方案;
- 正向激励:例如全年达标可换取额外培训运营支持、一定额度的定制开发工时或优先排期。
需要提醒一个反例:若处罚条款过重、但甲方无法提供准确证据(监控、日志、工单口径),最终会导致“条款严厉但无法执行”。处罚强度必须与证据能力匹配。
4. 融入全球采购体系的合规审查
外资企业的难点常在于:中国区签的SLA与总部供应商评估框架脱节。结果是总部问责时拿不到同口径数据,中国区也无法用总部语言解释“为什么这个供应商能续约”。
解决思路是做映射:
- 把5个指标对应到总部ITSM/供应商管理的常见维度:响应、恢复、可用性、知识管理、持续改进;
- 把季度健康报告作为QBR固定输入,形成可比较的供应商评分;
- 在招标阶段就要求候选厂商提供过往12个月SLA达成证明(脱敏版也可),把“会写条款”与“能履约”区分开。
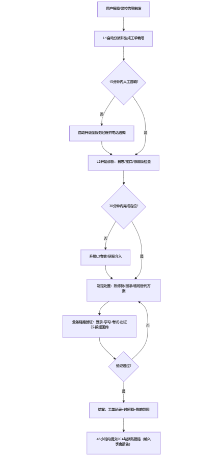
图表1:业务影响类故障(P1)的标准升级与处理流程

结语
回到开篇问题:外资企业如何制定本地化培训系统售后SLA?关键不是追求“最严条款”,而是用可验证的5个指标,把响应、恢复、稳定、知识与改进串成一条证据链。只要证据链存在,SLA就不再是合同附件,而是日常治理工具。
可直接执行的建议(适合用于下次招标/续约清单):
- 把首响与恢复拆成可审计节点:明确人工首响、业务恢复、根因修复三个时间点,并写入验证方式与证据要求。
- 用业务影响定义故障等级:把登录、考试、证书、数据回传、SSO纳入P1判定条件,避免技术口径“达标但业务停摆”。
- 可用性必须配第三方证据或数据接口:拒绝厂商自证,提前约定维护窗口与归因规则。
- 把文档当作交付的一部分考核:中英文文档与版本标识写入SLA,降低对单一“懂系统的人”的依赖。
- 用季度健康报告把SLA变成改进机制:强制RCA、重复问题治理与行动项追踪,让续约决策有数据依据。





























































