-
行业资讯
INDUSTRY INFORMATION
【导读】 人才盘点系统上线后,很多企业发现“系统可用”并不等于“盘点可用”:工单关闭了,校准会仍开不起来,九宫格仍不可信。本文围绕人才盘点系统售后KPI,聚焦“2026年人才盘点系统售后KPI怎么定”这一真实采购与续约问题,给出以问题解决率(IRR)为主线的指标体系,并深度拆解8个最关键的SLA指标、测量口径与落地边界。适用于甲方HRD/HRBP、信息化负责人,以及乙方HR SaaS售后与客户成功团队。
人才盘点不是“做一张表”,而是一条从数据采集、评价校准到干部任用与继任计划的决策链。售后服务一旦仍停留在传统IT运维视角(在线率、修复时长、工单数量),就会出现一种常见矛盾:指标很好看,业务仍被阻断。2026年在多数企业的数字化采购语境里,售后KPI更像一份“业务连续性契约”——它必须回答:当关键岗位盘点、校准会、继任讨论被影响时,厂商与企业各自要做什么、做到什么程度、如何证明“真的恢复了”。
一、范式转变——从“IT运维”到“业务结果导向”的KPI重构
2026年的人才盘点系统售后KPI,评价对象不应只指向“系统是否修好”,而要指向“人才盘点关键业务是否恢复、结果是否可用”。这不是文字游戏,而是衡量逻辑的改变:从技术终点转向业务终点。
1. 传统KPI为什么会失效:指标达标但业务仍卡住
从实践看,传统售后KPI常见三类:系统在线率、平均响应时长、工单关闭数量。它们在通用信息系统里有效,但在人才盘点场景里容易失真,原因在于人才盘点的“故障”并不总表现为宕机,更多表现为结果不可用。
典型情境包括:
- 盘点报表能打开,但数据口径错:例如组织架构调整后,系统仍按旧部门树汇总,导致九宫格人员分布失真;工单层面可能只是“配置已调整”,但业务层面依旧无法开校准会。
- 功能可点击,但流程被治理规则阻断:例如校准会需要双人复核或权限审批,某一节点配置缺失会让流程停滞;售后若只看“修复时间”,会忽略跨部门的审批与验证责任。
- 集成链路出问题但责任漂移:人才盘点系统往往依赖EHR、绩效、学习等数据源。接口断一段,系统仍在线,但数据不更新;如果合同没有跨系统协同SLA,问题会在多方之间来回转交。
这里的关键不在于“技术没修”,而在于KPI把工单当终点。要避免“假性达标”,需要把KPI重构到业务结果上。
表格1:传统IT运维KPI vs 2026业务结果导向KPI对比
| 维度 | 传统IT运维KPI(常见) | 2026业务结果导向KPI(建议) | 对HR的实际意义 | 常见局限 |
|---|---|---|---|---|
| 关注点 | 系统是否运行 | 盘点流程是否贯通、结果是否可信 | 保障校准会与决策连续性 | 只管“能用”,不管“好用/可信” |
| 典型指标 | 在线率、响应时长、修复时长、工单关闭数 | 问题解决率(IRR)、SVR、FCR、BRC-LT、CSI-RR等 | 直接对齐业务“能否做决策” | 可能增加跨团队协作成本 |
| 考核对象 | 售后支持团队 | 售后+产品+客户成功+甲方关键角色共同责任 | 形成共担机制 | 若职责不清,会导致推诿 |
| 价值证明 | 工单状态、日志 | 业务验证记录、流程恢复证明、可追溯证据链 | 可审计、可复盘 | 需要定义验证口径与证据模板 |
(过渡提醒:要落到业务结果,首先要把“解决”定义清楚。)
2. 如何定义“问题解决率(IRR)”:不是“修复完成”,而是“业务恢复”
本文建议把问题解决率(IRR)作为人才盘点系统售后KPI的主轴指标,但要注意:IRR不是简单的“已结单占比”,而是“达到解决标准的闭环占比”。
一个可操作的定义是:
- 问题解决(Resolved)满足三项同时成立:
1)技术层面已修复或已给出可替代方案;
2)业务流程恢复(例如盘点提报—校准—审批—归档至少恢复到约定的关键节点);
3)业务有效性已验证(见后文SVR)。
在这一框架下,IRR的价值在于把售后评价从“服务台效率”升级为“业务连续性治理”。边界条件也要明确:如果问题根因在甲方内部流程(如权限审批长期未完成),不应强行算作厂商“未解决”,但必须通过透明机制把责任节点标记出来,否则KPI会变成情绪对抗。
3. 业务分级响应机制:用P0-P3把资源投向“阻断点”
人才盘点系统的售后资源永远有限,关键是把资源投向“最影响决策的阻断点”。因此,建议把“业务影响分级响应时效”写入SLA,常用做法是P0-P3四级:
- P0(阻断盘点关键节点):如盘点数据批量缺失、校准会无法发起、核心报表不可生成。要求快速响应并强制升级(例如15分钟内介入、1小时内给到临时绕行方案)。
- P1(影响关键结果质量):如校准结果计算异常、权限规则错误导致部分人群无法提报。要求当天介入、明确修复计划。
- P2(影响体验或局部范围):如部分字段展示异常、导出格式问题。按约定时限处理。
- P3(咨询/使用指导):如操作路径、业务规则解释,优先通过知识库或一线首触解决。
这套分级机制的价值在于:让“响应时效”从单一数字变成与业务影响挂钩的规则,避免“平均响应很好看,但关键时刻没人管”的情况。(下一部分将把这套机制嵌入8个核心SLA指标链条。)
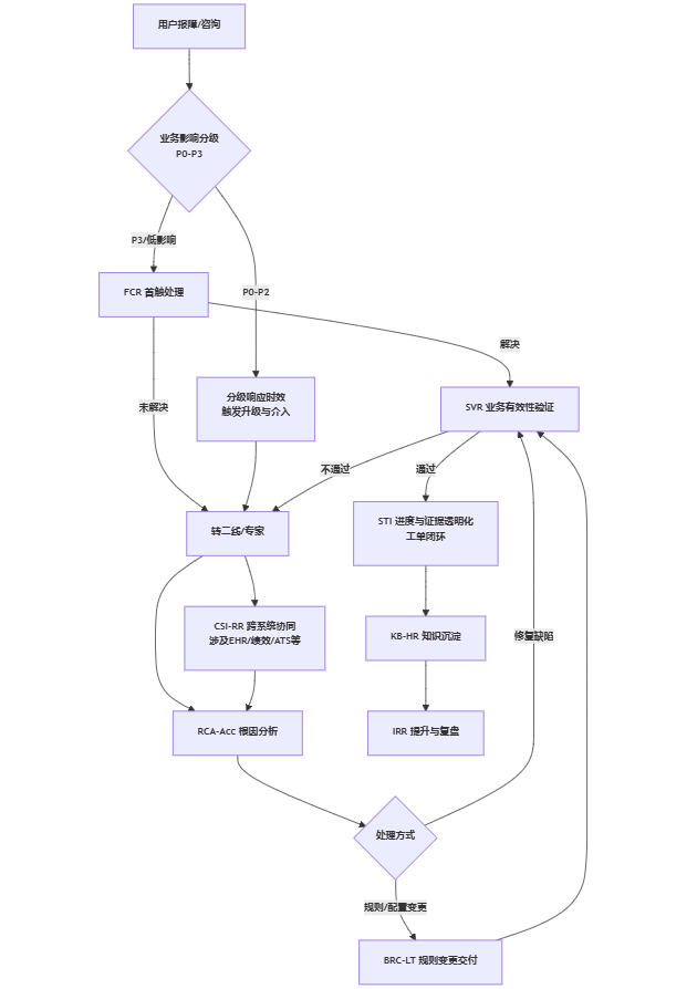
二、核心解析——决定问题解决率的8大关键SLA指标
影响IRR的SLA指标不是越多越好,而要形成“从接入—定位—修复—验证—沉淀”的闭环链条。下面8个指标,基本覆盖人才盘点系统售后KPI最容易失真的关键环节;缺一项,往往就会出现“修了但没用”或“用着用着又坏”的反复。
1. 效率与体验指标(FCR、STI、KB-HR):先把问题接住、说清、减少反复
(1)首触解决率 FCR:把一线支持从“转单员”变成“场景解题者”
- 定义建议:用户第一次提交(工单/电话/IM)后,不升级到二线/研发、在约定窗口内完成闭环的比例。
- 机制解释:FCR高,意味着一线能判断“这是配置问题、规则理解问题、权限问题还是系统缺陷”,并能用标准化动作处理。对人才盘点而言,很多“问题”本质是业务规则不清或操作路径不一致(如校准权重、评价维度映射),适合在一线解决。
- 对策路径:
- 建立“盘点高频问题场景库”(按HRBP/OD/干部管理/业务主管角色拆分)。
- 一线支持必须具备基础“盘点流程理解”能力:知道校准会怎么开、九宫格怎么用、继任怎么落表,而不只是会看日志。
- 边界与反例:如果企业盘点规则高度定制化、且频繁变更,FCR不宜盲目设得过高,否则会诱导一线“先结单再说”,反而伤害IRR。
(2)服务透明度指数 STI:减少“进度追问工单”,把沟通成本变为可量化资产
- 定义建议:客户是否能实时看到工单状态、当前责任人、预计完成时间、下一步动作与所需配合材料的完整度评分(0-100)。
- 机制解释:人才盘点问题的“焦虑”很强——因为它往往挂钩校准会排期与干部任用节奏。透明度不足时,HRBP会不断追问,产生二次工单与口头沟通,拉低整体解决效率。
- 对策路径:
- 工单系统强制字段:业务影响等级、预计恢复时间、验证方式、客户待办。
- 对P0/P1问题启用“里程碑播报”:例如“已定位为权限配置—预计18:00前给修复包—19:00联合验证”。
- 边界提醒:透明不是“承诺越多越好”。预计时间必须基于可控范围;对依赖第三方接口的事项,要把不确定性显式写清,否则STI短期提高、投诉会在后期反噬。
(3)知识库命中率 KB-HR:把重复咨询从人力成本变成产品能力
- 定义建议:客户自助(文档/视频/智能问答)后无需人工介入即解决的比例。
- 机制解释:人才盘点系统的咨询类问题高发且重复,例如“如何调整评价维度映射”“校准会议纪要如何归档”“九宫格导出包含哪些字段”。如果知识库不按角色与任务拆分,命中率会长期低迷,进一步拖累FCR与整体响应。
- 对策路径:
- 以“任务”为单位写知识:不是《导出说明》,而是《HRBP如何导出校准后九宫格并同步继任清单》。
- 对P3问题强制沉淀:每结单一条知识卡片,次月复盘淘汰低质量内容。
- 不适用场景:当企业处于盘点规则密集迭代期(例如组织重构、干部管理制度改版),知识库更新若跟不上,会出现“命中但错误”的风险,此时要对知识条目标注版本与适用前提。
2. 质量与闭环指标(RCA-Acc、SVR):把“修复”变成可验证的结果
(4)根因分析准确率 RCA-Acc:避免“治标式修复”,把问题定位到可控变量
- 定义建议:根因结论被客户认可、且能被复现实验或证据链验证的比例。
- 机制解释:人才盘点系统的问题常跨三层:技术(接口/性能)、数据(口径/映射)、业务规则(校准权重/权限/流程)。很多失败的RCA停留在技术表层(如“接口超时”),却没有回答“为什么只在校准会前集中超时”“为什么只有某事业部的人群异常”。
- 对策路径(建议采用三层归因):
1)技术层:日志、调用链、性能指标;
2)数据层:主数据一致性、字段映射、口径版本;
3)业务层:流程节点、权限矩阵、规则引擎配置。
根因必须落在“可改的点”上:改配置、补规则、修代码、补监控,而不是一句“客户数据问题”结束。 - 副作用提示:过度追求RCA-Acc可能拉长处理时长。做法上应区分:P0先恢复业务(临时绕行),P1/P2再做深度RCA复盘。
(5)解决方案有效性验证率 SVR:把“工单关闭”改为“业务签收”
- 定义建议:修复或配置调整后,由甲方指定验证人(通常为HRBP/系统管理员/业务代表)在真实业务场景中完成测试并确认“业务恢复”的比例。
- 为什么它关键:人才盘点的“可用”必须体现在业务动作上,例如:
- 校准会能否按计划发起并完成归档;
- 九宫格输出是否符合当前评价口径;
- 继任清单能否从盘点结果自动生成并推送到后续培养计划。
没有SVR,IRR很容易被“技术完成率”替代,导致盘点周期里反复返工。
- 落地要点:
- 为每类问题定义验证脚本(最少3步):输入—处理—输出证据;
- 验证证据可审计:截图、导出文件、系统记录;
- 明确谁有签收权、签收时限与未签收的处理规则(例如超过48小时自动提醒并升级)。
- 边界条件:若企业不愿在生产环境验证(合规/数据安全顾虑),需提前建设脱敏沙箱与数据回放机制,否则SVR会沦为形式流程。
图表1:人才盘点系统“问题解决率(IRR)”提升闭环路径(含8项SLA落位)

(过渡提醒:闭环跑通之后,下一类指标关注“敏捷与生态”,决定盘点旺季能不能扛住。)
3. 敏捷与生态指标(BRC-LT、CSI-RR、分级响应):决定旺季交付与责任边界
(6)业务规则变更交付周期 BRC-LT:盘点系统的“规则引擎能力”要被纳入售后KPI
- 定义建议:非代码级业务规则/配置变更(权限矩阵、流程节点、校准权重、字段映射等)从提出到上线生效的平均耗时。
- 机制解释:人才盘点的变化更多来自制度与组织调整,而不是软件缺陷。BRC-LT长,意味着HR只能用Excel/邮件绕行,最终把系统边缘化。
- 对策路径:
- 规则变更按风险分级:低风险配置当日交付,中风险走灰度,高风险走变更评审;
- 把“可配置性”产品化:尽量将高频变更从“开发工单”下沉为“配置工单”。
- 反例提示:若企业变更本身没有清晰规则(例如校准权重频繁口头变动),即使厂商交付很快,也会造成结果不稳定;因此BRC-LT要与“规则冻结窗口”配套(例如盘点周前冻结口径)。
(7)跨系统集成问题协同解决率 CSI-RR:接口不是技术细节,而是责任边界
- 定义建议:涉及人才盘点系统与EHR/绩效/学习/ATS等第三方系统的数据链路问题,由厂商主导推动多方定位、给出可执行方案并完成闭环的比例。
- 机制解释:盘点系统本质是“汇聚与决策层”,多数关键问题发生在集成层:主数据不同步、字段映射变更、接口限流、回写失败。若CSI-RR不纳入SLA,问题会在多方之间漂移,最终由甲方信息化团队兜底,售后KPI却仍显示“已响应”。
- 对策路径:
- 明确“谁负责哪段链路”的RACI;
- 引入接口健康度监控:延迟、失败率、数据缺口报警;
- 对接第三方时,在合同附件补充“协同响应条款”(例如共同会议、日志提供时限)。
- 边界提醒:厂商对第三方没有管理权时,CSI-RR不能承诺成绝对值;更可行的做法是承诺“协同动作完成时限”(如24小时内组织三方定位会、48小时内输出联合RCA)。
(8)业务影响分级响应时效(再次强调):把SLA从“平均数”变为“关键路径控制”
- 定义建议:不同级别问题的首次响应时限、升级时限、临时绕行方案时限分别约定,并与资源调度绑定。
- 为什么它影响IRR:IRR的下滑往往不是因为“不会修”,而是因为关键时刻没有快速进入正确通道:该升级的没升级,该拉三方的没拉,该先给绕行方案的硬等研发。
- 对策路径:
- P0强制“战情模式”:固定群、固定节奏播报、责任人唯一;
- P1/P2进入看板化排程,避免被日常咨询淹没;
- P3尽量自助化,倒逼KB-HR提升。
- 副作用提示:分级响应会让P2/P3感知变慢,因此必须同步建设透明机制(STI)与知识库,否则客户体验会被“等级制度”误读。
表格2:影响问题解决率的8大核心SLA指标定义与业务影响(速查表)
| 指标 | 缩写 | 核心定义(建议口径) | 直接影响 | 常用取数/证据 | 设定时的关键注意点 |
|---|---|---|---|---|---|
| 首触解决率 | FCR | 首次接入不升级即闭环占比 | 降低反复、提升效率 | 工单流转轨迹、处理层级 | 避免“为达标而草率结单” |
| 服务透明度指数 | STI | 状态/责任人/预计时间/客户待办信息完整度评分 | 降低追问与沟通成本 | 工单字段完整率、更新频率 | 预计时间要区分可控与不可控 |
| 知识库命中率 | KB-HR | 客户自助解决占比 | 降低P3负荷、提升FCR | 访问-解决路径、回访结果 | 必须按角色与任务重构 |
| 根因分析准确率 | RCA-Acc | 根因可验证且被认可占比 | 减少复发、提升IRR | RCA报告、复现记录 | P0先恢复、再深度RCA |
| 解决方案有效性验证率 | SVR | 修复后业务验证通过占比 | 定义“真解决” | 验证脚本、签收记录 | 需沙箱/脱敏与验证责任人 |
| 规则变更交付周期 | BRC-LT | 配置/规则从提出到上线耗时 | 影响敏捷适配与旺季交付 | 变更单、上线记录 | 配套规则冻结窗口与评审 |
| 集成协同解决率 | CSI-RR | 跨系统问题协同闭环占比 | 解决数据链路黑洞 | 三方会议纪要、接口监控 | 可承诺“协同动作时限” |
| 分级响应时效 | Tier-RT | P0-P3分级响应/升级/绕行时限 | 决定关键路径是否被保护 | 响应时间戳、升级记录 | 避免用“平均响应”掩盖P0 |
三、实施策略——2026年KPI设定的动态化与智能化
一套能跑的售后KPI体系,既要“写得进合同”,也要“跑得进日常”,更要能随业务节奏调整。2026年的主流做法,是把SLA从静态表格升级为动态治理工具,并用自动化手段降低执行摩擦。
1. 权重的动态分配机制:不同行业的“关键路径”不同
同一套8项SLA,权重不应一刀切。原因很简单:行业节奏、合规压力、盘点频率与组织复杂度不同,决定了“哪类问题更致命”。
- 制造业/连锁业:组织层级多、班组结构复杂,规则与主数据变更多,BRC-LT和CSI-RR通常权重更高。
- 金融/强合规行业:权限、审计与数据边界敏感,STI与SVR(证据链)权重更高。
- 互联网/高迭代行业:业务变化快,FCR与BRC-LT决定响应速度与协同效率。
更可操作的方式是:季度复盘权重。例如在盘点旺季前,提高P0分级响应与SVR权重;在淡季,提高KB-HR与RCA-Acc权重,用于“消灭复发”。
图表2:动态SLA权重分配模型(示意结构)

(过渡提醒:权重能调只是第一步,关键是执行成本要降下来,否则指标越多越跑不动。)
2. AI驱动的SLA自治:用自动化提升一致性,但保留“人审边界”
大模型与自动化在售后场景的价值,主要体现在两点:降噪与提一致性。
- 自动分级与路由:通过工单文本识别“盘点阻断词”(如校准会、九宫格导出失败、批量人员缺失),辅助判断P0/P1并触发升级,减少人为误分级对Tier-RT的破坏。
- 辅助RCA与知识生成:把日志摘要、配置变更记录与最近版本发布信息关联,生成候选根因与排查清单;同时将已验证的解决步骤沉淀为知识卡片,提高KB-HR。
但边界必须写清:
- 对RCA-Acc与SVR相关内容,AI只能辅助,不应直接替代责任人签收;
- 涉及权限、个人信息与绩效数据时,需设置脱敏与最小化访问,否则“提效”会变成合规风险。
换句话说,AI适合做“第一公里与最后一公里”的标准化动作,但“是否可用”的最终判定仍要回到业务验证。
3. 合同化与考核落地:甲乙双方都要“拆得开、合得上”
如果8项SLA只写在PPT里,执行会迅速变形。可落地的做法通常包括两层:
(1)甲方怎么写进合同附件(可执行条款)
- 每项指标写清:定义、取数口径、统计周期、争议处理。
- 对P0/P1设置违约与补偿机制(不一定只罚钱,也可是服务工时/驻场支持/专项培训)。
- 对SVR、STI等“证据链指标”,明确证据模板与签收流程,避免到期扯皮。
(2)乙方怎么拆到组织里(共担,而不是甩锅)
- FCR主要由一线支持负责,但需要产品/实施提供标准方案库;
- BRC-LT牵涉实施与产品能力,不能只压在售后;
- CSI-RR必须由客户成功牵头(组织三方协同),技术团队提供定位能力;
- SVR需要甲乙双方共同设计验证脚本与责任人机制。
如果组织拆解不清晰,售后KPI会变成“支持团队背锅指标”,最终导致数据造假或指标失真。(下一部分将回到企业内部:HR与IT如何协同,才能让KPI真正发挥作用。)
四、管理启示——构建HR与IT协同的服务生态
售后KPI不是厂商单方面的“服务承诺”,而是双方共同完成的“业务恢复协议”。尤其在人才盘点这种跨HR、业务、IT多方的场景里,甲方不补位,SVR与RCA-Acc会很难真实提升。
1. HRBP的角色转变:从“提需求的人”到“SLA共同制定者与验证责任人”
要让“2026年人才盘点系统售后KPI怎么定”真正可执行,HRBP至少要承担两类责任:
- 把问题描述成业务语言:例如“校准会无法完成归档,导致继任讨论无法输出名单”,而不是“系统又不行了”。这会显著提升RCA效率与分级准确性。
- 承担SVR验证职责:如果没有业务侧签收,“解决”就没有落点。企业可以采用双验证:系统管理员验证技术路径、HRBP验证业务路径,减少单点失真。
需要提醒的是:让HRBP签收不是把责任推给HRBP,而是把“是否可用”的定义权交还给业务使用者。
2. 数据主权与安全边界:SVR要做,但不能越界
人才盘点数据往往包含绩效、潜力、继任、干部任免倾向等敏感信息。SVR要求“在真实业务场景验证”,与安全合规天然存在张力。
可行的平衡路径包括:
- 脱敏沙箱:保留组织结构与流程逻辑,脱敏人员标识与敏感字段;用于大多数配置与流程验证。
- 生产环境最小化验证:仅对P0/P1关键问题、且必须验证真实数据链路时,开放最小权限、限定时间窗口、全程审计。
- 验证脚本去隐私化:把验证目标写成“输出字段齐全、口径版本一致、流程节点完成”,避免在验证文档里出现个人敏感评价内容。
如果企业完全禁止任何形式的业务验证,那么SVR只能“纸面达标”,IRR将不可避免地下滑;这是边界条件,不应在KPI里被掩盖。
3. 服务即咨询:一次高质量支持应当顺带修正流程与认知偏差
人才盘点系统的售后,很多时候不是“修BUG”,而是“修流程”:权限矩阵不清、口径版本混乱、校准规则口头化、培训不足等都会被包装成“系统问题”。
更成熟的做法,是把关键支持交互做成“微咨询”:
- 问题定位后,输出流程与规则建议(例如:盘点周期前冻结口径、校准会模板标准化、字段映射版本管理)。
- 用知识库与培训把经验沉淀,减少同类问题复发,形成KB-HR与FCR的正循环。
这里的难点在于边界:咨询化不等于无限承诺。建议在合同里明确“标准咨询包/专项咨询包”的范围与工时,否则容易引发期望失控。(文章收尾将把上述逻辑落成可执行清单。)
结语
回到开篇的问题:2026年人才盘点系统售后KPI怎么定?关键不在于把SLA写得更复杂,而在于把“解决”从工单状态迁移到业务结果,用FCR接住问题,用RCA-Acc减少复发,用SVR完成业务签收,用BRC-LT与CSI-RR保障旺季交付与跨系统责任,再用STI与KB-HR降低沟通与重复劳动。
给到可直接执行的5条建议(适合甲方采购/续约与乙方运营同步使用):
- 把IRR作为主KPI,但必须绑定SVR:没有业务验证,IRR很容易被“结单率”替代。
- 先落地P0-P3分级与响应动作清单:别从“平均响应时长”开始,先保护盘点关键路径。
- 合同附件写清8项SLA的取数口径与证据模板:尤其是SVR签收、STI字段完整度、CSI协同动作时限。
- 为BRC-LT配套“规则冻结窗口+变更评审”:否则快速交付只会带来口径漂移与结果不稳定。
- 把知识库当成KPI工程来做:按角色与任务拆解内容,强制从P3工单沉淀知识卡片,用KB-HR反哺FCR。





























































