-
行业资讯
INDUSTRY INFORMATION
【导读】 面向2026年国企改革深化,“严控总量、动态调整”对编制管理提出了更强的刚性约束与更高的敏捷响应要求。本文从治理逻辑出发,拆解e-HR编制模块二次开发的关键抓手:用规则引擎把总量红线写进流程,用预警+沙盒推演把动态调剂做成闭环,并通过数据治理与系统集成让控制可审计、调整可复盘。适用于集团HR、信息化负责人、财务预算团队及承担改革任务的业务条线。
不少国企在上一轮数字化建设中,把“编制模块”做成了台账:能登记、能查询、能出报表,但一旦遇到战略项目突击上马、板块盈亏快速分化、机构整合重组等情形,系统往往无法回答两个管理层最关心的问题:总量是不是被真正锁住了,以及结构能不能在边界内快速重配。
从实践看,这并非“功能少”这么简单,而是“规则没落在系统里”。编制管理一旦停留在“线下口径解释 + 线上补录”,就会出现两类高频风险:一类是合规风险(超编、混编、绕流程入职);另一类是经营风险(该补的关键岗位迟迟补不上,该回收的长期空编一直躺在账上)。2026年改革深化阶段要解决的,恰恰是把这种管理不确定性压缩到最低:严控是底线,动态是能力。
一、逻辑重构——从“静态核定”转向“动态适配”的管理变革
要让二次开发真正见效,先要把“严控总量、动态调整”从口号还原成可执行的管理逻辑:严控不是死守一个数,动态也不是随意增减,而是同一套治理框架下的两面。
1. 重新定义“严控总量”:从“人数上限”到“编制-预算-效能”联动
在传统语境里,“严控总量”容易被简化为“不能超编”。但改革深化期的难点在于:即便不超编,也可能出现结构性失控——例如关键岗位空缺导致项目延期、低产出单元占用编制导致人均效能下滑。换句话说,总量控制如果只控制“人数”,会把管理问题推迟,而不是解决。
我们建议把“严控总量”拆成三条可被系统固化的判据,并在二次开发时明确落点:
- 编制约束: 任何新增占编动作必须有合法的“编制占用来源”(集团下达、内部调剂、冻结释放),并且在系统中可追溯到一次明确的审批行为。
- 预算约束: 占编不等于可用工,必须同时满足人工成本预算余额或预算调剂路径(这能有效阻断“编制有了但成本兜不住”的隐性超支)。
- 效能约束: 在特定边界条件下(例如经营下行、亏损单元、低人效组织),系统应对“增编申请”触发更高层级的复核或更严格的材料要求,而不是一视同仁地走同一条快捷流程。
这里有一个常见分歧:到底是“以编制控预算”还是“以预算控编制”。从国企治理的可操作性看,更稳妥的做法往往是预算做硬约束、编制做结构化约束:预算能直接对应成本责任,编制能对应组织能力配置。两者在系统里应是强耦合关系,而不是两张表。
反例提醒:对承担国家重大专项、保供保产等任务的单位,如果把效能约束“一刀切”写死,可能在任务突发时造成用工响应迟缓。此时可以采用“白名单+事后审计”的设计,而不是放开红线。
2. 重新定义“动态调整”:在总量边界内做结构优化与节奏管理
“动态调整”不是“想加就加、想减就减”,而是把编制作为可配置资源,在总量边界内实现三类典型动作:
- 结构调整: 从非关键岗位/低贡献单元向关键岗位/增长单元转移;
- 周期调整: 围绕项目周期、检修旺季、交付高峰等波动,做阶段性占用与释放;
- 能力调整: 通过岗位族/能力标签,推动“人随岗走”或“岗随事走”的更精细匹配。
这要求编制模块不只记录“数量”,还要记录“属性”:至少要能区分到组织层级、岗位族、职级、用工性质、成本中心、项目归属等维度。没有这些维度,动态调整只能停留在“部门之间挪名额”,很难对齐业务真实负荷。
边界条件也要说清:动态调整最难的是跨单位、跨区域的调剂,涉及干部管理权限、劳动合同主体、社保缴纳地、薪酬体系差异等。系统能做的是把规则透明化、流程标准化、风险前置化,但不能替代组织层面的授权与制度协调。
3. 打破“数据孤岛”:编制成为治理与经营的共同语言
编制数据长期被视为HR的“内部账”,导致两个后果:一是业务部门不把编制当作自己要负责的资源;二是财务预算与编制计划两张皮,出现“人进来了再去找预算”的倒置流程。
改革深化期更现实的做法,是把编制定义为跨部门共享的治理对象:
- 对业务:编制是产能与交付的前置条件;
- 对财务:编制是人工成本与现金流预测的基础;
- 对纪检审计:编制是合规审计的抽查入口;
- 对党委/董事会:编制是组织能力配置的“可审计承诺”。
这里可以用一个类比(本模块仅此一处):编制模块更像“经营资源的调度台”,而不是“人员信息的档案柜”。二次开发的目标,是把调度台的规则、信号与动作做成闭环,而不是把档案柜做得更漂亮。
表格1:传统编制管理模式 vs. 数字化动态管理模式对比
| 对比维度 | 传统模式(静态核定) | 数字化动态模式(动态适配) |
|---|---|---|
| 管控逻辑 | 事后核对、人工把关 | 事前校验、规则引擎硬拦截 |
| 调整周期 | 周/半月级(靠线下协调) | 天/小时级(线上流程+自动校验) |
| 数据来源 | 多套Excel并行、口径分裂 | 编制主数据唯一源头、全流程留痕 |
| 合规风险 | 易出现线下绕行、补录 | 操作入口强绑定编制状态与权限 |
| 决策依据 | 经验判断为主 | 预算、负荷、效能指标联动推演 |
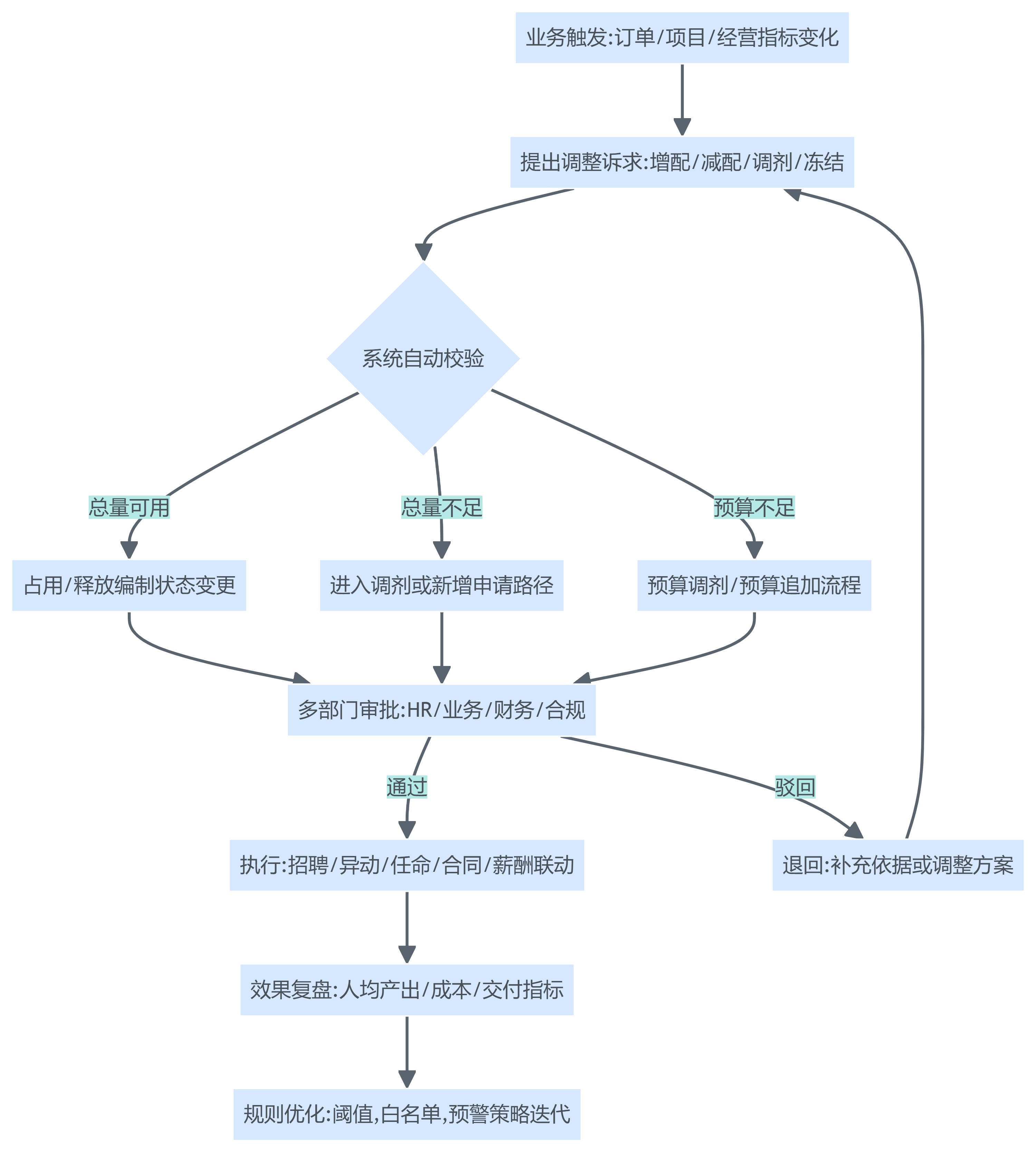
二、技术路径(上)——e-HR编制模块如何通过二次开发实现“严控总量”?
把“严控总量”落到系统里,关键不是多做几个审批节点,而是建立“不可绕过”的数字化防线:数据唯一、规则可执行、预警可触发、违规可追责。
1. 建立唯一数据源与实时台账:编制树 + 状态化管理
二次开发的第一步通常不是“加功能”,而是把编制对象建模清楚。建议按“集团—板块—公司—部门/项目”的组织链路构建编制树,并让每一个编制单元具备明确状态:
- 在编: 已被人员占用(占用人、占用时间、来源流程可追溯)
- 空编: 可用但未占用(需记录空置时长、目标岗位/岗位族)
- 冻结: 因压降、审计整改、组织优化等原因暂不可用(冻结原因、解冻条件)
- 占用中: 处于招聘/调入流程中但未正式入职(用于防止“重复占用”)
状态化管理的价值在于:把“编制被占用”从结果事件变成过程事件。尤其在招聘高峰或集中调整期,如果没有“占用中”状态,系统很容易出现并发占用导致的技术性超编。
实现上要注意两个常见坑:
- 口径不统一: 同一人是否占编(如劳务派遣、项目外包驻场、借调人员)必须在制度上先明确口径,再写入系统规则;
- 组织版本管理缺失: 机构调整频繁时,如果没有组织版本与生效时间轴,编制会被“挂”在已撤销部门上,后续追溯极难。
2. 植入“三重校验”规则引擎:把红线写进流程
很多企业的编制模块“看起来在控”,但关键动作发生在别的模块:招聘、入职、异动、任命、合同签署、薪酬核定。一旦这些入口不做编制校验,编制模块就会沦为事后登记。
更有效的二次开发方式,是把规则引擎前置到关键入口,实现“三重校验”(可按企业实际增减,但建议至少覆盖以下三类):
- 总量校验(是否有可用编制):
- 招聘发起、offer审批、调入审批、任命生效时,必须占用到具体编制单元;
- 无可用编制则流程不可提交,或只能走“编制调剂/新增”专用流程。
- 体系校验(是否符合岗位职级与任职资格):
- 岗位职级与人员职级不匹配时,系统要求走“职级调整/岗位重新定级”流程,避免“以人定岗”的隐性扩编;
- 对干部序列、关键岗位可设置更高等级的校验(例如任职资格、任职回避、竞聘结果等材料齐备)。
- 预算校验(是否有预算余额或预算调剂路径):
- 占编同时锁定人工成本预算(至少锁定“基薪/固定成本”部分);
- 若预算不足,系统提示可选路径:预算调剂申请、项目预算挂接、编制冻结释放等,避免流程在后段“卡死”。
副作用提示:规则引擎过严可能造成业务“为办成事而造材料”。因此需要把规则拆成硬拦截(红线类)与软拦截(提示类),并配套审计抽查,而不是所有条件都一票否决。
3. 设计“红黄蓝”三级预警机制:从事后纠偏到事前拦截
“严控总量”真正难的不是“超编那一刻”,而是超编之前的趋势没有被及时看到。预警机制的目标,是把管理动作前移:在系统里把风险显性化、把处置动作标准化。
建议将预警至少分三类,并绑定自动动作(企业可按监管口径与经营节奏调整阈值):
- 红色预警(逼近红线): 编制使用率高企、预算消耗过快 → 自动限制新增招聘入口,仅允许关键岗位走绿色通道并留痕;
- 黄色预警(资源低效): 空编长期存在、某部门占编但产出低 → 触发编制回收评估或编制结构复盘会议;
- 蓝色预警(能力短缺): 关键岗位持续缺编、项目关键节点临近 → 触发内部调剂/人才池匹配/外部招聘的组合建议。
图表1:编制“红黄蓝”预警状态机逻辑(示例)

预警的落地要点是“谁看、谁办、办什么”:
- 预警通知不要只发HR,还要发预算责任人、业务负责人;
- 处置动作要在系统里可选择、可回填、可统计,否则预警会变成“红点提醒”而非管理闭环。
表格2:e-HR编制模块二次开发关键功能点与业务价值映射
| 二次开发功能点 | 解决的典型痛点 | 业务价值(可衡量) |
|---|---|---|
| 编制树+状态化台账 | 多口径、手工台账滞后 | 编制数据一致性提升;审计抽查成本下降 |
| 三重校验规则引擎 | 线下绕行、补录导致超编 | 超编事件下降;流程返工减少 |
| 红黄蓝预警 | 风险发现滞后、处置随意 | 风险前移;处置时效提升 |
| 关键入口强绑定占编 | 招聘/任命与编制脱节 | “人进来前先占编”;责任可追溯 |
| 违规尝试留痕与报表 | 追责缺证据 | 合规审计可直接取证 |
三、技术路径(下)——e-HR编制模块如何通过二次开发实现“动态调整”?
动态调整的能力,不是“审批更快”,而是“决策更准、调剂更顺、执行可复盘”。二次开发应把“调整”做成可计算、可模拟、可追踪的资源配置过程。
1. 多套编制方案与“编制沙盒”:先算清楚再动人
很多集团同时存在多种用工形态与管理口径:行政序列、项目序列、市场化聘用、阶段性专项等。如果系统只允许“一套编制口径”,业务就会用线下台账补洞,动态调整也就失真。
因此建议二次开发支持“多套编制方案并行”,并引入“编制沙盒”(不影响正式数据的模拟空间):
- 多方案并行: 不同板块可在同一底座上采用不同口径(例如项目型单位按项目池管理,运营型单位按部门编制管理),但要能在集团层面汇总到可对齐的监管口径。
- 沙盒推演: 业务提出“新增产线/新项目/新区域”时,先在沙盒里输入关键参数(产量、工时、班次、交付周期、人工成本上限等),系统输出几套编制配置与成本影响,并标注对红线与预算的压力。
沙盒的关键不是“预测一定准”,而是把讨论从“拍脑袋”拉回到“假设—参数—结果”的框架里。对数据基础较弱的单位,沙盒可以先做“区间估算”,不必一开始就追求算法精度。
2. 建立跨部门调剂的“编制市场”:从“要编制”到“换编制”
动态调整最常见的阻力,是“编制归属固化”:部门把编制当资产,宁可长期空着也不愿释放。二次开发可以通过流程与机制设计,把“沉淀编制”变成“可流动资源”。
可落地的做法是建立集团编制池与调剂流程(可称“编制市场”,但本质是标准化调剂机制):
- 释放机制: 当岗位空编超过阈值(如180天)或单位经营指标触发约束(如持续亏损),系统自动将该编制标记为“待回收”,并进入回收评估流程。
- 申请机制: 其他单位/部门申请调剂时,系统要求填报业务依据、预算来源、岗位画像,并自动比对“是否属于集团重点支持方向”。
- 定价机制(可选): 不是货币交易,而是用指标约束实现“有借有还”:例如调入方承诺在某期限内提升人均产出或完成专项任务,作为获得编制的条件。
反例提醒:若企业内部治理基础薄弱,把调剂做成“抢编制”,会引发部门对立。此时应先在同一事业部/同一板块试点,形成规则稳定后再扩围。
3. 与业务系统深度联动:让编制跟着负荷走
真正的动态调整,必须连接业务负荷,而不是只在HR系统内部循环。二次开发的“联动”可以分三层推进:
- 信息联动(初级): 从ERP/MES/项目管理系统取订单量、工时、排班、交付节点,形成编制建议看板;
- 规则联动(中级): 当业务负荷触发阈值(例如产量提升、项目进入关键节点),系统自动生成“增配建议”或“调剂清单”,并发起流程草稿;
- 执行联动(高级): 调剂生效后,同步影响预算冻结、招聘名额释放、薪酬核定权限、合同签署权限等,让调整真正落地到“能不能招、能不能入、能不能发”。
图表2:编制动态调整全流程闭环(申请-校验-审批-执行-复盘)

在这一闭环里,复盘环节经常被忽略,导致“动态调整”变成一次次临时救火。二次开发时建议把复盘做成“强制回填项”:例如调剂生效90天后自动发起复盘任务,否则调入单位下一次申请将被限制或提高审批层级。
四、实施保障——数据治理与系统集成
二次开发是否能跑起来,取决于两件“硬事”:数据能不能对齐,系统能不能打通。否则你会得到一个看似强大、但总被业务绕开的系统。
1. 历史数据清洗与标准化:先把“账”做对
我们在不少国企项目里看到,编制模块“上线后不好用”的根因,往往不是功能,而是历史数据三类问题:
- 人岗关系不清: 一人多岗、岗在人不在、借调挂靠未还原;
- 编制口径不清: 派遣、外包、项目用工在不同时期按不同口径登记;
- 组织沿革不清: 部门撤并、项目结束后编制未回收,导致“幽灵编制”。
数据治理建议按“三张清单”推进,并在系统里固化责任:
- 口径清单: 明确哪些人员占编、占什么编、何时释放;
- 对象清单: 每个编制单元对应的组织、岗位、成本中心、审批权限;
- 责任清单: 谁录入、谁复核、谁对数据质量负责(建议与绩效挂钩)。
如果时间与资源有限,优先做“高风险场景”的数据对齐:干部任命、关键岗位补员、人工成本预算编制、审计关注单位。把80%的风险先压下去,再逐步扩到全量治理,比追求一次性完美更现实。
2. 打破系统壁垒:与招聘、薪酬、预算、合同形成强耦合
编制模块要支撑“严控总量、动态调整”,必须在系统层面实现“强耦合”:不是简单接口同步,而是关键动作互相制约。
最低可行的集成组合通常包括:
- 招聘系统: 无编制不可发布HC/不可走offer审批;
- 入职/异动: 入职生效与占编绑定;异动生效与编制释放/占用绑定;
- 薪酬与预算: 占编同步锁定预算;预算不足则占编不生效或进入例外流程;
- 合同/用工合规: 合同编号生成、社保/公积金主体归属与编制口径一致(至少确保审计追溯时口径对得上)。
集成推进的顺序建议是:先打通“招聘—入职—编制占用”,再打通“薪酬预算—编制锁定”,最后扩展到“业务负荷—编制建议”。原因很简单:前两者能立刻减少绕行与超编,收益最快;业务联动更复杂,但能把动态调整从“流程快”升级为“决策准”。
结语
回到开篇问题:2026年国企改革深化,e-HR编制模块如何通过二次开发满足“严控总量、动态调整”?关键不在于把模块做大,而在于把规则做“可执行”、把数据做“可对齐”、把调整做“可复盘”。落到行动层面,我们建议优先抓住以下五件事:
- 先定口径再写代码:把“哪些人占编、占什么编、何时释放”形成口径清单,否则规则引擎会把矛盾放大。
- 关键入口强绑定占编:招聘发布、offer审批、入职生效、任命生效等入口必须做硬校验,堵住线下绕行。
- 把预算约束并入编制流程:占编即锁定人工成本预算,预算不足就走调剂/例外流程,避免“人先上、钱后找”。
- 用红黄蓝预警驱动处置动作:预警不是提醒灯,而要绑定冻结、回收评估、关键岗补员通道等标准动作,并可统计时效。
- 建立沙盒与复盘机制:调整前在沙盒里算影响,调整后用人效、成本、交付指标做复盘,把动态调整从“临时协调”变成“可迭代机制”。





























































