-
行业资讯
INDUSTRY INFORMATION
【导读】 上市审计对组织数据的要求,已经从“给一张组织架构图”升级为“给一套可验证的证据链”。本文面向拟上市企业HRD、CFO、内控与信息化负责人,讨论组织发展系统如何沉淀完整的组织架构变更记录,并用灵活报表配置快速响应审计临时取数与穿透核查需求,降低问询与内控缺陷风险。
审计师在现场通常不会只问“你们现在怎么管”,而是追问“过去某个时点你们是否也是这样管”。这背后是监管与审计方法的变化:抽查时点更随机、追溯链条更长、跨系统核对更常态。很多企业组织调整频繁——事业部拆分、汇报线微调、成本中心迁移、编制冻结与解冻交替出现;而审计逻辑要求数据口径稳定、过程可追溯、责任可落点。矛盾由此形成:组织要敏捷,但证据必须“可还原”。真正拉开差距的,不是组织图画得多漂亮,而是组织发展系统能否把每一次变更变成可复核的记录与可重放的历史状态。
一、审计视角下的组织管理:从“画图”到“留证”的范式转移
上市审计关心的不是组织架构图的呈现,而是组织变更过程是否合规、是否可回溯、是否能支撑关键控制点的有效性判断。把组织当作“管理素材”的企业,到了审计环节往往需要临时补证;把组织当作“内控证据”的企业,审计压力会明显下降。
1. 穿透式审计的常态化:审计师抽查“历史任意时点”
从实践看,2026年面对年报审计或IPO/再融资核查时,审计取证越来越倾向“时点抽查+穿透核对”。典型问题并不复杂,但要求你能在短时间内给出可验证的答案,例如:
- 2024/6/30时点,某子公司总经理当时向谁汇报?其授权范围是否与当期费用审批权限匹配?
- 2025年Q3组织调整后,哪些部门负责人发生变化?变更是否经过同一套授权体系(董事会/总经办/人事委员会)批准?
- 某成本中心在组织树上的归属从A事业部切到B事业部,当月薪酬、差旅、研发费用归集口径是否同步变更?
这些问题的难点不在“有没有数据”,而在“能不能证明数据当时就是这样”。如果企业用Excel维护组织台账、用邮件或IM做审批,最后往往只能交付“截图+口径解释”。在审计语境里,这类材料的可靠性会被天然打折:版本可能被覆盖、修改痕迹难追、审批链条无法结构化关联到组织单元。
这里有一个关键边界条件:组织调整频率越高、跨主体/跨系统影响越大,审计对组织证据的穿透深度越高。反例也存在——组织结构长期稳定、且关键控制点都由财务系统强约束的企业,组织系统的审计压力相对小;但一旦进入并购整合、事业部裂变、矩阵管理加深阶段,“组织证据缺口”会迅速暴露。
2. 组织数据的“证据链”要求:五要素必须可验证
我们把审计可接受的组织变更证据,抽象为“五要素可验证”:
- 谁发起/谁审批/谁执行(含代理审批与授权链)
- 何时申请、审批完成、何时生效(注意:生效≠保存时间)
- 变了什么(变更前值、变更后值、影响范围)
- 为什么变(商业合理性:重组方案、预算调整、战略节奏、治理要求等)
- 怎么变(是否走线上流程、是否触发系统规则校验、是否生成不可覆盖的操作日志)
不少企业在“为什么变”上准备得很充分(写得出商业逻辑),但在“怎么变”上薄弱:审批流与组织数据没有强绑定,导致审批材料无法还原到系统里某个具体组织快照。审计师一旦追问“请把审批单号关联到当时组织状态”,就会进入反复补材料、反复解释的循环。
需要提醒的是:并非所有组织字段都要同等强度留痕。更务实的做法是先识别影响权责与财务归集的变更字段,例如:组织单元隶属、负责人、汇报线、成本中心、编制数、关键岗位任免、授权层级等;而诸如部门名称标准化、展示字段调整,在风险评估较低时可采用批量归档策略。下一部分将展开如何在系统里落地这种“分级留痕”。
3. 传统管理模式的合规黑洞:Excel+线下审批的三类风险
在上市审计语境下,Excel+线下审批常见三类结构性风险(不是“做得不够认真”,而是工具天然限制):
- 版本不可控:同一份组织台账在不同人电脑里存在多个版本,无法确认“哪个是当时的真相”。即便有共享盘,也常见“覆盖式保存”,历史快照缺失。
- 审批与数据脱钩:审批在OA/邮件里,组织调整在Excel里,二者无法形成一一对应关系。审计需要的是“审批—变更—生效—同步”的链条证据。
- 跨系统不一致难发现:组织变更会影响成本归集、权限组、预算责任主体、发薪与计提口径。人工方式通常只能发现显性问题(比如人数不对),但难以及时定位隐性错配(比如成本中心仍挂在旧部门)。
表格1给出一个更直观的对比,便于企业自测当前处于哪个风险区间。
表格1:传统Excel管理模式 vs 数字化组织发展系统(ODMS)在审计场景下对比
| 维度 | Excel/线下模式 | 组织发展系统(ODMS)模式 | 审计后果差异 |
|---|---|---|---|
| 历史时点还原 | 依赖人工备份,时点常缺失 | 支持时间切片/版本快照回溯 | 前者易被要求补证 |
| 变更留痕完整性 | 操作人/时间/前后值不全 | 审计日志记录Who/When/Before/After | 前者证据可信度较低 |
| 数据篡改风险 | 可直接修改且难追踪 | 追加式日志、权限隔离、记录不可覆盖 | 前者易触发内控缺陷判断 |
| 跨系统核对效率 | 手工比对,周期长 | 自动同步+差异校验 | 前者拖慢审计进度 |
| 临时取数响应 | 依赖HR/IT临时加工 | 动态报表配置、口径可复用 | 前者易出现口径漂移 |
二、全生命周期留痕:构建完整的组织架构变更记录体系
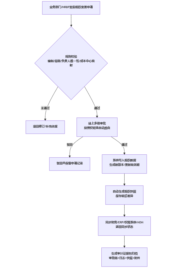
要在2026年上市审计中“经得起追问”,组织发展系统必须把组织变更做成一个闭环业务:可发起、可校验、可审批、可快照、可同步、可归档。换句话说,不是“做完组织调整”,而是“完成一次可审计的组织交易”。
1. 时间切片技术:让审计可以“回到当时那一天”
组织架构变更记录的核心能力,是时间切片(Effective Dating)+版本快照(Snapshot)。它解决两个审计痛点:
- 痛点A:审计抽查的是“当时状态”,不是“现在解释”
系统要能回答:在某个日期(例如2024/12/31)组织树长什么样,某人当时归属哪个部门、向谁汇报、所属成本中心是什么。 - 痛点B:组织状态需要“可重放”,而不是“可描述”
可重放意味着系统里确实存在那个时点的组织数据实体,而不是事后用口径去推导。
落地时通常有两种做法(可按企业系统能力选择):
- 有效期模型(记录带开始/结束日期):每条组织关系(组织单元隶属、负责人、汇报线)都带生效起止日期;变更不是覆盖,而是结束旧记录、新增新记录。
- 快照模型(按版本保存整棵组织树):每次审批通过后生成一个版本号,保存组织树关键字段的全量快照,并可对比版本差异。
边界条件:若企业存在大量“并行组织视图”(例如管理汇报线与项目矩阵线并存),仅靠单一组织树很难覆盖,需要在组织发展系统中引入多维组织(管理维度/成本维度/项目维度)并明确哪些维度进入审计口径。反例是业务规模较小、组织层级简单的公司,单维组织树+有效期模型通常已足够,过度上多维反而提高维护成本。
2. 强关联的审批流集成:把“审批即记录”做成硬约束
审计并不反对组织调整频繁,但会关注:是否越过授权体系、是否存在“口头决定—事后补批”的情况。可审计的做法是把组织变更做成强绑定流程:
- 变更只能通过ODMS/集成OA的入口发起;
- 每个变更单必须选择变更类型(新设/撤销/合并/拆分/负责人变更/汇报线变更/成本中心迁移等)并填写变更原因;
- 审批路径与授权矩阵(按组织层级、金额/编制影响、主体类型)自动匹配,尽量减少“人找流程”;
- 审批通过后,系统自动写入组织数据,并把审批单号、审批链条、附件(董事会决议/重组方案/预算批复等)与组织版本号绑定归档。
这类设计背后的逻辑是:让“线下指令”在系统里失效。如果业务负责人可以绕开流程直接让HR改组织,审计时就会出现同一问题的两套叙事:流程上没发生、组织上发生了。企业往往在这一步踩坑:以为“补一张审批单”就能闭环,但审计更关注顺序与时点——补批发生在事后,属于控制执行偏差。
下面用一张流程图把“组织变更全生命周期闭环”画清楚,便于对照系统现状做差距分析。

3. 操作日志的不可篡改性:把“谁改了什么”写进系统底层
仅有审批流还不够。审计会进一步追问:系统里数据是谁改的?是否存在“管理员直接改库”或“越权操作”?因此,组织发展系统需要具备可审计日志(Audit Logs)设计,至少覆盖:
- 操作主体:账号、角色、所属权限域,必要时含IP/设备信息;
- 操作对象:组织单元ID、人员ID、关系ID(汇报线/负责人/隶属等);
- 操作内容:变更前值、变更后值、变更字段清单;
- 操作时间:提交时间、审批完成时间、系统生效时间(建议三者分离记录);
- 操作来源:来自审批流写入、接口写入、人工维护、批量导入等。
在技术上,审计更偏好“追加式日志”(写入后不可覆盖)与严格的权限隔离:例如系统管理员可以配置流程但不能直接改组织数据;HR可以发起变更但不能跳过审批落库。若企业当前依赖数据库管理员直接修改组织表,这在审计语境下属于高风险操作,需要用制度与系统双重收口:紧急变更也应走“应急流程+事后复核”机制,并保留完整日志与复核签名。
表格2:组织变更审计“五要素”合格标准自查表
| 要素 | 系统应记录什么 | 常见缺口 | 建议补强方式 |
|---|---|---|---|
| Who(谁) | 发起人/审批人/执行人/代理人/权限角色 | 只记录最后操作人 | 引入角色与代理审批留痕 |
| When(何时) | 申请/审批完成/生效/同步完成时间 | 生效时间与保存时间混用 | 拆分时间字段并固化口径 |
| What(变了什么) | 前后值对比、影响字段清单、变更类型 | 只保留“新值” | 保存Before/After与差异 |
| Why(为什么) | 业务依据、决议编号、附件、说明 | 只写一句“业务需要” | 强制选择原因类别+上传依据 |
| How(怎么变) | 审批链、日志、接口来源、校验结果 | 线下审批或补批 | 强制线上入口+异常流程归档 |
下一部分将进一步讨论:即便留痕做到了“可追溯”,审计现场仍会提出大量临时口径问题,企业是否能靠灵活报表配置把取数效率与一致性拉起来。
三、动态透视与灵活配置:满足审计多维度需求的报表引擎
审计取数真正消耗企业时间的,往往不是“导出一张表”,而是反复确认口径、反复对齐系统之间的差异。组织发展系统的报表能力如果只停留在固定模板,就难以覆盖审计临时抽查;如果无限制开放自定义,又可能带来口径漂移和权限风险。合理的目标是:高频场景模板化,临时需求配置化,关键口径可固化可复用。
1. 拖拽式动态报表与自定义维度:把“临时取数”变成可配置能力
审计现场常见的临时需求,特点是“组合维度多、时点要求严、口径变化快”。例如:
- “请导出2025/9/30时点,所有二级部门负责人名单,包含任命生效日期、职级、是否兼岗、汇报对象。”
- “请列出2024年内发生部门合并/拆分的清单,并显示变更前后编制、实际人数、成本中心变化。”
- “请按事业部-部门两级汇总,显示2024年每月在岗人数与薪酬计提人数差异。”
因此,报表引擎至少要支持三类配置能力:
- 时点选择:基于组织快照或有效期模型,按“某日/某月末/某季度末”拉取组织状态;
- 维度选择:组织层级、组织类型、人员属性、岗位序列、用工性质、成本中心、汇报路径深度等;
- 筛选与分组:下钻/上卷、范围过滤、按组织层级汇总、按人员属性交叉统计。
边界条件:如果企业组织数据本身没有标准化(例如同一部门既叫“研发一部”也叫“研发1部”,成本中心编码不唯一),再强的报表引擎也会生成“看起来完整但无法对账”的报表。报表能力的上限,取决于组织主数据的质量治理,这也是第四部分要讨论的“资产化”前置条件。
2. 业财人数据的交叉验证:把一致性校验变成报表的一部分
上市审计的一个隐性逻辑是:单系统导出的数据只能说明“系统里是这样”,跨系统一致性才能说明“企业真实如此运转”。组织发展系统的报表配置要尽量支持“交叉验证”,至少覆盖三类映射关系:
- 组织单元 ↔ 成本中心/利润中心:组织调整后,财务归集口径是否同步?
- 负责人/汇报线 ↔ 权限与审批权:组织负责人变更后,费用审批权限是否同步变更?
- 在岗人数 ↔ 薪酬发放/计提人数:HR口径与财务口径差异是否可解释(例如外包、实习、停薪留职、跨主体借调)?
实践中建议把“对账逻辑”嵌入到报表里:报表不仅展示数据,还展示差异与原因标签。例如对“HR在岗人数”和“财务发薪人数”的差异,系统可先自动标记常见原因(入离职跨月、停薪留职、外包非发薪、跨主体派遣等),再把无法解释的差异推送给HR/财务复核。这样做的价值在于:审计师问询时,你不是临时做解释,而是把差异管理作为日常控制动作的一部分。
反例提示:有的企业把对账交给数据中台或BI系统来做,这并非不可行,但要注意证据链归属——如果ODMS无法提供“时点组织快照”,BI对账只能基于当前数据回算,审计仍可能认为证据不充分。更稳妥的做法是:ODMS承担“组织事实”,BI承担“经营分析”,二者口径通过主数据治理对齐。
3. 合规性预警与异常监控:让系统在审批前就提示风险
仅能出报表还不够。更接近“审计友好”的设计,是让系统在变更审批前做规则预检,在审批后做异常扫描。常见的组织合规规则包括:
- 负责人唯一性:同一组织单元在同一时点只能有一个负责人(或明确主/副负责人规则);
- 汇报链闭环校验:禁止出现循环汇报或超深层级导致的授权失效;
- 关键岗位分离:例如用人决策与薪酬发放审批不得由同一人同一链条覆盖(取决于企业内控设计);
- 虚线汇报约束:矩阵关系需有数据实体与权限边界,避免“图上有、系统无”。
当系统可以在报表层输出“异常清单+涉及变更单号+责任人+处理状态”,审计现场的沟通成本会显著下降。审计师关注的是:你是否把异常当作控制对象持续管理,而不是审计来了才临时修补。
为说明“审计师临时取数”与系统响应的交互过程,下图用时序图展示一个典型闭环:从提出问题到生成带水印的审计报表,再到审计复核。

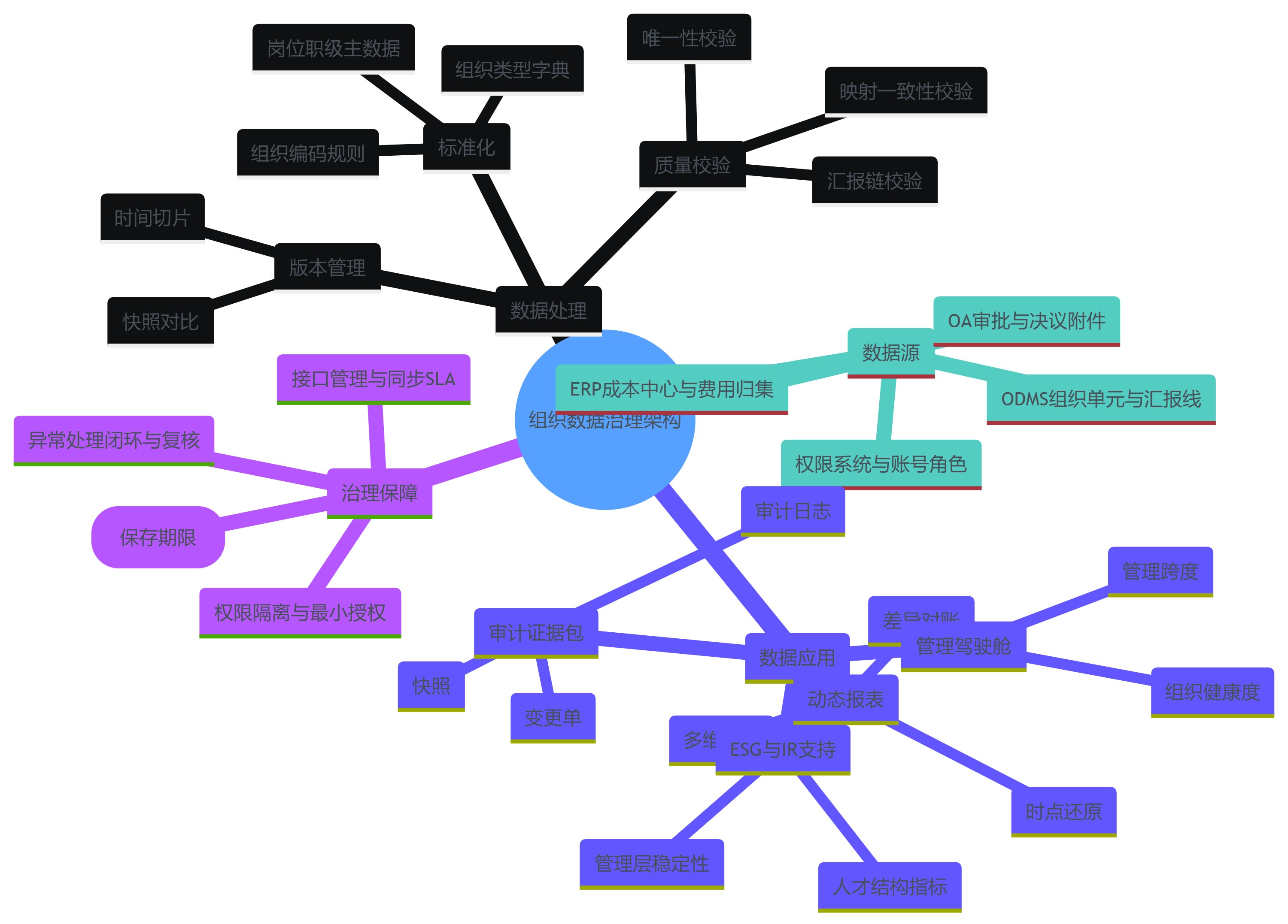
四、从合规到治理:组织数据资产化的长远价值
把组织发展系统当作“应付审计的工具”,往往只能做到被动响应;把组织数据当作主数据资产治理,才能把审计压力转化为治理收益。上市之后,组织数据不仅服务审计,还会进入预算管理、绩效考核、授权体系、乃至ESG与投资者沟通的叙事中。
1. 主数据管理(MDM)视角的组织标准化:先统一口径,再谈灵活
组织数据资产化的第一步,是把组织相关主数据做成统一标准,至少包括:
- 组织编码规则:组织单元ID全局唯一、可追溯,避免“名称变化导致对不上历史”;
- 组织类型字典:事业部/部门/中心/项目组/子公司等类型定义清晰,对应不同审批与报表口径;
- 岗位与职级体系:岗位序列、职级带宽、关键岗位定义与权限策略绑定;
- 成本中心映射规则:组织变更触发成本中心创建/迁移/停用的规则与责任边界。
这里的关键不是“标准越多越好”,而是标准能否嵌入系统流程——例如组织新设时强制选择组织类型并自动生成编码;部门撤销时必须选择承接组织与成本中心迁移策略;负责人变更必须触发权限组复核任务。组织标准如果停留在制度文本里,执行质量会呈现明显波动。
2. 为ESG与投资者关系提供数据支撑:让组织信息变得可解释、可复核
上市公司在投资者沟通中越来越常被问到“组织是否稳定、管理层是否可靠、人才梯队是否健康”。这些问题的回答如果依赖口头叙述,可信度有限;如果能用组织数据给出一致口径的指标与趋势,解释力会更强,例如:
- 管理层关键岗位任期分布与变化原因(并区分战略调整与异常流失);
- 组织层级变化与管理跨度(Span of Control)的趋势;
- 各事业部人力投入与业务产出的匹配(需要与财务/业务指标联动)。
当然,这里也有边界:ESG与IR指标披露并非越多越好,且对外披露需经过法务与信披口径审核。更稳妥的路径是先内部治理成熟,再选择对外披露的“可解释、可持续、可复核”的指标集合。
为了把“组织数据治理架构”讲清楚,下面用Mermaid思维导图呈现从数据源到应用与治理保障的全景结构。

结语
回到开篇问题:组织发展系统如何提供完整的组织架构变更记录与灵活的报表配置?答案不在某个“功能点”,而在把组织变更当作可审计交易来设计——版本快照能回到历史时点,审批与日志能证明过程合规,报表与对账能支撑穿透核查,主数据治理能保证口径长期一致。
可直接落地的建议(按优先级):
- 先补“留痕底座”:明确组织变更的最小单元与分级策略,上线时间切片/快照机制,确保能还原任意审计时点的组织状态。
- 把“审批即记录”做成硬约束:组织变更只允许从线上流程入口发生;紧急变更设应急流程,但必须保留事后复核与日志。
- 用报表把跨系统一致性前置:固化高频审计口径模板(负责人变更、部门沿革、组织-成本中心映射、人数对账),临时需求用动态配置,导出需带版本号与导出日志。
- 建立组织主数据治理机制:统一组织编码、类型字典、岗位职级与成本中心映射规则,并将规则嵌入系统校验与接口同步SLA。
- 提前做一次“审计演练”:按审计师常见问题设计10–20条取证脚本(指定时点、指定口径、跨系统核对),用演练结果反推系统与流程的薄弱点。





























































