-
行业资讯
INDUSTRY INFORMATION
【导读】 战略转型把组织推入高频调整区:一边要继承历史组织数据的可追溯与合规底座,另一边又要快速搭建面向新业务的新架构。本文从组织发展系统(ODS)的能力边界出发,给出“语义对齐的迁移方法论 + 三层解耦的架构搭建原则 + 自动联动的治理机制”。适合CHRO、HRBP负责人、HRIS/信息化负责人以及参与组织变革的业务与财务管理者,用于把“能改组织图”升级为“能持续演进组织”。
企业组织调整的节奏正在改变。过去一次组织架构调整,往往伴随年度预算、干部任命与流程再造;现在,更多企业把组织当作战略试错的一部分:新业务孵化、区域合并、产品线拆分、项目制临时战队成立与解散,都可能在一个季度内发生多轮。研究机构在近年的技术趋势报告中提出,“组织即代码(Org-as-Code)”会成为一种更普遍的治理方式:组织结构不再只是一张图,而是一套可版本化、可回滚、可审计的规则集合。
现实矛盾也更尖锐:传统HR系统与外围业务系统把组织字段“写死”在流程里,历史数据又承载薪酬核算、成本归集、劳动关系、审计追溯等刚性要求。于是,很多企业在转型期会遇到同一个问题——组织发展系统如何支持历史组织数据的平滑迁移与新架构的灵活搭建?本文尝试把这个问题拆成可执行的工程与治理动作。
一、战略转型期的组织数据困境与破局点
战略转型不是“换一张组织架构图”,而是让组织数据从流程附属品变成可治理、可演进的资产;破局点在于先把连续性底座立住,再谈灵活搭建。
1. 传统系统的刚性陷阱:组织字段被固化在流程里
从实践看,许多企业的组织数据并不是集中管理的主数据,而是被分散写在多个系统中:HR主系统里有组织单元与汇报线,OA里有审批链路,ERP里有成本中心与利润中心,门店系统里有排班组织,甚至IM/协作平台里还有“群组即组织”的影子结构。战略转型一旦触发组织拆并,这些系统往往出现三类连锁反应:
- 牵一发而动全身:部门一变更,审批模板、预算归属、绩效关系、授权角色都要重配;如果系统耦合度高,就会出现“为了保证薪酬按时发放,只能先不改组织”的保守决策。
- 口径各自为政:同一个“事业部”在HR、财务、项目管理系统中定义不一致,导致人力成本口径与编制口径对不上,最终让经营分析失真。
- 权限继承断裂:组织层级变化后,权限没有按最小授权原则重新计算,出现两种极端:要么“谁也批不了”,要么“很多人还能批”。
这也是为什么不少企业把组织调整称为“系统大手术”。它并不夸张——组织字段在单体系统时代被当作流程主键使用,一旦主键变化,流程就会失去稳定锚点。
2. 历史数据的隐形价值:它是组织诊断与变革预测的基线
组织发展系统之所以要强调“历史组织数据”,并不是怀旧,而是因为历史数据能提供三类不可替代的管理价值:
- 组织演进的证据链:哪些部门频繁拆并、哪些岗位持续缺编、哪些汇报线长期不稳定——这些信息能反向校验战略是否持续摇摆,或某类业务是否缺少稳定经营模型。
- 人才与岗位的迁移轨迹:同一批核心人才在不同组织形态下的绩效表现、离职风险与能力成长曲线,往往比一次横截面盘点更能预测转型成败。
- 合规与审计追溯:劳动关系、任命文件、薪酬核算依据、成本归集路径等,需要能够回到某个时间点证明“当时的组织状态是什么”。
换句话说,历史组织数据不是“旧表格”,而是组织记忆的数字化载体。没有这条基线,转型就容易陷入“改完一轮又一轮,但不知道到底哪里更好”的循环。
3. 破局关键:数据治理先行,把组织数据从业务系统剥离出来
破局并不等于先上新系统,而是先回答一个治理问题:组织数据到底归谁定义、谁维护、谁发布、谁消费?
更稳妥的路径通常是:把组织单元、岗位、职级、汇报线、编制与成本归属等核心实体,从各业务系统中抽象出来,形成统一的组织主数据层;业务系统不再“自建一套组织”,而是通过接口或订阅方式使用组织主数据。这样做的直接收益是把“组织变化”从“牵动所有系统”变成“主数据变更 + 下游按规则联动”。
表格1:传统HR系统与新一代组织发展系统在组织管理上的对比
| 对比维度 | 传统HR系统(偏稳态) | 新一代组织发展系统/ODS(偏演进) |
|---|---|---|
| 数据形态 | 组织数据分散在模块表、流程表中,强耦合 | 组织主数据独立治理,提供统一服务 |
| 调整周期 | 以“上线/发版”为节奏,调整成本高 | 支持配置化、版本化、可回滚的变更 |
| 复杂架构支持 | 难支持矩阵/项目制的虚实线管理 | 支持多维组织、多视图呈现与沙盒模拟 |
| 历史追溯 | 多数只能查当前状态或有限日志 | 支持历史快照、血缘追踪、审计口径一致 |
| 风险控制 | 靠人工对账与经验兜底 | 合规检查点、权限再计算、联动测试可自动化 |
本部分的关键提醒是:如果组织数据仍然被“锁”在各系统流程里,迁移与搭建都会变成高风险的系统工程;反之,先把组织主数据治理起来,后续才有谈“敏捷”的空间。
二、组织发展系统如何支持历史组织数据的平滑迁移?
历史组织数据的平滑迁移,本质是把旧口径、旧权责与旧流程背后的语义关系重新对齐,并用可验证的双轨机制把风险压到可控范围内。
1. 全量盘点与语义清洗:先统一“我们在说什么”
“数据搬家”失败,很多时候不是ETL工具不行,而是组织术语本身发生了漂移。比如同样叫“中心”,有的时期代表职能部门,有的时期代表业务线;同样叫“负责人”,有的系统是行政上级,有的系统是项目经理;同样叫“编制”,有的口径包含外包,有的口径只算正式员工。
因此,迁移第一步不是抽数,而是建立组织元数据词典,至少包含:
- 术语定义:部门/事业部/BU/中心/项目组等的判定标准(是否独立预算、是否独立考核、是否独立用工权限)。
- 编码规则:组织编码是否可复用、是否包含地域/序列信息、历史编码如何保留。
- 关键关系语义:实线汇报、虚线汇报、职能管理、业务管理分别意味着什么责任与权限。
同时要处理一个常见难点:影子组织。例如业务实际按产品线运作,但系统仍按职能部门记录;或者门店按大区管理,但系统还保留旧的城市公司层级。ODS在这里的作用不是“强行以系统为准”,而是把影子组织识别出来,明确哪些要纳入正式组织,哪些只作为分析维度存在。
2. 构建组织血缘与版本管理:迁移要能“回到过去某一天”
很多企业在审计、劳动争议或薪酬复盘时,会被问到一个具体问题:某员工在某月的组织归属、汇报上级、岗位与成本中心是什么?如果系统只能展示当前组织图,而缺乏按时间点回溯的能力,企业就只能依赖零散的邮件、任命文件与手工台账,风险与成本都很高。
因此,ODS需要把组织数据做成“有时间轴的主数据”:
- 历史快照:以月/周/关键变更点为粒度保存组织状态,确保可审计。
- 血缘关系:记录组织拆分、合并、改名、迁移归属的关系链(例如:A部门拆分为A1/A2,A2并入B事业部)。
- 变更原因与审批留痕:不仅记录“改了什么”,也记录“为什么改、谁批准、涉及哪些制度变更”。
这套机制的价值在于:它让迁移不只是把数据从旧库搬到新库,而是把“组织的历史”迁移成可计算、可解释、可追溯的资产。
3. 分步迁移与双轨验证:用可检查的对账,把风险从线上前移到验收期
迁移策略上,更可控的做法通常是“先静态、后动态;先主数据、后联动”。具体可拆成三段:
- 第一段:静态组织主数据迁移(组织单元、岗位、职级、人员基础归属)。完成后先不触发下游流程,只保证“组织树 + 关系表”正确。
- 第二段:动态关系与关键链路迁移(汇报线、审批关系、绩效评价关系、成本归属)。这一段要做“穿透测试”,验证关键链路不缺失。
- 第三段:系统联动切换(OA/薪酬/预算/权限/考勤等)。这时要坚持双轨运行一段周期,用对账来验真。
双轨验证要有明确“可验收口径”,建议至少覆盖:
- 薪酬试算:同样的人员与同样的政策,新旧系统结果差异是否为0(或差异是否可解释)。
- 权限再计算:关键角色(审批人、HRBP、财务BP、门店店长)的权限是否与新组织一致,并满足最小授权原则。
- 组织口径一致性:HR口径的部门人数、财务口径的人力成本是否能通过映射关系对齐。
表格2:组织数据迁移风险控制清单(准备期/迁移期/验证期)
| 阶段 | 关键控制点 | 典型风险 | 建议控制动作 |
|---|---|---|---|
| 准备期 | 数据清洗与口径统一 | 术语漂移、编码冲突、影子组织 | 元数据词典+责任人签字;影子组织清单化 |
| 迁移期 | 映射规则与血缘重建 | 拆并关系丢失、历史不可追溯 | 快照策略;拆并关系表;变更原因留痕 |
| 验证期 | 权限校验/薪酬试算/流程穿透 | 越权、审批断链、薪酬差异 | 双轨对账;关键链路用例库;异常回滚预案 |
(图表1)组织数据平滑迁移与治理路径

这一模块最后需要强调的边界条件是:如果企业的旧系统数据长期缺失、口径混乱且缺少任命/制度留痕,那么“平滑迁移”的目标要调整为“关键决策链路可追溯优先”,不要追求形式上的100%迁移率,以免把项目拖入不可控的修数深坑。
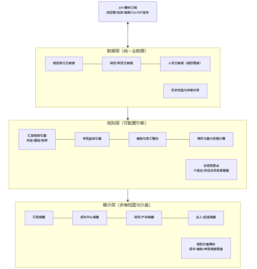
三、新架构灵活搭建:基于“三层解耦”的敏捷设计
新架构能否灵活,关键不在“组织图画得多快”,而在于数据、规则与展示能否解耦;解耦做不到,再敏捷的组织设计也会被系统耦合拖回稳态。
1. 数据层解耦:建立统一组织主数据,向各系统“发布”而非“复制”
数据层解耦的目标是:组织实体只在一个地方被定义与治理,下游系统通过服务使用它。这里至少要明确三类主数据实体及其关系:
- 组织单元主数据:行政组织、业务组织、法人组织、项目组织等,允许多类型并存。
- 岗位/职位主数据:岗位的职责边界、任职资格、是否带编制、是否可跨组织共享。
- 人员主数据(组织维度):人员与组织的关联关系(所属、借调、项目归属、成本分摊)。
在战略转型常见场景里,这套设计能直接支持两类需求:
一是快速建新(新BU、新区域公司、新项目战队),不需要每个系统重复建组织;二是快速拆解(业务试点失败或合并),组织单元解散时下游系统能按规则自动收敛到新的归属。
2. 规则层解耦:把权责、审批、编制管控做成“可配置引擎”
如果说数据层解决“组织是什么”,规则层解决的就是“组织怎么运转”。很多企业组织变更失败,往往是规则层仍然写在代码里或散落在流程配置中,导致每次变更都要依赖IT排期。
ODS更成熟的做法是把关键规则外置成可配置引擎,至少覆盖:
- 汇报规则:支持实线/虚线、矩阵管理、项目经理与职能经理共存。
- 审批规则:按组织层级、金额阈值、成本中心、业务线等组合条件动态路由。
- 编制与用工规则:编制冻结、超编预警、关键岗位强管控,外包/派遣口径的差异化治理。
- 授权规则:组织变更后权限自动重算,避免“继承复制”带来的越权。
需要提示一个反例:如果企业追求“极致灵活”,让任何HRBP都能随时改组织与审批规则,但没有变更评审与版本发布机制,往往会出现审批链路漂移、成本归属混乱。规则层解耦的前提,是规则治理同样要版本化、可审计。
3. 展示层解耦:多维视图与沙盒模拟,让“同一组织”被不同角色正确理解
展示层解耦常被低估,但它决定了组织能否被管理者“用起来”。同一套组织主数据,至少需要支持多视图呈现:
- 行政视图:用于劳动关系、任命、干部管理与人员归属。
- 成本中心视图:用于预算、成本分摊、经营分析与财务对账。
- 项目/产品视图:用于项目制协作、资源调度与交付责任界定。
- 法人/区域视图:用于出海、多法人合规与区域治理。
更进一步,ODS应提供沙盒环境:在正式发布前,模拟“组织拆并/层级调整/管理幅度变化”对编制、成本、审批周期、关键岗位缺口的影响。沙盒的价值是把争论从“观点对抗”转为“基于数据的推演”,让组织设计更接近经营决策而非纯HR讨论。
(图表2)OD系统“三层解耦”架构模型

本模块的边界条件是:三层解耦并不意味着组织可以“无限变形”。劳动关系、薪酬结构、成本归集与内控责任是硬约束。可变的是组织单元组合方式与协作机制,不可变的是合规底线与责任锚点(谁对结果兜底、谁对预算负责)。
四、组织发展系统的核心能力与价值闭环
ODS要真正支撑战略转型,不能停留在“能建组织、能画图”,而要形成从变更发起、风险校验、联动执行到效果评估的闭环能力,并把合规与治理内置为流程的一部分。
1. 全生命周期管理能力:让组织变更从“项目制”变成“常态化运营能力”
组织变更如果只靠项目团队临时拉通,往往每次都要重复踩坑。ODS更值得投入的能力,是把组织变更固化为可运营的生命周期管理:
- 变更发起与影响分析:发起人不仅提交“改组织图”,还要提交影响范围(涉及人数、岗位、成本中心、审批链路、制度条款)。
- 评审与发布机制:变更委员会(HR+业务+财务+法务+IT)按节奏发布,支持灰度与回滚。
- 联动执行:组织变更一旦发布,下游系统的审批链、权限、绩效关系、成本归属能按规则自动更新,并可追踪完成状态。
这背后隐含一个管理观点:在高频转型期,组织不是一次性设计出来的,而是持续迭代出来的。ODS的价值在于让迭代的“成本可控、风险可控”。
2. 合规与风险控制:把检查点前置,而不是事后补材料
战略转型期最常见的合规风险并非“故意违规”,而是变更太快导致留痕与告知缺失。ODS可以把合规要求做成流程节点与系统校验,例如:
- 组织变更是否触发劳动合同变更、工作地点变化、薪酬结构变化——若触发,则自动提示需要走协商与确认流程,并保留电子留痕。
- 组织信息是否涉及个人信息处理范围变化——是否需要更新告知与授权范围,满足个人信息保护要求。
- 国企/强审计行业:重大组织变更是否需要合规审查、是否需要备案材料自动归档。
需要强调的副作用是:合规内置会增加流程节点,如果企业组织变更本来就缺乏分级(大变更与小变更同一套流程),可能导致“合规把敏捷拖慢”。解决办法通常是建立变更分级:哪些是结构性调整走重流程,哪些是微调走轻流程,但都必须可追溯。
3. 从静态架构走向动态网络:用数据理解“组织真实运行方式”
越来越多企业意识到:正式组织图反映的是制度设计,真实协作网络反映的是组织运行。ODS在成熟阶段可引入协作数据(会议、协作平台、跨部门流程流转等)的分析能力,用于识别:
- 跨部门协作瓶颈是否与组织层级过多有关;
- 某些关键岗位是否成为事实上的决策中心但缺乏正式授权;
- 组织拆并后协作强度是否改善,是否出现新的断点。
这类能力不等于“监控员工”,前提是合法合规、最小化采集与用途明确;其价值在于帮助管理层用更接近事实的数据去评估组织设计效果,而不是仅凭感受。
(图表3)组织架构变更的自动化联动流程

这一模块的过渡提醒是:当ODS开始承担“变更发布平台”的角色,组织治理就不再是HR的单点工作,而是跨职能共同维护的数据与规则体系。
结语
回到开篇问题:组织发展系统如何支持历史组织数据的平滑迁移与新架构的灵活搭建?可操作的答案不是“换一套系统”这么简单,而是用数据治理把连续性底座夯实,用三层解耦把灵活性变成能力,再用联动与合规把风险前置到流程里。
结合上述方法论,我们给出5条更偏落地的建议,供CHRO与项目负责人直接对照执行:
- 先定义迁移的验收判据:不要以“迁移率”作为唯一目标,优先确保薪酬、权限、审批、成本归属等关键链路可追溯、可对账。
- 建立组织元数据词典并“签字生效”:术语、口径、编码、关系语义必须有人负责、有人确认,否则迁移只是把混乱复制到新系统。
- 把历史快照与血缘关系当作必选项:能回到过去某一天,是合规与经营复盘的底座;缺失它,组织治理会长期依赖手工补证据。
- 按“三层解耦”检视系统与流程:组织主数据是否独立?规则是否外置可配置?展示是否支持多视图与沙盒推演?三者缺一,灵活性都会变成口号。
- 用发布节奏管理敏捷:建立变更分级、灰度发布与回滚预案;让“快”发生在可控范围内,而不是把风险留到发薪日或审计日暴露。
如果企业处在并购整合、出海多法人或高频孵化的新业务阶段,建议把ODS项目从一开始就定位为“组织演进能力建设”,而不是“HR系统升级”。定位不同,路线图、团队组成与验收指标都会完全不同。





























































