-
行业资讯
INDUSTRY INFORMATION
【导读】 人才测评结果一旦进入系统,就不再只是“报告给谁看”的运营问题,而是组织授权、个人信息保护与系统安全控制共同作用的结果。本文围绕人才测评权限管理,从合规最小必要原则出发,解释为什么同一份报告在集团总部、分公司HR、面试官与候选人端应该呈现不同颗粒度;并给出从RBAC到ABAC的模型演进、行/列/字段级控制方法,以及四类典型业务场景的配置清单,帮助HRD、HRIS与产品负责人系统回答测评结果谁能看?并把“能看、可导出、可转发”的边界落到可审计的技术与流程里。
在不少企业的测评项目里,真正引发争议的并不是题目准不准,而是结果流转到了谁手上:业务负责人希望“一眼看全”,HR担心越权带来投诉,候选人对自己的心理或人格维度被扩散更敏感。与此同时,《个人信息保护法》与“最小必要”相关要求,让测评结果从“内部资料”升级为需要严控访问的个人信息处理活动。
从实践看,数据混乱往往不是系统没有权限功能,而是权限设计沿用“账号—角色—菜单”的老套路,缺少对数据范围、字段颗粒度、数据状态与时间效力的联动控制。于是就会出现两类典型事故:一类是“看得太多”(越权查看/批量导出),另一类是“看不到该看的”(总部审计缺失、跨部门协同效率低)。本文试图把这件事拆开讲清楚:为什么要这么管、应该怎么管,以及在不同业务场景下到底该怎么配。
一、失控的边界——为何测评权限管理成为合规与效率的“深水区”?
测评数据的敏感性叠加组织协作的复杂性,使权限问题同时变成合规问题与经营效率问题;越想“一次性授权到位”,越容易在后续场景里产生越权与扯皮。
1. 合规红线下的“最小必要”挑战:测评结果谁能看?
先把对象界定清楚:人才测评数据通常包含能力分、维度画像、发展建议,部分产品还会沉淀作答轨迹、反应时长、行为倾向标签等。这些信息在招聘、晋升、盘点场景里往往具有明显的人格与心理指向,属于个人信息处理活动中更需要谨慎的部分——不仅要合法合规,还要能证明“只在必要范围内使用”。
合规的难点在于,测评结果很容易被“管理便利”绑架。常见说法是:业务负责人也是决策者,所以应该能看全部。但可检查的判断标准其实更细:是否存在明确目的(例如终面决策/试用期辅导/继任评审)、是否与岗位要求直接相关、是否存在替代性信息来源(面试结构化记录、绩效数据等)、是否有更小颗粒度可满足决策(只给匹配度与关键维度,而非全量维度与作答细节)。只要其中一项不能成立,“全量可见”就很难解释为最小必要。
一个常被忽视的机制是“二次使用”。招聘结束后,测评报告被沉淀到人才库,后来转岗、盘点、内部竞聘又被翻出来看——如果没有重新告知与目的更新,合规风险会被放大。对应到系统能力上,权限不应只解决“当下谁能看”,还要解决“过了这个流程还能不能看、以什么方式看”。
边界条件也要说清:在强监管行业或涉密岗位,企业可能基于法律法规或行业要求强化背景审查与能力评估,此时访问范围仍需落实到岗位职责与审批链,而不是以“岗位敏感”为由直接扩大到无差别公开。
2. 组织架构复杂带来的“数据割裂”与“越权”并存
集团型组织的权限难题,往往呈现一种看似矛盾的共存状态:总部觉得“看不全、管不住”,分子公司觉得“被看穿、没边界”。原因不是组织意愿不一致,而是组织结构天然带来多层管理单元:集团—事业群—省公司—分公司—项目组,每一层都既是管理者也是被管理者。
在实践里,粗放的做法通常有两种:
- 全集中:总部管理员拥有全量可见与导出权限,子公司只能看自己。短期能管住,但总部很容易变成“数据请求中心”,业务沟通成本上升;更关键的是,总部权限一旦被滥用或账号被盗,影响面是全局性的。
- 全下放:各单位各自管理,各自建项目、各自导出。短期效率高,但会造成数据口径碎片化:同一人跨单位流动时,报告散落在不同库;总部的合规审计与风险回溯很难形成闭环。
我们更建议把矛盾拆为两类权限:管理穿透与数据干预。总部需要的通常是穿透式审计(例如谁在看、看了多少、是否导出、是否异常),而不是随意打开某个候选人的全量作答细节。把“能管”定义为“能审计、能追责、能收敛风险”,而不是“能看全部”,组织张力会下降很多。
反例提示:如果集团采用共享服务模式,招聘与测评由集团统一交付、用工与面试决策在子公司,此时总部HR确实需要更大范围的数据可见;但仍应通过字段级控制与审批授权,避免出现“总部既是裁判又是运动员”的角色混淆。
3. 业务场景动态性与静态权限的矛盾
测评数据“该给谁看”不是固定答案,而是随场景变化。以同一份报告为例:
- 招聘初筛可能只需要岗位匹配度、关键能力短板提示;
- 终面可能需要结构化维度分与面试追问建议;
- 入职后培养需要发展建议与行为倾向的可操作建议;
- 高潜盘点需要跨期对比与稳定性指标;
- 候选人本人则需要可理解的反馈,而非充满内部评分规则的“原始评分表”。
如果权限系统只用静态RBAC(例如:招聘经理=看全部),那就无法处理“同一人同一角色在不同流程节点看到不同内容”的要求。结果通常是两种极端:要么一开始就给满权限,后续收不回来;要么权限收得很紧,业务只能通过截图、私聊、线下转发绕开系统。
这也是为什么权限治理必须引入两个概念:数据状态(草稿/发布/归档/冻结)与时间效力(临时授权、到期回收)。只有当权限能够随流程节点自动变化,业务才不需要“靠人记得关权限”。
二、解构精细化——从RBAC到ABAC,构建全维度的权限控制模型
想让测评数据既能流转又不混乱,关键不在于“多做几个角色”,而在于把权限拆成可组合的规则:先管功能入口,再管数据范围,最后管字段颗粒度与状态效力。
1. 双层权限架构(功能+数据)的底层逻辑
在多数HR系统里,权限常被理解为“能不能进某个菜单、能不能点某个按钮”。这属于功能权限,解决的是“你能做什么动作”。但测评场景真正敏感的是数据权限,解决的是“你对哪条数据、哪些字段有动作权限”。
把两者分开,会带来两个可操作的好处:
- 功能权限用于收敛入口:例如只有招聘专员能发起测评、只有HRBP能发布报告、只有管理员能配置题本或模型。这能减少误操作与低级风险。
- 数据权限用于界定边界:例如同样是HRBP,A只能看本BU的数据,B能看跨BU的汇总;同样是面试官,只能看自己参与面试的候选人,且仅在面试窗口期可见。
实践中还需要第三层:导出/下载/转发属于高风险操作权限,建议独立开关并附带强约束(审批、频控、水印、二次验证)。很多数据泄露并非来自“看”,而是来自“带走”。
2. 从RBAC到ABAC的权限模型演进
RBAC(基于角色的访问控制)仍然有价值:它清晰、易管理,适合定义组织里的稳定职责,例如系统管理员、测评项目管理员、招聘专员、面试官、候选人。但RBAC的天然局限也明显:角色是静态的,场景是动态的;角色粒度越细,维护成本越高。
因此,测评产品在中大型客户上更稳妥的路径是:RBAC打底 + ABAC增强。
- RBAC用于定义“你是谁”(基础身份与职责边界);
- ABAC(基于属性的访问控制)用于定义“你在什么条件下能看什么”(组织属性、岗位属性、数据属性、环境上下文)。
可落地的ABAC属性通常包含四类:
- 用户属性:组织单位、岗位、职级、是否HR条线、是否项目成员、是否签署保密条款;
- 资源属性:候选人所属项目、应聘岗位、测评类型(能力/性格/领导力)、报告敏感等级(普通/敏感/高度敏感);
- 动作属性:查看/下载/导出/分享/标注;
- 环境属性:时间窗口、访问地点/IP、设备可信度、是否通过二次认证。
当ABAC规则写清楚后,权限就从“拍脑袋给角色加权限”变成“有条件、有证据链的策略判断”。唯一需要提醒的是:ABAC的治理成本在前期更高,必须配套可视化策略管理与回溯测试,否则很容易出现规则冲突(允许与禁止并存)导致业务不可用。
表格1:RBAC与ABAC在人才测评权限管理中的差异对比
| 维度 | RBAC(角色) | ABAC(属性/上下文) |
|---|---|---|
| 授权依据 | 角色固定绑定权限 | 多维属性满足条件才授权 |
| 适用组织 | 小中型组织、场景稳定 | 集团型组织、流程多变 |
| 灵活性 | 中等:新增场景常要新增角色 | 高:通过规则组合覆盖新场景 |
| 维护成本 | 初期低,角色膨胀后高 | 初期高,治理成熟后可控 |
| 典型适配 | 系统菜单、基础操作 | 数据范围、字段颗粒度、时间效力 |
| 风险点 | 容易“角色给满”形成冗余 | 规则冲突、缺少可视化与测试 |
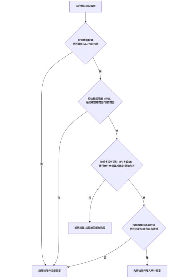
3. 数据颗粒度的精细化拆解
把“能不能看报告”进一步拆开,通常要同时回答三件事:看谁的、看哪些字段、能做哪些动作。这对应三种常用控制粒度:
(1)行级权限:看谁的数据
行级控制决定你能访问哪些候选人/员工的记录。常见规则包括:同组织单位、同项目、本人负责岗位、本人面试过、本人直线下属等。集团场景里尤其建议引入管理组织单元(不少系统叫MOU/管理单元/管辖单位),把“业务归属”与“合同归属”分开,否则会遇到派遣/共享编制导致的数据归属争议。
(2)列级/字段级权限:看什么字段
测评报告通常可以拆成:基本信息、总体结论、各维度分、行为标签、原始作答、测评建议、对比样本等。列级/字段级控制的价值在于:让同一人对同一候选人“看到不同层次的报告”。例如面试官只看与面试追问相关的维度提示,不看心理健康相关维度;业务主管看关键能力与风险提示,不看原始作答。
字段级还常与脱敏结合:手机号、身份证等PII默认脱敏;对于高敏维度,默认只显示区间(高/中/低),不显示精确分值,以降低误读与标签化传播风险。
(3)状态与时效:什么时候看、看多久
同一份报告可以有多个状态:草稿(未发布)、已发布(可用于决策)、已归档(只可汇总)、冻结(争议期间限制访问)。再叠加时效控制:面试官权限只在面试窗口期有效,过期自动回收;导出链接一次性有效且带水印与到期失效。这类能力的价值是减少人为“记得关”的管理漏洞。
图表1:权限判定逻辑流程图(功能权限 + 行级 + 字段级 + 状态)

三、场景化落地——四大典型业务场景的权限配置策略
权限配置不应从“系统能做到什么”出发,而应从“业务要承担什么责任、需要什么证据链”出发;同一套引擎在不同场景里呈现不同的可见范围与操作约束,才能减少绕开系统的灰色流程。
1. 集团管控场景:垂直穿透与水平隔离
集团权限最常见的诉求是:总部要能掌握整体风险与进度,省公司要管辖本省范围,分公司只看本单位。一个可执行的配置方式是把角色与管辖单元绑定,并区分“业务查看”与“审计查看”。
我们用一个匿名化的典型结构说明:
- 大C:集团系统管理员(负责平台与策略,不直接参与招聘决策)
- 大Z:省公司HR管理员(负责本省组织的项目与数据治理)
- 大M:分公司测评专员(负责具体岗位的测评发起与跟进)
落地时建议遵循三条规则:
- 水平隔离:分公司之间互不可见;同省不同市公司默认不可见,除非项目明确跨单位协作并完成授权。
- 垂直穿透:上级单位可见下级单位的必要数据,但默认以汇总为主(例如项目统计、异常告警、脱敏报告),对高度敏感字段需要审批或双人复核。
- 审计优先:总部不一定需要“看全量报告”,但必须能审计权限变更、导出行为与异常访问,这比“能看”更能降低系统性风险。
这里可以引入一个管理上的“单向可见”设计:上级能看到下级的项目列表与授权情况,下级看不到上级的个人测评或管理层数据,避免权限反向穿透。
图表2:集团数据隔离与穿透视图(按管理单元)

提醒一句:集团权限的争议常发生在“共享项目”上,例如总部统一校招但录用到各分公司。此时建议采用“项目维度授权优先”,而不是强行用组织层级决定全部权限,否则项目协作会被迫线下化。
2. 招聘选拔场景:按需授权与自动回收
招聘场景的最大风险点是“临时参与者很多”:面试官、用人经理、跨部门评审、外部顾问。越是临时角色,越不适合给长期可见权限。我们更建议把权限设计成“随流程开启、随节点回收”。
一套常用的配置组合是:
- 面试官可见范围:仅可见自己参与面试的候选人;仅在面试排期前后可见(例如面试前24小时开启、面试结束后72小时回收)。
- 可见内容裁剪:给“面试追问建议 + 与岗位胜任力直接相关的关键维度”,不开放原始作答、不开放与岗位无关或争议较大的标签字段。
- 高风险动作控制:下载/导出默认关闭;如确需导出用于合规备案,需审批并自动加水印(含账号、时间、候选人ID),同时限制单次导出数量与频率。
- 候选人体验配套:告知中明确“哪些角色在什么窗口期可见哪些内容”,能明显降低候选人对测评的抵触与投诉概率(这是业务可衡量的结果,不是道德宣示)。
边界条件:如果组织采用“用人经理一票否决”,且经理需要对候选人入职后辅导负责,可以适当延长其可见窗口,但仍建议在入职后切换到“发展建议版”,把招聘决策版与培养辅导版分离,避免标签长期跟随。
3. 人才盘点场景:分级分类与双人复核
盘点场景的特点是“对象更敏感、影响更大”。同样一份测评结论,在盘点会上可能直接影响晋升与薪酬,因此权限不仅要防泄露,还要防误读与滥用。
建议从三方面落地:
- 对象分级:高管/关键岗位/高潜人才的报告设置为高敏等级;普通岗位为一般等级。高敏等级默认更严格的字段裁剪与更强的导出控制。
- 会前授权、会后冻结:盘点会期间开放“评审组”查看权限,会后自动冻结为只读汇总;如出现争议,进入“冻结状态”限制访问并保留证据链。
- 双人复核与分离职责:对“查看高敏字段”“导出高敏报告”引入双人审批(例如HRD + 业务VP),并把审批与执行分离,降低单点滥用风险。
这里的一个常见副作用是:权限过严导致评审效率下降。解决方法不是放开权限,而是把“信息密度”设计得更贴合决策:例如在盘点会主视图展示“关键维度区间 + 风险提示 + 证据来源”,需要细节时再走审批打开细节字段。让审批发生在少量高风险动作上,而不是让所有人都在低效等待。
4. 候选人自助场景:知情同意与隐私尊重(测评结果谁能看、能下载吗?)
候选人端的权限问题,表面是“给不给看结果”,实质是“透明度与安全性如何平衡”。从合规与体验的共同目标出发,我们建议把候选人自助能力拆成三类:
- 查阅权:候选人可以在身份验证后查看自己的报告,但展示版本应可解释,避免把内部评分规则直接暴露导致误解或引发对测评工具的对抗性作答。
- 复制/下载权:是否允许下载,应结合企业用工性质与测评类型分级。对一般能力测评,可提供带水印PDF;对高敏维度(例如含明显心理健康指向的量表),更建议提供在线查看与限时访问,并附带解读说明,减少二次传播风险。
- 撤回与删除机制:当候选人撤回授权或要求删除时,系统需要能定位数据分布(主表、缓存、导出文件、分析中间表),并在流程上做到可执行、可证明。
候选人端还有一个经常被忽略的点:当企业把报告分享给外部顾问或第三方评估机构时,候选人需要明确知道“还有谁会看”,并且在系统里能看到授权链条。这不是增加企业负担,而是在争议发生时提供最有效的证据链。
四、技术与管理的闭环——权限审计、异常监控与未来趋势
权限不是一次性配置,而是一套持续运行的控制系统:能授予、能收回、能审计、能告警。没有审计与监控的权限体系,往往只是在界面上“看起来严格”。
1. 全链路日志审计:让每一次访问都“有迹可循”
审计日志要能回答五个问题:谁在什么时间、以什么身份与条件、对哪条数据与哪些字段、做了什么动作。对测评系统来说,至少应覆盖:
- 权限变更日志:谁给谁加了哪些权限、何时生效、是否到期、审批单号是什么;
- 数据访问日志:查看了哪个候选人、访问了哪些敏感字段、是否触发脱敏视图;
- 高风险操作日志:导出/下载/分享/批量查询;
- 失败与拒绝日志:哪些访问被拒绝、触发了哪条规则(这有助于排查规则误伤与潜在攻击)。
管理上建议配套两项制度:一是定期权限复核(例如每季度对“导出权限”“高敏字段权限”做复核),二是离岗/转岗自动回收(与HR主数据或IDM联动),避免“人走权限留”的长期漏洞。
2. 异常行为监测:从“被动防御”到“主动预警”
异常监测的目标不是把所有操作都拦住,而是把风险从“事后追责”前移到“事中阻断”。可落地的做法通常是规则引擎 + 风险评分:
- 规则型:非工作时间批量查看、短时间内高频访问、跨组织单元集中查询、同账号多地点登录、连续触发拒绝规则等;
- 评分型:把账号历史行为作为基线,偏离越大风险分越高,到阈值触发二次认证、强制下线或临时冻结。
关键在于闭环:告警必须能指向责任人与处置动作(谁确认、谁复核、是否恢复权限、是否上报合规负责人),否则只会变成“告警疲劳”。
图表3:异常访问监控与阻断时序(用户—系统—规则引擎—管理员)

3. 未来展望:AI驱动的动态权限与零信任
从技术趋势看,测评权限管理正在从“边界防护”走向“持续验证”。两条路径值得关注:
- 零信任思路:不因为你在内网、你是HR就默认可信,而是每一次访问都基于身份、设备、环境、行为动态评估。这对测评数据尤其适用,因为它的传播风险往往来自“内部合规但不必要的访问”。
- AI辅助权限治理:AI不应直接替你做授权决策,但可以做两类“可解释的辅助”:一是根据岗位职责与历史授权,推荐最小必要的权限模板;二是识别权限冗余与长期未使用的高危权限,提示管理员回收。
需要把边界讲明:AI推荐权限必须可回溯、可解释,且最终审批责任仍在企业管理链条上;在组织权限尚未标准化、岗位职责描述混乱的企业里,直接上动态权限容易“规则漂移”,先把主数据与岗位体系治理好更关键。
结语
回到开篇的问题:测评结果谁能看?可执行的答案从来不是“谁想看就给谁看”,而是把“目的—角色—范围—字段—时效—审计”串成一条可证明的链条。把这条链条建立起来,数据就能在组织内高效流转,同时不失控。
给HRD、HRIS与测评产品负责人的4条落地建议:
- 先做一次“权限体检”:盘点所有角色的可见范围与可导出动作,重点查“长期有效的导出权限”“跨组织可见”“高敏字段全量开放”。
- 把报告拆成可配置的字段层级:至少区分“决策版/辅导版/候选人版”,并把原始作答、高敏维度默认关闭,按需审批开启。
- 引入时间效力与自动回收:面试官、评审委员等临时角色必须“随节点开、到期关”,减少人为遗漏。
- 把审计与告警纳入日常管理:不是出了事才查日志,而是每月看一次异常访问报表、每季度复核一次高危权限清单,让权限治理成为常态流程。





























































