-
行业资讯
INDUSTRY INFORMATION
【导读】 人才盘点进入“数据主权”时代:测评数据不仅是HR工具产物,更可能被界定为敏感个人信息并触发更高合规义务。本文面向CHO/HRD、CIO/IT负责人、法务与内控团队,围绕测评数据是存储在公有云还是私有化部署?这一高频决策,提供可执行的三段式框架:先看上云红利与隐忧,再用决策矩阵做部署选型,最后用“技术+制度”把主权要求落到数据生命周期中,减少“选型正确但落地翻车”的概率。
人才盘点的数字化并不新,但过去几年出现了一个明显分水岭:企业对测评系统的关注点从“题库是否专业、报表是否好看”转向“数据到底归谁、谁能访问、出了事谁担责”。这一变化并非情绪驱动,而是监管环境与数据要素化叠加的结果——尤其当盘点引入心理特质、潜力评估、360反馈等内容时,数据的敏感性、可识别性与潜在歧视风险同步上升。
从实践看,很多组织在项目立项时把问题简化为一句话:上公有云更快更省,本地更安全更合规。真正棘手之处在于:合规并不等于私有化部署,效率也不等于公有云。决定成败的往往是数据分类分级、访问控制、审计留痕、同意与告知机制,以及跨境与第三方处理链条是否闭环。
一、趋势与隐忧——人才测评数据上云的“双刃剑”
上云确实能显著降低人才盘点的交付成本并提升迭代速度,但测评数据的敏感属性决定了它会把组织带入更高标准的合规与风控场景;若仍按“普通HR系统”的思路治理,风险会在接口、权限与运营环节累积。
1. 云端化的红利:效率、协同与AI算力的现实收益
企业选择云端测评/盘点平台,通常不是为了“赶时髦”,而是被三类业务压力推动。
第一类是盘点周期压缩。传统盘点往往跨多个BU、多个城市,涉及问卷发放、回收、催办、数据清洗、校准会材料生成。云端系统把这些流程产品化后,能把“线下手工+Excel+邮件”的链条压缩为在线闭环:任务分发、权限校验、过程可视、自动汇总。对组织而言,这意味着盘点可以从“年度大项目”逐步变成“季度/半年度的常态机制”。
第二类是跨地域协同。集团化组织常见场景是:总部制定盘点框架,区域公司执行测评,业务高管参与校准会。云端部署使得同一套指标体系、题库版本、评估口径能够快速一致化;同时通过角色权限把“看得到什么、能导出什么”固化在系统里,降低靠人自觉的管理成本。
第三类是AI与统计能力的门槛降低。不少企业引入潜力模型、胜任力画像、离职风险预警,本质上需要更强的计算能力与数据工程能力。公有云天然提供弹性算力与托管式数据服务,使中等规模企业也能用上过去只有大厂才配得起的分析能力。这里的关键不在“AI更聪明”,而在“上线更容易、试错更便宜”。
但红利成立有前提:企业必须把数据治理当成项目的一部分,而不是“等系统上线再说”。否则云端越敏捷,风险扩散越快。下一节我们会具体说明测评数据为何会触发更高门槛。
2. 测评数据的特殊性:从“HR数据”升级为“敏感个人信息”治理对象
人才盘点数据里,最容易被低估的不是任职信息、绩效结果,而是测评与反馈:心理测验、性格倾向、价值观、领导力潜力评分、360评价文本、开放式问答。这些数据共同具备三个特点,使其治理逻辑与考勤薪酬显著不同。
第一,可解释性强,容易被用于决策。测评报告往往直接服务于晋升、轮岗、继任、培养资源分配。一旦数据质量或使用边界不清,容易引发员工对公平性的争议:例如某岗位被“潜力不足”的标签影响机会,但其评估过程不可追溯、不可申诉。
第二,具有更高的歧视风险。测评指标若与心理健康、人格特质、行为倾向高度相关,泄露或滥用可能导致就业歧视、名誉损害甚至群体性争议。与工资条泄露不同,测评数据往往带有“人格判断”的社会含义,损害后果更难通过补偿修复。
第三,二次利用冲动更强。盘点数据很容易被“顺手”用于别的目的:招聘筛选、干部考察、员工关系处置、甚至对外合作研究。一旦目的外使用,合规与信任会同时崩塌。很多组织的风险不是“黑客入侵”,而是内部跨部门扩散。
为了让治理可落地,我们建议在盘点启动前把数据做最小化的分级分类,明确:哪些数据允许上云、哪些必须本地存储、哪些只能脱敏后流转。下面给出一个便于执行的分级示例,企业可结合自身行业监管再加严。
表格2:HR数据敏感度分级与存储建议(示例)
| 等级 | 数据类型举例 | 主要风险 | 存储/处理建议(优先级从高到低) |
|---|---|---|---|
| L1 公开/低敏 | 岗位名称、组织架构公开信息、培训课程目录 | 风险低 | 公有云可用;做好基础权限即可 |
| L2 内部普通 | 入职时间、任职记录、培训记录、绩效等级(不含评语) | 内部扩散、越权查询 | 公有云可用但需细粒度权限与审计;导出受控 |
| L3 敏感个人信息 | 360评价文本、能力短板描述、潜力评级、开放题回答 | 歧视风险、名誉损害、内部滥用 | 优先混合部署或主权云;存储加密、强审计;默认禁止批量导出 |
| L4 核心机密/强监管 | 涉密岗位盘点、关键干部审查材料、与国家秘密相关信息 | 法律红线、重大安全事件 | 必须本地隔离环境;严格离线或内网闭环;专人专权 |
需要提醒的是:数据分级不是“贴标签”,而是为了决定访问路径、导出策略、留存周期、加密强度。如果企业只在文档里分级,却仍允许HRBP用同一权限导出全员测评原始数据,分级不会产生治理效果。下一节我们把焦点放到公有云的隐性风险上。
3. 公有云的隐性风险:托管权分离、隔离边界与API泄露面
讨论公有云风险,容易走向两个极端:要么把云等同于“不安全”,要么把云厂商等同于“天然合规”。从可检查的治理角度,公有云的风险主要集中在三类“边界问题”。
第一,所有权与托管权分离带来的责任错觉。很多项目把数据交给SaaS服务商后,内部会形成一种心理账户:既然平台托管了,安全应该也由对方负责。但在监管语境中,企业往往仍是个人信息处理的责任主体,至少要对“为何收集、是否必要、谁能访问、如何删除”给出证据。也就是说,云服务商提供的是能力,企业要承担的是治理义务。
第二,多租户与逻辑隔离的验证成本。主流SaaS采用多租户架构,隔离靠逻辑权限、租户ID、网络策略实现。它可以很安全,但前提是企业能验证:是否存在跨租户访问漏洞?备份与日志是否可能被平台管理员访问?密钥是否由客户掌控?如果合同与审计条款无法覆盖这些问题,“看起来隔离”并不等于“可证明隔离”。
第三,API与集成带来的泄露面扩大。人才盘点很少是孤立系统,通常要与HR主数据、绩效、学习、招聘甚至企业微信/钉钉集成。每一次接口调用,都可能把原本在盘点系统里的敏感字段带到别的系统:例如把潜力评级同步到人事主系统、把360评语推到协同工具里。很多泄露并非外部攻击,而是接口字段设计不当、日志未脱敏、测试环境复用生产数据导致。
边界条件也要说清:公有云并非不能用。对中小企业、非强监管行业、数据规模较小且无跨境诉求的组织,只要做到境内存储、等保/安全评估、强权限与审计、DPA明确责任边界,公有云可以是性价比最高的路径。真正困难的,是当企业进入强监管行业或集团化规模之后,如何在效率与主权之间找到可持续的部署形态,这也是下一部分要回答的问题。
二、决策矩阵——公有云、私有化与混合云的深度博弈
部署模式没有“放之四海而皆准”的标准答案,合理的做法是把企业的监管属性、数据敏感度、IT能力与成本边界放进同一张决策矩阵,用可验证的判据做选择,而不是凭偏好押注。
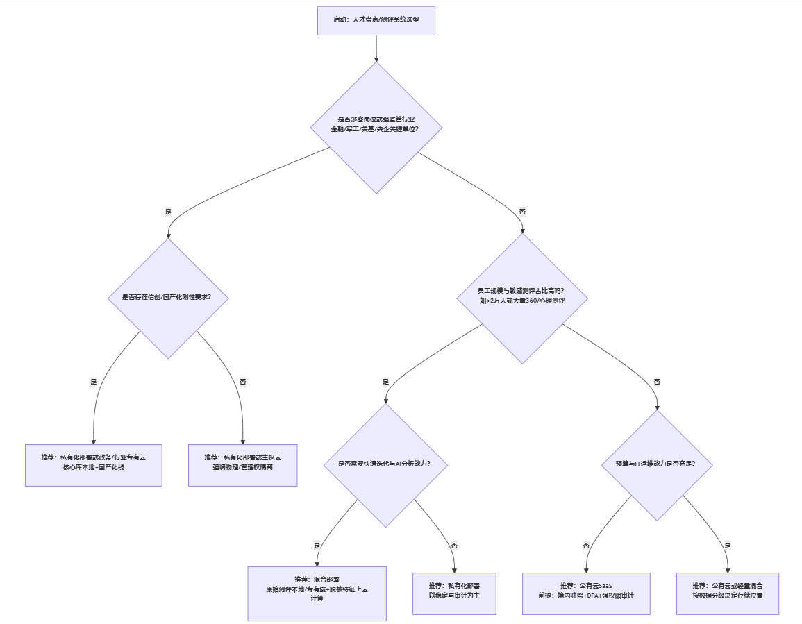
1. 测评数据是存储在公有云还是私有化部署?先画清“适用边界”
要回答这个问题,建议先用四个判据快速做第一轮分流。它们都不是“玄学”,而是可以在立项阶段通过事实确认。
判据A:行业监管强度与涉密属性。金融、央国企关键单位、关键信息基础设施相关单位,往往存在更强的数据驻留、审计、国产化要求。涉密岗位盘点通常直接排除公有云与外部托管。
判据B:数据规模与组织复杂度。员工规模越大、组织层级越复杂,越容易出现“权限外溢”“导出失控”“接口扩散”,此时对审计、密钥管理与权限粒度要求更高,也更适合采用混合部署或私有化的核心库。
判据C:跨境需求是否真实存在。不少跨国企业会把“全球HR一体化”当作默认前提,但盘点数据是否必须同步总部?能否只同步脱敏后的统计指标?如果跨境诉求只是“管理习惯”,往往不值得为此承受高昂的合规成本与不确定性。
判据D:IT与安全运营能力。私有化部署并不等于“买来就安全”。如果企业缺乏成熟的安全运营、补丁管理、日志审计与应急响应机制,私有化可能把风险从“外部托管”转成“内部失守”。反过来,如果企业本身具备强安全运营能力,私有化与混合部署的收益更容易兑现。
基于上述判据,我们给出一个更便于落地的决策树,帮助项目组把讨论从“观点争论”拉回到“条件判断”。
图表1:人才盘点系统部署模式决策树

决策树不是“替你拍板”,而是保证团队讨论聚焦关键变量。接下来我们分别拆解三种主要部署形态的适用场景与隐藏成本。
2. 公有云模式(SaaS):适用场景、成本优势与合规前提
公有云SaaS最强的优势是交付效率与TCO(总拥有成本)可控。对以下组织更友好:
- 员工规模中小(如几千人以内),盘点更多是“人才梯队摸底”而非干部体系全量治理;
- 行业监管相对一般,或没有涉密岗位盘点;
- 组织处在快速扩张期,需要频繁调整模型与流程;
- IT团队小,希望把运维交给服务商。
但公有云能不能用,取决于企业是否把合规前提“写进合同、落到系统配置”。实践中至少要把四件事做实,否则“上云”容易变成“上风险”。
前提1:数据驻留与备份边界可证明。不能只写“数据安全”,要写清数据中心所在地、备份位置、灾备切换策略,以及是否存在跨境访问路径(含运维远程接入)。
前提2:DPA/数据处理协议明确责任链条。包括:数据用途限制、再委托(分包商)清单、泄露通知时限、配合审计义务、数据删除/返还机制。很多纠纷不是“发生泄露”,而是“发生后双方对责任与证据的理解不一致”。
前提3:强权限与导出控制默认开启。建议把“最小授权”作为默认原则:HRBP看本BU、业务经理看本团队、管理员无权直接查看原始测评内容(除非经审批临时授权并留痕)。同时对批量导出做审批与水印追踪,避免“下载即失控”。
前提4:接口字段最小化与日志脱敏。集成时宁可多花两周做字段治理,也不要把“潜力评级、360评语、心理量表原始分”等字段无脑同步到主数据系统或协同工具。日志与监控同样要脱敏,否则“安全系统”会变成泄露源。
反例也存在:某些企业即使规模不大,但盘点对象包含高敏岗位或存在强烈员工关系风险(例如组织调整、裁撤背景下的盘点),此时公有云带来的沟通成本与信任成本可能超过技术成本,选择本地或混合更稳妥。
3. 私有化部署:刚性需求、运维挑战与“安全并非自动获得”
私有化部署通常在以下场景成为“硬要求”:
- 央国企关键单位、金融机构、涉密单位;
- 对信创/国产化有明确要求(操作系统、数据库、中间件、密码体系等);
- 对数据控制权诉求极强:要求密钥自管、运维自管、管理员权限全在企业侧;
- 盘点数据需要与内部其他高敏系统(如纪检、内控、干部管理)深度打通,且不希望任何外部托管链条出现。
私有化的价值在于:更容易实现物理隔离与管理权独占,也更容易满足部分行业审计要求。但它的挑战常被低估,主要集中在三处。
挑战1:建设成本与持续合规成本。不仅是服务器与软件许可,更包括等保测评、漏洞扫描、渗透测试、日志留存、备份演练、应急演练等“长期费用”。很多项目预算只算了建设,不算运营,导致上线后安全能力跟不上。
挑战2:版本迭代与AI能力折损。当盘点模型需要调整、量表版本需要更新、报表要重构时,私有化环境的升级节奏往往慢于SaaS。对希望快速引入AI分析(例如文本情绪分析、画像聚类)的企业,私有化要额外解决算力、模型管理与数据工程问题,否则会出现“系统有了但用不深”。
挑战3:内部权限治理仍是最大风险源。私有化并不自动减少越权访问。相反,由于系统在内网,业务部门更容易认为“内部用用没关系”,从而放松审批与留痕要求。若企业没有把权限、审计与导出控制做成制度化流程,私有化只是把风险从外部服务商转移到内部人员。
因此,私有化适用的边界很清晰:它更适合“安全运营成熟、预算可持续、组织愿意为主权付费”的单位;若企业缺乏持续运营能力,私有化反而可能在补丁、配置、审计上出现系统性缺口。
三、破局之道——构建“技术+制度”的双重数据主权防线
数据主权不是部署形态的口号,而是对数据全生命周期的可控、可审、可追责;要同时做到这三点,必须把技术控制与制度控制组合成一套可运行的机制,并把“最小必要”贯彻到采集、使用与共享环节。
1. 技术侧:零信任、全链路加密与防篡改审计的组合拳
技术侧的目标不是“堆安全产品”,而是形成闭环:谁访问了什么、为什么访问、访问是否必要、访问结果是否可追溯。对人才盘点/测评场景,我们建议优先做四项能力建设。
能力1:全链路加密与密钥治理。包含传输加密、存储加密、备份加密。更关键的是密钥的管理方式:若密钥完全由服务商掌控,即使数据在境内,也难以满足“企业可证明控制权”的要求;相反,企业侧自管密钥(或使用KMS实现分权)更利于审计与责任划分。
能力2:细粒度权限(RBAC/ABAC)与临时授权机制。盘点项目常有“临时角色”——外部顾问、测评专家、项目管理员、校准会主持人。若用“一个管理员账号走天下”,风险会在项目高峰期集中爆发。更合理的做法是:角色权限最小化、临时授权有期限、到期自动回收,并要求审批留痕。
能力3:不可抵赖的审计日志与导出水印。审计不只是“记录一下”,要做到三件事:日志不可篡改(或至少具备完整性校验)、日志留存周期满足内控要求、关键操作触发告警(例如批量导出、敏感字段查询、权限变更)。导出文件叠加动态水印(含账号、时间、范围)能显著降低“二次传播后无法追责”的治理成本。
能力4:数据脱敏与特征化计算,支撑混合部署。很多企业既要主权又要AI,现实可行的路径往往是:原始测评结果本地/专有域保存,上传到云端的仅是脱敏后的特征向量或聚合指标,让云端承担计算与模型迭代。这不是“把敏感数据变不敏感”,而是减少可识别性与滥用空间,同时保留分析价值。
为了让技术方案与管理讨论对齐,我们用一个层级结构图表达“主权防线”应覆盖哪些层面。
图表2:人才测评数据安全防御体系架构图

边界条件也需要明确:零信任与加密能降低泄露概率与影响面,但无法替代合规中的“目的限制”和“单独同意”。技术能解决“怎么保护”,制度解决“能不能做、做多少、做多久”。
2. 管理侧:合规内控如何落到盘点流程,而不是停在制度文件里
管理侧最常见的问题是:制度存在,但盘点项目启动时仍按项目组经验临时决定;或者制度要求很严,但系统配置与流程无法支持,最终靠人“记得做”。要让管理侧真正形成闭环,我们建议把三项机制嵌入项目里程碑。
机制1:个人信息保护影响评估(PIA)前置为立项门槛。盘点方案确定前就要评估:数据类型是否必要、是否存在敏感个人信息、是否会用于重大决策(晋升/淘汰)、是否共享给第三方、是否存在跨境。评估的输出不是“合规报告”,而是可执行的控制措施:哪些字段不采集、哪些字段默认脱敏、哪些场景必须二次授权。
机制2:最小够用原则落到问卷与指标设计。很多测评项目喜欢“一次做全”,导致采集字段过多、题目过长、开放题过多,既影响体验,也抬高合规与安全成本。更稳健的做法是:先明确决策用途(例如继任池、培养计划),再反推必须的数据项;对于“有用但非必须”的信息,优先用聚合指标或区间值代替原始分与文本。
机制3:员工权利响应机制标准化。测评数据一旦用于重要人事决策,员工对知情、解释、纠错的诉求会明显上升。企业至少要明确:员工是否可查看部分结果、如何申诉、多久响应、谁是责任部门。否则一旦发生争议,组织会同时面临合规风险与员工关系风险。
同时需要指出不适用场景:如果企业的盘点完全用于“干部任免与组织调整”,且涉及纪律审查或高度敏感信息,员工权利响应与可解释性要求会与保密要求冲突,这时应走更严格的内控与授权路径,并限定参与人员范围,避免“既要透明又要保密”的制度自相矛盾。
3. 信创环境下的适配挑战:从“能跑起来”到“可运营、可审计、可迭代”
对国企与强监管行业而言,部署形态之外还有一条更硬的约束:国产化适配。很多项目的难点不在“买不买国产数据库”,而在迁移后能否保持安全与运营能力。
第一步:做清楚“系统依赖清单”,避免迁移时被动返工。测评/盘点系统通常依赖:数据库、缓存、中间件、报表引擎、全文检索、消息队列、文件存储、单点登录。信创适配要从依赖清单入手,否则容易出现“数据库换了,但报表组件不兼容”“全文检索缺失导致文本评语检索不可用”等问题,影响业务连续性。
第二步:把审计与权限当作验收项,而不是上线后优化项。很多迁移项目以“功能能用”为验收标准,导致上线后发现日志不全、审计不可用、权限粒度退化,最后只能靠线下审批补洞。更合理的做法是:把关键控制点写进验收条款,例如日志留存周期、导出审批链、临时授权、密钥托管方式、管理员可见范围等。
第三步:为AI能力留出口,避免私有化后分析能力断档。在信创/私有化环境中,企业仍希望获得更强的分析能力。可行路径通常有两类:其一,在本地部署推理与分析组件(成本高但控制强);其二,采用混合模式——本地保留原始数据,云端只处理脱敏特征与聚合指标。关键在于把脱敏策略与接口字段纳入合规评估,避免“为了AI把敏感字段全同步”。
下面用时序图把一个更常见、也更容易落地的混合部署合规流程串起来,便于项目组对照检查每个环节是否有负责人、是否可审计。
图表3:测评数据全生命周期合规处理流程

这一流程的价值在于:无论最终选公有云、私有化还是混合,你都能据此检查“证据链是否完整”。数据主权在监管语境下常被要求“可证明”,而证据链往往就藏在同意留痕、日志、审批单与删除证明里。
结语
回到开篇问题:测评数据是存储在公有云还是私有化部署?更可操作的答案是——先用行业监管、数据敏感度、跨境需求与运营能力做分流;再用混合部署把“主权”与“效率”拆开处理:原始敏感数据尽量留在可控域,云端只承接脱敏后的计算需求;最后用制度把技术能力变成可持续的日常运营。
面向企业落地,我们给出5条可直接执行的建议(按优先级排序):
- 先做数据分级分类再选型:把测评原始分、文本评语、潜力评级等归入高敏级别,明确哪些字段允许上云、哪些必须本地或专有域。
- 把DPA与审计条款写进采购与验收:数据驻留、再委托清单、泄露通知时限、配合审计、删除/返还机制,必须可执行、可取证。
- 默认开启最小授权与导出控制:权限按组织与角色切分;批量导出必须审批并加水印;关键操作全量留痕并可告警。
- 用“脱敏特征上云”替代“原始数据上云”:若需要AI分析,优先采用特征化/聚合化计算路径,避免为了智能化扩大泄露面。
- 把PIA与员工权利响应变成盘点项目的固定里程碑:立项做PIA、上线前复核、运营中定期回看;同时明确员工知情、纠错与申诉流程,减少信任成本。
如果你的组织正处在“要不要上云”的争论期,建议把争论从立场拉回到证据:用上述决策树与生命周期流程,逐项核对你们是否具备“可证明的控制权”。这才是人才盘点数据主权真正可落地的抓手。





























































