-
行业资讯
INDUSTRY INFORMATION
【导读】 人才测评系统承载简历、测评作答、行为数据、报告结论等高敏信息,一旦出现未授权访问、题库泄露或接口被滥用,风险不仅是数据泄露,更可能演变为用工合规争议与决策失真。本文围绕人才测评系统安全,回答企业常问的长尾问题:优秀人才测评产品如何进行安全扫描与漏洞修复管理。适用于CHRO/HRBP、信息安全负责人、采购与合规团队,用一套“技术扫描 + 管理闭环 + 业务验证”的框架,帮助你建立可审计、可持续的漏洞治理机制。
人才测评产品的特殊性,在于它既是软件系统,也是高影响的人才决策工具。很多企业对测评系统的安全投入,仍停留在“买个WAF、上个等保”的层面;但从实践看,真正造成事故的往往不是“有没有买安全产品”,而是扫描有没有覆盖到关键攻击面、修复有没有闭环、修复是否破坏测评业务逻辑。此外,《网络安全法》《数据安全法》《个人信息保护法》对个人信息处理提出了更明确的安全义务,测评系统处理的又常常涉及敏感个人信息,安全治理天然不该是可选项。
一、风险重定义——为何测评系统的漏洞管理不同于一般IT系统?
测评系统的漏洞管理不能照搬OA或CRM的套路:它同时面对更高的数据敏感度、更复杂的业务逻辑,以及更严格的可解释与合规要求。换句话说,同样一个技术漏洞,在测评场景里往往会被放大成“合规 + 业务 + 品牌”的复合风险。
1. 数据资产的敏感性分级:合规边界先于技术选型
讨论漏洞扫描之前,我们建议先把“要保护什么”说清楚。人才测评系统常见数据至少包括:身份信息(手机号、证件号)、应聘与履历、测评作答过程、行为轨迹(答题时长、切屏记录)、测评报告(人格、能力、风险提示)、管理员操作日志等。它们在合规语境下并不等价——其中相当一部分可能落入敏感个人信息范围或被企业定义为高敏数据资产。
管理上最容易踩的坑,是把测评报告当作“普通招聘记录”。但从业务后果看,测评报告往往会影响录用与岗位分配;一旦泄露或被篡改,企业不仅要面对数据泄露通报、行政检查,还可能在劳动争议中被追问:你的录用决策依据是否可靠、是否存在不当差别对待、是否超范围收集与使用信息。
因此,优秀产品通常会把数据分级与权限模型做成“默认能力”,例如:
- 报告展示分层(HR可见维度、用人经理可见摘要、面试官仅见建议)
- 字段级脱敏(证件号、联系方式、地址)
- 全链路留痕(谁在何时以何权限查看/导出/分享了报告)
- 可配置的数据保留期与删除机制(满足最小必要与到期清理)
这些能力决定了后续扫描与修复工作的“目标函数”:不仅要防外部攻击,还要防内部越权、误用与不可审计。
2. 业务逻辑漏洞的隐蔽性:很多问题不在“注入”,而在“绕过”
通用安全测试往往擅长发现SQL注入、XSS、弱口令等经典漏洞,但测评系统真正高频、且更隐蔽的一类问题,是业务逻辑漏洞:攻击者不需要“打穿服务器”,只要在流程与规则缝隙里“合法地做不该做的事”。
在测评场景里,典型的逻辑漏洞包括:
- 题库/答案抓取:接口返回题干或选项过于完整,或缺少速率限制与鉴权,导致被爬虫批量获取,题库资产与测评效度受损。
- 重复作答与刷分:候选人通过改参数、清会话、换设备等方式多次提交,系统没有做到“一人一测”的强约束,导致结果失真。
- 身份冒用:远程测评中,如果只依赖短信验证码或弱会话管理,出现候选人替考、共享链接、会话复用等问题并不罕见。
- 越权查看/导出报告:多租户SaaS中最危险的是租户隔离失效,或角色权限配置不严导致“同公司不同岗位的人能互相看报告”。
这类漏洞的治理关键,是把安全扫描与业务规则验证结合起来:扫描工具能发现“接口暴露”,但是否构成漏洞,要看它是否允许绕过业务约束、是否造成越权或资产损失。
3. AI引入的新型攻击面:提示词注入、模型滥用与“评估漂移”
当测评产品引入大模型能力(例如AI面试官追问、自动生成评语、自动解读作答),攻击面会从“应用与接口”扩展到“模型与数据”。我们在一些项目中看到的真实挑战是:模型层风险往往不以“系统宕机”的形式出现,而以评估结论被操控的形式出现,排查难度更高。
常见风险包括:
- 提示词注入:候选人在作答或面试对话中夹带指令,使模型绕过既定评分规则输出不当内容,甚至诱导泄露系统提示词或内部策略。
- 数据污染:系统把候选人的输入或人类反馈回流训练/微调时,若缺乏治理,可能把恶意样本写进训练集,导致模型长期偏移。
- 模型滥用与接口盗刷:模型推理接口若缺少调用鉴权、配额限制与异常检测,可能被批量调用,带来成本与数据外泄风险。
这也是为什么优秀产品会把AI能力纳入“安全扫描范围”,并把模型输出的稳定性与可解释性作为漏洞管理的一部分——这里可以把它类比为质量管理:同样的输入在边界条件下是否产生异常输出,本质上是系统缺陷的一种表现(但治理手段与传统Web漏洞不同)。
表格1:人才测评系统常见高危漏洞类型与危害评级
| 漏洞类型 | 典型场景描述 | 危害等级 | 关联要求(示例) |
|---|---|---|---|
| 未授权访问 | 通过修改URL/参数直接查看他人测评报告 | 严重 | 最小权限、访问控制、审计留痕 |
| 题库/答案泄露 | 题库接口缺少鉴权或速率限制,被爬虫抓取 | 高 | 资产保护、反爬与风控、业务连续性 |
| 会话与身份冒用 | 链接可转发、会话固定、验证码绕过 | 高 | 身份鉴别、会话安全、反作弊 |
| 多租户隔离失效 | A公司用户可访问B公司数据 | 严重 | 租户隔离、数据访问边界、权限校验 |
| 提示词注入/输出操控 | 对话中诱导模型偏离评分规则 | 中-高 | 输入治理、输出约束、模型安全评估 |
二、优秀人才测评产品如何构建全栈式安全扫描体系?
优秀产品的扫描体系通常不是“买一套工具就结束”,而是覆盖开发、测试、上线、运行的全周期,并把扫描结果转化为可执行的修复工单与风险视图。这里我们重点回答:优秀人才测评产品如何进行安全扫描与漏洞修复管理中的“扫描”部分——扫描要扫到哪里、怎么扫才算有效。
1. 应用层面的静态与动态扫描(SAST/DAST):让漏洞在上线前暴露
从研发链路看,SAST(静态应用安全测试)与DAST(动态应用安全测试)是最基础也最容易规模化的两类能力,但在测评场景中要“扫得对”,需要结合真实业务路径。
SAST侧更适合发现:
- 硬编码密钥、弱加密实现、敏感日志输出
- 输入校验缺陷(潜在注入点、路径穿越)
- 权限校验缺失的代码分支(例如导出接口未做角色判断)
DAST侧更适合发现:
- 未授权访问、越权(尤其是对象级授权缺陷)
- 认证绕过、会话管理问题、CORS配置不当
- API参数篡改引发的逻辑绕过(如重复提交、跳步骤)
测评系统的关键在于:DAST脚本要覆盖“发起测评—作答—提交—生成报告—查看/导出—分享/协作”等全链路,否则很容易只测到登录页与首页,漏掉真正的高价值接口。
2. 供应链安全与第三方组件审计(SCA):开源依赖是“低成本高风险”
测评产品常用大量第三方组件:前端框架、后端中间件、报表组件、消息队列、音视频SDK(远程面试/监考)、甚至一些心理量表题库与计分模块。SCA(软件成分分析)的作用,是把这些依赖“拉清单、做体检、建台账”,并持续关注漏洞公告与版本更新。
优秀产品通常会把SCA纳入发布门禁,例如:
- 构建阶段自动生成SBOM(软件物料清单)
- 命中高危CVE时阻断发布,或要求安全例外审批
- 对关键依赖设定“允许版本范围”,避免团队各自为政
- 对外部SDK(如监控、埋点、客服)做数据流审计,明确其是否接触候选人敏感信息
需要提醒的是:SCA不是“升级到最新版本”那么简单。在测评系统里,升级可能影响计分逻辑、题目渲染、报告模板,甚至影响线上测评稳定性;所以优秀厂商会准备灰度与回滚机制,并把业务验证纳入升级流程(下一部分会展开)。
3. AI模型层的鲁棒性测试:把“可被操控的评估”当作缺陷来管理
当测评系统引入大模型能力,扫描范围应上探到模型层。这里不强调某一种“万能工具”,而强调一套可执行的测试思路:用红队方法把模型当作可被攻击的系统组件。
常见的AI安全测试/扫描动作包括:
- 提示词注入测试集:覆盖越狱指令、角色扮演诱导、泄露系统提示词、诱导输出歧视性内容等场景,验证模型是否偏离评分与合规边界。
- 对抗样本与边界输入:例如极短/极长文本、重复字符、混合语言、情绪化攻击性语言,观察评分是否异常波动。
- 数据回流检查:如果产品支持“用候选人对话优化模型”,必须验证回流机制是否做了脱敏、过滤、权限与留存控制,避免把敏感信息写入训练资产。
在测评场景里,AI扫描的判据不只是不输出违法内容,更要关注:评分规则是否可被候选人通过输入技巧显著操控。因为一旦“可操控”,测评的效度与公平性都会受到影响,最终还是业务风险。
图表1:人才测评产品全栈式安全扫描架构

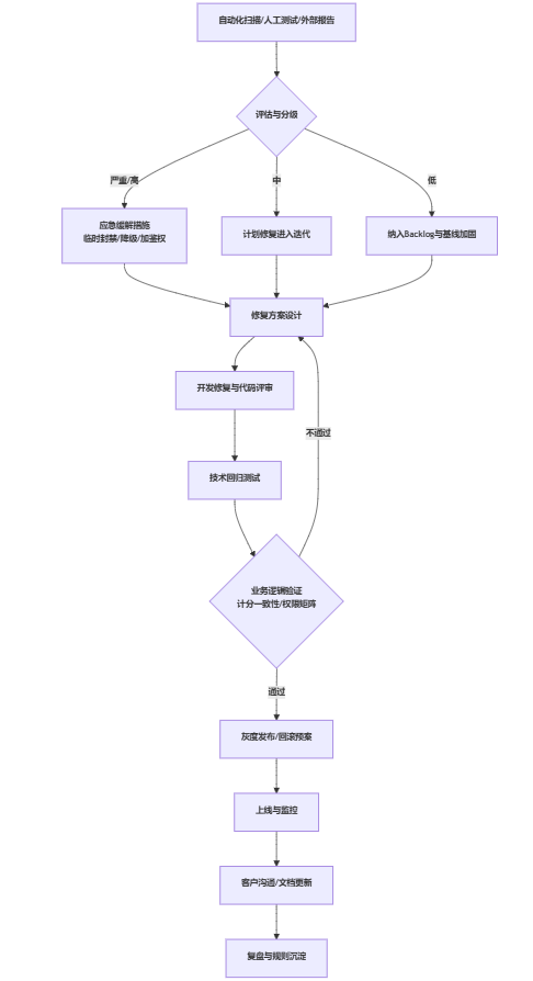
三、管理闭环——从“发现”到“修复”的SLA与业务验证
扫描能发现问题,但不能自动带来安全。真正拉开差距的,是漏洞修复管理是否形成闭环:谁来判定优先级、多久修、怎么验证、怎么对客户与内部解释、如何防止复发。优秀测评产品往往把漏洞治理做成“可运营的系统”,而不仅是研发团队的临时任务。
1. 基于风险等级的响应SLA机制:把“紧急程度”制度化
漏洞治理需要一个共同语言,否则就会陷入“安全说很急、业务说别动、研发说没排期”的拉扯。实践里可操作的方法,是建立分级标准与对应SLA,并把它写进流程与合同附件(对SaaS采购尤其关键)。
常见分级维度包括:
- 影响范围:是否可跨租户、是否影响所有候选人、是否可批量导出
- 可利用性:是否需要登录、是否需要内部权限、是否有现成利用脚本
- 数据敏感度:是否涉及测评报告、身份信息、监考视频等
- 业务影响:是否可能篡改评分结果、破坏测评有效性
对应的SLA可设置为“严重/高/中/低”四级,并明确:
- 修复时限(例如严重在若干小时/天内完成缓解与修复)
- 缓解措施(先封禁接口、增加校验、降级服务、强制重新鉴权等)
- 升级路径(触发应急响应、跨部门会议、客户告知阈值)
需要强调边界:SLA不是越短越好。对于在线大规模测评,仓促上线补丁可能引入新的计分缺陷或兼容性问题;因此优秀产品通常采用“先缓解、后根治”的两段式策略,在不破坏测评连续性的前提下把风险先压住。
2. 修复中的“业务逻辑验证”:补丁不能改变计分与解释的含义
测评系统的修复验证,不能只停留在“接口返回200、单元测试通过”。因为测评系统的核心资产是:题目呈现、作答采集、计分逻辑、报告解释与权限呈现。任何一个环节的微小偏差,都会导致结果不可比、不可解释,进而影响招聘决策的合规性与可辩护性。
我们建议把业务验证拆成三类可检查项:
- 计分一致性:同一份历史作答,在补丁前后产出分数是否一致(允许的误差阈值要事先定义)
- 规则完整性:反作弊规则、作答时长、切屏计入等是否被意外改变
- 报告呈现一致性:同一评分在不同角色视角下的呈现是否仍符合权限矩阵与脱敏策略
反例也要提前提示:如果漏洞本身就与计分规则相关(例如某类输入可导致评分异常高),那修复必然会改变结果分布。此时优秀产品会给出“变更说明与影响评估”,并建议客户在一段时间内采用并行策略(旧版与新版对照)或更新解释口径,避免HR在复盘时无法解释分数变化。
3. 透明化的客户沟通与信任重建:安全不是“修完就算”,还要“说得清楚”
测评产品的用户链条很长:候选人、HR、用人经理、测评顾问、信息安全与合规团队。只要发生过一次严重漏洞,影响的不只是系统可用性,更是候选人信任与雇主品牌感知。优秀产品的做法,往往是把沟通机制前置,而不是出了事才临时写公告。
建议的沟通交付物包括:
- 客户可访问的安全页(合规认证、加密与权限策略、数据保留期)
- 漏洞通报分级机制(什么级别需要告知客户,告知内容包含哪些事实)
- 修复完成后的验证报告(技术验证 + 业务验证摘要)
- 安全看板或月度安全简报(至少让客户知道:漏洞来源、修复状态、复发率趋势)
把安全看板当作“可见的承诺”并不夸张——它能显著降低采购与续费阶段的信息不对称,减少客户把安全风险完全外包给供应商的心理预期偏差。
表格2:普通HR产品 vs 优秀人才测评产品的漏洞管理能力对比
| 维度 | 普通HR产品(常见状态) | 优秀人才测评产品(目标状态) |
|---|---|---|
| 扫描范围 | 以Web漏洞扫描为主 | 覆盖代码、API、依赖、配置、数据与AI层 |
| 响应SLA | 依赖人工排期,口头承诺多 | 分级SLA固化到流程/合同,支持应急缓解 |
| 修复验证 | 技术验证(能跑通、能上线) | 技术验证 + 业务逻辑验证(计分一致性/权限矩阵) |
| 透明度 | 事故后被动通知 | 安全页/看板/定期报告,客户可审计 |
| 反复发机制 | 经验性修补 | 复盘沉淀到规则库与自动化门禁(防复现) |
图表2:测评系统漏洞全生命周期闭环管理流程

图表3:跨部门漏洞修复协同时序

四、趋势展望——2026年的安全治理新范式
未来两年,测评系统安全会从“补洞”走向“原生治理”:安全要求更早进入产品设计,漏洞类型更贴近AI与合规语境,验证方式更强调持续性与可审计性。可以把它看作从项目制走向运营制——一次性验收会越来越不够用。
1. DevSecOps的全面落地:把安全左移到需求与研发日常
当测评产品迭代速度变快(尤其是题库、报告模板、模型提示词频繁变更),安全如果仍停留在上线前的集中测试,就会跟不上变更节奏。DevSecOps的价值,在于把安全控制点嵌入研发流水线与需求评审中,让“每次变更都能被检查、每次发布都能被追溯”。
到2026年,较成熟的团队会把以下能力常态化:
- 需求评审时做数据流与权限边界梳理(新增字段、新增导出、新增分享链路都要过审)
- CI/CD中强制执行SAST/SCA与配置基线扫描
- IaC(基础设施即代码)纳入审计,减少环境漂移
- 安全例外(无法立刻修复的漏洞)必须有到期时间与补偿控制
不适用场景也要说清:对小型自研工具或一次性线下测评项目,投入完整DevSecOps可能不经济;但即便如此,也应至少具备依赖清单、权限矩阵与最小化日志留存三项底线能力。
2. 算法公平性成为漏洞管理新维度:从“安全漏洞”扩展到“决策缺陷”
当测评结论介入招聘决策,监管与社会舆论对公平性的关注会持续上升。企业在内部治理上也会更现实:如果某模型对某类人群稳定低估,最终会带来招聘错配、雇主品牌损耗,甚至引发投诉与争议。
因此我们判断,优秀测评产品会逐步把“公平性/偏差漂移”纳入质量与安全的联合指标,例如:
- 定期做群体差异监测(性别、年龄段、地域/语言等维度要合规设定与脱敏处理)
- 在模型更新或提示词变更后做回归评估(避免一次改动导致分布整体漂移)
- 对输出解释进行一致性约束(减少同分不同解释、或解释与评分矛盾)
需要边界条件:公平性治理并不意味着强行“抹平所有差异”,而是确保差异有合理依据、可解释、可复核,并与岗位胜任力要求相关,否则会陷入“指标正确但业务不可用”的另一种失真。
3. 零信任架构在远程测评中的应用:默认不信任终端与网络
远程测评/在线监考将持续存在,但其风险来自两个方向:候选人终端不可控、网络环境不可控。零信任思路的核心是:不因为“在公司网络/已登录”就默认可信,而是对每次访问都进行身份、设备、风险的动态判断。
在测评场景中更可落地的做法包括:
- 设备指纹与异常登录检测(异地、频繁换设备、模拟器等)
- 动态访问控制(高风险状态下限制导出/分享、提升二次验证)
- 最小权限与短时令牌(测评链接短时有效、不可复用、绑定身份与场次)
- 远程监考数据分域存储与访问审计(视频/截图访问必须审批与留痕)
提醒一点:零信任并不等于“强风控”。如果把候选人体验压到无法作答(频繁验证、误封),反而会造成候选人流失与投诉。优秀产品通常会把风控阈值分层:对高风险岗位或高敏测评更严格,对一般测评保持体验与安全的平衡。
结语
回到开篇问题:任何系统都有漏洞吗?从工程现实看,漏洞“可能出现”几乎不可避免,但“是否演变为事故”高度可控——差异来自扫描是否覆盖关键攻击面、修复是否形成闭环、以及是否把业务验证纳入质量门禁。对人才测评系统而言,安全治理的目标不是追求零漏洞,而是追求可发现、可修复、可验证、可审计。
可立即执行的建议(面向企业采购方与产品方都适用):
- 把漏洞SLA写进采购与验收:明确分级标准、修复时限、缓解措施与客户告知机制,避免只写“符合国家标准”的空泛条款。
- 建立“技术修复 + 业务验证”双签字机制:补丁上线前,研发与测评业务专家共同确认计分一致性、权限矩阵与报告呈现不被破坏。
- 把API与多租户隔离作为扫描重点:测评系统的高危点往往集中在对象级授权、导出接口、题库与报告查询链路。
- 将SCA与依赖台账常态化:形成SBOM与升级策略,避免开源与第三方SDK成为长期隐患。
- 对AI能力建立红队测试与输出约束:提示词注入、异常输出与评分可操控性应进入发布门禁,而不是等投诉出现再修。





























































