-
行业资讯
INDUSTRY INFORMATION
【导读】 薪酬管理系统不只是算工资的工具,更是企业在劳动争议中的“电子证据生产线”。一旦系统在岗位匹配、权限控制、审批留痕、版本追溯上存在缺口,同工不同酬争议就可能被系统数据“坐实”,企业在仲裁中被迫承担更高强度的举证压力。本文面向HRD、薪酬经理、法务与CIO,聚焦一个高频检索问题:薪酬管理系统选错后如何在仲裁中举证同工同酬,拆解仲裁庭的数据审查口径,并给出可验证的选型标准与治理路径。
不少企业推进HR数字化时有一个直觉:系统上线后,规则统一、口径一致,薪酬公平自然会变好。现实往往相反——当员工把“同岗同绩却不同酬”的对比表提交到仲裁庭,企业拿出的却是另一份“系统导出结果”,中间缺乏岗位映射依据、调薪审批链路、算法或公式说明、操作日志。此时,系统并不会帮企业“证明合理”,反而可能把差异固化成一条条可打印、可比对、可复现的数据轨迹。
从实践看,仲裁争议里最难的从来不是“有没有差异”,而是“差异是否有可被验证的合理原因”。而在电子证据成为主流的背景下,薪酬管理系统的结构性缺陷,会把企业带入一种被动局面:差异越能被系统清晰呈现,企业越需要解释清楚“为什么”。
一、风险透视——薪酬系统如何制造合法外观下的不公
薪酬管理系统的风险不主要来自“算错一次”,而来自把不一致的管理习惯固化为可批量复制的规则,并在争议发生时留下对企业不利的证据形态。
1. 算法偏见的隐蔽性与规模化
企业引入带“智能定薪/智能调薪”能力的产品后,常见做法是用历史薪酬与绩效数据训练或拟合规则,再由系统自动给出建议区间。问题在于:历史数据本身就可能不公平——例如同岗人员过去的起薪来源于不同谈薪策略、不同用工形态、不同业务负责人偏好。系统并不会自动识别这些偏差,而是把偏差当作“经验”继续沿用。
更隐蔽的一类偏差来自变量权重设置:当系统把“入职年限”“上一家公司规模”“上次涨薪幅度”等变量权重设得高于“岗位价值/能力等级”,就会出现一种外观上“有公式”的差异,但本质上与同岗贡献不匹配。争议发生时,企业往往只能解释“系统算出来的”,却说不清权重为何这样设、谁批准过、何时生效、是否评估过对不同群体的影响。
对策层面,很多团队第一反应是“关掉智能功能”。这在短期内可能降低波动,但并不能消除风险:如果系统仍然保留自动套档、自动按规则发放津贴、自动按历史口径折算的机制,规模化差异依旧存在。提醒一句:越是自动化,越要把规则来源与审批链路做实,否则自动化只是把争议放大。
2. “同工”界定缺失导致的系统误判
同工不同酬争议里,“同工”并不是一句口号,而是一个需要被证据支撑的界定:岗位是否相同或可比、职责是否一致、任职资格是否相同、绩效周期是否一致、工作地点与工时安排是否一致。许多薪酬管理系统落地失败,根源不在薪资模块,而在岗位与职级主数据粗糙。
典型场景是:公司在系统里只设了一个“销售经理”岗位编码,但实际存在大客户、渠道、KA、新零售等不同赛道;绩效口径也不同,有的看回款、有的看毛利、有的看客单价。系统却把他们归入同一岗位池做横向对比,或自动套用同一薪酬档位。于是员工一旦拿到系统导出的岗位清单与薪资对比表,就容易形成“同工不同酬”的直观证据,而企业解释“其实不一样”时,却拿不出系统层面的岗位分层依据。
更棘手的是反向问题:岗位确实高度相同,但系统因“组织架构不同/成本中心不同/用工类型不同”把员工分到不同规则组,导致同岗人员落在不同薪资口径上(例如津贴计算方式、计税口径、补贴发放条件不同)。这种差异在日常不易被发现,但在仲裁中一旦被要求出具同岗同绩人员的薪酬对比,系统分组规则就会暴露。过渡到下一点,很多所谓“偶发差异”,最终都能追溯到权限与流程设置。
3. 权限管理漏洞引发的合规黑洞
薪酬系统常见的合规硬伤是:权限过大、审批过短、留痕不足。例如HR或业务负责人可以直接改动薪资项(岗位工资、绩效系数、津贴资格),但系统没有强制走审批流;或者有审批,但审批仅显示“同意/不同意”,没有记录差异原因、依据材料;再或者有操作日志,但日志不包含修改前后数值、没有时间戳统一源、无法导出用于举证。
一旦进入仲裁阶段,企业需要回答的不是“我们有没有制度”,而是“这个人这一次的薪资差异,是按哪条制度、在什么流程下、由谁批准、基于什么事实做出的”。如果系统无法回放这条链路,企业就会陷入解释成本极高的处境:口头解释越多、证据越少,风险越集中。
这里有一个边界条件:并非所有差异都不能存在。岗位津贴、技能津贴、地区补贴、绩效差异,都可能合理。但合理的前提是可验证——差异必须能被规则解释、被流程证明、被日志还原。
二、证据剖析——薪酬管理系统选错后如何在仲裁中举证?
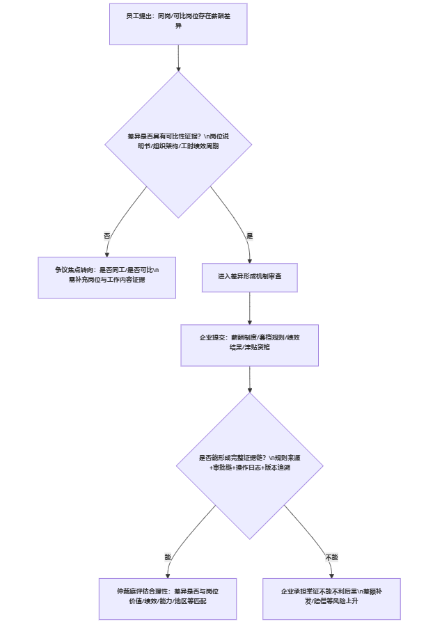
在劳动争议语境下,薪酬数据属于高敏感证据类型。仲裁庭通常不会只看“结果差多少”,更会追问“差异如何形成”,并据此判断企业是否尽到管理与举证义务。
1. 25%差异阈值与举证责任转移
不少企业内部合规培训会提到一个经验值:当同岗同绩人员的固定薪酬或总现金差异达到一定比例(实务中常见被讨论的区间在20%—30%),就容易触发更强的合理性审查。需要说明的是:法律并没有统一规定一个固定阈值,仲裁庭也不会机械按比例裁判;但在证据呈现上,差异越大,企业越需要提供更完整的解释材料。
真正决定企业是否被动的,不是“差异比例”本身,而是举证结构。工资支付、工资构成、发放依据、调薪记录、考核结果等,很多情况下由用人单位掌握,司法解释与裁判规则也普遍要求企业对其掌握的信息承担更高举证义务(实践中常见表述为:与工资支付相关的资料主要由用人单位保存,拒不提供或无法提供的,将承担不利后果)。
因此,当员工以系统导出数据主张“同工不同酬”时,企业如果只提交一张“工资表”或“系统结果截图”,往往不够。仲裁庭会进一步要求企业提交:岗位/职级对比依据、绩效结果、薪酬套档规则、调薪审批链、特殊津贴资格条件、以及与差异相关的书面告知或确认。提醒一句:在系统里“算得出来”,并不等于在仲裁里“说得清楚”。
图表1:薪酬争议中的举证责任倒置流程图(仲裁常见审查路径)

2. 电子证据的“三性”审查要求(真实性、关联性、合法性)
薪酬系统数据进入仲裁后,通常会按电子证据规则接受审查,核心绕不开“三性”:
- 真实性:数据是否可证明未被篡改、来源可信。常见挑战是导出的Excel没有校验信息、截图无法证明生成时间、不同人导出版本不一致。可操作的做法是:系统需支持带水印的导出、带时间戳与导出人信息、关键流程使用电子签名或至少具备不可篡改的日志机制。
- 关联性:薪资差异能否与岗位、绩效、考勤、任职资格等关键事实对应。如果系统里的岗位编码与实际岗位说明书不一致、绩效等级跨周期对不上、津贴资格条件缺失,就会削弱关联性。
- 合法性:数据获取与使用是否合规。例如薪酬属于个人信息敏感内容,企业在调取与提交时应遵守必要性原则,内部也应有调取权限与用途记录;同时,薪酬制度与绩效制度的公示/告知、员工确认过程也会影响证据的合法性评价。
很多企业在系统建设时只关注“发得准不准”,忽略“能不能被法庭理解并采信”。从仲裁庭视角看,一份可采信的薪酬证据通常具备:制度文本(规则)+个体适用依据(事实)+系统留痕(过程)三件套。过渡到下一点,如果薪酬外包给第三方,这套链路更容易断。
表格2:劳动仲裁中薪酬证据自查清单(企业侧)
| 证据项 | 用途 | 常见缺口 | 缺失后果(实务风险) |
|---|---|---|---|
| 岗位说明书/任职资格/岗位评估结果 | 证明是否“同工/可比” | 岗位职责长期未更新;系统岗位编码与文本不一致 | 争议焦点被动,员工更容易主导“同岗”叙事 |
| 薪酬制度与薪酬结构说明(含津贴规则) | 证明差异的规则依据 | 制度未公示/未留存版本;条款过于原则 | 规则难以落到个体差异,合理性解释失效 |
| 绩效制度与个人绩效结果(周期一致) | 证明差异与绩效挂钩 | 绩效口径变更无版本;结果无审批签字/记录 | 绩效成为“口头理由”,被质疑随意性 |
| 调薪/定薪审批链(含理由、附件) | 证明差异形成过程 | 只留“同意”无理由;附件丢失 | 关键链路断裂,举证成本陡增 |
| 薪酬系统操作日志(修改前后值、操作者、时间) | 证明数据真实性与归责 | 日志不完整、不可导出、保存期短 | 容易被质疑篡改或无法排除人为干预 |
| 历史版本快照(制度/规则/档位/公式) | 证明争议期适用规则 | 系统升级覆盖旧规则;无快照 | 无法还原争议期口径,影响采信 |
3. 外包服务的“连带责任”陷阱
不少企业把薪酬核算、个税申报、社保公积金交由服务商处理,认为“系统是对方的、数据在对方那边”,争议发生时可以把责任推给供应商。实务上,这种期待往往落空:劳动关系的责任主体仍是用人单位,工资支付与制度执行的举证责任也不会因为外包而转移。
更现实的麻烦是:服务商系统的日志与版本记录,企业未必能及时调取;服务商为降低成本,可能只保留有限周期的数据;合同里即便约定“仅提供结果,不提供规则细节”,在争议中也会直接导致企业无法还原过程。企业与服务商之间可以追偿,但那是另一段商业纠纷,无法抵消仲裁中的不利后果。
可落地的控制点是:在外包合同与SLA里明确证据交付条款——包括日志字段要求、保存年限、争议期数据冻结、导出格式、以及“按案件维度一键打包”的交付能力。提醒一句:把工资算对是交付底线,把证据链交齐才是合规底线。
三、对策构建——构建具备证据自证能力的薪酬体系
应对同工不同酬争议,企业不能只做“制度补丁”,而要把薪酬管理系统建设成能自我解释、可被复核、可被追溯的证据系统,实现从功能导向到合规导向的选型转变。
1. 选型核心——从算得快到查得清
很多选型评审把关注点放在:算薪速度、接口数量、移动端体验、报表模板。但从仲裁风险看,更关键的是三类能力:
1)全链路日志审计:能回答“谁在何时改了什么、改前改后差多少、是否走了审批”。日志至少要覆盖薪资项、档位、系数、津贴资格、个税口径、社保基数等高风险字段。
2)逻辑可视化:能把某个员工某个月的工资拆解成可解释的计算路径(例如:岗位工资=档位A;绩效工资=基数×系数;津贴=资格条件满足+审批通过)。
3)版本回溯:系统升级、规则调整后,仍能还原争议期的制度版本、公式版本、档位版本,并能输出对比差异。
在POC阶段,建议HR把测试从“能不能算出正确工资”升级为“能不能还原一次差异的形成过程”。做法很具体:设定两名同岗员工,制造一次调薪与一次津贴资格变更,再要求系统输出一份“证据包”,看它能否自动生成:规则版本、审批链、日志、导出校验信息。过渡到下一点,即使系统具备这些能力,组织仍需要配套的人工复核与例外治理机制。
表格1:高风险 vs 合规导向 薪酬系统特征对比表
| 维度 | 高风险系统常见表现 | 合规导向系统应具备的能力 |
|---|---|---|
| 数据留痕 | 仅保留结果表;日志字段少 | 关键字段全量日志(前后值+操作者+时间+来源)可导出 |
| 算法/公式 | 规则不可解释;权重不可见 | 规则/权重可配置、可审批、可回放;差异原因可追溯 |
| 权限管理 | 一人多权;可绕过审批 | 角色分离(配置/审批/发放/审计分权),强制流程 |
| 版本控制 | 升级覆盖旧口径 | 规则/制度/档位版本快照,可按争议期回溯 |
| 异常处理 | 发现差异靠人工 | 异常阈值预警(同岗差异、津贴突增、频繁改薪)+留痕处置 |
| 证据导出 | 截图/Excel无校验 | 带时间戳水印、导出校验信息、可打包归档 |
2. 制度配套——打破算法黑箱的管理机制
系统只能承载规则,不能替代治理。很多企业败在一点:制度写得“很完整”,但落到系统后缺少“谁来复核、何时复核、复核什么、复核后如何留痕”。
建议把薪酬治理机制拆成三层:
- 事前:规则上线评审。任何影响薪资的规则变更(新增津贴、调整权重、变更档位)必须走“薪酬委员会/HR-法务-业务三方评审”,并在系统中留存评审结论与生效版本。
- 事中:人工复核与否决权。对智能定薪/自动套档/批量调薪,设置强制复核环节;复核不是“点同意”,而是要求填写差异原因标签(绩效、岗位变化、市场对标、技能认证等)并上传依据附件。
- 事后:异常预警与抽检审计。例如设置同岗固定薪酬差异预警阈值(企业可按岗位族设置15%或更低),触发后必须完成说明与纠偏,形成闭环记录。
需要提示的反例:如果企业处于强市场竞价场景(比如关键岗位紧缺、外部报价波动大),同岗差异可能客观存在。此时不是取消差异,而是把差异的“市场对标依据、谈薪审批、保密范围与沟通策略”纳入流程化留痕,避免差异变成不可解释的事实。
3. 数据治理——夯实同工同酬的数据基础
同工不同酬争议的“同工”,最终要落到数据结构上。数据治理做不好,系统再强也会输出错误的对比、错误的分组、错误的预警。
建议从三类主数据入手:
- 岗位与岗位族:岗位编码要能区分工作内容差异(例如销售经理要分赛道/区域/客户类型),并与岗位说明书、任职资格、绩效指标库一一对应。
- 职级与能力等级:同岗不等于同级。很多差异来自能力等级不同但未在系统中结构化表达,导致仲裁中企业只能口头说“他更强”,却没有可验证的等级评估记录。
- 绩效口径一致性:争议期的绩效周期、指标权重、评分规则必须可回溯。尤其是指标调整频繁的业务线,绩效制度版本管理要与薪酬规则版本管理联动,否则会出现“绩效差异解释薪资差异”但绩效口径对不上的硬伤。
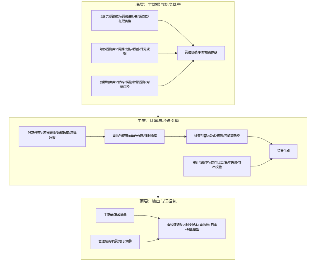
图表2:具备证据自证能力的薪酬系统数据架构图

四、趋势展望——2026年及未来的薪酬合规监管
薪酬合规正在从“事后争议处理”转向“过程可审计”。对企业而言,未来竞争不只比薪酬水平,也比谁的系统更能经得起审计与争议检验。
1. 算法备案与审计常态化
从监管与行业动向看,两类要求正在变得更普遍:
- 过程可审计:劳动监察与仲裁对电子证据的要求更细,不再满足于“制度+结果”,而是要求能还原关键节点(规则何时生效、谁批准、是否告知、是否一致执行)。
- 关键算法/规则的可解释:只要薪酬分配中存在自动决策或半自动建议(哪怕只是“系统推荐档位”),企业就需要准备“解释材料”。不一定是公开源码,但至少要说明变量来源、权重逻辑、例外处理、以及偏差检测方法。
对大型集团或拟上市企业而言,这类要求会进一步被固化为内控标准:把薪酬系统纳入IT审计范围,把薪酬规则变更纳入合规变更管理,把日志留存年限纳入数据合规制度。这里可以用一个类比(本模块仅此一处):薪酬系统会越来越像财务系统——不仅要算得准,还要经得起查。
2. AI伦理在薪酬管理中的强制约束
AI伦理进入薪酬管理,并不意味着企业要建立“高大上”的伦理宣言,而是要处理两个硬问题:
- 偏差检测的制度化:当系统规则或模型可能对特定群体产生系统性不利影响(如性别、年龄、地域、用工形态),企业需要有一套内部检测与纠偏流程。否则一旦出现群体性差异,企业很难证明自己尽到合理注意义务。
- 人工可控与申诉通道:自动化越深,越要保留人工否决权与员工申诉路径。否则员工只能通过仲裁来“强制打开黑箱”,企业也会被动进入对抗性程序。
图表3:薪酬合规风险演进时序图(监管与实务口径变化)

结语
回到开篇问题:当薪酬管理系统选错,企业在仲裁中最吃亏的往往不是“差异被看见”,而是“差异无法被解释”。要把被动局面扭转为可控局面,建议把行动落到以下五件事上:
- 做一次“证据链演练”:用两名同岗员工模拟调薪与津贴变更,要求系统输出可打包的证据材料(规则版本、审批链、日志、对比报告),以此检验系统是否真正可举证。
- 补齐岗位与职级主数据:把岗位族、任职资格、能力等级做细做实,并与绩效口径绑定,避免系统分组与对比失真。
- 把权限分离写进系统配置:配置、审批、发放、审计四权分离;任何改薪必须强制审批并留痕,杜绝“口头同意”。
- 建立差异预警与处置闭环:同岗差异、津贴突增、频繁改薪触发预警;处置要留下原因标签与依据附件,形成可追溯记录。
- 外包也要“交证据”:在合同里明确日志字段、保存年限、争议期数据冻结与一键导出义务,把SLA从交付结果升级为交付证据。
当系统能把“规则—过程—结果”串成一条可回放的链路,同工不同酬争议就不再是纯粹的舆情与对抗,而是一次可被管理的合规检验。





























































