-
行业资讯
INDUSTRY INFORMATION
【导读】
很多HR在做招聘数字化升级时,都会问:“2025年候选人体验系统哪个好?”看宣传都很强大,但真正上手后体验差距巨大。本文站在人力资源智库视角,拆解候选人体验系统的价值逻辑与评估维度,并以5款典型产品为样本,做功能与价格模式对比(产品名称均为示例代称),帮助HR厘清:什么样的系统适合自己、如何谈价、上线后如何真正改善候选人体验,而不只是多买一套“系统摆设”。
过去十年,企业的招聘系统更多关注“效率”:简历量、筛选速度、面试排期。到了2025年前后,越来越多企业发现,仅靠效率并不能解决“招不到、招不稳”的问题——候选人不仅要“被找到”,更要“愿意来、愿意签、愿意推荐别人来”。这背后,一个常被忽略的变量,就是候选人体验。
不少研究和企业实践显示:候选人体验良好的企业,录用接受率更高、招聘周期更短、雇主口碑更容易正向传播。反之,沟通不透明、流程冗长、面试反馈缺失,都会被候选人在社交媒体和职场社区中放大,影响后续招聘转化。
于是,“要不要上候选人体验系统”“2025年候选人体验系统哪个好”成了不少HRD和招聘负责人反复讨论的话题。笔者在与多家企业交流时发现,一个典型误区是:把候选人体验系统当成“美化版ATS”或“短信通知工具”,导致选型时只比功能清单和单价,忽略了体验设计、流程再造和数据能力。
本文尝试从管理与技术两个维度,给出一套更系统的判断框架,并通过5个典型产品画像,帮助读者形成“如何判断哪个候选人体验系统更适合我”的方法论,而不是简单地寻找一个“排行榜答案”。
一、为什么2025年大家都在问“候选人体验系统哪个好”
本模块的核心判断是:候选人体验系统已经从“可有可无的锦上添花”,变成不少企业“必须补的短板”。但市场产品形态和企业认知并不对齐,因此才会频繁出现“哪个好”的疑问。要回答这个问题,先要搞清楚:究竟在解决什么问题,以及不同企业的需求差异。
1. 候选人体验系统到底解决什么问题?
从实践来看,一套成熟的候选人体验系统,至少要解决三类问题:
- 信息不对称:候选人不知道进度、不清楚岗位信息变化,容易产生焦虑与不信任。
- 过程割裂:简历投递、测评、面试、offer发放和入职环节分散在不同系统和工具里,候选人感知是一团乱麻。
- 反馈缺失:很多候选人被“默默淘汰”,得不到任何反馈,留下负面情绪和口碑风险。
对应到系统能力,候选人体验系统并不是简单的“候选人门户”,而是一套围绕候选人视角重构招聘体验的中台,它通常至少包含:
- 多渠道投递入口统一管理与状态同步
- 候选人端进度可视化(类似“快递物流轨迹”)
- 自动化通知(短信/邮件/企业微信/公众号等多通路)
- 在线评估、在线面试、线上offer签署等环节整合
- 调研问卷和NPS类体验评价收集
- 候选人旅程数据沉淀与分析
如果一套系统只做到“发短信提醒面试时间”,那更像是一个通知工具,而谈不上真正意义上的候选人体验系统。
2. 不同类型企业面对的候选人体验痛点不一样
许多HR在搜索“2025年候选人体验系统哪个好”时,潜意识里想要一个“通用最佳答案”。笔者更建议的做法是:先把自己企业放到一个合适的象限里,再去看哪类产品更匹配。
从实践中,常见的三类企业画像如下表:
表1:不同类型企业的候选人体验需求差异(示意)
| 企业类型 | 典型特征 | 主要候选人体验痛点 | 对系统的优先级诉求 |
|---|---|---|---|
| 高校/校招生导向型 | 校招量大、批量筛选、宣讲会与笔试并行 | 投递入口多、进度追踪难、学生“被放鸽子”感强 | 批量处理能力、进度可视化、移动端体验好 |
| 中大型社会招聘导向 | 岗位多样、管理层/专业岗为主,招聘周期偏长 | 面试协调复杂、反馈周期长、候选人流失率高 | 日程协同、自动提醒、候选人反馈收集 |
| 蓝领/服务业招聘 | 招聘量大、流动性强、候选人数字化使用习惯不一致 | 信息获取靠线下、沟通成本高、爽约率与放弃入职率高 | 短信/电话整合、流程极简、低门槛访问 |
不同象限下,对“哪个候选人体验系统更好”的评价标准会完全不同:
- 对校招生导向企业,移动端流程顺畅、校招场景支持可能比高级报表更重要;
- 对服务业企业,短信和电话能力、线下场景支持反而是关键;
- 对中大型社会招聘企业,日程协同与跨部门沟通能力是体验的主战场。
因此,“哪个好”一定要先回答“对谁好”和“在什么场景下好”。
二、判断2025年候选人体验系统哪个好,要看哪几个维度?
笔者观察到,成功上线并真正改善候选人体验的企业,大多在选型时都刻意对这几个维度做了梳理:功能覆盖、体验设计、技术与数据、价格与投入产出。可以将这四个维度理解为一套“候选人体验系统评估框架”。
1. 功能维度:是否覆盖候选人全旅程关键触点
在功能层面,至少要问清三个问题:
- 覆盖哪些旅程环节?
是否只负责投递和通知,还是贯穿投递—测评—面试—offer—入职? - 能否打通现有招聘系统/HR系统?
是单独一套系统,还是可以与现有ATS、HRIS、OA集成? - 是否支持多角色协同?
仅限招聘专员使用,还是支持用人经理、面试官、HRBP等角色便捷参与?
从实践来看,更成熟的候选人体验系统,往往会以“候选人旅程”为主线做功能设计:

如果一个系统在上述旅程中,只覆盖了一两段,就很难真正称得上“候选人体验系统”。在选型时,可以要求厂商用这个旅程图逐点说明其能力覆盖情况。
2. 体验维度:从候选人视角看是否“顺畅、透明、尊重”
功能再多,如果候选人用起来觉得“难用、打扰、被忽视”,体验就谈不上好。笔者建议,从候选人视角做一次反向体验设计检查:
- “顺畅”:步骤是否过多?一个投递要填多少信息?测评、面试、offer签署是否可在同一入口完成?
- “透明”:是否有清晰的进度条?被淘汰是否有合理/体面的反馈?系统是否支持自助查询状态?
- “尊重”:通知频率是否合理?文案是否专业又不过度机械?是否支持候选人多渠道选择联络方式?
在系统能力上,体验好的候选人体验系统往往具备:
- 响应式/小程序等移动端优先设计;
- 语言、文案和品牌形象可配置,便于体现企业风格;
- 对候选人操作错误有清晰提示,并提供便捷的人工求助入口;
- 提供体验调研问卷,支持HR持续改进。
一个实用的小技巧:在产品演示时,邀请一位非HR同事(甚至实习生)从“候选人端”完整走一遍流程,看TA的主观感受,往往比看几十页PPT更有价值。
3. 技术与数据维度:稳定性、集成能力和数据价值
从技术视角看,“2025年候选人体验系统哪个好”往往取决于三个要素:
- 稳定与安全:
- 是否有完善的访问控制?
- 是否支持主流的安全合规要求(如隐私保护、数据加密等)?
- 高峰期并发访问(如校招投递高峰)是否有成功案例?
- 集成能力:
- 数据沉淀与洞察:
- 是否可以看到不同渠道、职位、环节的流失率?
- 能否分群分析:例如对“高意向候选人”“高潜力候选人”的体验差异?
不少企业在早期选型时对“体验”非常敏感,但忽略了数据价值。一套真正优秀的候选人体验系统,不只是沟通工具,更是“候选人体验数据的采集与分析平台”。
4. 价格与投入产出:不仅看单价,更要看模型
很多HR在问“2025年候选人体验系统哪个好”的时候,后半句其实是——“在我们的预算下哪个好”。价格不是不能谈,但如果只比单价,很容易陷入误区。更合理的做法是看:
- 收费模型是否与自身业务匹配
- 按招聘人数计费、按职位数计费、按模块计费、按企业规模阶梯定价,各有优劣;
- 用人波动大的企业,往往更适合灵活度高的计费方式。
- 隐性成本与长期价值
- 是否需要大量内部IT资源支持?
- 培训和变更管理成本如何?
- 能否通过缩短招聘周期、降低offer拒绝率来抵消部分成本?
在实操中,笔者看到效果较好的做法是:先测算一个“目标指标改善空间”,例如:
- 将offer接受率提升一个合理幅度;
- 将关键岗位招聘周期缩短若干天;
- 减少“候选人投诉/负面评价”的频次;
再以此为基础,反推系统的可接受价格区间,这样谈价更有底气,也更容易说服管理层。
三、5款热门候选人体验系统功能与价格对比(示例分析)
基于公开市场形态和与多家企业的交流,候选人体验系统大致可以归纳为五类典型产品形态。为了遵守不指名对比其他具体厂商的约束,本文采用代称:产品A、B、C、D以及红海云候选人体验系统(以“红海云方案”指代)。以下对比仅为典型能力结构示意,不代表真实厂商排名与具体配置。
1. 五类典型候选人体验系统产品画像
表2:5款典型候选人体验系统产品画像(示意)
| 产品代称 | 主要定位 | 适用企业类型 | 功能特点亮点 | 价格模型与大致水平(非具体数值) |
|---|---|---|---|---|
| 产品A:轻量工具型 | 通知与进度查询工具 | 招聘量中等、预算有限的中小企业 | 提供投递确认、面试通知、简单进度查询 | 通常为基础订阅费,整体价格偏低 |
| 产品B:校招场景型 | 校招专用候选人旅程管理 | 高校招聘占比较高的大中型企业 | 支持宣讲会扫码、批量测评、统一进度可视化 | 多按校招季或活动量计费,价格中等 |
| 产品C:蓝领场景型 | 大量一线员工与蓝领招聘场景 | 制造业、连锁服务业、物流等 | 短信/电话整合、极简表单、支持代招聘方协同 | 多按招聘量或门店数计费,单价低、总量大 |
| 产品D:集成平台型 | 与ATS/HR系统深度打通的体验平台 | 已有完善HR系统的中大型企业 | 提供开放接口,把候选人端能力嵌入现有流程 | 以模块+接口计费,整体价格偏中高 |
| 红海云方案 | 招聘数字化与候选人体验一体化 | 希望统一管理招聘与候选人体验的企业 | 在招聘管理、流程编排基础上叠加候选人旅程与体验分析能力 | 通常按企业规模与模块组合计费,灵活配置 |
从表中可以看到,不同产品在定位和价格模型上的差异非常明显。并不存在“全面碾压其他”的绝对最佳选项,更常见的是“在某一类场景中更优”。
2. 五款产品功能对比:覆盖深度与体验设计
如果进一步拆到关键功能点,可以构建一个对比矩阵,辅助判断:
表3:5款典型候选人体验系统关键功能对比(示意)
| 能力维度 | 产品A 轻量工具型 | 产品B 校招场景型 | 产品C 蓝领场景型 | 产品D 集成平台型 | 红海云方案 |
|---|---|---|---|---|---|
| 多渠道统一投递入口 | 一般 | 良好 | 一般(偏线下协同) | 良好 | 良好(可结合招聘门户) |
| 候选人进度可视化 | 基础 | 良好 | 基础 | 良好 | 良好(支持自定义旅程) |
| 自动化通知与提醒 | 基础 | 良好 | 良好 | 良好 | 良好(流程可配置) |
| 在线测评/面试整合 | 较弱(多依赖外部) | 良好(校招测评强) | 一般 | 较好 | 与招聘流程一体化 |
| Offer线上签署与入职前管理 | 较弱 | 一般 | 一般 | 良好 | 良好(与入职流程衔接) |
| 候选人体感体验调研与NPS收集 | 无或较弱 | 一般 | 一般 | 一般 | 提供配置与报表支持 |
| 与现有招聘系统集成 | 一般 | 一般 | 一般 | 强 | 与招聘模块原生集成 |
| 数据分析与报表 | 基础 | 基础 | 基础 | 良好 | 面向招聘与体验的多维分析 |
为了避免“表格好看、落地难”的情况,建议在产品演示环节,让厂商直接演示两个具体场景,例如:
- 一名候选人从投递到面试到收到offer的完整体验;
- 一名被淘汰候选人从“收到通知—填写体验反馈”的完整体验。
如果厂商难以顺畅演示出“候选人视角的一条线”,往往意味着底层产品设计还是以HR视角为主。
3. 价格模式与应用场景的匹配度
在价格层面,多数候选人体验系统不会直接公布具体单价,而是基于企业规模、招聘量、模块组合等因素给出报价。由于我们不适合在此给出具体数字,本节仅从模型合理性层面做分析。
一般来说:
- 产品A(轻量工具型)
- 适合预算有限、招聘量不算特别大的中小企业;
- 一般以较低的基础订阅费提供核心通知和进度查询能力;
- 隐性成本在于后续如果要升级为更复杂的体验系统,可能需要更换平台。
- 产品B(校招场景型)
- 常以校招项目或年度校招量为计费基础;
- 对需要承接数轮宣讲会、笔面试流程的企业较为友好;
- 如果企业校招占比逐年下降,后续需要评估与社招场景统一的问题。
- 产品C(蓝领场景型)
- 通常以门店数量/招聘量为参考设计价格;
- 单价不高,但总量大,对流动性高的行业更划算;
- 选型时更要关注的是短信、电话成本与系统服务的整合效果。
- 产品D(集成平台型)与红海云方案
- 通常按模块+企业规模阶梯定价;
- 价格表面看偏中高,但在已有HR系统基础上叠加候选人体验能力,整体TCO(总拥有成本)反而可能更可控;
- 更适合已经有明确数字化规划、希望构建统一人才数据平台的企业。
HR在与采购、供应商谈判时,可以依据自身业务特征选取一两个更匹配的模型,避免“为了比价而比价”。
四、不同企业如何真正选出“更适合自己”的候选人体验系统?
到这里,我们可以看出,“2025年候选人体验系统哪个好”并不存在标准答案。更现实的问题是:在自己的预算和组织现状下,如何选出那个“更适合”的系统。下面是一套可执行的实践路径。
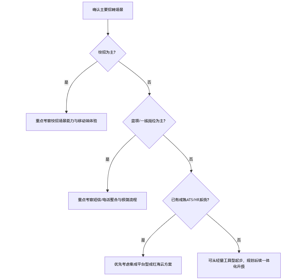
1. 用一个简单决策树把选型走“明白”
可以将选型过程抽象为一个简化决策流程:

在此基础上,再叠加两个现实约束:
- 预算区间:预估可以接受的年度软件投入上限;
- IT与项目资源:企业是否有能力支撑较复杂的系统集成与流程再造。
这样一来,选型就不再是无限散漫的市场“扫货”,而是有边界、有优先级的结构化决策。
2. 内部先做一份“小型候选人体验审计”
笔者建议,在正式看产品演示前,HR团队可以做一次简单的“候选人体验审计”,用一两周时间就能完成,收获却决定性地影响选型方向。可从三个步骤入手:
- 梳理现有候选人旅程:
- 列出候选人从发现职位到入职的每个触点;
- 标记哪些环节候选人最容易感到困惑或焦虑;
- 标记哪些环节HR最忙、最容易出错。
- 访谈或调研少量候选人:
- 通过问卷或访谈了解:信息透明度、反馈及时性、流程便利性等评分;
- 收集典型吐槽和好评,用于检验后续系统是否能对症下药。
- 将问题映射到系统能力:
- 例如“迟迟收不到进度通知”→需要自动化通知能力;
- “面试时间频繁变更”→需要协同日程安排与多方确认能力。
这份“内部诊断清单”比任何厂商PPT都重要,它让选型从“产品驱动”转向“问题驱动”。
3. 看演示时重点盯“候选人端”和“数据端”
在正式看厂商演示时,建议重点围绕两个视角发问:
- 候选人端:
- 候选人在不同阶段看到什么界面?
- 是否支持匿名/实名的体验反馈收集?
- 对于失败候选人的沟通与“体面告别”,系统能提供什么支持?
- 数据端:
- 是否能按岗位、渠道、环节查看转化率和流失率?
- 是否支持导出原始数据,方便与企业自有BI工具结合?
- 是否有预置的候选人体验报告模板?
许多企业在选型时容易只聚焦于“招聘端”界面,而忽略了“候选人端”与“数据端”。从笔者的经验来看,后两者往往才是长期价值的核心所在。
4. 项目落地:不要指望“系统一上,体验自然变好”
就算选到了一款再合适的候选人体验系统,如果不做流程与角色的同步调整,也很难真正改善体验。落地阶段,建议关注三点:
- 流程优化与标准化
- 利用系统上线的机会,对“反馈时限”“通知节点”“淘汰告知方式”等做统一约定;
- 为关键节点设定可执行的SLA,例如:面试结束后多久内必须完成反馈录入。
- 面试官和用人经理的参与
- 将面试官和用人经理纳入系统角色,而不是只让HR一个人“在系统里忙”;
- 为他们制定简洁的操作指引和体验要求,例如:在系统中对候选人打分、写评语,而不是只在口头沟通。
- 持续监测候选人体验指标
- 设定少量关键指标,如:候选人满意度、投诉率、各环节平均等待时间等;
- 每季度复盘,通过系统报表识别薄弱环节,逐步优化。
系统是加速器,不是魔法棒。真正的候选人体验改善,需要招聘团队在行为、流程和观念上的配合调整。
结语
回到文章开头的问题——“2025年候选人体验系统哪个好?”
从智库视角看,更贴切的回答是:对不同企业而言,“最好”的候选人体验系统从来不是同一款,而是那一款能在你当前阶段、在你最紧迫的招聘场景里,真正改善候选人体验、并在技术和成本上都可承受的系统。
如果做一个简要归纳,可以把本文的核心观点压缩为几条行动建议:
- 先搞清楚自己是哪一类企业、主要痛点在哪,而不是先去看市场“排行榜”;
- 用候选人旅程视角重构需求,确保新系统至少贯穿“投递—面试—offer—入职前”的关键触点;
- 从功能、体验、技术与数据、价格模型四个维度系统评估,而不是只比单价或功能数量;
- 在五类典型产品形态中找到最接近自己需求的一两类,再基于具体产品(包括红海云等方案)做详细对比;
- 把上线当成“招聘体验变革”的起点,配合流程优化、面试官培训与体验数据的持续监测。
对于正在搜索“2025年候选人体验系统哪个好”的HR而言,真正有价值的并不是一个被简单给出的厂商名字,而是一套能让你在复杂市场环境中,依然做出清晰判断的思路。如果需要进一步细化不同规模企业的选型清单和实施路线,也可以在此基础上,结合本单位的行业特征和数字化规划,做更深入的内部讨论与方案设计。





























































