-
行业资讯
INDUSTRY INFORMATION
【导读】
金融机构招聘动辄“海投简历+高门槛”,既要快,又绝不能错。一端是能在几分钟内跑完几千份简历的简历筛选系统,一端是依赖资深HR和业务负责人“慧眼识珠”的人工筛选。金融企业究竟该选择简历筛选系统还是人工筛选?本文围绕“简历筛选系统和人工筛选哪个更适合金融行业企业”这一长尾问题,从效率、准确性、合规、公平性等9个维度展开对比,并给出按岗位分层的“人机协同”实践路径,供银行、券商、保险、基金等机构HR参考。
金融行业对“人”的敏感度远超多数行业。一个风控经理的判断失误、一位交易员的道德风险,都可能直接转化为重大损失甚至系统性风险。因此,金融企业在简历筛选阶段就天然带有“风险管理”属性:宁可慢一点,也不能选错人;宁可多看几份,也不能放过隐患。
与此同时,金融机构的招聘压力并不小:校园招聘季几天内涌入上万份简历已是常态,柜员、客服、运营等岗位存在持续补员需求;IT、风控、合规等岗又要在有限的人才市场中“抢人”。这使得“靠人一点点翻简历”变得越来越吃力。
一边是效率焦虑,一边是风险顾虑,问题自然落在:简历筛选系统和人工筛选哪个更适合金融行业企业?
笔者在金融类企业的实践中越来越强的感受是:与其问“选谁”,不如问“在什么岗位、在什么环节,应该让谁占主导”。下面从金融场景特性讲起,再用9个维度做系统对比,最后落到可执行的人机协同方案。
一、金融行业简历筛选的特殊性:先看“赛道”,再谈“工具”
本模块结论:
金融行业的合规与风险属性,决定了没有任何一种简历筛选方式可以“一刀切”。在讨论“简历筛选系统和人工筛选哪个更适合金融行业企业”之前,更重要的是看清:金融招聘本身在哪些方面比其它行业更复杂。
1. 金融招聘的风险与信任门槛:筛选不是“挑好人”,而是“排除风险人”
金融机构在简历筛选环节,核心考量远不止“能力是否匹配”,还包括:
- 是否有可能触发监管或声誉风险
- 是否具备足够的合规意识与职业操守
- 是否具备与岗位匹配的风险偏好和稳定性
这些要素,很难仅靠“关键词匹配”就判断清楚。以一个典型场景为例:
- 相同的“投研岗位”,一位候选人主做固收,另一位主做量化,简历关键词中都写着“资产配置、策略研究”;
- 简历筛选系统可能给出类似的匹配度评分,但资深业务负责人从项目细节和成果描述中,很快就能判断出哪一位更贴近本机构的策略体系与风险偏好。
这意味着:
- 对于风控、投研、合规、资金交易等核心岗位,人工对“细节”和“隐性信息”的阅读与追问不可替代;
- 但对于大量的前台服务、运营支持类岗位,硬性条件的过滤(学历、专业、证书、经验年限)又很适合用系统来提效。
也正因为此,金融企业在考虑“用不用简历筛选系统”时,问题不应该是“要不要替代人工”,而是:在哪些岗位,用系统做“第一道闸门”,在哪些岗位必须由人工做“最后的把关”?
2. 简历筛选系统与人工筛选在金融场景下的大致分工
结合大量实践,笔者更认可这样一种基本分工:系统做“粗筛+分拣”,人工做“精筛+判断”。
可以用一个概览表先把两者在金融场景下的适配度对齐一下(后文9点对比会展开):
表:金融行业中简历筛选系统与人工筛选适配度对比(概览)
| 对比维度 | 简历筛选系统适配度 | 人工筛选适配度 | 金融场景简要说明 |
|---|---|---|---|
| 1. 筛选效率 | ★★★★★ | ★★☆☆☆ | 校招、大批量基层岗位更依赖系统 |
| 2. 硬性条件匹配度 | ★★★★★ | ★★★★☆ | 学历、证书、年限等系统更稳定 |
| 3. 软技能与潜力识别 | ★★☆☆☆ | ★★★★★ | 投研、风控等需要人工深度判断 |
| 4. 合规与风险识别 | ★★☆☆☆ | ★★★★★ | 涉嫌违规、频繁跳槽等需人工甄别 |
| 5. 成本投入与规模效应 | ★★★★★ | ★★☆☆☆ | 招聘规模大越适合上系统 |
| 6. 候选人体验 | ★★★★☆ | ★★★★☆ | 系统可快速反馈,人工可提供温度 |
| 7. 公平性与偏见 | 结构性公平高,算法偏见有风险 | 易受个人偏见影响 | 金融对公平性与合规要求极高 |
| 8. 岗位类型适配 | 对标准化岗位友好 | 对高复杂度岗位友好 | 前台运营 vs 核心业务岗区别明显 |
| 9. 数据沉淀与决策支持 | ★★★★★ | ★★☆☆☆ | 系统可沉淀长期人才数据资产 |
小结:
在金融行业,讨论“简历筛选系统和人工筛选哪个更适合金融行业企业”,本质上是讨论怎样组合两者,才能在不牺牲风控与合规的前提下,把效率拉上去。下面通过9个关键维度展开具体对比。
二、简历筛选系统和人工筛选9点对比:金融企业如何权衡?
本模块围绕金融HR最关心的9个问题,逐项回答“系统更合适”还是“人工更合适”,以及更真实的答案——在什么场景下各自更合适。
1. 筛选效率:海量简历下,系统是刚需
- 对于金融机构的校园招聘、大规模柜员/客服招聘,效率是痛点的第一来源。
- 研究显示,大型企业中超过九成使用ATS(申请人追踪系统)进行简历初筛,正是因为人工在大批量场景下存在天然瓶颈:招聘人员平均只花几秒钟浏览一份简历,很难兼顾速度与质量。
结论:
- 大规模、高标准化岗位(如柜员、运营专员、电话客服等)——系统优先,人工补充。
- 简历筛选系统负责:排除明显不符的简历(专业不符、无相关经验、未取得必要证书等)。
- 招聘人员只需在系统筛选出的“候选池”中做精简与排序。
- 低量高价值岗位——人工为主,系统为辅。
- 系统可以做简单信息聚合与结构化,节省HR“做表”的时间;
- 但不宜依赖系统的“打分”结果直接排除候选人。
风险提示:
如果金融企业在仍然保持较大招聘规模的情况下,坚持以纯人工方式做初筛,容易出现两个后果:
1)招聘交付严重拖延,业务怨声载道;
2)在疲劳状态下匆忙浏览简历,误删高潜力候选人。
2. 硬性条件匹配:系统更稳定,人工更灵活
金融招聘中有大量非常刚性的硬性条件,例如:
- 是否通过证券、基金、期货、银行从业等资格考试
- 是否具备硕士及以上学历、海外教育背景等
- 是否有某类特定业务条线年限要求
简历筛选系统的优势:
- 可以通过字段结构化+关键词规则,将不符合硬性门槛的简历在几秒钟内筛出;
- 标准一旦设定,执行高度一致,不会因不同招聘人员而产生偏差。
人工筛选的补位:
- 对“擦边”情况作灵活判断,例如:
- 学历为双非本科,但在头部机构有扎实实习经历;
- 证书考试成绩即将公布,候选人有较充分证明材料。
金融企业实践启示:
- 对于硬门槛极清晰的岗位(例如某些分行柜面岗),完全可以由系统做硬性过滤,人工不再重复核验;
- 对于硬门槛有“弹性空间”的岗位(如创新业务、科技金融岗位),可以设置“系统建议淘汰+人工复核”机制,避免错杀非典型优秀人才。
3. 软技能与发展潜力:人工几乎是唯一解
抗压能力、职业道德、沟通能力、团队协作、学习速度等软技能,在金融场景尤其关键:
- 投研岗需要长期稳定的研究投入和对市场波动的心理承受力;
- 客户经理既要“会做业务”,也要守住合规和风险底线;
- 风控岗需要在复杂业务和强监管要求之间做出平衡。
简历筛选系统的局限:
- 目前主流系统仍以结构化信息和关键词为主,对“描述背后的行为模式”理解有限;
- 对候选人在项目中承担的真实角色、贡献程度、面对压力时的行为方式,缺乏充分判断力。
人工筛选的不可替代性:
- 有经验的HR或业务面试官,可以从候选人简历中的项目描述、用词细节、逻辑结构中,捕捉其思维方式和行为偏好;
- 在电话初筛、视频面谈中,能快速判断候选人的表达能力、稳定性、价值观倾向。
结论:
对于金融行业的关键岗位和后备人才计划,如果把软技能和潜力判断完全交给系统,很可能带来长期隐性风险。这类岗位需要人工主导,系统只做辅助信息整理。
4. 合规与风险控制:系统可预警,最终责任在人工
金融机构在用人上强调“合规优先”,以下信息通常需要重点关注:
- 是否有被监管处罚、职业违纪记录
- 是否在竞业机构有敏感岗位经历
- 是否存在频繁跳槽、短期多次变更雇主等情况
系统可以做的:
- 通过与内部合规系统或第三方数据接口对接,做基础的黑名单、敏感记录排查;
- 对简历中出现的“敏感关键词”进行高亮提示,例如“违规”“调查”“仲裁”等。
必须由人工承担的:
- 对敏感信息进行背景核实与情境解读:
- 某次“离职纠纷”究竟是劳资问题,还是严重违纪?
- 频繁跳槽是行业正常流动,还是职业不稳定的信号?
- 与业务部门及合规、法务协同,进行必要的背景调查和风险评估。
结论:
在“合规与风险控制”这个维度上,简历筛选系统更像是“雷达”,而不是“裁判”。对于金融行业,系统只能做提醒和信息聚合,最终决策必须回到人工。
5. 成本与投入产出:看规模,别只看系统价格
很多金融机构在评估简历筛选系统时,会纠结一个问题:系统也要付费,人工本来就在,何必多花钱?
从投入产出角度看,需要把视角拉长到“3–5年+机构整体招聘规模”:
- 对于每年只招几十人的小机构,系统投入的边际价值确实有限;
- 对于每年上千上万简历量的大中型金融机构,系统可以显著降低长期的人力成本与加班成本,并减少“高峰期外包应急招聘”的支出。
同时,系统还能带来隐性收益:
- 统一的流程与数据规范,减少因人工失误造成的候选人流失和口碑问题;
- 沉淀下来的数据资产(渠道效果、岗位画像、候选人转化率等),为后续人才策略提供决策依据。
结论:
- 招聘规模大、波峰明显的金融机构:上简历筛选系统+优化人工流程,是成本最优解;
- 招聘规模有限的机构:可以先从轻量化工具或集团统一平台开始,避免“为系统而系统”。
6. 候选人体验:系统带来“速度”,人工提供“温度”
在金融行业,候选人体验与雇主品牌紧密相关。“我投了简历,一个月没有任何消息”几乎是金融求职者的普遍抱怨。
系统的优势:
- 可以实现自动邮件/短信通知:收到简历、进入筛选、被淘汰或进入下一轮等状态,都能在短时间内告知候选人;
- 24/7处理简历,避免出现“HR出差一周,所有简历无人搭理”的情况。
人工的价值:
- 在关键节点(如核心岗位的邀约、谈薪、背景核查前沟通等),个性化沟通能显著提升候选人好感度;
- 尤其是对中高端金融人才,纯机器化流程容易让候选人产生“被流水线对待”的负面感受。
实践建议:
- 对大规模岗位:用系统自动回应基础状态,避免“石沉大海”;
- 对核心岗位和高潜人才:由招聘顾问或业务主管做关键节点的人工触达,营造“被重视”的体验。
7. 公平性与偏见:算法偏见 vs 人的偏见
金融行业在用人方面必须特别重视公平性和合规性。一方面,监管对歧视性用工高度敏感;另一方面,多元化团队对风险识别和创新能力也至关重要。
系统端的风险:
- AI模型如果基于历史招聘数据训练,而历史数据本身带有性别、学校、地区等偏见,系统就可能继承并放大这些偏见;
- 典型问题包括:系统偏好某几所学校、特定地区或某类职业背景,导致候选人结构单一。
人工端的风险:
- 招聘者的个人喜好、刻板印象(如对“跳槽频率”“学校层级”的固有看法)也会造成不自觉的歧视;
- 在疲劳状态下,人更容易依赖“直觉”做决定,而非客观标准。
相对平衡的做法:
- 对系统:
- 定期审计算法输出结果,检查是否对特定群体系统性不利;
- 在规则设计时,尽量减少与“性别、年龄、籍贯”等敏感变量相关的过滤条件。
- 对人工:
- 通过面试官培训与结构化评估表,减少“凭印象打分”;
- 关键岗位的录用决策采用“多方评审+集体决策”,避免单人偏见。
结论:
在“公平性与偏见”维度上,系统与人工都不完美,但可以相互牵制和校正。金融企业更适合采用系统+人工双重审视机制,而不是单押其一。
8. 岗位类型与适用场景:不是所有岗位都需要“重系统”,也不是所有岗位都适合“纯人工”
从岗位特征看,金融机构大致可以分为三类:
- 标准化流程型岗位:柜员、客服、运营支持等
- 专业判断型岗位:风控、合规、法务、审计等
- 高决策价值型岗位:投研、交易、投行项目负责人、高管等
适配策略:
- 标准化流程型岗位:
- 简历筛选系统可承担80%以上的工作:硬性条件过滤+基础排序;
- 人工只在候选名单收敛后做简短复核与面试安排。
- 专业判断型岗位:
- 系统用于收集信息、过滤不合格简历;
- 人工需要深入阅读工作经历和项目细节,进行多轮评估。
- 高决策价值型岗位:
- 系统仅做基础信息结构化与候选人来源统计;
- 招聘委员会或业务线负责人主导人工甄选和背调。
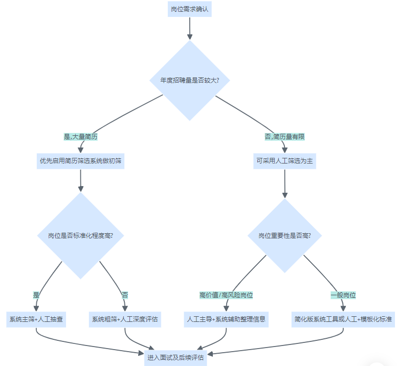
可视化:金融企业选择筛选方式的决策流程(示意)

这张示意图背后的核心逻辑是:先看岗位特征,再决定系统与人工的权重,而不是简单追问“系统好还是人工好”。
9. 数据沉淀与决策支持:系统是“记忆”,人工是“判断”
对多数金融机构来说,一个常见问题是:每年花大量精力筛简历、面试,却很难回答两个问题:
- 哪些渠道真正带来了高质量候选人?
- 哪些岗位的筛选标准过宽或过窄?
如果完全依赖人工筛选:
- 招聘过程中的很多信息仅停留在面试官大脑和零散文件中,难以沉淀为可用数据资产;
- 管理层想分析“近三年风控岗招聘来源与离职率的关系”,往往无从下手。
简历筛选系统的价值在于:
- 记录从投递、筛选、面试、录用到入职的全过程数据;
- 可以分析:
- 不同渠道投递人数、入围率、录用率;
- 不同筛选规则变更前后的候选人画像变化;
- 某一类学校/专业背景候选人的长期绩效和流动情况(前提是与HR系统打通)。
对金融企业的意义:
- 帮助HR从“经验招聘”走向“数据驱动招聘”;
- 为“未来3年零售条线数字化转型需要什么样的人”这类中长期人才规划,提供客观依据。
结论:
在“数据沉淀与决策支持”这一维度上,系统是基础设施,人工很难替代。
如果金融机构希望在人才竞争中形成长期优势,简历筛选系统至少要作为数据中枢的一部分被认真对待。
三、金融行业企业的实践路径:构建适合自己的“人机协同”筛选方案
前两部分回答了“系统 vs 人工谁更适合”的逻辑:没有绝对的“更适合”,只有“在什么岗位、什么环节更适合”。这一部分聚焦可落地的实践路径,供金融行业HR参考。
1. 建立“岗位分层+筛选策略矩阵”
核心做法:
把所有岗位按“业务价值×风险敏感度×招聘规模”三个维度进行分层,然后给出对应的筛选策略。
一个简化示例(可根据各机构实际调整):
- A类:高价值+高风险敏感度+低招聘量(如投研负责人、高级交易员、风控总监)
- 策略:人工主导+系统辅助信息管理
- 系统:收集简历、标准化字段、记录过程;
- 人工:从筛选到录用全程深度参与,多轮面试与专业测评。
- B类:中高价值+中高风险敏感度+中等招聘量(如业务条线中高级经理、资深风控/合规专员)
- 策略:系统粗筛+人工精筛
- 系统:校验硬性门槛、过滤不符合条件简历;
- 人工:重点阅读工作经历与项目,评估软技能与价值观。
- C类:中等价值+中等风险敏感度+大量招聘(如柜员、客服、后台运营)
- 策略:系统主筛+人工抽查
- 系统:承担80%以上的筛选工作,并进行批量排序;
- 人工:抽查系统边缘判定的简历,优化规则,避免“算法越筛越窄”。
这样做的好处是:
- 把“简历筛选系统和人工筛选哪个更适合金融行业企业”这个抽象问题,拆解成可配置的矩阵决策;
- 既不让系统“越界”,也避免人工在不必要的环节大量消耗。
2. 先定义“好候选人”标准,再谈上什么系统
笔者见过不少项目是“先上系统、后想标准”,结果系统上线后,HR发现:
- 规则很粗糙,筛出来的人依旧需要大量人工复核;
- 业务部门频繁抱怨:“你们设的筛选条件把好苗子刷掉了。”
更稳妥的路径是:先用一段时间的“半手工+模板化方法”,迭代出较稳定的筛选标准,再固化到系统中。
实践步骤可以是:
- 选取某一条线的典型岗位(如零售条线客户经理);
- 与业绩优秀者、直属上级、HR一起梳理:优秀者的共同特征有哪些?哪些是必须的硬条件,哪些是加分项?
- 把这些特征拆解成可操作的筛选要素(学历、专业、证书、项目经验、业绩证明等),形成模板;
- 在小范围内由人工按模板执行几轮,检验模板的有效性;
- 通过结果数据和业务反馈微调模板,再交由系统规则实现自动化。
关键点在于:
系统不是替HR想“什么是好人才”,而是把HR和业务总结出来的“好人才标准”执行得更快、更稳定。
3. 打造既“懂金融”又“懂系统”的招聘团队
人机协同能不能落地,核心不在系统功能表,而在人是否会用系统、敢用系统、能跟系统对话。
金融招聘团队需要几类关键能力:
- 行业洞察能力:
- 理解不同业务条线的盈利模式、风险点、监管要求;
- 能把这些理解转化为筛选关键字和评估问题。
- 数据与系统思维:
- 能看懂系统中的数据报表,不把它只当作“记录工具”;
- 知道哪些指标应该通过系统追踪,哪些判断必须留给人工。
- 沟通与影响力:
- 能和业务部门共同制定筛选标准,而不是被动执行;
- 能向管理层解释“为什么要引入或优化筛选系统”。
从实践看,最理想的状态是:在招聘团队中培养1–2位“业务+系统双语”的核心骨干,让他们在引入或优化简历筛选系统时,既代表HR,又能站在业务视角去审视工具适配度。
4. 建立针对系统与人工的“双重风控机制”
既然系统和人工都有可能产生偏见和错误,那么金融企业就有必要在招聘上也引入一点“风控思维”:
对系统:
- 定期抽样:
- 对一段时间内被系统判定为“淘汰”的简历进行人工回看,评估是否有明显“错杀”;
- 监控结构性偏差:
- 例如,某类学校、地区或性别候选人在系统筛选中的入围率异常偏低,需要排查规则和训练数据。
对人工:
- 审阅日志与交叉复核:
- 关键岗位由两名以上评审分别打分,再进行交叉讨论;
- 面试官培训与评估:
- 通过数据分析不同面试官的“录用后绩效相关性”,识别“过松”或“过严”的个体,进行针对性辅导。
通过这种“双重风控”,可以逐步把“人”的经验和“系统”的规则磨合到相对合理的区间,降低因筛选失误造成的用人风险。
结语
回到开头的问题:“简历筛选系统和人工筛选哪个更适合金融行业企业?”
从实践看,很难给出一个简单的二选一答案。更贴近真实世界的结论是:
- 在大规模、标准化岗位上,简历筛选系统更适合作为“第一道闸门”。
- 它能显著提升金融企业的招聘效率,降低人力成本,并沉淀可用数据。
- 在高风险、高价值岗位上,人工筛选必须是“最后的裁决者”。
- 对软技能、潜力、职业道德和风险意识的判断,仍然高度依赖经验丰富的HR和业务负责人。
- 在公平性与合规性方面,系统与人工都不完美,但可以相互校正。
- 通过算法审计与结构化面试制度,金融企业可以在效率与公平之间找到更稳妥的平衡。
如果一定要给金融HR一个可以马上行动的建议,笔者会概括为三句话:
- 先按岗位做分层,给每一类岗位配一套“系统×人工”的筛选组合;
- 先用人工和模板摸清“好候选人”长什么样,再把标准固化到系统里;
- 把系统当成长期数据资产和效率工具,而不是“替代人”的魔法。
当“人”负责判断,“机”负责计算,金融企业在人才市场上的竞争力,往往会悄无声息地拉开差距。对于“简历筛选系统和人工筛选哪个更适合金融行业企业”这一问题,更成熟的答案,也许正是这种清醒地使用工具、审慎地依赖人工的平衡感。





























































