-
行业资讯
INDUSTRY INFORMATION
【导读】
许多企业一提绩效,就想到KPI表格、年终打分,却很少认真追问:什么是绩效导向文化?为什么同样有绩效管理制度,有的组织持续高绩效,有的却人困马乏?本文用约7分钟,从核心概念、关键特征和实践价值三个层面,梳理绩效导向文化的完整图景,帮助管理者与HR看清:如果不从文化入手,再精细的绩效管理也可能只是“纸上功夫”。
绩效考核在很多公司已经不算新鲜事:目标分解、季度打分、年终排名……表格越做越复杂,系统越上越多,真正能说清“绩效为什么总是用不好”的人却并不多。
不少企业管理者的直观感受是:
——“制度都建了,为什么大家还是把绩效当负担?”
——“目标也定得很高,为什么团队冲劲不足?”
——“奖金也发了不少,为什么优秀人才还是留不住?”
从大量实践看,这些表象背后往往不是“绩效工具不行”,而是绩效导向文化缺位:组织在价值观、日常行为和管理习惯层面,并未真正形成“以持续创造高绩效为荣”的共识与土壤。
下面,从三个问题展开:
- 绩效导向文化到底“导向”什么?
- 它对企业有什么实际价值,而不是停留在口号上?
- 在数字化与AI逐步深入管理现场的今天,它会走向哪里?
一、核心概念澄清:不止于考核,而是一张“赋能之网”
这一部分先给一个相对完整的定义:
绩效导向文化,是指一种将“持续创造高绩效”作为共同价值追求和行为准则的组织文化,它通过战略对齐、持续对话、数据驱动与发展激励,把绩效管理从“打分工具”变成“赋能组织与个人成长的操作系统”。
换句话说,它关心的不是“有没有考核表”,而是组织日常的说话方式、决策逻辑和管理习惯,是否真正围绕绩效在运转。
1. 战略解码的“传导器”,而非任务清单
很多企业的绩效管理停在“任务层”:
上面列一堆经营指标,下面再拆成部门任务,人人领到一张清单,至于这些任务和战略之间是什么关系,往往“说不太清楚”。
在绩效导向文化下,绩效不是“要干的活的罗列”,而是战略的语言化和量化:
- 先明确企业未来1–3年的核心战略目标
- 再通过组织绩效,把战略解码为若干关键结果(如关键客户、关键产品、关键区域的突破)
- 然后由组织绩效去牵引部门与个人绩效,而不是简单“按职能拆活儿”
这样的组织,会不断讨论的是:
“这条指标到底撬动的是哪一块战略成果?”
“我们现在做的这件事,对核心结果有没有直接贡献?”
绩效导向文化的底色,是把“做事”升级为“对结果负责”。
2. 持续双向的“对话流”,而非年度表格
在缺乏绩效导向文化的公司,绩效沟通往往只有两个场景:
- 设目标时:上级告诉你“这是你的KPI”
- 年底时:通知你“这是你的结果”
其余时间,绩效就“失联了”。
而在绩效导向文化中,绩效管理本质是一条持续流动的“对话河”,而不是一年一次的“终审宣判”:
- 目标开始前:上下级讨论目标难度、资源配置、风险点,直到双方真正达成共识
- 执行过程中:围绕进度、障碍、优先级,保持有节奏的Check-in(如月度一对一、项目复盘)
- 结果评估时:不只是打分,更是复盘“哪些做法有效、哪些能力需要补课”
当绩效被转化为一系列高质量的对话,而不是僵硬的表格,绩效考核从“压在头上的事”,变成“帮我看清自己”的过程。
3. 经理角色的“教练化”转型
绩效导向文化,对直线经理的要求是完全不一样的。
在传统考核思维里,经理好像是“裁判”:
- 负责盯进度
- 负责打分
- 负责签字
而在绩效导向文化里,经理首先是绩效教练与绩效伙伴:
- 共创目标:和员工一起把“不接地气的指标”改造成可执行的目标路径
- 过程辅导:及时发现偏差、拆解问题、协调资源,而不是年底才翻旧账
- 关注成长:把每次绩效沟通都当作一次成长对话——指出差距,也标记亮点
一句话概括:经理不再只对“结果”负责,更对“帮助团队拿到结果的过程”负责。
4. 数据驱动的“透明场”,减少情绪和拍脑袋
绩效导向文化还有一个关键特征:靠数据说话。
这并不是说要把人“算法化”,而是强调:
- 关键结果尽量可量化
- 过程数据尽量可追踪
- 决策依据尽量可复盘
在这样的文化场域里:
- 销售指标不是拍脑袋要,而是基于市场容量、历史趋势、转化率数据推导出来
- 绩效排名不是完全靠“印象分”,而有事实记录、项目成果、同级反馈等佐证
- 组织可以通过数据,识别哪些部门在创造真实价值,哪些只是“忙碌表演”
数字化绩效平台(例如红海云在人力资源数字化上的实践),在这里起到的是“数据基座”的作用:自动采集过程数据、展示多维看板,让绩效对话少一点情绪、多一点事实。
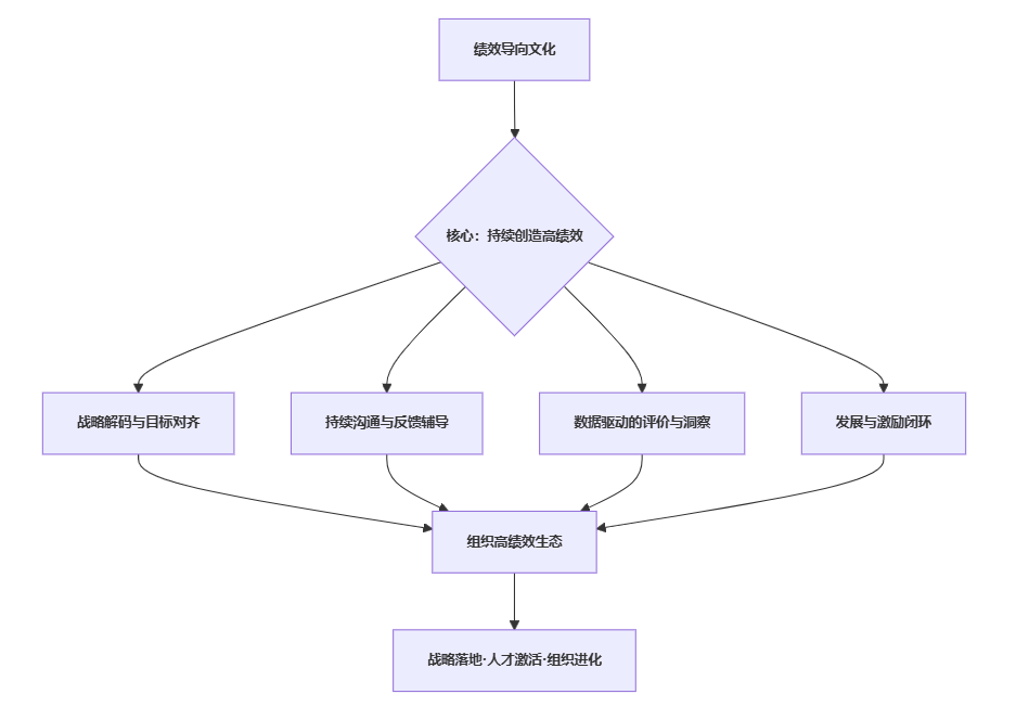
为了更直观地理解绩效导向文化的构成,可以用一个结构图来呈现:

5. 概念对比:它与“任务导向考核”有何不同?
很多时候,管理者口中的“绩效导向”,实际上还是传统任务考核。两者的差异,可以简单对比:
表1 任务导向/传统考核 vs 绩效导向文化
| 维度 | 任务导向 / 传统考核 | 绩效导向文化 |
|---|---|---|
| 核心焦点 | 完成上级下达的任务、事后评估 | 围绕战略结果,持续创造高绩效 |
| 管理者角色 | 监督者、打分人 | 教练、绩效伙伴、资源整合者 |
| 沟通方式 | 年度/季度集中评估,偏单向 | 全周期、多节点、双向对话与辅导 |
| 与战略关系 | 指标零散,与战略关联度弱 | 由战略解码而来,层层传导 |
| 数据使用 | 为了打分、排名 | 为了洞察问题、优化决策、规划发展 |
| 员工感受 | 被评判、压迫感强 | 被看见、有挑战也有支持 |
从这个意义上说,“有没有KPI”并不重要,重要的是组织是否真的“以高绩效为荣”,并用一整套做法去保障。
二、实践价值深度剖析:为什么它是组织进化的“必选项”?
很多公司把绩效导向文化当成“软话题”——听上去重要,但忙起来总是被别的事情挤掉。
从实践看,一旦把绩效导向文化真正建起来,它带来的往往不是“某一项指标好一点”,而是整个组织运行逻辑的升级。
1. 战略执行的“加速器”:让每个人都知道自己在为哪件大事发力
战略落地难,是各类调研中反复出现的高频痛点:
- 战略报告写得很精美
- 重点项目列了一大堆
- 真正理解战略、能说出“我今年的工作怎么支撑战略”的人,比例并不高
绩效导向文化在这里扮演的是“翻译”和“放大器”的角色:
- 把高层的抽象战略,翻译成少数几个关键组织绩效结果(如:核心客户份额提升、关键产品盈利能力改善)
- 再通过部门与岗位目标,将这些结果进一步细化为可操作的战场与打法
- 在绩效周期中,通过对进度与偏差的持续回顾,督促组织及时修正路径,而不是到年末才发现“偏航”
有了这样一套文化与方法,员工每天面对的就不再是一堆零散任务,而是能清楚回答:
“我现在正在做的事情,对公司今年最重要的三件事,究竟贡献在哪里?”
这就是绩效导向文化对战略执行力最直接的价值:让所有人心往一处想、劲往一处使。
2. 管理失效的“解药”:从“表格管理”转向“对话管理”
很多组织的绩效管理,一旦往细里看,往往变成三件事:
- HR催填表,业务说“忙,先放一放”
- 经理到期凑时间把打分表填完,很难腾出时间做认真沟通
- 员工只对分数和奖金感兴趣,对过程复盘和发展建议兴趣不大
这类“表格管理”的共同问题是:
绩效管理被当作一项合规性工作,而不是提高组织效能的管理工具。
一旦明确要建设绩效导向文化,管理动作会发生明显转变:
- 流程再设计:将绩效沟通节点嵌入业务节奏,比如月度业务例会后安排团队复盘、一对一绩效对话;
- 能力再培养:对直线经理进行绩效沟通与教练式辅导培训,弱化“打分技巧”,强化“提问、倾听和共创解决方案”的能力;
- 工具再定位:让绩效系统(如红海云的绩效管理模块)从“打分录入工具”,升级为“目标看板+过程记录+对话日志+数据分析”的综合平台。
这时候,绩效表格不再是“我要交给HR的一份作业”,而是经理手里一份“管理日志”:
- 记录目标变化
- 沉淀关键事件
- 支撑数据分析
- 追踪成长曲线
对组织来说,这是一剂缓解“管理空心化”的解药:管理话语权从“凭印象拍板”,转向“基于事实对话”。
为了更清楚地看到数字化在其中的角色,可以用一张表简单梳理。
表2 数字化如何赋能绩效导向文化的四大支柱
| 文化支柱 | 数字化赋能体现 |
|---|---|
| 战略对齐 | 通过在线OKR/KPI目标地图,将公司、部门、个人目标可视化关联,一目了然谁在支撑哪条战略战线 |
| 持续对话 | 在工作流中嵌入Check-in提醒、1:1面谈记录、即时反馈功能,让沟通“发生得更自然、更有记录” |
| 数据驱动 | 自动采集业务数据、过程数据,输出多维度看板与预警,让偏差早暴露、决策有依据 |
| 激励闭环 | 绩效结果与薪酬、晋升、培训等模块自动联动,实现“评-奖-育”闭环,兑现公开、节奏清晰 |
3. 人才激活与发展的“催化剂”:从“给你打分”到“帮你成长”
从员工的视角看,绩效导向文化的价值,很大程度在于“我在这里努力,是有成长、有回报的”。
在这样的文化下,绩效不再只是决定“今年奖金多一点少一点”的一张单据,而是:
- 一份清晰的能力画像:通过对结果和行为的综合评价,让员工知道“我到底擅长什么,短板在哪”
- 一条相对明确的成长路径:绩效结果与岗位晋级、职级发展标准联动,让员工看到成长台阶
- 一套相对透明的激励逻辑:同岗同责的绩效差异,体现在薪酬、机会和资源上,员工可以理解“为什么他拿得多”
这类环境里,管理对话的核心不再是:
“你这次是B还是C?”
而更像是:
“你这次在两个关键项目中表现出哪些优势?如果想迈向下一档岗位,接下来一年你要补什么能力,我能提供哪些帮助?”
绩效导向文化在这里扮演的是“把人从模糊评价中解放出来”的角色,帮助员工更清晰地经营自己的职业生涯。
4. 组织韧性与进化的“基石”:在变化中持续调整,而不是一年算一次总账
市场环境日益不确定,既定计划被打破的频率越来越高。
如果绩效体系仍然以“年初一锤定音、年底一评了之”的节奏运行,组织的反应速度很难跟上外部变化。
绩效导向文化有一个重要的内核:把绩效管理看成“持续诊断与调整”的过程:
- 目标可以根据环境变化适度修订,但修订必须有数据、有依据、有对话
- 绩效面谈是审视“哪些假设错了、哪些做法有效”的机会
- 对于表现出的新机会、新能力,组织愿意通过资源和激励做出快速响应
这类组织更像一个“学习型系统”而不是“计划执行系统”:
- 面对波动与冲击,能够根据绩效数据快速迭代策略
- 不再迷信“年度指标”,而是更重视“在关键节点做出正确调整”
- 久而久之,形成一种“遇事先看数据、先做复盘”的集体习惯
从长远看,这种习惯,就是组织韧性最实在的来源。
用一个“飞轮”来形象展示绩效导向文化的价值循环:

当这个飞轮真正转起来时,绩效导向文化的价值就不再需要靠口号证明,而会反映在组织真实的业绩与健康度上。
三、未来演进:从“管控考评”走向“智能发展”
当我们谈“什么是绩效导向文化”时,不能只停留在今天,还要看到技术进步正在重塑它的实现方式。
可以把绩效管理的演进,粗略看成三段:

绩效导向文化在未来,很可能体现为三种新的特征。
1. AI赋能的实时反馈与个性化辅导
今天的很多绩效对话,仍然依赖管理者的主观记忆与个人能力。
而随着业务系统、协作工具与HR系统数据打通,结合AI分析,会出现一些新的可能性:
- 系统自动识别“关键事件”:例如某次客户重大投诉、某个项目高质量交付,被标记为值得讨论的节点
- 给管理者推送辅导提醒:在项目关键里程碑时,提示“建议与X进行一次复盘对话,可参考以下话题清单”
- 为员工生成个性化发展建议:基于历史绩效数据与能力模型,提示“你在跨团队协作上表现突出,可考虑向项目经理路径发展”
这意味着,绩效导向文化中的“持续对话”和“教练式辅导”,不再完全依赖管理者的自觉,而会得到技术的实时帮助。
2. 数据洞察驱动预测与敏捷调整
在绩效导向文化下,本来就强调“数据驱动”。
当数据维度更丰富、计算能力更强时,绩效管理会从“事后看分”,逐步走向“事前预警、事中干预”。
例如:
- 对某销售团队的客户转化率、报价周期、客诉率等数据进行分析,系统提前预警“未来两个月可能难以完成目标”,建议调配资源或调整策略;
- 通过跨团队对比,发现某位中层在带团队方面持续表现突出,可以更早识别为高潜经理人,纳入关键人才池;
- 对部门间协作数据做图谱分析,识别出“隐形关键人”和“协作瓶颈点”,为组织结构优化提供参考。
这些都让绩效导向文化从“看结果好不好”,拓展为“看系统哪里需要优化”,进一步强化了它的组织进化功能。
3. 重心从“评价过去”转向“赋能未来”
如果说传统绩效管理最关心的是“上一周期你做得怎么样”,那么在智能化时代,绩效系统会越来越像一个“共同成长的伙伴”:
- 和员工一起规划中长期发展目标,而不是只关注本年度得分
- 根据岗位变化与业务方向调整,动态推荐能力提升路径和学习资源
- 帮助管理者更公平、全面地看待员工,用数据补全“人脑记忆”的漏洞
当绩效导向文化与智能化工具真正结合,绩效管理就会从“管控考评系统”,升级为“发展赋能系统”:
既不放松对结果的追求,也不忽视对人的发展投入。
结语:回到那个问题——什么是绩效导向文化?
文章开头的问题再拿出来看一眼:什么是绩效导向文化?
综上展开,其实可以用三句话来概括:
- 它不是几条标语,而是一套围绕“持续高绩效”运转的组织习惯。
体现在战略如何解码、目标如何设定、沟通如何进行、数据如何使用、激励如何兑现。 - 它让绩效管理从“打分工具”变成“组织发展引擎”。
对企业而言,是战略落地的加速器,是管理失效的解药,是人才激活与组织韧性的基础设施。 - 在数字化和AI的加持下,它正从静态考评,走向智能发展。
技术并不会替代绩效导向文化,反而会让它更落地、更细腻、更具前瞻性。
如果你是HR或业务管理者,比较务实的起点是三个动作:
- 先统一认知:在管理团队中明确一个共识——绩效管理的目标不只是“分奖金”,而是“让战略落地、让人和组织都更好”。
- 再改一两个关键做法:比如,把年度面谈升级为“全年多节点对话”;把目标讨论从“上级单向下达”改成“上下级共创”。
- 同时善用数字化工具:用系统去固化目标对齐、过程记录和数据分析,让好的绩效管理习惯更容易坚持。
当这些具体的小改变累积起来,你会发现:
组织里关于绩效的谈话,不再只是“我得了几分”,而是“我们离想要的结果还有多远、下一步要一起做什么”。
那时,绩效导向文化,才算真正开始落地生根。





























































