-
行业资讯
INDUSTRY INFORMATION
【导读】
越来越多的大中型企业希望通过敏捷绩效工具支撑OKR、持续反馈和人才发展,但“买什么、怎么用不浪费钱”始终没有标准答案。本文围绕敏捷绩效工具和大中型企业绩效管理诉求,从文化、规模、成本、技术四个维度拆解选型逻辑,重点回答“大中型企业适合使用什么敏捷绩效工具”,并结合四类经济实用产品形态给出场景化推荐及落地路径,可作为HR、业务负责人与信息化团队的联合决策参考。
某人才管理研究机构的调研显示,中国企业中真正实现“高敏捷度绩效管理”的比例,大约只占整体的三分之一左右。多数大中型企业已经意识到年度KPI+年终打分的模式越来越“跟不上节奏”,却又在工具选型上左右为难:
一边是业务端不断提出的需求——季度甚至月度调整目标、对一线团队的即时反馈、跨部门协同目标的透明可见;另一边则是IT和财务的现实约束——预算有限、系统已经很多、实施精力不足。
在企业实践中看到一个常见悖论:工具越昂贵、功能越齐全,最后真正被用起来的功能反而越少;而一些看似“轻量”的敏捷绩效工具,因为与组织文化和管理方式高度契合,反而带来了更高的投入产出比。这也引出本文的核心问题:大中型企业适合使用什么样的敏捷绩效工具,才能既满足敏捷要求,又不陷入高成本、低使用的陷阱?
下面的内容,将沿着“匹配维度→工具类型→落地支撑”的路径展开,既谈工具,也谈组织能力建设。
一、敏捷绩效工具选型的核心匹配维度
本模块的核心结论是:大中型企业选型敏捷绩效工具,不是“谁功能多、谁就好”,而是要看与自身组织基因和业务场景的匹配程度。一个简单的公式是:
工具价值 ≈ 文化契合度 × 规模弹性 × 成本效益 × 技术生态适配度
如果忽略其中任一维度,都很容易出现“上线很热闹,用了三个月就‘躺平’”的局面。
1. 文化适配性:工具要服务于“怎么管人”的共识
文化适配性是所有维度中最易被忽视、却影响最深的一项。
很多大中型企业推行OKR或敏捷绩效时,表面上是引入了新工具,本质上却仍然停留在“刚性考核”的旧思维:目标一旦定下几乎不准动,评分依然与奖金强挂钩,员工只要听到“绩效”两个字就条件反射般地紧张。这种氛围下,就算工具界面再现代,也难以发挥敏捷绩效的真正价值。
可以从下面两个典型管理取向,来审视工具的文化适配性:
- 创新驱动、容错度较高的组织
- 特点:鼓励试错、允许目标滚动调整、重视成长反馈。
- 工具侧重点:更适合以OKR为核心、强调目标透明与持续复盘的敏捷绩效工具,功能上需要支持目标可视化、频繁Check-in、反馈与辅导记录等。
- 风险提醒:如果工具内仍然设计了过于刚性的“分数—奖金”逻辑,会削弱员工愿意设定挑战性目标的意愿。
- 效率驱动、强调标准化执行的组织
- 特点:流程和指标较为成熟,强调对成本、质量、交期等硬指标的达成;对创新有需求,但短期仍以“稳”为主。
- 工具侧重点:更适合“敏捷KPI+部分OKR”的混合模式,工具需要既能管理基准指标,又能容纳少量创新型目标与灵活的过程反馈。
- 风险提醒:如果一味照搬互联网企业的OKR工具,而缺乏对关键运营指标的管理能力,很容易出现“目标好看、结果难交付”的落差。
判断标准很简单:问一句——我们希望员工把这个工具当成“考核系统”,还是“工作协同与成长系统”?
前者更偏传统绩效,后者才是真正的敏捷绩效。工具选型应该与这个答案保持一致。
2. 规模兼容性:工具要扛得住“多层级、多业务”的复杂度
大中型企业的一个天然特征,是层级多、板块多、区域多。一个敏捷绩效工具在小团队中看起来非常顺滑,但一旦扩展到几千人、上万人,就会暴露出诸多问题,例如:
- 目标之间无法系统对齐,只能靠Excel拼接;
- 不同事业部采用不同的目标模板,管理层难以整体盘点;
- 一次上千人的绩效评估周期,系统性能吃紧,体验变差。
从规模兼容角度,建议至少从两个层面审视工具能力:
- 横向:能否支撑多业务、多区域的差异化需求
- 是否支持按事业部/区域配置不同的目标模板与评价要素?
- 是否支持多种角色(直线经理、项目负责人、HRBP)参与目标协同与评估?
- 对矩阵型组织,跨部门项目目标能否平滑地挂接与展示?
- 纵向:能否支撑多层级目标的高效联动
- 集团—事业部—部门—班组—个人,多层级目标分解是否有清晰的映射关系?
- 战略目标调整后,系统中能否快速进行批量联动与通知?
- 高管是否可以在一个视图中看到“关键目标的集团全景”?
如果一个工具在演示时非常轻快,但一问“能否支持我们几百个部门、几千个岗位的目标视图”,就开始含糊其辞,那么在大中型企业落地的风险就比较高。
3. 成本效益比:算清楚“买、用、管”的三笔账
很多选型讨论只盯着“人均多少钱”,这其实只是冰山一角。对于大中型企业,敏捷绩效工具的成本至少包含三类:
- 采购成本:许可费、实施费、必要的集成费用;
- 使用成本:员工与管理者投入到使用系统上的时间,培训成本;
- 管理成本:HR和IT为维持规则、调整流程、处理异常所付出的精力。
一款真正“经济实用”的敏捷绩效工具,应该在三个层面帮助企业实现正向的成本效益比:
- 以“少量功能+高使用率”替代“大而全+低使用率”;
- 通过自动提醒、自动汇总、在线协同,减少HR手工催办与数据整合时间;
- 减少“年度一评”的高峰拥挤,把绩效管理变成分散在全年的小成本动作。
在案例中的观察是:大多企业并不是“钱不够”,而是“花在不用、或用不好的地方太多”。选型之初,如果就能把未来三年的总拥有成本(TCO)与预期效能提升做一个粗略测算,会比单纯比价更有意义。
4. 技术扩展性:别让敏捷绩效成为新的“数据孤岛”
从技术角度看,敏捷绩效工具既是一个“前端工作台”,也是一个“数据采集器”。如果它与现有系统割裂,就会出现:
- 目标与岗位职责、任职资格、培训记录无法打通;
- 绩效评估结果不能自动进入晋升任免、薪酬调整流程;
- 管理层要看一个综合分析报表,需要从多个系统导出再手工合并。
因此,在技术扩展性上,建议重点关注:
- 与现有HR系统的集成能力
- 是否提供开放API?
- 能否与核心人力(组织、岗位、人员主数据)、考勤、薪酬、学习系统进行双向数据交互?
- 对已有单点登录、统一身份认证平台支持程度如何?
- 数据结构与分析能力
- 绩效数据的维度(目标、行为、潜力等)是否足够支持后续人才盘点?
- 是否支持自定义指标与报表?
- 对接BI平台或数据仓库的难度如何?
总结来看,工具技术扩展性决定了“今天为了敏捷绩效多建设的一块地,将来能不能长成整个人才管理的数据森林”。
表格:敏捷绩效工具四大匹配维度评估矩阵
| 维度 | 关键评估指标 | 诊断问题举例 |
|---|---|---|
| 文化适配性 | 创新容忍度、决策风格、激励方式 | 目标能否按季度调整?评分是否一刀切挂奖金? |
| 规模兼容性 | 支持的组织层级、并发能力 | 能否支撑上万人、上百部门的目标对齐? |
| 成本效益比 | 3年总拥有成本、功能使用覆盖率 | 有多少功能是真正会被一线频繁使用的? |
| 技术扩展性 | API开放度、数据模型、集成难度 | 与现有HR系统打通,要不要大量定制开发? |
二、按需求分层:四类经济实用敏捷绩效工具
本模块的核心观点是:大中型企业没有“唯一正确”的敏捷绩效工具类型,而是要结合自身需求,在四类典型产品形态中做出取舍或组合。
与其问“哪家最好”,不如先搞清楚“我们现在最需要哪一类能力”。
表格:四类敏捷绩效工具的核心能力与经济性对比
| 工具类型 | 核心优势 | 典型应用场景 | 成本特征(相对) |
|---|---|---|---|
| OKR专项工具(轻量化) | 界面简洁、聚焦目标管理 | 创新业务部门试点、科技/产品团队 | 低 |
| 敏捷绩效一体化平台 | OKR+反馈+发展一体化 | 需系统升级的中大型企业 | 中偏高 |
| HR套件中的敏捷绩效模块 | 与人事、薪酬、组织数据打通 | 已有HR系统的集团型企业 | 中 |
| 基于低代码平台的自建工具 | 高度定制,贴合内部流程 | IT能力较强、需求高度个性化的企业 | 高(建设型) |
下面分别展开。
1. OKR专项工具:适合“从一点突破”的敏捷起步
定位:以目标管理为核心的轻量级敏捷绩效工具。
这类工具普遍具备以下特征:
- 简洁的OKR编辑与展示界面,支持目标树或目标地图;
- 定期Check-in与进度更新,促进团队围绕目标复盘;
- 评论、点赞等基本互动能力,支持跨部门协作沟通;
- 简单的评分或复盘记录功能,但往往不过度强调“打分”。
典型适用场景:
- 在大型组织中,先在某个创新业务单元、研发团队或新事业部试点敏捷绩效;
- 领导层希望借助OKR,推动战略目标的下沉与透明,而不急于调整整套绩效制度。
优势分析:
- 部署和上手快,变更成本小,适合试点与迭代学习;
- 界面友好,一线员工使用门槛低,有利于提高使用率;
- 费用相对可控,通常按人均月费或年费收取,总成本可预测。
注意边界:
- 如果企业已经有较为复杂的绩效流程(如多维度评分、强制分布等),OKR专项工具往往无法完全承载,需要与原有系统并行或集成;
- 这类工具更偏“目标管理”,若指望其单独解决“晋升、薪酬调整”等硬性管理问题,会出现力不从心。
对于很多刚刚起步的大中型企业,我们更倾向于建议:先用OKR专项工具在一两个关键战场把“目标对齐+透明复盘”做扎实,再考虑是否要升级为更重的一体化平台。
2. 敏捷绩效一体化平台:适合“系统性升级”的企业
定位:在一个平台中整合OKR(或目标管理)、绩效评估、实时反馈、员工发展等模块,实现从目标制定到结果应用的全过程管理。
功能上,一体化平台通常包括:
- 多层级目标管理(OKR或KPI+OKR混合);
- 绩效计划、过程跟踪、周期复盘与结果评估;
- 实时反馈、表扬、改进建议、辅导记录;
- 能力模型、发展计划、培训推荐等连接发展模块;
- 多维报表与仪表盘,支持HR与管理层洞察。
典型适用场景:
- 绩效管理“动一次就是全身”的大中型企业,希望通过一次系统升级,建立统一的方法论和工具平台;
- 过去以年度KPI为主,计划在2–3年内逐步过渡到敏捷绩效模式,需要同时兼容新旧模式。
优势分析:
- 一站式体验,减少“多个系统切换”的割裂感;
- 数据集中,有利于后续人才盘点、关键人才识别;
- 一次性梳理流程,有利于形成组织统一语言。
注意边界:
- 选型和实施周期较长,前期共创与流程设计要求高,对HR团队与业务管理者的参与度有一定要求;
- 如果管理思路尚未统一,贸然“一步到位”,容易导致平台功能多、实际启用少,形成新的浪费。
一体化平台适合那些已经在局部试点有过敏捷实践积累、且高层愿意推动“统一变革”的大中型企业。没有任何管理共识做支撑,一体化平台很难“代替思考”。
3. HR套件中的敏捷绩效模块:适合“已有系统要升级”的集团企业
许多集团型企业已经部署了较完整的HR信息系统,包括组织人事、薪酬福利、考勤排班、招聘培训等模块,其中往往也附带绩效管理模块。近年来,这些套件也在不断增加敏捷绩效相关能力,例如:
- 支持OKR或短周期目标管理;
- 引入持续反馈、即时表扬等轻量功能;
- 允许将绩效结果与薪酬调整、任职资格评定自动关联。
典型适用场景:
- 已有成熟的HR套件,数据都集中在同一平台,企业更希望“在原系统上做升级”,而非新上一个独立产品;
- 对绩效数据与其他人力数据的打通有刚性需求(如绩效结果自动进入任职资格体系、干部盘点报表等)。
优势分析:
- 天然与现有人力数据打通,无需再做大量接口开发;
- 对于IT和信息化部门来说,系统架构更简单、可控;
- 对用户来说,登录渠道、界面风格统一,降低学习成本。
注意边界:
- 有些“附带型”绩效模块在敏捷能力上相对保守,例如OKR配置不够灵活、反馈交互偏弱等;
- 如果企业希望大幅调整绩效理念(弱化评分、强化发展),需要评估套件模块能否承载这种转变。
这种场景下,建议是:将“是否沿用套件模块”看作一项架构决策,而不是价格决策。如果套件模块的敏捷能力已经够用,且未来3–5年不会有太激进的管理变革,那么在原平台上升级会更加经济;如果管理团队已经有明确的敏捷转型蓝图,而套件模块束手束脚,那么也要有勇气“突破原有系统”。
4. 基于低代码平台的自建工具:适合“个性化诉求强”的企业
近年来,低代码/无代码平台的普及,让不少大型企业萌生了一个想法:要不要自己在低代码平台上搭一套敏捷绩效工具?
这种方式的典型特征是:
- 由内部IT团队或HR信息化团队牵头,利用低代码平台搭建表单、流程、看板;
- 可以高度贴合企业内部的管理流程与术语;
- 与现有系统的集成由内部团队掌握节奏。
典型适用场景:
- 企业内部IT能力较强,有专门的应用开发与运维团队;
- 管理模式高度个性化,标准产品很难完全匹配;
- 对数据安全、存储位置有特殊要求,希望更多掌握在自己手里。
优势分析:
- 灵活可塑,可随企业管理实践的演进持续调整;
- 业务部门参与度高,有利于形成“自己的系统、自己的规则”的认同感;
- 在长期视角下,如果复用同一低代码平台搭建多种应用,整体投入产出比可能较高。
注意边界:
- 真正的成本主要在开发和持续运维,而不仅是平台许可费;
- 如果缺乏专业的产品设计与用户体验能力,自建系统容易“能用但不好用”,影响员工使用意愿;
- 一旦关键开发人员流动,系统迭代和维护可能受到较大冲击。
对这类路径,通常建议:先用现成产品验证关键管理思路,再将成熟的流程固化到低代码平台上自建,而不是从零开始在纸面概念上直接搭系统。
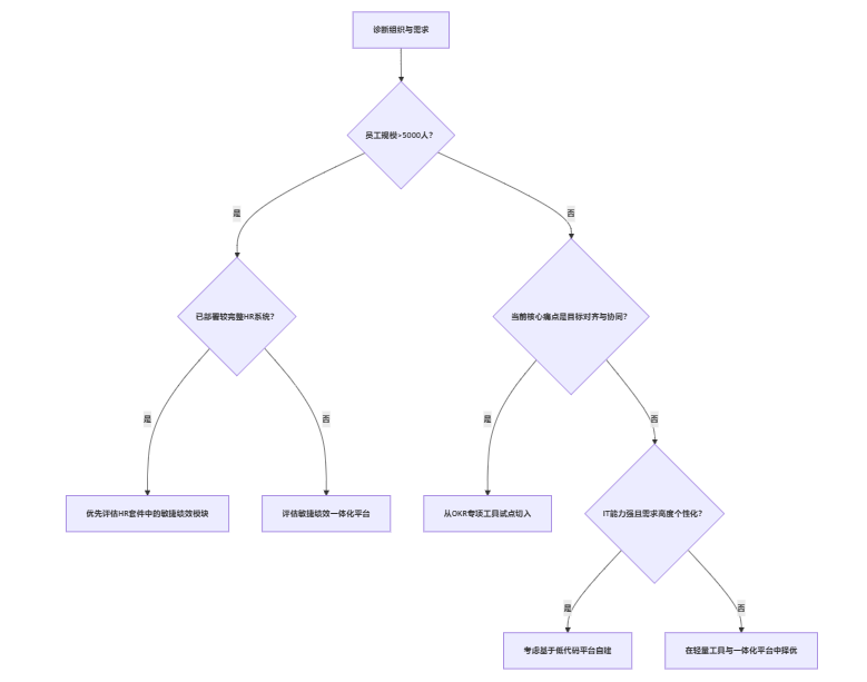
工具选型决策示意(流程图)
下面用一个简化的决策流程,帮助大中型企业快速判断方向:

从这个决策树也可以看出:“大中型企业适合使用什么敏捷绩效工具”并没有标准答案,只有对自己最合适的路径。
三、从试点到规模化:敏捷绩效工具落地的关键支撑
很多企业在工具选型上花了大量时间,一旦项目立项,却发现真正的挑战在“上线之后”:登录率不高、管理者不用心、数据质量堪忧。
本模块的核心判断是:工具只是显性部分,真正决定成败的是管理机制、数据治理和推广路径这三大支撑体系。
图示:落地支撑体系三支柱

1. 管理配套三层设计:让工具有“用武之地”
在过往的案例中观察到,一个敏捷绩效工具“活起来”,至少需要以下三层管理设计:
- 高层共识与目标校准机制
- 通过季度或半年战略解码会议,把组织级关键目标转化为可管理的OKR或关键任务;
- 明确哪些目标允许中途调整、调整需要什么审批;
- 通过工具,将高层的战略意图转化为普通员工能看懂、能行动的目标地图。
- 管理者赋能与能力建设
- 为一线和中层管理者提供反馈技巧、绩效面谈、教练式沟通等训练;
- 在工具中预置“谈话小助手”:例如面谈提纲模板、复盘引导问题等;
- 把“用好工具”纳入管理者的关键职责,纳入管理评估。
- 绩效结果与激励的理性挂钩
- 明确OKR等敏捷目标的达成情况对绩效和奖金的影响程度,而不是“完全一刀切”;
- 对挑战性目标给予合理的容错空间,例如达成度在60%–70%时仍然认可其价值;
- 对于过程中的积极行为和协作贡献,给予在工具中可见的正向记录。
如果缺乏这三层设计,工具很容易沦为“打卡系统”,员工只是在截止日期前被动录入数据,而真正有价值的对话和反馈仍然发生在系统之外。
2. 数据治理三原则:既要“敢用”,也要“会用”
敏捷绩效工具的一大价值,是让“绩效不再只是年终一张表”,而是全年形成大量结构化、半结构化数据。如何治理这些数据,直接关系到员工信任与后续分析价值。
可以从三个原则来把握:
- 合规性原则
- 确保员工知情其数据将如何被使用,哪些用于评估,哪些仅做发展参考;
- 遵守相关隐私与个人信息保护法规,对敏感数据的权限进行精细化控制;
- 明确数据保留周期与删除机制,避免“永久留痕”的恐惧感。
- 安全性原则
- 对访问进行分级控制:例如同事之间是否互见评分、上级是否能看到所有历史记录;
- 采用必要的加密与审计机制,防止内部滥用数据;
- 对外部访问和移动端访问进行安全防护(VPN、单点登录等)。
- 有效性原则
- 避免大量无效、情绪化的反馈充斥系统,必要时引入简单的自然语言分析或规则过滤;
- 对评分习惯进行校正,如通过校准会议、评分分布提示,减少“人人都是高分”;
- 对关键数据进行抽样核查,避免因为数据质量问题误导管理决策。
很多企业谈“数据驱动绩效管理”,但真正难的是:让员工愿意在工具里留下真实而有价值的数据。这背后既是技术问题,更是信任问题。
3. 渐进式推广路径:从“一个点好用”到“全组织会用”
我们更赞同一种“螺旋上升式”的推广思路,而不是一开始就追求“大而全上线”。
可分为三个阶段:
- 试点阶段:在有意愿、有能力的业务单元中种一颗“样板树”
- 选择1–2个高管亲自挂帅、业务压力较大但创新意愿强的单位作为试点;
- 在试点中优先解决一个最痛的问题,例如“跨部门目标扯不清”“年终才知道偏了方向”等;
- 用工具配合方法论,打造可复制的经验和故事,而不是先追求完美的制度。
- 推广阶段:在流程标准化的基础上,扩展到更多业务
- 形成统一的目标管理与绩效周期框架,但允许局部弹性空间;
- 梳理与其他人力模块(如晋升、调薪)的衔接流程,避免“上线一个系统,牵出一串制度问题”;
- 配套开展管理者培训与沟通宣导,把成功案例变成推广的“活名片”。
- 深化阶段:让敏捷绩效成为组织文化的一部分
- 将目标复盘、持续反馈等机制固化到管理者常规例会和一对一沟通中;
- 利用工具沉淀的数据,支撑人才盘点、干部选拔、组织诊断等更高价值应用;
- 定期评估工具与管理实践的匹配度,及时做调整或升级。
成本效益评估象限图(文字版)
可以用一个“成本—效益”的四象限,帮助企业理性评估不同工具路径:
| 象限 | 特征描述 | 典型工具路径示例(抽象) |
|---|---|---|
| 高成本 / 高效益 | 前期投入大,长期回报也高 | 大规模自建低代码平台、深度定制一体化平台 |
| 低成本 / 高效益 | 投入适中、见效较快 | 在关键业务单元先行使用OKR专项工具 |
| 低成本 / 低效益 | 风险小、但往往改变有限 | 仅用基础协作工具记录目标,无配套管理变革 |
| 高成本 / 低效益 | 最需警惕的区域 | 功能堆砌、上线复杂、使用率很低的庞大系统 |
理想状态是:从“低成本/高效益”的轻量实践起步,逐步向“高成本/高效益”的系统性建设升级,而不是直接跨到高成本区间再期待立竿见影。
结语
回到开篇提出的核心问题:大中型企业适合使用什么敏捷绩效工具?
经过全文的推演,可以看到,这更像是一个“匹配题”,而非“选择题”。
可以归纳为三点共识和三条行动建议。
三点共识:
- 工具不是目的,而是承载绩效理念与管理机制的载体。文化适配、规模兼容、成本效益、技术扩展,是四个不可忽视的维度。
- 市面上的敏捷绩效工具大致可以分为OKR专项工具、一体化平台、HR套件模块、低代码自建四类,分别适合“试点起步、系统升级、原系统延展和个性化诉求强”的不同场景。
- 真正决定工具成败的,是管理配套、数据治理和推广路径三大支撑体系。没有这些,再好的工具也会“凉”。
三条行动建议:
- 先诊断,再选型
- 用一页纸梳理当前绩效管理的三大痛点和未来两年的变革方向,再对照本文的四类工具类型做初筛,而不是从产品名单开始。
- 小处试,大处谋
- 建议以一个业务单元或一个关键场景为试点,用轻量的OKR或敏捷模块先跑通“目标对齐+持续反馈”,形成可讲述的案例,再规划更大范围的一体化或自建方案。
- 把“用好工具”变成管理者的日常职责
- 通过培训、机制和激励,将管理者在工具中的行为(设定目标、复盘、反馈)与其管理效能评价挂钩,让工具真正融入管理日常,而不是“项目阶段性的KPI”。





























































