-
行业资讯
INDUSTRY INFORMATION
【导读】 即时奖励与延期奖励不是“哪个更好”,而是分别解决不同的行为问题:前者强化当下行动,后者绑定长期结果。本文围绕即时奖励和延期奖励有什么区别做6点系统对比,给出岗位匹配、成本核算、风险控制与组合设计方法,适合HR、业务负责人、薪酬绩效与组织发展团队直接用于激励方案优化。
很多企业的激励失效,并非预算不够,而是奖励的“到达时间”与业务周期错配:该立刻反馈的被拖到季度末,该绑定长期贡献的却被按周发放。结果往往是两头落空——短期冲刺乏力,长期沉淀也没有发生。要把激励做实,第一步不是改金额,而是把即时奖励与延期奖励的边界划清、把组合逻辑讲清。
一、即时奖励和延期奖励有什么区别:时间结构与反馈回路
即时奖励解决的是“行为发生后要不要立刻被看见”,延期奖励解决的是“结果形成前如何让人愿意持续投入”。两者差异首先体现在反馈回路的长短与清晰度上。
1. 时间点不同,决定了强化机制不同
从机制上看,即时奖励把行为与回报紧密贴合,员工更容易形成稳定的行为联结:做了A,就马上得到B。这类激励更适合需要高频重复、可标准化衡量的动作,例如电话外呼量、门店加购话术执行、工单首响达标、学习打卡完成等。
延期奖励则相反:它把回报后移,强调对“未来结果”的承诺。比如年度绩效奖金、项目里程碑奖金、长期服务奖、限制性股票/期权、递延支付的销售提成等。它依赖员工对组织规则的信任与对未来收益的折现判断——如果员工不相信组织会兑现,延期奖励会迅速失效。
边界提醒:当业务目标本身在两周内就能验证(例如短促活动转化),仍强行做半年延期,很容易被员工解读为变相克扣;反过来,研发平台能力建设这种半年才见效的工作,如果用“当月即时奖”强推,往往会诱导团队追求看得见的短指标而非关键能力。
2. 反馈回路越短,越利于纠偏;越长,越利于绑定
即时奖励的价值不仅是“让人更努力”,更重要是让员工快速校准行为。以客服为例,如果把质检得分的激励放到季度末,问题在前三周就可能被固化;如果每周给出即时反馈与小额奖励,行为修正成本显著下降。
延期奖励的优势在于把个人收益与组织的长期结果绑定,尤其适合需要跨周期投入的任务:客户续约、渠道深耕、产品稳定性、人才梯队培养、合规风控等。它相当于用时间把“短期可见的动作”过滤掉,迫使团队面对真正的结果。
二、即时奖励和延期奖励有什么区别:目标周期与行为类型(可控性 vs 可归因)
奖励能否有效,取决于目标是否可控、结果是否可归因。即时奖励更适配高可控、强归因的行为;延期奖励更适配跨周期、弱归因但可追踪的结果。
1. 行为型指标更适合即时奖励,结果型指标更适合延期奖励
我们在薪酬绩效项目中常见一个错误:把“结果指标”做成“即时激励”。例如要求大客户续约,但续约受采购流程、预算审批、竞品策略等多因素影响,如果按周发即时奖,员工会把注意力转向可控的动作(频繁催单、过度让利、报喜不报忧),反而增加长期风险。
更稳妥的做法是拆分两类指标:
- 行为型(过程):可标准化、可控、可快速验证——适合即时奖励,如拜访质量、线索录入完整率、关键节点推进、学习认证通过。
- 结果型(产出):跨周期、受外部变量影响——适合延期奖励或里程碑奖励,如续约额、毛利贡献、项目交付质量、关键客户净推荐值改善。
反例提示:并非所有“过程指标”都适合即时奖励。如果过程指标容易被刷(例如仅统计电话拨打次数),即时奖励会放大投机行为,造成数据漂亮但业务无效。
2. 延期奖励要配套“可追踪的里程碑”,否则会变成空头支票
延期奖励并不等于“一年后才结算”。对跨周期任务,更有效的做法是设置里程碑:阶段验收、风险节点、质量门槛。这样既保留长期绑定,又能降低等待成本,提升员工对规则的可预期性。
可操作做法(适用于项目制/研发/交付):
- 设定3—5个里程碑(需求冻结、关键模块联调、灰度上线、稳定期达标、复盘闭环)
- 每个里程碑对应一部分奖励递延释放
- 里程碑必须包含质量条件(例如缺陷率、返工率、客户验收一次通过率)
三、成本与财务视角:预算刚性、现金流与核算方式的差异
激励方案落地最容易卡在财务与预算环节。即时奖励的特点是频繁发生、单笔较小但累积可观;延期奖励的特点是集中发放、金额大但可预测性更强(前提是规则清晰)。
1. 即时奖励:管理成本高,但更容易拉动短期产出
即时奖励常见形态包括:即时红包、当日/当周小额奖金、即时积分兑换、即时荣誉与权限(排班优先、资源优先、培训名额)等。其管理难点在于:
- 高频结算带来的核算成本与审核成本
- 规则过细导致一线主管“算不过来”,最终变成拍脑袋
- 费用分散,预算看似不大但月末总额超支
适用条件:当组织具备数据化采集能力(如CRM、工单系统、学习平台),并能把指标自动化结算时,即时奖励的管理成本才可控。
2. 延期奖励:现金流压力可控,但对兑现能力要求极高
延期奖励集中发放(季度、年度、项目完结、递延释放),对现金流规划更友好,也更利于与利润、现金回款挂钩。但它有一个硬前提:组织必须具备可信的兑现机制,包括制度、流程与历史记录。
常见踩坑点:
- 年终奖与绩效评估口径反复变化,导致员工把延期奖励视为不确定的福利
- 项目奖拖延结算,跨年后“无人认账”
- 递延规则不透明,引发离职纠纷或劳动争议
实践建议:延期奖励要在制度层面写清楚三件事——触发条件、计算口径、发放时间;并对“组织原因导致项目延期/取消”的情形设定补偿或替代规则,否则风险会在劳动关系层面集中爆发。
四、公平性与可解释性:谁更容易被员工接受
激励不是数学题,它还要过“心理账”。即时奖励与延期奖励在公平感形成机制上差异明显:前者更依赖现场透明,后者更依赖规则稳定。
1. 即时奖励的公平感来自“可见的当场规则”
即时奖励更像即时反馈系统,员工会用两类问题判断公平:
- 为什么他拿到了我没拿到(同场对比)
- 我做到什么程度才能拿到(可复制路径)
因此,即时奖励必须做到两点:一是指标足够清晰,二是反馈足够及时。如果即时奖励需要层层审批,或奖励理由含糊(例如表现好、态度佳),公平感会快速坍塌,甚至引发一线团队对主管偏好的猜疑。
2. 延期奖励的公平感来自“规则一致性与过程可追溯”
延期奖励更容易出现信息不对称:员工等待时间长、过程黑箱、结果解释困难。提升可解释性的关键做法是把延期奖励拆成可追溯的过程信息:
- 绩效评估的证据链(关键事件记录、数据来源、校准会议纪要)
- 绩效等级与奖金池的联动方式(区间、系数、封顶逻辑)
- 组织绩效对个人奖金的影响比例(避免员工误把组织波动当作个人否定)
边界提醒:当组织处于频繁调整期(战略摇摆、组织变动大、负责人更替频繁),延期奖励的信任基础更脆弱,此时更需要用一定比例的即时激励稳定预期。
五、对行为与文化的长期影响:内在动机、短视行为与人才保留
即时奖励更擅长驱动“做事”,延期奖励更擅长驱动“留下来并持续投入”。但两者都可能带来副作用,需要通过制度设计来约束。
1. 即时奖励的副作用:短视与指标投机
即时奖励如果与可刷指标绑定,会催生“为了奖励而行动”的策略性行为。典型表现包括:
- 销售为拿当周奖而过度折扣,牺牲毛利与交付能力
- 客服为拿首响奖而快速接起后挂起或转接
- 运营为拿拉新奖而引入低质量用户,后续留存与投诉上升
治理思路不是取消即时奖励,而是把即时奖励从“单一数量指标”升级为“数量+质量门槛+反作弊规则”。例如拉新奖励必须同时满足7日留存或有效激活;客服奖励必须满足抽检合格率;销售即时激励与毛利底线绑定。
2. 延期奖励的副作用:等待成本与心理折现
延期奖励面临的核心挑战是折现:同样1000元,半年后拿到的激励感受会显著下降。尤其对年轻员工、收入波动大岗位或生活压力大群体,等待成本更高。
因此,延期奖励要增强“过程确定性”与“阶段性可见回报”,常用做法是:
- 递延释放:例如项目奖分3次发放,每次绑定质量门槛
- 组合激励:固定比例即时 + 固定比例延期(让员工既能感到当下回报,也愿意为长期结果负责)
- 非现金即时回报:学习资源、岗位机会、核心项目优先权,用来降低折现带来的情绪落差
3. 人才保留:延期奖励更强,但必须与关键人群匹配
在保留上,延期奖励通常更有效(例如长期服务奖、股权激励、递延奖金)。但它更适用于两类人群:
- 组织核心岗位或关键人才:其产出具有长期性、替代成本高
- 与组织未来强绑定的人:愿意用时间换更大收益
如果对高流动、低粘性岗位(例如短期促销员、季节性用工)强推延期奖励,实际效果往往不如把即时奖励做清晰做及时。
六、落地选择与组合设计:企业如何在两者之间做决策
真正可用的答案,往往不是二选一,而是确定比例、触发条件与退出机制。我们建议用“业务周期—指标可控性—信任基础”三项来决策。
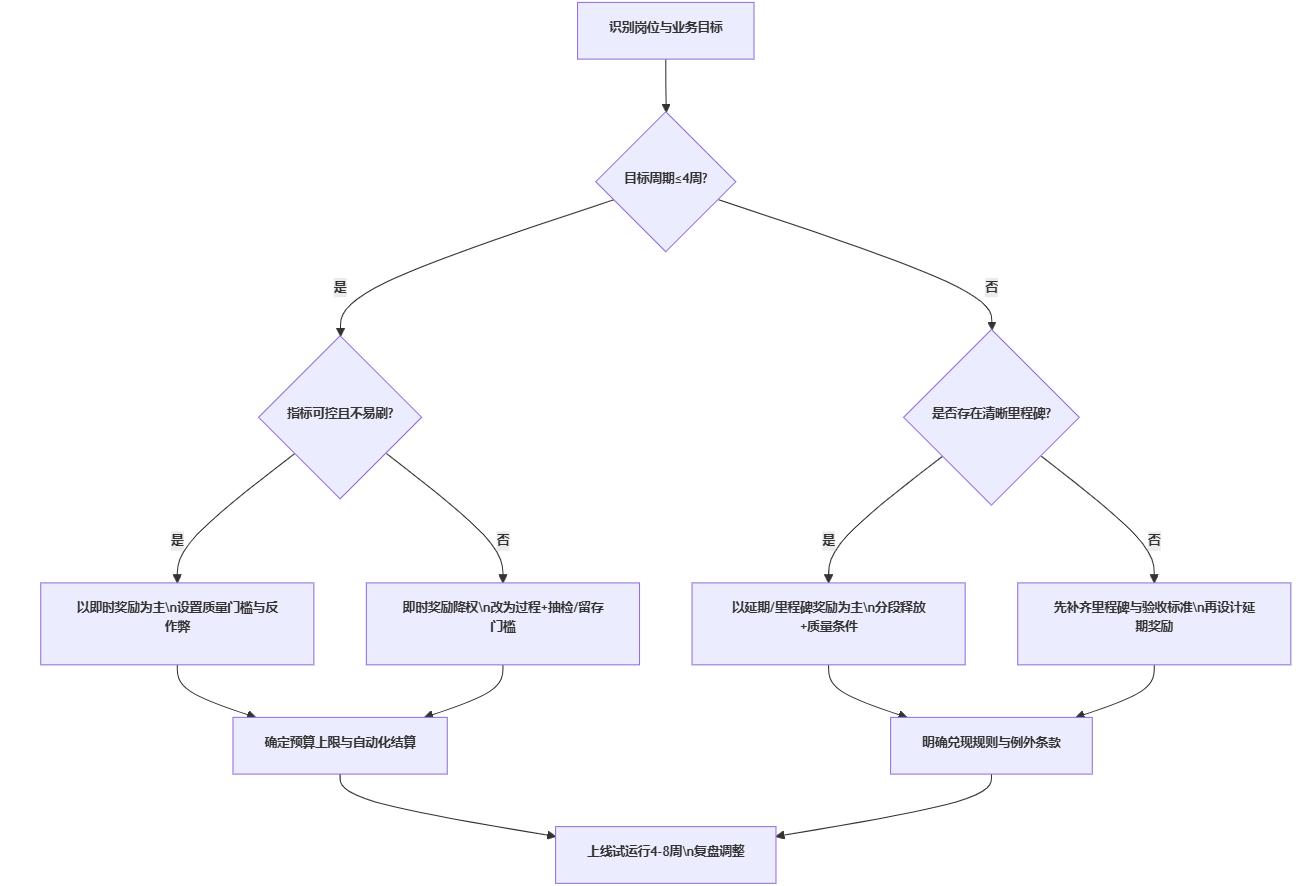
1. 图表1:即时奖励与延期奖励的6点对比框架(思维导图)

2. 图表2:奖励类型选择流程(从岗位到方案)

3. 组合设计:一个可复用的比例模板(并非放之四海皆准)
在多数增长型业务里,更稳妥的组合是:
- 即时奖励占比30%—50%:覆盖关键过程动作,让团队保持节奏与纠偏能力
- 延期奖励占比50%—70%:绑定交付质量、客户成功、复购续约、合规与长期能力建设
不适用场景也要说清楚:
- 如果组织信任基础薄弱(历史上经常改规则、拖欠奖金),延期奖励占比过高会引发反弹,先修复兑现机制再谈比例。
- 如果岗位极易被短指标劫持(例如只看拨打量),即时奖励即使占比不高也可能造成严重投机,必须先重构指标。
结语
回到开篇问题:即时奖励和延期奖励有什么区别?差异不在金额,而在时间结构、指标类型与组织兑现能力。把这三件事对齐,激励才会从“发钱”变成“驱动行为与结果的系统”。
可直接执行的建议(供HR与业务负责人落地):
- 先分清指标属性:把高可控、可验证的行为指标放进即时奖励;把跨周期、强结果导向的指标放进延期或里程碑奖励。
- 即时奖励必须加质量门槛:数量指标至少绑定抽检合格率、留存/复购、毛利底线或反作弊规则。
- 延期奖励必须写清兑现规则:触发条件、计算口径、发放时间与例外条款一次性讲透,并保留证据链。
- 用“分段释放”降低折现:对项目奖/长期目标,按里程碑拆分发放,同时绑定质量与风险节点。
- 先试运行再推广:选择一个业务单元跑4—8周,复盘“行为变化—成本变化—风险事件”,再做全员扩展与参数固化。
如果你希望我把这套对比进一步落到某个具体场景(如销售提成递延、客服激励、门店促销、研发项目奖、股权/长期激励),给我你的岗位类型、业务周期与现有指标口径,我可以在同一框架下输出可直接套用的方案条款与计算示例。





























































