-
行业资讯
INDUSTRY INFORMATION
【导读】
很多HR和管理者在设计绩效与人才发展机制时,都会遇到同一个问题:360度评估和直线经理评估有什么区别,到底该用哪一种?本文以“360度评估、直线经理评估”为主线,从评估主体、评估目的、指标内容、流程复杂度、公平性与风险、对员工发展的价值、适用场景与成本七个方面进行结构化对比。同时给出针对不同类型企业、不同发展阶段的实务选择与落地建议,帮助你避免评估流于形式,让评估真正服务业务与人才发展。
在很多企业里,“绩效评估”长期几乎等同于“直线经理打分”。
近几年,随着管理理念与工具的引入,360度评估频频出现在人才发展、领导力项目、高潜计划的方案中,一些公司甚至讨论要不要“全面改用360度评估来替代传统绩效考核”。
笔者在与不少HR团队交流时发现,大家对两个问题最困惑:
- 360度评估和直线经理评估到底有什么本质区别?
- 在绩效考核、晋升决策、人才发展中,如何选择和组合使用?
如果这两个问题想不清,就很容易出现两种极端:
- 要么误把360度评估当作“更高级的绩效考核”,结果引发内部紧张、人际撕裂;
- 要么继续只依赖直线经理主观打分,导致员工对公平性和发展支持越来越失望。
本文会围绕“区别”这个长尾问题,先厘清概念,再做系统对比,最后给出实践建议。
一、先厘清概念:360度评估 vs 直线经理评估各是什么
这一部分先把两种评估方式“摆平摊开”,再谈差异。核心结论是:
直线经理评估是最基础的绩效评估方式,而360度评估本质上是“多源反馈的人才发展工具”,二者定位不同,不是简单的“谁高级、谁落后”的问题。
1. 什么是360度评估?更像“多镜头的人才体检”
360度评估(360度反馈、多源反馈),指由与被评估者有密切工作关系的多方人员,对其行为和能力进行评价,常见包括:
- 直接上级
- 同级同事 / 项目合作伙伴
- 直接下属
- 内部“客户”(业务关联部门)
- 外部客户(对销售、服务岗尤为常见)
- 被评估者本人(自评)
这些信息通常通过结构化问卷收集,以匿名方式汇总出一份报告,再配合辅导解读和发展计划。
从全球与国内较成熟的实践看,360度评估主要用于:
- 领导力发展项目
- 中高层管理者的行为风格与能力盘点
- 高潜人才发展计划
- 团队合作与管理风格反馈
- 作为“发展输入”,而非直接和奖金挂钩
笔者更倾向把360度评估理解为:
“针对关键人群的行为与能力体检,而不是每个人每季度的绩效打分工具。”
2. 什么是直线经理评估?绩效管理体系的“基本盘”
直线经理评估,是指由员工的直接上级,对其绩效结果与行为表现进行评价,是最传统、也最普遍的绩效评估方式。常见形式包括:
- 年度或季度绩效考核
- 目标完成情况打分(如KPI、OKR)
- 胜任力或行为表现评级(往往由上级主导)
- 绩效面谈、绩效校准会等
其主要用途非常务实:
- 为绩效奖金、晋升、淘汰提供依据
- 支持薪酬调整、岗位调整
- 传递目标与管理预期
哪怕一个企业完全没有360度评估,只要存在“一线经理对下属的评价和绩效管理”,就已经在使用直线经理评估。
笔者的观点是:
- 直线经理评估是绩效管理的“地基”,几乎不可或缺;
- 360度评估则是地基之上的“强化结构”,用得好可以让大楼更稳、更舒适,用不好反而是负担。
二、核心问题:360度评估和直线经理评估有什么区别?7点全面对比
围绕“360度评估和直线经理评估有什么区别”这个长尾问题,下面从七个关键维度展开。
1. 评估主体:单一视角 vs 多源视角
结论:
- 直线经理评估:单一主体为主,上级视角居于绝对核心;
- 360度评估:多主体并列,上级只是众多视角之一。
具体差异:
| 维度 | 直线经理评估 | 360度评估 |
|---|---|---|
| 评估主体 | 直接上级为主,偶有越级校准 | 上级、同事、下属、内部客户、外部客户、自评 |
| 权重结构 | 上级权重接近100% | 通常为多源分配,如上级30%,同事20%,下属20%,客户20%,自评10%(仅示意) |
| 视角范围 | 更聚焦“对我工作的产出与配合如何” | 覆盖“对组织、对团队、对协作方的综合行为影响” |
现实中,很多员工的真实表现,上级未必是最了解的那一个。比如:
- 上级更多看到的是结果和关键节点行为;
- 日常合作细节、沟通风格、跨部门协作体验,往往掌握在同事、下属和“内部客户”手里。
360度评估通过引入多源视角,可以弥补这种“视角盲区”。
小结:
如果企业高度依赖上级个人判断,而管理队伍评价能力参差不齐,单纯依靠直线经理评估,容易出现“看人不全”“过于主观”等问题;360度评估在一定程度上能做校正,但也要警惕“人际关系化”的风险,这在后文会展开。
2. 评估目的:绩效结果 vs 能力发展(奖金杠杆 vs 镜子工具)
结论:
- 直线经理评估:偏重结果与决策,直接服务薪酬、晋升、用人;
- 360度评估:偏重反馈与发展,突出自我认知与改进行动。
从实践看:
直线经理评估的主要目的:
- 判断目标是否完成,结果是否达标
- 支持绩效奖金发放、年度加薪、晋升/降职、岗位调整
- 把管理者的期望明确传递给下属
360度评估的主要目的:
- 帮助被评估者看到自己“在别人眼中是怎样的人”
- 识别行为优势与短板,作为培训、辅导、轮岗的依据
- 支持领导力项目、高潜培养路径设计
- 促进组织内部开放反馈文化
笔者观察到的一个常见误区是:
把360度评估直接和奖金、晋升挂钩,甚至完全取代绩效考核。
结果往往是:
- 员工出于“自保”与“关系维持”,反馈变得越来越客气、趋同;
- 真实问题不敢讲,360报告好看,却失去价值;
- 员工对这个工具产生排斥情绪,认为这只是“换个壳的绩效打分”。
因此,在目标设置上,两者最好“分工明确”:
- 直线经理评估:可以与薪酬、晋升强关联;
- 360度评估:在起步阶段尽量用于发展,不直接和利益挂钩。
3. 评估内容与指标:结果导向 vs 行为与能力导向
结论:
- 直线经理评估:以业绩结果+关键行为为主,靠近业务指标;
- 360度评估:以行为、能力、风格为主,结果通常不是核心。
从指标设计上看:
直线经理评估典型内容:
- 业务KPI完成度(销售额、产量、项目交付等)
- 对部门目标的贡献度
- 部分行为或胜任力维度(往往是上级主观判断,如责任心、协作、执行力)
360度评估典型内容:
- 沟通方式是否清晰、尊重、及时
- 是否愿意倾听与跨部门合作
- 是否有战略视角、全局观
- 是否支持下属成长,愿意授权
- 冲突处理风格、决策方式
- 与企业核心价值观是否匹配
可以简单理解为:
直线经理评估更多回答的是:“你做成了什么?”
360度评估更多回答的是:“你是怎么做成的?别人和你一起工作是什么体验?”
这也解释了为什么360度评估通常被用在:
- 管理岗位(领导风格影响面更大)
- 高潜人才(要看“可塑性”和“未来潜力”)
- 需要行为改进的场景(如沟通、协作问题)
4. 流程与复杂度:高频可复制 vs 低频高投入
结论:
- 直线经理评估:流程相对简单,可以高频、全员覆盖;
- 360度评估:设计与执行更复杂,适合作为低频、重点人群工具。
用一个简单的对比来帮助理解。
直线经理评估常见流程:
- 年度/季度制定目标
- 过程跟进与辅导
- 期末绩效自评
- 上级评估、绩效面谈
- 部门/组织层面的绩效校准
- 结果应用到奖金、晋升等
360度评估常见流程:

每个环节,都有不小的工作量和专业要求:
- 问卷设计要兼顾科学性与易懂性;
- 评价人选要平衡“熟悉度、公平性、样本量”;
- 系统或工具要支持匿名、统计、报告输出;
- HR或外部顾问要能做结果解读与辅导。
如果把这样一套流程扩展到全员、高频执行,对大部分企业来说都是巨大负担,结果不是“草草而过”,就是“年年想做、年年放弃”。
笔者建议的简单原则:
- 直线经理评估:每年必须做,甚至可以季度化,是绩效管理基础设施;
- 360度评估:不要全员铺开,而是锁定关键人群、关键时点,例如:
- 新晋中层或高层上任1年后
- 高潜人才项目中期/后期
- 重要团队的管理风格调整期
5. 公平性与风险:单点偏见 vs 关系偏见
结论:
- 直线经理评估:风险集中在“上级一人偏见”;
- 360度评估:分散单点偏见,但增加“人际关系偏见”的风险。
两种方式都离不开“人”,自然就离不开主观性和偏见。
直线经理评估的典型风险:
- 晕轮效应:对某一方面印象好/差,影响对其他方面判断;
- 近期效应:只记得考核期末一两件事;
- 亲疏效应:和谁关系更近,对谁宽容;
- 能力不足:部分直线经理不会做结构化评价,只凭感觉打分。
360度评估的典型风险:
- 人情分:同事之间“你好我好大家好”,分数整体虚高;
- 报复性反馈:有矛盾的同事/下属借机打低分;
- “人际表演”:有人在评估前刻意“经营形象”,短期内营造好印象;
- 标准不一:不同群体对“好领导、好同事”的理解差异大。
从概率上说,多源反馈确实能削弱单一管理者的极端偏见,但前提是:
- 问卷设计合理,描述具体、行为可观察;
- 样本量足够,避免个别人“一票否决”;
- 有统计和报告机制,能识别异常数据;
- 企业文化至少允许“比较真诚的反馈”。
因此,二者在公平性上不存在绝对“谁一定更好”,更多取决于:
- 管理队伍的成熟度
- 企业文化对反馈和沟通的包容度
- HR是否具备设计与引导的能力
6. 对员工与组织发展的价值:硬结果驱动 vs 软能力拉升
结论:
- 直线经理评估:对短期结果、绩效表现影响更直接;
- 360度评估:对中长期能力提升、领导力发展价值更大。
从员工视角来看:
直线经理评估带来的主要感受:
- 我的工作有没有被看见、被认可
- 我的奖金和评级是否“对得起我的付出”
- 上级对我有什么期望和不满
好的直线经理评估,能让员工明确:
- 什么是当前阶段的优先目标
- 哪些行为是组织鼓励或不接受的
- 下一步努力方向是什么
360度评估则提供了另一种体验:
- 原来在同事眼中,我的沟通是这样的
- 下属对我的管理方式,有哪些“心里话”
- 我的行为在团队里真正产生了什么影响
在实践中,很多管理者在第一次看到360度报告时,会有比较强烈的情绪波动:
- 有人惊讶:“我以为自己很开放,下属竟然觉得我不听意见。”
- 有人释然:“原来同事还是认可我的专业度,只是我沟通太急躁。”
如果辅导得当,这类认知冲击,反而是成长的起点。
对组织而言:
- 直线经理评估让企业能掌控“结果分配”:奖金、晋升、淘汰;
- 360度评估让企业更立体地看见“人才画像”:哪些领导风格多,哪些行为在组织中普遍缺失。
7. 适用场景与成本:全员必备 vs 重点使用
下面用一个汇总表,对两种评估方式做7点总对比,便于整体把握。
表:360度评估 vs 直线经理评估 七大维度对比
| 对比维度 | 直线经理评估 | 360度评估 |
|---|---|---|
| 1. 评估主体 | 直接上级为主 | 上级、同事、下属、客户、自评,多源反馈 |
| 2. 主要目的 | 绩效结果判断,支持奖金、晋升等决策 | 行为与能力反馈,支持发展与认知提升 |
| 3. 评估内容 | KPI、工作结果 + 少量行为评价 | 行为、能力、风格、价值观匹配度 |
| 4. 流程复杂度 | 相对简单,高频可全员覆盖 | 设计和执行复杂,宜低频应用于重点人群 |
| 5. 公平性与风险 | 容易受上级个人偏见影响 | 分散单点偏见,但存在“人情分”“关系偏见” |
| 6. 发展价值 | 强调短期业绩驱动,对发展依赖上级是否善用结果 | 强调中长期能力与自我觉察,对发展价值高 |
| 7. 适用场景与成本 | 所有员工、所有周期的基础评估方式 | 管理层、高潜人才、关键岗位的阶段性发展工具 |
简要总结:
- 如果企业在问:“怎样更公平地发奖金、定晋升?”——直线经理评估是主力,360度评估只可作补充参考;
- 如果企业在问:“怎样让我们的管理者更成熟、团队协作更顺畅?”——360度评估的价值会更明显。
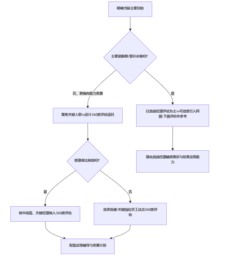
三、如何选择:什么情况下用直线经理评估,什么情况下加上360度评估?
弄清“360度评估和直线经理评估有什么区别”之后,更关键的问题是:具体怎么选、怎么配?
笔者给出一个相对简明的决策思路,可视为一个“选择流程图”。

1. 明确优先级:你现在要解决的是“分配问题”还是“发展问题”?
笔者建议HR在立项前先问自己三个问题:
- 目前管理层、员工对绩效最大的抱怨是什么?
- “奖金不公平、评级看人不看事” → 这是分配与公平问题;
- “不知道自己哪里需要提升、没有成长感” → 这是发展与反馈问题。
- 公司高层这次更在意的是什么?
- 将绩效结果和成本控制、业绩承压挂钩 → 更偏直线经理评估;
- 希望提升管理层素质、打造干部梯队 → 适合用360度评估。
- HR团队当前的能力和资源能支撑到什么程度?
- 只有基础绩效模板和简单表格 → 不宜贸然全面铺360;
- 有数字化工具、评估系统、外部顾问支持 → 可以慎重设计360项目。
当“分配”和“发展”两种诉求同时存在时,一个较稳妥的策略是:
- 把直线经理评估做扎实(流程清晰、面谈到位、数据可追溯);
- 在此基础上,针对关键人群单独引入360度评估,目的明确为发展,不与奖金直接挂钩。
2. 针对不同类型企业的选择建议
结合笔者看到的实践,给出几类典型企业的建议。
1)人员规模较小、HR资源有限的中小企业
- 核心抓手:把直线经理评估体系搭好(目标管理 + 绩效面谈);
- 360度评估:不建议大规模推行,可考虑:
- 对1–2位关键高管/部门负责人,用简单的多源反馈做一次“试点体检”;
- 或在外部教练支持下,为拟晋升的核心干部做一次360,以支持发展讨论。
2)总部职能多、管理层级较多的中大型企业
- 核心抓手:
- 直线经理评估作为全员“基本盘”;
- 360度评估聚焦:
- 中高层管理者(如总监级以上);
- 高潜人才项目对象;
- 关键支持部门的团队负责人。
- 可以以“项目制”方式推进,如:
- “M级管理者领导力360项目”;
- “高潜计划360评估+发展中心”。
3)强调服务体验、客户满意度的行业(金融、零售、酒店等)
- 在一线员工层面,可通过抽样方式,引入客户评价/内部客户满意度,形成“局部360”;
- 管理层仍以360度评估作为领导力项目的一环,而不是薪酬直接依据。
四、实施中的关键点:不是“做没做360”,而是“怎么做、如何用”
无论是直线经理评估,还是360度评估,真正决定价值的,不是工具本身,而是“使用方式”。
1. 对直线经理评估:提升的是“评价与沟通能力”
很多企业之所以对直线经理评估不满意,问题不在工具,而在于:
- 目标设定模糊,考核周期结束才发现“无从评”;
- 直线经理不愿意也不善于给负面反馈,大家都打C+或B;
- 绩效面谈变成“念分数”,缺乏真实沟通。
可操作的改进点包括:
- 目标前置与对齐:
- 年初或季度初,由上级与员工共同梳理目标;
- 目标尽量具体、可衡量、与业务挂钩;
- 对于职能岗,以“项目+关键贡献”方式表达。
- 过程辅导而非期末结算:
- 在周期中设定1–2次正式回顾;
- 对进度偏差、资源瓶颈、行为问题进行及时沟通;
- 把“没有意外的绩效结果”作为管理要求。
- 培训直线经理的绩效对话能力:
- 结构化评价(事例法、行为描述);
- 如何给出具体、客观的反馈;
- 如何讨论发展与支持需求。
如果直线经理评估这一层做不好,直接上马360度评估,往往只会暴露更多管理问题。
2. 对360度评估:做好三件事——匿名、解释、后续行动
360度评估要发挥价值,笔者认为有三件事至关重要:
1)确保匿名性与数据质量
- 除直接上级外,其他评价人建议采用匿名;
- 各类评价人数量要不少于一定人数(例如同级不少于3人),否则不单独呈现;
- 对明显异常的数据(如个别极端分)要在报告中通过统计方式淡化影响。
2)在启动前讲清楚“这次为什么做、结果怎么用”
- 明确告知:
- 这次评估主要目的是什么(发展?项目评估?)
- 结果会如何使用、不会如何使用(如不作为当年奖金直接依据);
- 大概的时间线与参与角色。
- 如果不讲清楚,员工自然会联想到“这是在给谁找黑材料”,反馈质量会大打折扣。
3)重视“反馈与辅导”这一环节,而不是“做完就发报告”
- 报告本身无法自动让人改变;
- 关键是:
- HR或内部教练与被评估者一起阅读报告;
- 帮助其理解数据背后的含义,识别最关键的两三个改进点;
- 将其转化为具体可执行的行动计划。
一个典型的有效做法是:
- 让每位被评估者在看完报告后回答三个问题:
- 我在哪些方面和自我认知比较一致?
- 哪些反馈让我感到意外?背后的原因可能是什么?
- 接下来三个月,我准备尝试改变的两件具体行为是什么?
HR的价值,就体现在对这个过程的设计与引导上。
结语:回到那句老问题——“到底该用哪一个?”
文章开头我们追问的核心问题是:“360度评估和直线经理评估有什么区别?到底该用哪一种?”
现在可以把结论收束为几条相对清晰的判断:
- 两者根本不是“谁取代谁”的关系,而是功能分工不同。
- 直线经理评估:支撑绩效管理的“地基”,解决目标、结果与分配问题;
- 360度评估:作为人才发展与领导力提升的“放大镜与镜子”,解决认知与行为改进问题。
- 如果企业的首要痛点是绩效公平与执行到位,优先把直线经理评估做扎实。
- 目标清晰、过程跟进、面谈有效,比“换一种更复杂的评估工具”重要得多。
- 如果企业已经有一定基础管理,希望提升管理者素质、发展高潜人才,可以在关键人群上引入360度评估。
- 明确定位为“发展工具”,配套匿名保护和反馈辅导,避免一上来就和奖金挂钩。
- 从HR专业视角看,更重要的是“组合拳”:
- 全员:直线经理评估 + 绩效对话;
- 管理层/高潜:直线经理评估 + 360度评估 + 培训/教练;
- 关键岗位:视业务需求,适度增加来自客户、内部协作方的评价。
对HR和管理者而言,下一个可操作的步骤可以是:
- 如果你现在还没有360度评估:
- 先用本文的7点差异,对照梳理自己公司的绩效痛点;
- 评估一下,是不是仅通过完善直线经理评估就能解决大部分问题。
- 如果你已经在做360度评估,但效果一般:
- 回头看看:这件事是不是被当成“另一个绩效考核”?
- 评估匿名保护、沟通宣导、反馈辅导这三件事做得如何。
只要把“为什么做、给谁做、做完之后用来干什么”三件事想清楚,
不论是360度评估,还是直线经理评估,都可以从“制度动作”变成真正支撑业务与人才发展的管理工具。





























































