-
行业资讯
INDUSTRY INFORMATION
【导读】
很多HR在做系统选型时,都会遇到一个现实问题:预算只有8-15万,如何在众多多渠道招聘系统中,判断“最值得投资”的那一款?本文基于大量项目实践,从预算区间、功能需求、实施复杂度等维度搭建选型框架,提出8类典型多渠道招聘系统的横评思路,而不是简单给出模糊的产品名单,系统回答“预算8-15万最值得投资的多渠道招聘系统有哪些”,帮助HR从“比价格”走向“比价值”。
数字化招聘并不是新话题,真正让HR头疼的,是“钱花下去值不值”。
一边是招聘难、用工贵、业务催得紧;另一边是有限的数字化预算:常见的年度预算区间集中在8-15万元这一档。这个区间尴尬:买太便宜担心不专业,用两年又要换;买太贵,财务和老板又很难点头。
笔者在和不少HR团队交流时发现,大家真正想问的不是“有哪些多渠道招聘系统”,而是更具体的:“在8-15万预算内,最值得投资的多渠道招聘系统应该长什么样?”
换句话说,“预算8-15万最值得投资的多渠道招聘系统有哪些”,本质上是一个“如何评估价值”的问题,而不是一个“报几个产品名”的问题。
下面的内容,会从市场画像、评估指标、8类产品画像,到选型与落地步骤,一步步拆开这道题。
一、8-15万预算档多渠道招聘系统的市场画像:你在买一套什么东西?
本模块的核心结论:
在8-15万预算区间,多渠道招聘系统通常对应的是中小型到中型企业的年度订阅制产品,大多能覆盖主流招聘功能,但在深度算法、定制化、复杂集成等方面会有取舍。因此,与其问“哪款最好”,不如先搞清楚:这一预算区间里,系统大致能做到什么、哪里要做取舍。
1. 8-15万预算对应的典型配置与能力边界
现实中,多渠道招聘系统的报价通常与以下因素强相关:
- 企业规模(员工数、年招聘量)
- 账号数与权限复杂度
- 功能模块范围(只要招聘,还是含入职、人才盘点等)
- 是否需要与现有HR系统、OA、考勤等打通
- 是否包含实施、培训、数据迁移、接口开发等服务
在8-15万/年这个预算段,一般对应的是:
- 目标客户:
- 年招聘量在数百到一两千人之间的企业
- 或者是多业务线但组织结构尚不算特别复杂的公司
- 能力边界大致在:
- 多渠道职位发布(主流招聘网站、内推、校园渠道等)
- 简历统一收集与去重
- 候选人进程管理(简历筛选—面试—录用)
- 基础报表与部分招聘分析
- 移动端/小程序支持(视厂商而定)
- 与常见招聘渠道的API集成
- 典型会“缩水”或需加钱的点:
- 复杂的组织权限管理、多事业群矩阵管理
- 与多套内外部系统的复杂集成(如ERP、多个薪酬系统)
- 深度算法推荐、AI测评、视频面试一体化等高级能力
- 高度定制化流程与页面
可以用一张简化的能力对比表来理解:
表格:不同预算档多渠道招聘系统能力刻画(示意)
| 维度 | <8万/年(低预算) | 8-15万/年(本文区间) | >15万/年(高预算) |
|---|---|---|---|
| 渠道整合 | 少数主流网站 | 覆盖主流+部分垂直渠道 | 全渠道+自建渠道生态 |
| 流程配置 | 固定模板 | 可配置、多场景支持 | 深度定制、复杂组织场景 |
| 数据分析 | 基础报表 | 招聘漏斗、渠道效果对比 | 多维数据分析+预测模型 |
| 集成能力 | 基础导入导出 | 与主流HR系统/邮箱/会议等常见工具对接 | 复杂异构系统、集团级集成 |
| 服务与实施 | 远程培训为主 | 标准实施+现场/远程结合 | 项目制实施+持续顾问服务 |
小结:
当HR在问“预算8-15万最值得投资的多渠道招聘系统有哪些”时,隐含的问题其实是:如何在这条能力曲线的“中段”找到性价比最高的一点。这需要结合自己的招聘特点做取舍,而不是追求“什么都要”。
2. 多渠道招聘系统真正“值不值”的三条主线
笔者观察到,一个系统“值不值”至少有三条主线:
- 效率主线:
- 招一个人需要多少时间?
- 招聘专员每天要在多少个后台之间切换?
- 候选人从简历投递到发Offer的平均周期能不能明显缩短?
- 质量主线:
- 简历筛选的命中率有没有提升?
- 关键岗位 Offer 接受率、试用期通过率有没有改善?
- 渠道投入与高质量简历产出之间有没有找到更优解?
- 管理主线:
- 能否看清不同渠道、不同用人部门的效率与质量差异?
- 能否沉淀人才库,支持后续内推、人才盘点?
- 招聘流程是否可审计、可优化,而不是一片“经验黑箱”?
如果一个多渠道招聘系统能够在这三条主线上相对均衡地带来改善,就更接近“最值得投资”的答案。
二、如何判断“最值得投资”的多渠道招聘系统?评估框架先于产品名单
本模块核心结论:
与其在互联网上到处搜“排行榜”与“推荐名单”,不如先搭建一套统一的评估标准。这样不论哪个厂商走进会议室,你都能用同一把尺子去衡量,反过来也能回答:“预算8-15万最值得投资的多渠道招聘系统有哪些”。
1. 六大关键评估维度:从“好不好用”到“用得起、用得久”
可以用一个简单的框架来做评估:

围绕这六个方面,HR可以把“感觉”拆解成更可讨论、更可度量的要素。
- 功能适配度
- 是否支持公司常用的招聘渠道(社招、校招、蓝领平台等)的一键多渠道发布?
- 是否具备简历解析、人才库、人才标签等基础功能?
- 是否支持你们特殊的招聘场景,例如:高频批量招聘、外包协同、外部猎头管理等?
- 流程与体验
- 招聘流程是否足够可配置,能否支持不同岗位/组织配置不同流程?
- 招聘经理、面试官的使用体验如何?是否有移动端审批、面试反馈?
- 候选人体验是否可控,比如自动通知、面试安排提醒等?
- 集成与数据
- 与现有HR系统(如HRIS、薪酬、考勤)能否平滑对接?
- 是否支持与邮箱、日历、会议系统打通,提高面试安排效率?
- 数据报表是否支持导出与自定义,满足老板和人力总监的分析需求?
- 成本与投入产出
- 固定费用(年费/许可)+ 可预见的变动费用(接口、定制、席位增加)有多大?
- 预期能节省多少招聘时间、人力成本和招聘渠道费用?
- 3年总拥有成本(TCO)大致是多少,而不是只看首年报价?
- 实施与服务
- 是否有明确的实施项目计划和里程碑?
- 是否提供管理员培训、招聘团队培训及上线陪跑?
- 遇到问题时响应速度如何?是否有服务SLA?
- 风险与可持续性
- 厂商产品更新节奏是否稳定?
- 数据安全与合规是否有基本保障?
- 未来2-3年企业发展后,系统是否还能支撑,或者升级路径是否清晰?
2. 用评分表把主观感觉变成客观比较
在实际选型时,建议把上面六大维度细化成若干打分项,形成一张供应商评估表,核心产品(包括红海云在内)都用同一张表来对比。
表格:多渠道招聘系统评估打分表(示意)
| 评估维度 | 细分指标示例 | 权重 | 供应商A | 供应商B | 供应商C |
|---|---|---|---|---|---|
| 功能适配度 | 渠道覆盖、批量招聘、人才库、标签等 | 25% | |||
| 流程与体验 | 流程配置灵活度、移动端、候选人体验 | 20% | |||
| 集成与数据 | 与现系统对接难度、报表分析能力 | 15% | |||
| 成本与ROI | 年费、3年总成本、预期节省人力及渠道费 | 20% | |||
| 实施与服务 | 上线时间、培训支持、运维响应 | 10% | |||
| 风险与可持续性 | 产品稳定性、安全性、后续升级空间 | 10% |
小结:
当你掌握了这张评估表,再回过头去看“预算8-15万最值得投资的多渠道招聘系统有哪些”,答案就不再是某篇软文中的“Top10推荐名单”,而是在你的评估体系下,得分最高、ROI最优的那一两款产品。
三、8类典型多渠道招聘系统产品画像:用“类型横评”代替“品牌罗列”
本模块核心结论:
在不具体点名品牌的前提下,我们可以用“产品类型画像”来做横评。8-15万预算档常见的多渠道招聘系统,大致可以分为以下8类,每一类都有适合也有不适合的企业场景。真正“最值得投资”的,是与你所在类型高度匹配的那类产品。
说明:为保持中立和通用性,下文不列举具体厂商品牌,以“类型+特征”的方式说明。但在实际项目中,红海云等头部厂商通常会覆盖其中1-2类定位。
1. 综合型HR SaaS平台内的招聘模块
典型特征:
- 招聘是完整HR系统中的一个模块,与组织、人事、薪酬、考勤等模块一体化。
- 适合希望中长期搭建完整HR系统的企业,而不仅是解决招聘。
优势:
- 数据一体化:员工入职后数据无缝流转,减少重复录入。
- 组织架构、权限体系复用,适合多组织、多层级管理。
- 长期看有利于人力数据沉淀,支持人力规划、人才盘点。
劣势与风险:
- 对于只想先解决招聘问题的公司来说,初期实施复杂度较高。
- 同预算下,招聘模块的“专业深度”可能不如专注型招聘系统。
适合企业:
- 有中长期HR数字化规划,希望一步步打通各模块的中大型企业。
- 招聘量稳定但注重流程规范与集团管控的组织。
2. 互联网风格的轻量级ATS(专注社招)
典型特征:
- 主打“好上手、界面简洁、上云即用”,多为SaaS订阅模式。
- 对中小企业、互联网公司有较好体验优化。
优势:
- 部署快,上线周期短,两三周内即可投入使用。
- 多渠道收简历、看板式流程管理、移动端审批等体验友好。
- 对预算敏感的企业,通常在8-15万区间内可拿到较完整配置。
劣势与风险:
- 在复杂组织结构、多事业群协同场景下,可能会显得“偏轻”。
- 对蓝领批量招聘、校招场景支持力度不一定够。
适合企业:
- 成长快速的互联网、科技、创新型公司。
- 招聘节奏快、岗位以专业技术/职能岗位为主。
3. 面向制造业/蓝领的垂直型招聘系统
典型特征:
- 深度聚焦制造业、连锁零售、物流等蓝领密集型行业。
- 强调批量招聘、快速到岗、与用工外包协同。
优势:
- 对蓝领招聘渠道整合度高,如本地人才市场、劳务中介系统等。
- 支持批量面试、统一体检安排、返费管理等行业特有流程。
- 报表更贴近现场:到岗率、流失率、返聘率等分析较完整。
劣势与风险:
- 对中高端岗位、管理岗位的招聘体验往往不如通用型系统。
- 如果企业业务重心逐渐转向白领/管理岗位,可能存在适配问题。
适合企业:
- 制造、仓储物流、连锁门店等蓝领占大量比重的公司。
- 关键诉求是快速大量补人,并对用工成本和风险有高关注度。
4. 校招与雇主品牌型系统
典型特征:
- 在多渠道招聘基础上,尤其强化校园招聘、宣讲、测评等场景。
- 更注重雇主品牌官网、校招活动管理、学生端体验。
优势:
- 一站式管理宣讲会、网申、测评、面试及Offer发放。
- 对校招数据分析更细致,如学校维度、专业维度、渠道转化率。
- 有助于塑造统一的校园雇主品牌形象。
劣势与风险:
- 对于社招为主的企业,校招功能可能利用率有限。
- 产品节奏与高校招聘季强相关,淡季使用感知较弱。
适合企业:
- 校招占比高、重点打造校招生梯队的企业(尤其是大型企业或行业龙头)。
- HR团队对校园品牌和管培生体系有清晰规划。
5. 跨国/多语言支持型系统
典型特征:
- 面向跨国公司或出海企业,支持多语言、多币种、多法律区合规。
- 对海外招聘渠道(如LinkedIn海外版、当地招聘网站)整合较强。
优势:
- 支持不同国家和地区的招聘团队协作与流程合规。
- 便于全球统一人才库管理与关键岗位国际化招聘。
- 用人合规、数据隐私保护模块设计更完善。
劣势与风险:
- 在相同预算下,本地化功能/服务可能不如纯国内厂商。
- 对只在国内招人的企业而言,很多能力用不上。
适合企业:
- 已有海外分支机构,或明确有出海战略的公司。
- 需要统一管理国内外招聘流程和人才库的集团型企业。
6. AI智能推荐与测评强化型系统
典型特征:
- 在基础多渠道招聘管理之上,强化算法推荐、智能筛选、测评联动。
- 经常会出现“智能人才推荐”“AI简历筛选”等关键词。
优势:
- 能显著减少基础岗位简历筛选的人力成本。
- 对标准化程度较高的岗位(如客服、销售、操作工)效果更明显。
- 一些系统可以结合在线测评、性格/能力测评结果进行综合排序。
劣势与风险:
- 算法效果高度依赖企业自己的数据沉淀和持续优化。
- 对高管岗位、非标准化岗位,AI推荐的价值有限。
- 若缺乏透明度,业务和候选人可能对“机器筛人”存在心理抵触。
适合企业:
- 年简历量巨大,筛选压力很大的企业。
- 标准化岗位比例高,愿意在算法调优上持续投入资源的组织。
7. 以人才库运营为核心的系统
典型特征:
- 从“招一个人”转向“运营一池人”,强调人才库、人才画像、持续触达。
- 经常与内部人才盘点、继任者计划等管理动作关联。
优势:
- 对于复购率高的岗位(如销售、运营),可以建立长期关系,人来人往不断“回流”。
- 支持标签、评分、跟进记录等,帮助HR“记住人”而不是“记住简历”。
- 有利于从“被动等简历”转向“主动找人才”。
劣势与风险:
- 对招聘团队的运营意识要求较高,否则人才库容易“睡死”。
- 短期内ROI不如“马上能减少多少渠道费用”那么直观。
适合企业:
- 人才需求长期稳定,且关键岗位难寻的企业。
- 希望从招聘走向人才管理与组织发展联动的HR团队。
8. 绑定招聘外包/服务的系统
典型特征:
- 系统与某类招聘服务(如RPO、背景调查、测评、猎头)深度绑定。
- 收费模式可能包括系统+服务打包。
优势:
- 对缺人又缺HR的公司来说,一揽子解决方案节省精力。
- 能快速启动项目,外包团队带着系统一起“跑”。
- 部分服务商在线下招聘、现场执行等方面经验丰富。
劣势与风险:
- 对服务商的依赖度高,系统作为“附属品”,换供应商成本高。
- 一旦不再使用外包服务,系统是否还能单独用好是个问号。
适合企业:
- 招聘团队人手不足,短期内有大规模项目需求。
- 需要在某一阶段“交给专业的人来做”,但中长期需评估是否要回收自营。
四、回到问题本身:预算8-15万,如何在8类产品中选出“最值得投资”的那几类?
本模块核心结论:
“预算8-15万最值得投资的多渠道招聘系统有哪些”,答案不是一个简单的产品名单,而是一组“类型×需求”的匹配关系。在预算范围内,通过明确主场景、搭建需求矩阵、对照8类产品特点,基本可以筛出2-3个真正值得深入谈的备选方案。
1. 先确定“主场景”,再选产品类型
可以用一个简化的“场景—类型”对应表,帮助缩小范围:
表格:主招聘场景与产品类型匹配建议(示意)
| 主场景/特征 | 更推荐关注的产品类型 |
|---|---|
| 社招为主、发展快速的中型企业 | 轻量级ATS、综合型HR SaaS中的招聘模块 |
| 蓝领大量招聘、制造/连锁门店场景 | 制造/蓝领垂直型系统、绑定外包服务型系统 |
| 校招占比较高,重视校园品牌 | 校招与雇主品牌型系统 |
| 有海外团队或计划出海 | 跨国/多语言支持型系统 |
| 年简历量巨大,初筛压力大 | AI智能推荐与测评强化型系统 |
| 更关注人才库长期运营 | 以人才库运营为核心的系统 |
在这个基础上,再去看各厂商的具体方案,效率会高非常多。
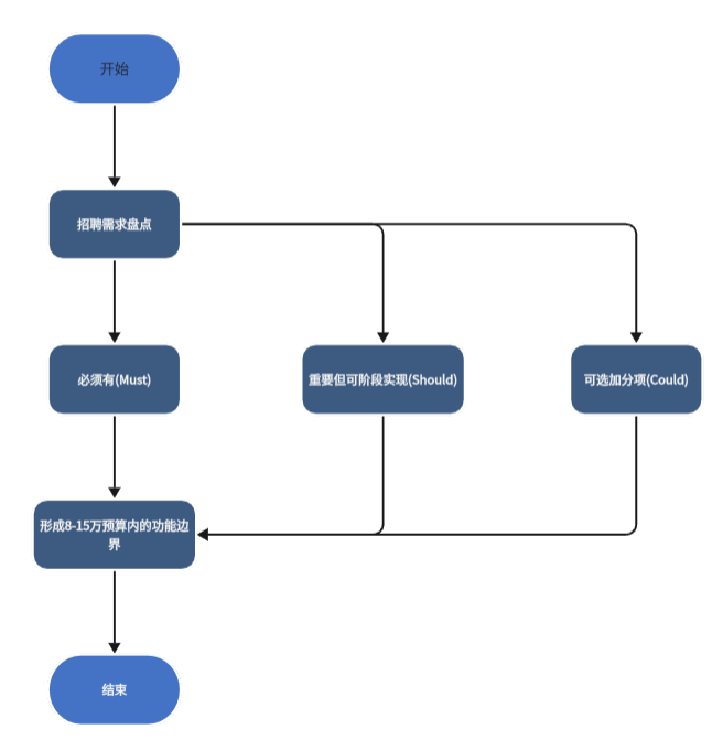
2. 用需求矩阵把“想要的”与预算放在同一张纸上
建议HR团队在正式谈厂商前,内部先做一张需求优先级矩阵:

示例:
- Must(必须):
- 多渠道一键发布&简历汇总
- 候选人全流程管理+面试安排
- 与现有HR系统的基础数据同步
- Should(重要但可后置):
- 移动端小程序支持
- 人才库标签与搜索
- 基础数据报表与渠道分析
- Could(加分项):
- AI简历筛选
- 视频面试集成
- 在线测评集成
把Must和Should的预算覆盖住,再根据实际报价决定能不能把部分Could也纳入第一阶段。
3. 选型流程:从“看功能”到“看落地”
下面是一个简化的选型流程示意图:

在这个过程中,有三个节点对“值不值”影响最大:
- 场景化演示(E)
不要只看厂商标准Demo,要拿自己真实的职位、招聘流程做模拟,让招聘专员和用人经理上手“演一遍”。 - 小范围试用(F)
选择一条业务线或一个区域做试点,运行1-2个月,关注:- 简历处理时间是否明显缩短?
- 招聘团队是否愿意每天打开系统?
- 招聘经理/面试官的体验反馈如何?
- 综合评估(G)
用前文的评分表+试点数据,回答两个问题:- 如果停用,会给招聘带来多大“反弹痛感”?
- 在3年视角下,这套系统对招聘效率和质量的改善,是否足够支撑8-15万/年的投入?
五、一个简短案例对比:同样是8-15万预算,两家企业做出了完全不同的选择
为了让选型逻辑更具体,简述两个典型情境(均为综合而来的虚构案例):
案例1:某制造企业A——从“渠道战术”转向“蓝领场景垂直系统”
- 背景:
- 员工6000人,年招聘量近3000人,80%为蓝领。
- 之前主要依赖线下劳务中介+本地招工市场+纸质登记表。
- 痛点:
- 招聘信息分散,统计困难。
- 到岗率不稳定,试用期流失率高。
- 招聘与现场主管之间信息传递效率低。
- 预算:
- 首年上限约12万,含系统和部分实施服务。
- 选择路径:
- 初期也看了几款通用ATS,发现对蓝领场景支持一般。
- 经调研后,更聚焦在制造/蓝领垂直型系统与绑定外包服务型系统。
- 最终选择了一款偏垂直的蓝领招聘系统,重点功能包括:
- 与劳务公司系统对接
- 批量面试&体检安排
- 班组长移动端反馈
- 到岗率与稳定率实时看板
- 效果:
- 半年后,用工到岗周期缩短约30%(内部数据统计)。
- 同等招工预算下,到岗人数增加,返聘员工占比提升。
- HR认为“花出去的钱看得见回报”,对系统升级续费持积极态度。
案例2:某互联网公司B——从“单点招聘系统”升级到“综合HR SaaS中的招聘模块”
- 背景:
- 员工1200人,年招聘量约400人,以白领职位为主。
- 早期用过一款轻量ATS,招聘团队觉得顺手,但与其他HR系统割裂。
- 痛点:
- 新员工入职信息需在多个系统重复录入。
- 人事数据分散,老板想看“从招聘到离职”的全链路数据很难。
- 预算:
- 招聘系统预算原本在10万左右,但人力总监争取到整体HR系统15万级别预算。
- 选择路径:
- 调研后,决定采用综合型HR SaaS平台,其中招聘只是一个模块。
- 招聘功能深度稍逊于原ATS,但胜在:
- 招聘到入职流程一体化
- 组织、人事、薪酬等数据打通
- 支持后续绩效和人才盘点扩展
- 效果:
- 招聘专员前期有些不适应,但半年后,整个HR团队的协同效率大幅提升。
- 人力总监能获得贯穿员工生命周期的数据报表,支持人力成本分析与人效提升决策。
这两个案例说明:同样的8-15万预算,“最值得投资”的多渠道招聘系统可能完全不同,关键在于企业的主场景和中长期规划。
结语:在“预算8-15万最值得投资的多渠道招聘系统有哪些”这道题下,HR真正要做的三件事
回到开头的问题:预算8-15万最值得投资的多渠道招聘系统有哪些?
从笔者的实践观察,看待这个问题时,可以记住三件事:
- 先算账,再看产品
- 不要被市面上的“十大推荐”“权威排行榜”牵着走。
- 明确自己的业务目标和痛点:是要解决“招不够人”、还是“招得慢”、还是“看不清渠道效果”?
- 在8-15万的预算内,能改善多少“每招一人所需要的时间和成本”,要有大致测算。
- 用统一的评估框架去横评8类产品类型
- 建一个简单、可落地的评估表,覆盖功能、流程、数据、成本、服务、风险等六大维度。
- 结合本文梳理的8类多渠道招聘系统类型,对号入座,缩小到2-3类最适合企业的产品方向。
- 厂商不止一家,但适合你企业类型的系统类型通常就那几类。
- 重视落地与持续使用,而不仅是“买系统”这一步
- 真正“最值得投资”的系统,是招聘团队每天愿意打开、用得顺手、有持续数据沉淀的那一款。
- 在选型阶段就要考虑实施、培训、管理机制:谁负责配置流程?谁督促招聘经理使用?如何把系统数据纳入管理考核?
- 对于有中长期人力资源数字化规划的企业,可以优先考虑像红海云这类提供完整HR场景支撑的厂商,在招聘与组织发展、人才管理之间搭建起数据与流程的通路。
最后一句话凝练本文的主线:
“预算8-15万最值得投资的多渠道招聘系统”,从来不是一个固定的产品名单,而是一套基于企业自身场景、预算与发展阶段,做出理性选择的过程。
掌握了这套思路,你可以不依赖任何“排行榜”,也能自信而清晰地给老板一个负责任的系统选型方案。





























































