-
行业资讯
INDUSTRY INFORMATION
【导读】
很多HR负责人已经意识到:简历多、面试忙,但候选人体验差、口碑一般,招聘越来越“越招越难”。当预算在3-6万元之间,究竟候选人体验平台该不该上、怎么选、选谁更值?本文以候选人体验平台为核心,围绕“预算3-6万如何选择候选人体验平台”,构建一套评估框架,并以6类典型产品形态做横向对比,帮助HR在有限预算下做出更有回报率的投资决策。
很多企业都有类似的感受:岗位一发就有几百份简历,但真正能走完整个流程的候选人不多;好不容易发出Offer,对方却“已接了别家”;校招、社招一轮轮地做,招聘团队越忙,品牌口碑却不见得更好。
向候选人询问原因时,常听到的是:
“流程太长,也没人告诉我进度。”
“面试排得很随意,前后冲突,我感觉不被尊重。”
“被拒绝也没个像样的反馈,下次就不考虑这家了。”
这些看似“软性问题”,背后其实是一个硬指标:候选人体验。越来越多企业开始寻找“候选人体验平台(Candidate Experience Platform)”,希望用数字化手段改善从投递、沟通、面试到入职的全流程体验。
但落到实操,HR经常会卡在三个问题上:
- 候选人体验平台和传统招聘系统有什么本质区别?
- 预算只有3-6万,是否值得单独投资一个候选人体验平台?
- 市面上产品那么多,哪几类解决方案更适合自己?
笔者在参与多家企业选型与实施时发现:3-6万恰恰是最容易“买错”的预算区间——钱不算多,却足够买到各种“看起来都不错”的SaaS。如果没有清晰的评估框架,很容易陷入“功能很多,却没人真正在用”的局面。
下面就从评估维度、产品类型横评和选型路径三个层面,系统拆解这个问题。
一、预算3-6万,上候选人体验平台到底值不值?
本模块的核心判断是:只要年招聘量达到一定规模(如每年几十个关键岗位或上百个岗位总量),3-6万预算投资候选人体验平台通常是“划算”的。但前提是你清楚自己要解决的是真问题,而不是“为了数字化而数字化”。
1. 为什么候选人体验会直接变成“硬成本”?
从实践观察,候选人体验差,至少会带来三类隐性成本:
- 招聘周期被拉长:
- 沟通不及时,候选人流失在等待中,团队被迫重新筛选、补投放。
- 面试协调混乱,反复改期,浪费候选人和面试官的时间。
- 品牌口碑被侵蚀:
- 候选人在社交平台、朋友圈吐槽,影响未来投递;
- 某些行业圈子很小,一次糟糕体验可能意味着错失整条人才链。
- 招聘团队的“隐性加班”:
- HR不断做重复性工作:发短信、改面试时间、解释流程、手动同步进度。
- 管理者误以为“招聘就是要这么忙”,忽视流程与工具的改造空间。
候选人体验平台的价值,不是为了做一个“酷炫门户”,而是把这些隐性成本转化为可度量、可优化的流程指标:
- 招聘周期(Time-to-Hire)是否缩短
- 面试出席率、Offer接受率是否提升
- 候选人满意度(NPS/问卷结果)是否改善
- HR在重复性事务上的时间占比是否下降
在3-6万这个预算段里,如果一个平台每年能让招聘团队节省几十个工作日、减少一部分招聘广告浪费、提升关键岗位的到岗率,那么账其实是算得过来的。
2. 预算3-6万可以期待什么样的功能边界?
现实中,很多项目“落差感”来自于预期错配。笔者建议,在预算3-6万范围内,合理的预期大致是:
- 覆盖关键环节,而非“全能大而全”
- 能做好:信息触达、沟通提醒、流程透明、基础数据统计;
- 不要指望:像大型HCM一样做全域HR管理。
- 落地难度可控
- 配置为主,少量定制;
- 不需要重度改造现有组织流程就能跑起来。
- 服务与本地化
- 有中文界面、适配本地沟通渠道(短信、邮件、微信等);
- 有基础实施辅导,而不是“给你一个账号自行研究”。
如果某个产品在这个价位段承诺“一站式覆盖招聘到绩效管理全部场景”,可以适当提高警惕:大概率要么是功能深度有限,要么是后续隐形成本较高。
3. 哪些企业类型更适合在这个阶段投资候选人体验平台?
结合项目经验,可以粗分三类较适配的企业画像:
- 成长型民企或科技公司
- 招聘需求波动大,关键岗位多;
- 希望通过良好的候选人体验补足品牌知名度不足。
- 区域龙头型传统企业
- 当地名气不小,但年轻候选人对其认知存在偏差;
- 需要通过数字化方式,重塑“现代雇主”的外部形象。
- 中小规模但高要求岗位密集的企业
- 如咨询、设计、新兴制造、医药等,对候选人质量要求高;
- 每一个候选人的“口碑”都格外重要。
对这三类企业而言,3-6万预算做候选人体验平台,是用较小投入撬动“品牌+效率”的双重收益。
二、如何系统评估候选人体验平台?一套通用评分框架
在讨论“有哪些平台值得选”之前,更关键的是先回答:评估一款候选人体验平台的通用标准是什么?
笔者建议把评估重点放在六个维度:
- 候选人侧体验
- HR与用人经理侧的易用性
- 功能覆盖与扩展性
- 集成能力(与现有ATS/HR系统)
- 数据与分析能力
- 价格结构与服务能力
下面是一个简化的横向评估表,可以直接用于内部选型打分(满分10分):
| 维度 | 关键问题 | 建议权重 |
|---|---|---|
| 候选人体验 | 流程是否顺畅?触达是否及时?移动端是否友好? | 25% |
| HR/用人经理易用性 | 是否上手快?配置是否简单?是否大幅减少重复工作? | 20% |
| 功能覆盖与扩展性 | 是否覆盖你当前最核心的2-3个痛点?是否支持后续扩展? | 15% |
| 集成能力 | 与现有招聘系统/HR系统是否能打通(单点登录、数据同步等)? | 15% |
| 数据与分析 | 是否提供关键转化率、来源分析、满意度数据?报表是否易读? | 15% |
| 价格与服务 | 收费是否透明?是否包含基础实施?后续升级/用户数如何计费? | 10% |
从笔者经验看,很多企业在选型时过度关注功能列表,而忽视了候选人侧体验与集成能力,结果是内部觉得“功能不少”,候选人却没有明显感知,系统数据又成了新的孤岛。
三、6类候选人体验平台形态横评:谁适合3-6万预算?
考虑到品牌限制,本文不列举具体厂商名称,而是以产品形态+典型特征来做横向评估,并用代号表示。其中,仅在涉及“红海云”时使用真实品牌名。
六类典型产品形态为:
- 平台A:轻量级ATS + 候选人沟通自动化
- 平台B:基于微信/小程序的候选人体验中台
- 平台C:视频面试 + 流程管理一体化平台
- 平台D:测评/测验驱动的候选人旅程平台
- 平台E:面向校园招聘的候选人体验平台
- 平台F:红海云一体化招聘与候选人体验解决方案
1. 平台A:轻量级ATS + 候选人沟通自动化
典型特征:
- 面向中小企业或刚刚启动数字化的HR团队;
- 在原有简历管理基础上,重点加强:
- 自动发送投递确认、面试邀请、结果通知;
- 基于模板的邮件/短信批量发送;
- 简单的进度查询页面或链接。
优势:
- 价格通常在3-6万范围内相对友好;
- 部署和培训门槛较低,1-2周即可上线;
- 对正在从“全手工Excel+邮件”过渡的团队来说,立竿见影地减少大量碎片化沟通。
局限:
- 候选人体验多停留在“流程被告知”,而非“体验被设计”;
- 可自定义的品牌化页面、个性化旅程路径有限;
- 对复杂招聘流程(多轮面试、多业务线协同)的支撑能力一般。
适合场景:
- 招聘规模中等,对“候选人不被晾着”有强需求;
- 内部尚未上ATS或ATS功能非常基础;
- 希望先用小预算搭一个“自动沟通底座”。
2. 平台B:基于微信/小程序的候选人体验中台
**典型特征来源:
- 充分利用国内候选人高频使用的微信生态;
- 提供候选人专属小程序/服务号入口,可实现:
- 投递、进度查询、面试信息查看;
- 职位订阅、企业资讯浏览;
- 在线问答或机器人客服。
优势:
- 触达率高:大部分候选人不会错过微信消息;
- 候选人体验更接近日常使用习惯;
- 对雇主品牌有一定展示空间(可做内容、活动、案例呈现)。
局限:
- 对企业端HR系统的集成要求更高,否则容易造成重复录入;
- 如果仅作为“信息展示壳”,而非与流程打通,其价值会被明显低估;
- 运营能力也是关键:小程序/公众号不运营,体验优势会打折。
适合场景:
- 校招、社招候选人均高度集中在微信生态;
- 企业有一定的雇主品牌运营意识和内容生产能力;
- 希望将“候选人体验”与“雇主品牌内容运营”打通。
3. 平台C:视频面试 + 流程管理一体化平台
典型特征:
- 视频面试为核心卖点:
- 支持预约、候选人端自检、录制回放;
- 提供结构化评价表单与面试记录。
- 同时包含部分流程管理能力:
- 面试安排、提醒、结果记录;
- 与日程系统(如Outlook、企业邮箱)有基础集成。
优势:
- 对跨城市、多轮面试的企业,可明显缩短信息确认与协调耗时;
- 面试体验更可控:提前调试、统一说明、回放复盘;
- 对候选人来说,减少了线下面试的时间与差旅成本。
局限:
- 候选人旅程容易被“简化为一次视频面试”;
- 如果企业线下面试仍是主流,平台价值可能集中在少数岗位;
- 需要较好的网络与终端条件,对部分候选人群体有门槛。
适合场景:
- 大量远程面试场景,如跨城市社招、实习生集中面试等;
- 管理者时间非常紧张,需通过视频面试提升排期效率;
- 内部已经有ATS,视频平台作为候选人体验增强组件接入。
4. 平台D:测评/测验驱动的候选人旅程平台
典型特征:
- 以在线测评、能力测试、情景题等为核心;
- 将测评体验与候选人旅程结合:
- 提供测评说明、进度提醒;
- 部分平台支持向候选人反馈简要结果或发展建议。
优势:
- 候选人体验不再只是“被筛选”,而是“有一定学习与收获”;
- 对企业而言,结合测评结果可更早识别高潜候选人;
- 在校招你管培生等项目中,能显著提升“流程专业感”。
局限:
- 如果测评题目设计过于传统或耗时长,容易引起候选人反感;
- 反馈机制需要谨慎设计,避免引发争议;
- 对岗位大量、流程节奏快的场景,测评环节会拉长整体时间。
适合场景:
- 重点岗位、管理培训生、核心技术岗等;
- 企业愿意以“候选人收获感”作为体验的一部分;
- HR团队具备一定的测评理解能力。
5. 平台E:面向校园招聘的候选人体验平台
典型特征:
- 针对校招场景进行深度优化:
- 支持宣讲会、空宣、双选会信息管理;
- 支持简历二维码、现场扫码录入;
- 提供流程进度、offer发放、入职准备指南等。
优势:
- 对首次做大规模校园招聘的企业,能快速建立一套“成熟流程”;
- 学生群体对移动端、在线操作接受度高,体验提升直观;
- 常与企业微信号、招聘官网联动,增强品牌曝光。
局限:
- 对社招支持有限,复用度受限;
- 校招季节性强,非校招期平台使用率相对较低;
- 若企业校招规模不大,投入产出比需谨慎评估。
适合场景:
- 年度校招需求稳定且规模较大的企业;
- 之前校招依赖线下+Excel,体验和数据“都不在线”;
- 希望在校园市场塑造“现代、专业”的雇主品牌。
6. 平台F:红海云一体化招聘与候选人体验解决方案
典型特征:
- 以招聘管理为主线,将职位发布、简历管理、面试协同、候选人沟通与体验设计统一在一个平台上;
- 支持与企业现有HR系统、OA等进行集成;
- 在候选人体验层面,会关注:
- 标准化但可配置的沟通节点(投递、筛选、约面、结果等);
- 品牌化界面与移动端体验;
- 招聘数据与体验指标的统一呈现。
优势:
- 对有一定招聘体量、希望“系统化升级”的企业而言,可以在一个平台内同时解决“流程管理+候选人体验”两类问题;
- 中国本地化程度高,符合本土招聘习惯与政策环境;
- 后续可在同一平台上扩展更多HR场景,减少系统割裂。
局限:
- 相比纯“轻量工具”,实施环节会更讲究项目规划与变革管理;
- 如果企业招聘流程极其简单且短期无扩展需求,平台价值不会完全释放。
适合场景:
- 每年有稳定招聘需求,且岗位类型相对多样;
- 内部希望同步提升招聘效率、管理规范性和候选人体验;
- 有一定数字化基础,愿意将招聘作为人力资源数字化的重要切入口。
四、6款平台类型横向对比:如何按需下单?
下面用一张简化对比表,将上述6类产品形态放在同一坐标系里,供在预算3-6万内做横向评估时参考。
| 平台类型 | 候选人体验深度 | 对HR减负效果 | 集成要求 | 适合预算3-6万的推荐程度 | 更适配的企业场景 |
|---|---|---|---|---|---|
| A 轻量ATS+自动沟通 | 中:流程透明、沟通及时 | 高:大量减少通知工作 | 低-中 | ★★★★☆ | 从Excel迈向系统化的成长型企业 |
| B 微信/小程序体验中台 | 高:触达自然、移动优先 | 中:视与ATS打通程度 | 中-高 | ★★★★☆ | 重视品牌与内容运营的企业 |
| C 视频面试一体化 | 中:面试环节体验好 | 中-高:高频视频场景更明显 | 中 | ★★★☆☆ | 远程面试需求大的企业 |
| D 测评驱动旅程 | 中-高:强调“收获感与专业感” | 中:增加但优化了筛选质量 | 中 | ★★★☆☆ | 重点岗位、校招生、管培生项目 |
| E 校招体验平台 | 高:贴合学生习惯与场景 | 中:校招季效果明显 | 中-高 | ★★★★☆ | 每年有规模化校招的企业 |
| F 红海云一体化方案 | 高:流程+体验一体化设计 | 高:从招聘管理到底层体验改造 | 中-高 | ★★★★★ | 有一定规模、希望系统升级的企业 |
说明:星级为结合预算区间与价值密度的综合主观判断,可根据企业自身权重进行调整。
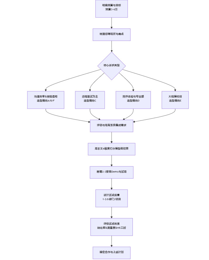
五、预算3-6万如何选择候选人体验平台?一张流程图讲清楚
围绕“预算3-6万如何选择候选人体验平台”这个长尾问题,笔者将实际项目中的选型路径,概括为一条简化流程。

在这个流程中,有几个关键节点值得强调:
- 先做“痛点画像”,再看产品演示
- 不要一开始就看大量平台Demo,否则容易被“炫技”带偏;
- 明确目前最要命的1-2个问题:是没人通知?是面试协调混乱?是校招场面失控?
- 至少从两类视角做试用:HR + 候选人
- 很多选型只让HR试用后台,却忽略了候选人端体验;
- 建议邀请几位真实候选人,试着从投递到安排一次面试,收集反馈。
- 试点要可度量,而不是“感觉不错”
- 例如,对比试点部门与未试点部门在同一时间段内的:
- 面试出席率变化;
- Offer接受率/候选人放鸽子情况;
- HR人均花在沟通上的时间。
- 例如,对比试点部门与未试点部门在同一时间段内的:
这些指标不需要极其精确,但至少能回答一个问题:这个平台在你环境里,是真正改善了体验和效率,还是只是增加了一套“好看但没多少人用”的系统?
结语:候选人体验平台不是“锦上添花”,而是招聘战的基础设施
回到开头的问题:预算3-6万最值得投资的候选人体验平台有哪些?
从本文的分析可以凝练出三个结论:
- 只要招聘需求达到一定规模,“不做候选人体验”往往比“做好候选人体验”更贵
- 体验差带来的候选人流失、口碑损失、时间浪费,本质上都是可以被量化的成本。
- 在3-6万预算内,真正值得投资的是“与你当前痛点高度对才的平台类型”
- 沟通与流程混乱:优先考虑轻量ATS+自动沟通(平台A)、微信体验中台(平台B)、或一体化方案(平台F);
- 远程面试密集:视频面试一体化(平台C)性价比更高;
- 校招为主战场:校招体验平台(平台E)更有针对性;
- 重点项目/管培生:可结合测评旅程平台(平台D)。
- 对于有一定规模、希望“系统化升级”的企业,像红海云这类一体化招聘与候选人体验方案,在3-6万预算起步阶段,往往更利于长期规划
- 因为不仅解决眼前的候选人体验问题,也为后续HR数字化打下统一的平台基础。
对HR而言,更重要的不是“是否要一个候选人体验平台”这个技术问题,而是:
- 你是否清楚自己要为候选人提供怎样的一段旅程?
- 你是否愿意用可度量的方式,来检验这段旅程是否真的比过去更好?
- 你是否准备好推动用人经理一起参与这场改变?
如果这三个问题的答案都是肯定的,那么,无论是选择哪一类平台形态,这3-6万的投资,很有可能会成为你未来2-3年招聘升级中回报率最高的一笔预算之一。





























































