-
行业资讯
INDUSTRY INFORMATION
【导读】 2026年开始,薪酬管理的主要矛盾从“算得快、发得准”转向“算得准、说得清、可追溯”。本文聚焦薪酬合规检查功能的产品化与治理化落地:先解释为何合规检查会从“审计季项目”变成“月度/实时能力”,再拆解四大必备模块与三项特色功能,给出可配置规则、跨系统校验、风险分级与审计留痕的实现路径。适合CHRO、CFO、内审/法务、HRIS负责人,也回答一个高频落地问题:2026年企业如何搭建薪酬合规检查功能?
不少企业对“合规”的理解仍停留在两类动作:一类是发薪后抽查、出问题再补救;另一类是依赖少数懂政策、懂系统的人“人工盯”。但从实践看,薪酬相关风险的特点是跨制度、跨系统、跨口径:工资结构、绩效口径、考勤工时、社保基数、个税申报、福利费用、劳动合同条款彼此牵连,任何一个口径漂移都可能在财务、税务或劳动争议环节被放大。合规检查功能的价值,不在于替代业务判断,而在于把可标准化的检查前置,把可追溯的证据链固化,把“检查”变成“日常控制点”。
一、2026年薪酬合规的“新常态”:驱动因素与核心挑战
薪酬合规正在从“年审附带项”变成“经营基础设施”,其根因是监管、业务形态与数字化审计三股力量叠加;如果仍用手工抽查应对,成本和漏检概率都会不可控。
1. 政策与监管:合规要求更“可核验”、更重证据链
薪酬合规的变化,不是要求更“严厉”这么简单,而是越来越强调可核验:同一笔薪酬从计算依据到支付再到申报,需要能对上号、解释得通、留得下痕迹。典型变化包括:
- 个税与社保的联动核验更常态化:企业端的代扣代缴情形、申报口径、社保缴费基数与工资口径之间的差异,会被更容易识别。
- 用工合规与薪酬支付绑定更紧:劳动合同、工时制度、加班费计算、病事假工资规则等,一旦在制度或执行层面存在缺口,最终往往在薪酬发放环节暴露。
- 数据合规成为薪酬合规的“前置条件”:薪酬数据高度敏感,访问控制、导出留痕、变更审批等要求,越来越常被纳入内控与审计范围。
这里有一个边界:合规检查功能并不替代法务对复杂争议的判断(例如岗位性质争议、工时制度适用争议),但它能把争议所需的关键事实材料(工时记录、规则版本、审批链路、计算过程)结构化沉淀,降低“说不清”的败诉概率。
2. 业务复杂化:混合用工与多元激励让“口径漂移”更频繁
从业务侧看,薪酬结构和核算逻辑正在变复杂,导致合规风险不再集中在“算错一笔钱”,而常见于“规则被悄悄改了、口径不一致”:
- 混合用工:正式、派遣、外包、灵活用工并存,不同用工关系对应不同的计薪、社保、个税与费用列支逻辑,且往往由不同部门发起与维护。
- 多元激励:项目奖金、销售提成、年终奖、股权激励、补贴津贴等,容易出现“适用对象不清、触发条件不明、发放审批缺位”。
- 多地经营:地区政策差异、社保基数上下限、个税专项扣除申报习惯不同,使得“总部一套规则打天下”越来越不可行。
反例也需要提示:一些组织规模小、用工单一、薪酬结构极简的企业,完全上“重型合规系统”可能投入产出不佳;但即便如此,也建议至少建立“规则版本+数据校验+留痕”的轻量闭环,否则关键人员离职后风险会被放大。
3. 技术与内控:系统越多,越需要“跨系统对账式合规”
很多企业薪酬风险并非出在薪酬系统本身,而是出在上下游系统的数据链条:考勤系统、绩效系统、主数据、财务总账、费用报销、税务申报工具各自为政。结果是:
- 数据源不唯一:同一员工的岗位、成本中心、工时、绩效结果可能分散维护,任何一个字段错误都会影响计薪与分摊。
- 规则不可解释:部分组织用Excel宏或个别脚本处理奖金,能算出结果但缺少“计算证据链”。
- 审计留痕不足:谁在何时改了基数、改了系数、改了规则版本,如果不能追溯,一旦出现争议就会“举证困难”。
如果把薪酬合规比作一条“安全带”,传统方式更多靠司机自觉(人工经验),而2026年的新常态更像把安全带做成车的结构件(系统内控):不靠提醒,而靠机制本身避免高概率错误。
二、构筑合规“防火墙”:薪酬合规检查功能的四大必备模块
要让薪酬合规检查功能真正可用,关键不在“上一个功能列表”,而在于形成事前规则嵌入—事中自动稽核—事后可追溯输出的闭环;四大必备模块分别解决“依据是什么、数据对不对、异常在哪里、证据怎么出”的问题。
1. 模块一:动态政策规则引擎——让检查依据可配置、可版本化
现实问题是:企业不是不知道要合规,而是不知道“以哪一版规则为准、在哪些人群生效、何时开始生效”。规则引擎要解决的就是规则治理问题,最低应具备以下能力链条:
(1)规则分层:从法规到企业制度再到计算参数
- 法规/政策层:个税、社保、公积金、工时工资等外部约束(体现为阈值、口径、必填项)。
- 企业制度层:薪酬结构、奖金办法、津贴标准、离职结算等内部规则(体现为适用条件、审批要求)。
- 计算参数层:基数、系数、封顶/保底、四舍五入规则、周期口径等“最后一公里”。
(2)规则版本与生效机制:可回溯的变更管理
- 规则必须有版本号、起止生效期、适用组织范围与适用人群标签。
- 规则变更要走审批(HR/法务/财务/业务),并自动生成变更说明与影响范围清单。
- 发薪计算必须能指向“本次计算引用了哪一版规则”,否则审计时无法解释。
(3)地区与人群差异:支持多套规则并行
多地经营或多用工形态企业,往往需要并行规则:同一工资项在不同地区的计税/计缴口径可能不同。规则引擎应支持按地区、法人主体、用工类型、工时制度进行差异化装配。
边界条件:规则引擎不是越“自动同步”越好。外部政策的解释口径、企业适用边界常需要专业判断,盲目自动更新可能导致“错误的及时同步”。更稳妥的做法是:外部信息进入“待评审规则池”,完成评审后再发布到生产规则。
2. 模块二:全流程数据自动稽核——把错拦在发薪前
数据稽核模块的目标不是“找茬”,而是把薪酬风险拆成可计算的校验项,并尽可能前置到发薪前。实践中建议按“主数据—过程数据—结果数据”三段做交叉校验。
(1)主数据校验:人、岗、组织、成本中心一致性
- 员工状态、入转调离日期与计薪周期匹配(例如离职当月是否重复计发某些补贴)。
- 岗位/职级与薪酬带宽匹配(避免越级定薪或超带宽发放缺少审批)。
- 成本中心、项目归集与财务分摊规则一致(避免发薪正确但分摊违规)。
(2)过程数据校验:考勤工时、绩效结果与薪酬触发条件一致
- 加班时长、调休、请假类型与加班费/扣款规则匹配。
- 绩效结果与奖金发放对象、比例、封顶条件一致。
- 特殊人群(孕期、工伤、病假等)工资计算口径是否与制度一致并留存依据。
(3)结果数据校验:工资条、个税、社保公积金的交叉验证
- 工资条字段完整性与解释性(每个金额应能映射到规则与数据源)。
- 个税计税口径与工资项映射一致(哪些计税、哪些不计税,是否按规则配置)。
- 社保/公积金基数的上下限校验、基数调整审批与生效期匹配。
为了让稽核可运营,建议把校验项分成三类:
- 阻断型(必须修正才能发薪):例如身份证号缺失、发放账号无效、基数超上限且无审批。
- 告警型(可发薪但需确认):例如同一岗位薪酬差异超阈值、某员工当月奖金波动异常。
- 观察型(趋势监控):例如部门奖金集中度、津贴使用率异常上升。
提醒一句:稽核并不追求“零告警”。告警阈值过严会把业务逼回线下;合理做法是先抓高风险高频项,逐步迭代阈值与白名单策略。
3. 模块三:智能风险预警与溯源——把异常变成可追责的问题单
仅有“校验报错列表”不够,合规检查功能要能支撑管理动作:谁来确认、怎么处理、处理是否闭环。风险预警模块建议按“识别—分级—派单—溯源—复核”设计。
(1)异常识别:规则+统计+行为模式三种方法叠加
- 规则型:直接违反规则(如超带宽、超上限)。
- 统计型:超出历史分布(如某人津贴连续三月高于部门95分位)。
- 模式型:可疑行为组合(如集中在月末批量调整基数、特定审批人频繁通过例外项)。
(2)风险分级:把注意力用在“最该看”的地方
风险分级建议至少考虑四个维度:金额影响、涉及人数、外部处罚概率、举证难度。这样同样是“异常”,可以优先处理那些“金额不一定最大但处罚概率高”的问题,比如社保基数与用工事实不一致。
(3)一键穿透溯源:从结果回到计算链路与原始凭证
溯源的核心是两条链:
- 数据链:该金额来自哪些字段、哪些系统、哪次导入/同步。
- 规则链:引用了哪一版规则、哪些参数、哪些审批例外。
没有溯源能力,预警只能停留在“提醒”;有了溯源,预警才可转化为内控动作:发起人补材料、审批人复核、HRIS修数据、内审抽样复查。
边界条件:AI识别异常并不等于“判定违规”。例如销售提成波动巨大可能来自业务真实波动,系统应输出可解释的异常原因线索(高于阈值的字段、对比基准、引用数据版本),而不是给出黑箱结论。
4. 模块四:标准化合规报告与审计——把留痕做成默认配置
合规报告不是为了“写得漂亮”,而是为了内外部核查时拿得出、对得上、追得回。模块四建议围绕三类输出构建:
(1)管理看板:面向决策的合规态势
- 合规得分/风险热力(按组织、地区、用工类型)。
- 高风险问题的闭环率、平均处理时长、重复发生率。
- 关键规则变更与影响范围(例如基数调整政策变更造成的预算冲击)。
(2)审计包:面向内审/外审的证据集合
- 发薪批次对应的规则版本、数据快照、稽核结果、异常处理记录。
- 操作日志与权限记录(谁导出、谁修改、谁审批、何时生效)。
- 抽样追溯路径(从工资条到原始考勤/绩效/合同附件的链接)。
(3)合规对外报送支持:对齐财税与监管口径
在不讨论具体接口形态的前提下,系统至少要做到:报送口径一致、字段映射可追溯、报送前稽核可复用,避免“对外一套、对内一套”。
下面用流程图把四个模块的闭环关系具象化。

此外,很多团队会问:数字化到底比人工强在哪?用一个对比表更直观。
表格1:传统人工薪酬检查 vs 数字化薪酬合规检查功能
| 维度 | 传统人工抽查 | 数字化合规检查功能 |
|---|---|---|
| 覆盖范围 | 抽样为主,难全量 | 可全量、可按风险策略抽样 |
| 时点 | 多在发薪后/审计季 | 可发薪前阻断 + 发薪后复核 |
| 依据管理 | 依赖个人经验与口口相传 | 规则版本化、可回溯、可审批 |
| 解释能力 | “算出来了但说不清” | 规则链+数据链穿透解释 |
| 运营成本 | 关键人依赖强,交接风险高 | 初期投入高,长期边际成本低 |
| 风险表现 | 发现慢、重复发生多 | 预警快、闭环可度量 |
为便于系统建设与招采沟通,也建议把功能点拆到可验收层面。
表格2:四大必备模块与关键子功能清单
| 模块 | 必备子功能(示例) | 验收要点(建议) |
|---|---|---|
| 动态政策规则引擎 | 规则版本/生效期/适用范围;变更审批;多地并行 | 任一工资条可定位规则版本;规则变更可回溯 |
| 全流程数据稽核 | 主数据一致性;工时绩效映射;税社保交叉校验 | 发薪前可阻断;阈值可配置;支持白名单 |
| 风险预警与溯源 | 分级策略;派单闭环;穿透追溯 | 异常可定位数据源与审批链;闭环率可统计 |
| 合规报告与审计 | 看板;审计包;操作日志与导出留痕 | 可复现任一批次计算;权限与日志可审计 |
三、从“合规”到“卓越”:三大特色功能的前瞻实践
当四大模块跑通后,领先企业会把合规检查从“减少违规”推进到“降低不确定性、提升信任、支持经营决策”;三项特色功能的共同点是——不只报错,还把合规做成可预测、可协同、可治理的能力。
1. 特色功能一:AI驱动的预测性合规分析——把问题提前到“规则发布前”
传统合规偏事后:出了异常再查。预测性合规则把检查前置到两类场景:政策/规则变更、业务快速变化(扩编、跨区、并购整合、激励方案调整)。
可落地的做法通常分三步:
- 建立风险标签库:把历史问题(社保基数异常、津贴滥用、审批缺失、计税映射错误等)做成标签,并关联触发字段。
- 训练/拟合风险模型:不一定要复杂模型,很多企业用“规则+时间序列异常检测”就能覆盖80%场景;关键是输出可解释特征。
- 合规压力测试:当规则草案或奖金方案输入时,系统模拟影响范围:涉及人数、金额区间、可能触发的校验项、需要新增的审批节点。
下面用时序图表达一个“方案发布前的预测性合规”流程。

边界条件需要明确:预测性分析的价值在“提前发现高概率风险”,而不是保证“零问题”。对一次性项目奖金、样本量极小的特殊激励,模型可能没有足够对照,仍应以规则审查与人工复核为主。
2. 特色功能二:员工端自助合规查询与确认——把透明度做成内控的一部分
很多薪酬争议并非金额巨大,而是员工认为“解释不一致、规则不透明”。员工端能力如果设计得当,可以把合规从“企业自查”扩展为“员工协同确认”,降低误解成本:
- 工资条可解释:每个工资项展示计算口径(不必展示全部参数,但至少说明来源:考勤、绩效、岗位、制度)。
- 税社保明细联动:员工能看到社保缴费基数、缴费项、个税扣缴关键字段,减少“企业少缴”的猜疑。
- 异常确认机制:对系统识别的异常项(例如银行卡变更、专项附加扣除异常、补贴重复领取),员工可在线确认或发起异议,形成闭环工单。
反例提醒:对高度保密岗位或涉密组织,员工端展示颗粒度需控制;对薪酬策略尚未成熟、内部公平性问题突出但未解决的企业,过快提高透明度可能带来员工关系冲击。更稳妥的路径是“先解释结构与规则,再逐步开放对比维度”。
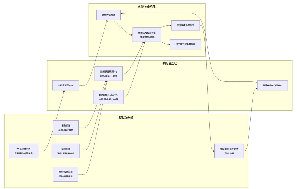
3. 特色功能三:跨系统数据治理与血缘追溯——把“数据责任”说清楚
当企业系统复杂度上来后,合规问题往往源自数据链条:某个字段在哪个系统被改过、由谁维护、通过什么接口同步、何时生效。血缘追溯的目标是把这些关系结构化,形成“数据从哪里来、怎么加工、影响到哪里”的地图。
关键建设点通常包括:
- 薪酬数据字典:核心字段统一口径(如“基本工资”“岗位工资”“计税工资”“缴费基数”的定义与映射)。
- 数据血缘链路:从考勤工时、绩效结果、主数据到薪酬计算,再到财务分摊与报送字段,形成可视化链路。
- 责任矩阵:每个关键字段明确维护部门、审批人、变更频率与校验规则,避免“出了问题互相甩锅”。
下面用架构图把跨系统治理的典型形态画出来(企业可按自身系统替换)。

边界条件:数据治理不是一次性项目。组织调整频繁、并购整合期、系统替换期,血缘关系变化快,建议采用“关键字段优先”的策略:先把个税、社保、工时、奖金触发字段做清,再逐步扩展到分摊与预算。
结语
回到开篇问题:2026年企业如何搭建薪酬合规检查功能?可执行的路径不是“买一个系统就结束”,而是以四大必备模块打底、三大特色能力拉开差距,并把规则、数据、流程与责任一起固化进日常运营。
建议按以下动作落地(尽量可在一个预算周期内启动):
- 先定边界再定功能:明确要覆盖的用工类型、地区范围、薪酬项清单与高风险场景(税社保、工时工资、奖金激励、离职结算优先)。
- 用“规则版本化”作为第一里程碑:把制度与政策口径变成可配置规则,所有发薪批次必须可定位规则版本。
- 把稽核做成发薪前置闸门:至少建立10–30条高频阻断型校验(身份证/银行卡、在离职状态计薪、基数超限无审批等),先把大错拦住。
- 异常必须能派单闭环:预警不落地等于没做;给每类异常配置责任人、处理时限、复核规则与重复发生惩罚项(或改进指标)。
- 从关键字段做数据血缘:先把影响税社保与工时工资的字段链路打通,做到“查到人、查到版本、查到源系统、查到审批”。
这些建议的共同目标是:让薪酬合规从“靠人记得住”转为“系统默认做得到”,从而把薪酬管理真正变成可审计、可解释、可迭代的组织能力。





























































