-
行业资讯
INDUSTRY INFORMATION
【导读】 组织架构进入高频微调后,审批流不再是“画好一次就能用一年”的静态资产,而是组织运行的实时映射。本文面向成长型企业CEO/COO、HRBP/OD负责人、流程与IT治理团队,讨论OD平台流程引擎如何支持审批流程的灵活配置:一方面用组织-流程一体化建模与运行时热更新,解决“组织动、流程不动”的断裂;另一方面用版本留痕、权限边界与流程治理,避免灵活带来合规与风险外溢。
组织迭代节奏在加快,这是事实;更棘手的是,组织变化往往先发生在会议纪要里,而不是系统里。部门合并、负责人轮岗、项目制小组成立,可能在一周内发生两三次,但流程仍按旧的部门树去找审批人,出现审批人离职、岗位撤销、权限未回收等连锁问题。于是,组织想敏捷,流程却把敏捷“抵消”在每一次等待、打回和人工转派中——这正是2026年成长型企业需要重新审视OD平台流程引擎的原因。
一、高频迭代下的组织痛点与流程僵局
组织架构微调本身并不可怕,可怕的是微调没有被“翻译”为可执行的权限与审批规则,导致效率与风控同时失守。对成长型企业而言,审批流卡顿往往不是个别节点的问题,而是组织数据、职责边界与流程机制三者之间的系统性不同步。
1. “一月一小变”的业务动因:试错、扩张与人才轮岗同时发生
从实践看,“一月一小变”常见于三类场景叠加:
- 新业务孵化与快速试错:例如新增一个行业线或渠道小组,先以项目组形式存在,三到六周验证指标后再决定是否转为正式部门。组织关系处于临时状态,但审批仍要发生(预算、合同、采购、用工)。
- 规模化扩张带来的管理半径变化:当团队人数跨过某个阈值(比如从200到500),原先“部门负责人一把抓”的审批结构很快被撑破,需要引入分层授权、区域管理或共享职能。
- 关键人才的轮岗与代理:成长型企业常用轮岗解决能力复制问题,但轮岗意味着审批权、预算权、客户权限必须同步迁移;否则就会出现“人走了权限还在,人来了权限还没到”的真空期。
这里有一个容易被忽视的机制:组织调整并不只是汇报线变化,它会同时改变职责归属、风险承担主体与资源配置权。审批流如果仍把审批人写死在流程定义里,本质上是在用旧的权力结构去承接新的经营结构。
2. 传统审批配置的三大痛点:滞后、错配、高成本
在很多企业里,审批流程长期寄生在OA/ERP的“固化配置”中,带来三个典型问题:
- 滞后性:组织变更当日生效,但流程修改需要IT排期、测试、上线,常以周为单位。结果是组织已运行在新结构,审批却运行在旧结构。
- 错配性:离职人员仍在节点里、岗位撤销后流程无路可走、部门合并后审批人重复出现(同一人既作为原部门负责人又作为新部门负责人),导致不必要的会签与循环。
- 高成本:业务线想“改一个节点”,往往要写需求、排期、灰度、回滚预案。流程越多,维护越像债务滚雪球——这也是很多企业流程体系越建越慢的原因。
需要强调的是:审批慢并不总是坏事(有些审批本就需要审慎),但不该慢的地方变慢会把组织的学习速度拖下来,例如试点政策、价格策略、渠道激励等本应快速闭环的事项。
3. 组织数据不同步:流程卡壳的高频根因与边界条件
不少运维复盘与流程治理经验提到:流程异常(找不到审批人、节点停滞、错误路由)中,相当比例源于组织主数据问题——例如部门树未更新、岗位与人员绑定延迟、代理关系缺失、成本中心与部门不一致。
但这里也有边界条件:
- 若企业组织结构相对稳定、审批事项少且低频,传统固化流程也能用;
- 真正进入“一月一小变”的企业,流程引擎要解决的不是“如何更好地画流程图”,而是如何把组织变化实时映射为流程可执行规则,并且能在不中断业务的情况下生效。
(本部分的结论会直接引出下一部分:OD平台流程引擎需要具备动态能力,而不是仅仅提供更漂亮的流程设计器。)
二、技术解构:OD平台的流程引擎如何支持审批流程的灵活配置
OD平台流程引擎要想支撑高频组织调整,关键能力不是“配置更快”,而是“对组织语义理解更深、对运行时变更承受更强”。换句话说,它必须把审批流从静态脚本升级为模型驱动、规则计算、版本可控的运行系统。
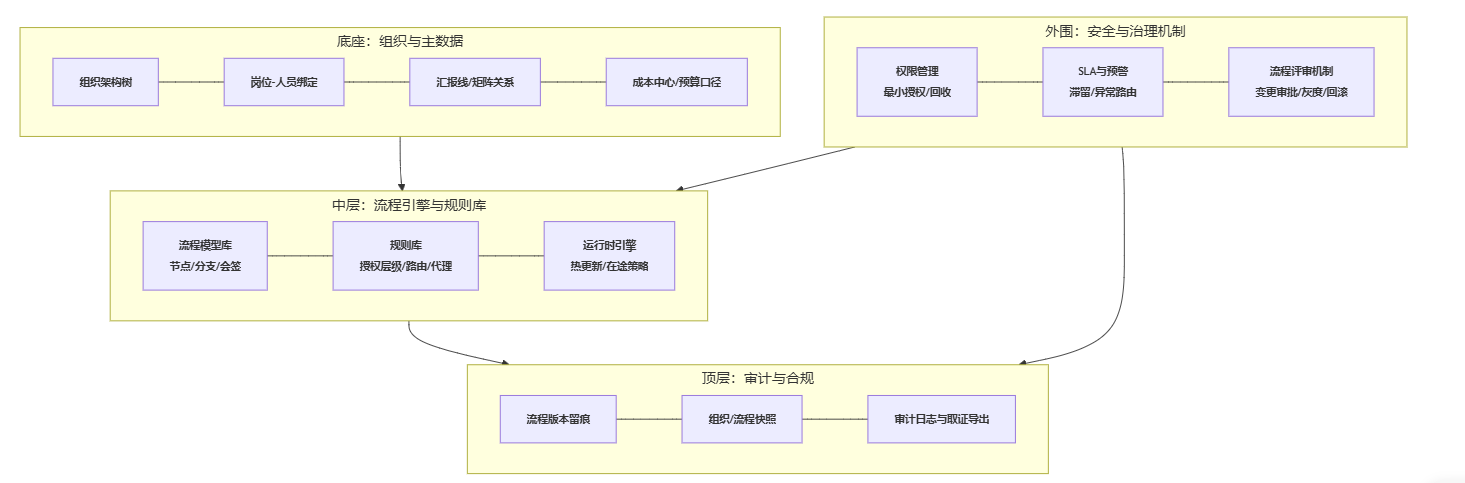
1. OD平台的流程引擎如何支持审批流程的灵活配置:组织-流程一体化建模
很多企业以为流程问题在流程本身,但真正的底座是两张表:组织模型与职责/授权模型。OD平台流程引擎更强调一体化建模,典型做法包括:
- 审批人不写“张三”,写“岗位/角色”:例如“申请人所在部门负责人”“分管领导”“成本中心负责人”“项目负责人”。这样当组织换人时,只需要维护岗位与人员的绑定关系,流程定义不必重改。
- 把矩阵关系显式化:成长型企业常见双线汇报(业务线+职能线)。流程引擎需要支持按规则选择主线、并行会签或条件分支,而不是强行把矩阵压扁成单线。
- 把职责边界落到可计算规则:例如合同审批按金额分层授权、采购审批按品类/预算剩余额度分流、用工审批按编制与HC占用情况决定是否追加人力会签。
这里的“灵活”不是任意改,而是把组织逻辑前置为可复用的模型与规则库。模型一旦稳定,组织再怎么微调,流程也只是重新计算路由,而不是重新开发。
表格1:传统静态审批配置 vs OD平台动态流程引擎(关键差异)
| 维度 | 传统静态审批配置(OA/ERP常见方式) | OD平台流程引擎(面向“一月一小变”) |
|---|---|---|
| 审批人定义 | 写死到人/固定部门 | 基于岗位/角色/组织关系动态计算 |
| 组织调整响应 | 需求-排期-发布,周期较长 | 组织数据变更驱动,规则重算快速生效 |
| 在途流程处理 | 常见做法是人工转派或强制中断 | 支持版本策略:在途走旧版/按策略继承新版 |
| 维护成本 | 流程越多越难维护,依赖IT | 业务可配置为主,IT治理与规则底座为辅 |
| 风险控制 | 依赖人工经验与事后补救 | 规则库、权限边界、日志留痕前置固化 |
2. 运行时动态重构(Hot Swap):不停机调整节点与分支,避免业务中断
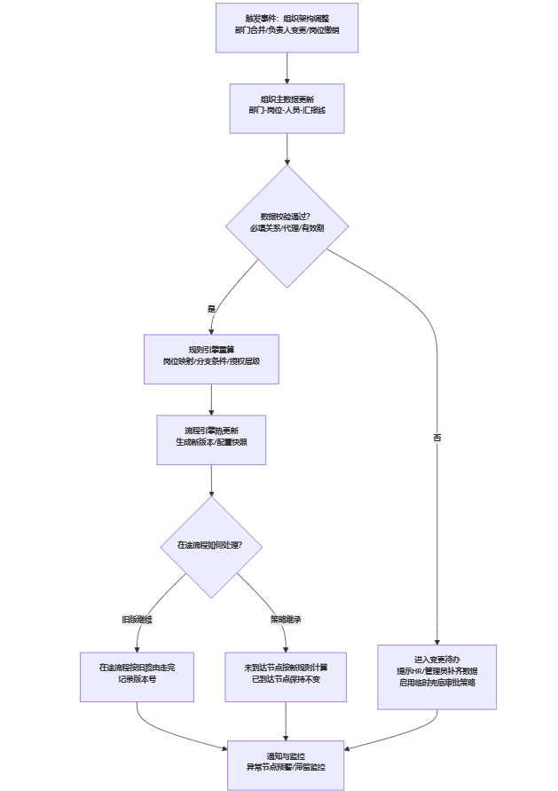
在“一月一小变”的语境下,企业最痛的不是“新流程上线慢”,而是“组织刚调整,系统马上就错”。运行时动态重构通常要回答三个问题:
- 改什么:节点审批人规则、分支条件、会签方式、超时策略、抄送与知会规则等。
- 何时生效:对新发起流程立即生效;对在途流程是沿用旧规则,还是按策略切到新规则(例如未进入该节点则按新规则计算)。
- 如何可控:必须有版本号、变更记录、影响范围评估与回滚能力,否则灵活会变成不可治理。
很多企业在部门合并时遇到一个典型事故:合并当天,原A部门负责人被替换为新部门负责人,但系统里尚未更新岗位绑定;结果审批节点找不到人,所有采购/合同审批堆积。运行时动态重构的价值在于:即便组织数据分阶段生效,也能通过过渡策略(代理、兜底审批人、超时自动升级)保证业务不断。
下面用一条“组织变更触发流程更新”的逻辑链条,把关键技术环节串起来。

3. 复杂逻辑的规则化配置(RaaS):把“人治经验”变成可复用的审批规则
当组织越来越复杂,审批灵活性往往卡在三类“例外规则”上:代理、矩阵、分层授权。OD平台流程引擎常见的规则化配置能力包括:
- 代理审批与有效期:支持按时间窗、按事项类型、按风险级别配置代理;并把代理作为组织关系的一部分而不是临时手工转派。
- 动态路由:按金额、品类、客户等级、项目阶段等条件分支;并支持并行会签、或签、按比例通过等策略。
- 超时自动升级:超过SLA后自动升级到更高层级或指定角色,同时记录升级原因,避免“为了效率而绕开责任”。
表格2:复杂组织场景下的流程配置策略(从场景到规则落地)
| 场景 | 典型问题 | 流程引擎配置策略 | 边界与副作用提示 |
|---|---|---|---|
| 部门合并 | 两条审批链重复或断裂 | 组织模型合并 + 节点按岗位映射重算 + 旧版在途策略 | 合并初期要设兜底审批人,防止岗位绑定延迟 |
| 岗位撤销 | 节点找不到人导致停滞 | 节点规则支持自动跳转/转发到上级岗位或替代角色 | 跳转会改变风险承担主体,需有审计留痕 |
| 矩阵汇报 | 谁是最终拍板人不清 | 并行会签 + 条件分支(业务线/职能线)+ 冲突处理规则 | 并行会签易增加耗时,需限定触发条件 |
| 负责人轮岗/休假 | 审批权真空期 | 代理规则(有效期/事项范围)+ 超时升级 | 代理范围过大会带来越权风险,要做最小授权 |
这一部分需要特别提醒:规则越强,越要配套治理。否则业务为了“能过”不断加兜底、加跳转,最终会把审批流变成一张补丁网,短期通畅、长期失控。
三、管理升维:灵活配置背后的治理与风控
流程引擎能让组织调整更快落地,但如果没有治理框架,灵活会演变为随意:今天改一个节点,明天加一个兜底,半年后没人说得清为什么这样设计。真正成熟的做法是把“变更”纳入治理,把“风险”内置到规则边界。
1. 流程版本管理与审计追溯:让每一次变更都有证据链
高频调整下,审计与复盘常追问三件事:当时的组织是什么样、流程版本是什么、审批权是谁授予的。流程引擎需要做到:
- 版本留痕:每次变更生成版本号、变更人、变更时间、变更内容与影响流程清单。
- 组织快照/流程快照:在关键变更点保存组织结构与岗位绑定状态,确保事后可还原当时的审批环境。
- 在途流程标记:在每个流程实例上记录其适用的组织版本与流程版本,避免“用今天的组织解释昨天的审批”。
这里的关键不是形式,而是可检查性:当发生纠纷(比如某合同是否越权审批)时,企业能拿出可追溯链条,而不是依赖口头解释。
2. 权限边界与安全控制:防止“僵尸权限”与越权审批
组织调整频繁,最容易留下两类尾巴:
- 僵尸权限:人离开岗位但系统权限未回收;或者岗位撤销但角色仍保留在授权组里。
- 临时越权:为解决当下卡点开了“临时通道”,但未设置有效期或回收机制。
建议把权限控制与流程引擎联动,形成三道防线:
- 最小授权:按岗位职责模板授予基础权限,避免“全量复制上任权限”。
- 时间窗控制:代理/兜底/临时升权必须带有效期,到期自动回收。
- 敏感事项二次校验:如高金额合同、关键客户折扣、涉密数据导出等,触发二次认证或额外会签。
需要提示一个反例:有企业为了追求“灵活”,把兜底审批人设为CEO办公室,短期解决了卡壳,但半年后CEO办变成事实上的审批中枢,既拖慢高层,又让责任边界模糊——这不是效率问题,而是治理结构被流程反向改写。

3. 流程熵减机制:流程越多越慢,必须有“废弃与整合”的制度
当企业开始“什么都上流程”,很容易出现流程熵增:流程数量快速增长、分支越来越多、相似流程重复配置,最终带来两个后果:
- 业务不知道该走哪条,靠口口相传;
- 治理团队无法判断哪些节点是风险控制需要,哪些只是历史遗留。
更可行的做法是设立流程熵减机制:
- 定期盘点:按季度统计流程发起量、平均时长、驳回率、超时率,识别低价值节点与低频流程。
- 合并与模板化:把“相似流程”合并为同一模板,通过规则分支处理差异,而不是复制出十条流程。
- 退役机制:对长期低频、无业务归属的流程设置退役周期;退役前提供替代路径并公告。
这一机制的边界也要明确:对高风险事项(比如对外付款、重大合同、数据安全相关)不要为了“减流程”而简化关键控制点,熵减的目标是消除重复与错配,不是削弱控制。
四、前瞻展望:AI增强与组织智能
走到2026年,流程引擎的角色会从“执行与路由”进一步延伸到“诊断与建议”。但AI增强不是让系统替人拍板,而是用数据把组织与流程的低效之处暴露出来,并给出可验证的优化选项。
1. AI驱动的流程推荐:用历史数据减少低价值节点
在审批流中,低价值节点通常有三个信号:审批时长长但驳回率低、意见高度同质、对结果无实质影响。AI可在不触碰决策权的前提下做两类推荐:
- 路径推荐:对特定条件组合(金额区间、品类、风险级别)推荐更合适的审批路径,减少不必要的会签。
- 节点价值评估:提示某节点在过去N个月对风险控制贡献有限,建议改为知会或抽检。
边界条件必须写清:AI推荐应当是“建议”,最终调整仍需要流程owner与风控角色评审;对合规强约束的节点,AI不可直接删除或绕过。
2. 反向驱动组织诊断:从流程数据发现组织拥堵点
审批滞留往往是组织问题的外显:职责不清、授权不足、关键岗位负荷过高、跨部门协作成本过大。流程引擎沉淀的数据(滞留时长、退回原因、重复提交率、跨部门次数)可反向驱动OD诊断:
- 某节点长期超时:可能是岗位编制不足或授权过度集中;
- 某类事项驳回率极高:可能是政策不清或输入数据质量差;
- 跨部门会签次数上升:可能是组织边界切分不合理,或矩阵协同缺少机制。
这类诊断的价值在于把“感觉哪里不对”变成“数据告诉你哪里卡住”,但同样要防止误读:例如业务旺季导致的超时并不等同于组织设计失败,需要结合周期性因素解释。
3. 自然语言配置:从低代码到“可读规则”的过渡路径
未来更可取的方向,不是让每个业务负责人都学会画流程图,而是把流程配置从“拖拽表达”转为“可读规则表达”:
- 业务用自然语言描述:当合同金额大于X且客户等级为A,需法务会签与财务复核;若负责人休假,则由代理人审批,有效期到某日。
- 系统把描述解析为规则,并生成可视化流程供校验与审批。
实现这一点的前提是:企业的组织术语与岗位体系相对规范,否则自然语言会变成歧义源头。换句话说,AI再强,也需要组织主数据的“语义一致”。

结语
回到开篇问题:OD平台的流程引擎如何支持审批流程的灵活配置?答案并不神秘——用组织-流程一体化模型承接高频变更,用运行时热更新让变更不中断业务,用规则库把经验固化为可计算的路由,同时用版本、权限与熵减机制把灵活关进可治理的边界里。对2026年的成长型企业,我们给出可直接落地的建议:
- 先做组织主数据治理,再谈流程敏捷:岗位、人员、汇报线、成本中心口径不统一,流程引擎只会放大混乱。
- 审批人从“人名”迁移到“岗位/角色”:把流程定义从个体依赖转为组织关系依赖,降低轮岗与合并的改造成本。
- 建立变更分级机制:小变更(代理、岗位绑定)走快速通道;大变更(授权层级、关键节点删除)必须评审、灰度与可回滚。
- 把“兜底策略”写成有期限的制度:兜底审批人、超时升级、临时升权都要带有效期与审计说明,防止越权固化。
- 用数据做流程熵减:季度盘点流程发起量、平均时长、驳回率,把重复流程模板化、低价值节点知会化,让流程体系长期可维护。





























































