-
行业资讯
INDUSTRY INFORMATION
【导读】 双倍工资风险往往不是“恶意用工”,而是合同到期续签这件小事在系统、流程与证据链上同时断点。本文从《劳动合同法》关于书面合同与续签的规则出发,解释劳动合同到期未续签的赔偿触发逻辑,进一步分析为什么劳动合同管理系统选错会放大管理疏漏,最后给出“系统硬指标 + 续签SOP + 异常处置”的闭环方案,帮助HR、法务与业务负责人把风险前置消化,避免因续签疏漏引发双倍工资赔偿争议。
企业数字化转型的投入越来越大,但劳动争议里最常见的“低级错误”并没有消失:合同到期后员工照常上班、照常发薪,直到员工离职或发生纠纷,企业才发现书面合同早已过期。现实矛盾在于——管理者直觉上认为“人还在干活、工资也发了”,风险不该这么大;而法律体系强调书面合同的确定性,只要书面形式缺位,赔偿就可能被触发。问题随之变成:劳动合同到期未续签为什么要支付双倍工资,企业又该如何用系统和流程把这件事做成“不会忘、忘不了、忘了也能追责”的闭环?
一、风险全景——劳动合同到期未续签为什么要支付双倍工资?
双倍工资争议的本质,是法律用“书面形式”来锁定劳动关系的关键条款,而续签疏漏会把企业直接推入举证不利的位置;只要继续用工的事实成立,企业很难用“我不知情/系统没提醒”来对抗法定责任。
1. 法条解析与司法实践:双倍工资如何被触发、如何计算
从规范结构看,《劳动合同法》对书面劳动合同采取强制路径:用工必须有书面合同,且用人单位承担更高的形式义务。实践中最容易被忽略的一点是:双倍工资不仅发生在入职未签,也会发生在合同到期未续签后继续用工的情形。裁审机构通常会沿用“超过一个月未订立书面劳动合同”的逻辑,去评价“到期后一个月仍未续签”的状态。
企业在计算风险敞口时,要把三个时间点拎清楚:
- 起算点:合同到期次日开始,如果员工继续提供劳动且企业接受,就进入“无书面合同覆盖”的风险区间。
- 触发点:超过一个月仍未完成书面续签(或未依法终止)时,双倍工资差额请求开始变得高度可得。
- 封顶规则:与“超过一个月不满一年”的窗口期相对应,双倍工资差额通常存在上限(实践中常见为最长11个月的差额区间,具体需结合地方口径与案件事实核算)。
需要提醒的是,企业常把另一条规则混在一起理解:例如“满足条件视为订立无固定期限合同”。这条规则解决的是劳动关系未来形态,并不天然抹除已经发生的“书面合同缺位”责任。也就是说,就算后续被认定为无固定期限,用工期间的双倍工资差额风险仍可能独立存在,不能用“反正已经无固定期限了”来覆盖既往漏洞。
为便于管理层直观把握风险累积过程,下面用时序图把关键节点串起来(具体日期可替换为企业自有合同到期日):

2. “继续用工”的法律定性:为什么“人还在干活”反而更危险
在企业现场管理里,“继续用工”往往是默认状态:部门负责人只看产出、排班和交付,合同是否续签常被当作HR后台事务。可在争议发生时,这种默认会被转化为一个很硬的事实:劳动者持续提供劳动、用人单位持续接受并支付对价。这使得企业在法庭上很难主张“劳动关系已经自然终止”。
典型误区有三个:
- 误区一:我提前口头说过续签/不续签。口头沟通不等于依法形成书面合同,也不等于依法终止劳动关系。没有可核验的送达与确认,证据价值非常弱。
- 误区二:系统弹窗提醒过,HR忙忘了。系统提醒属于内部控制信息,不能对抗劳动者权利;更现实的是,这类提醒如果没有“谁收到—何时处理—处理结果—员工是否确认”的闭环留痕,在裁审中几乎无法变成有效证据。
- 误区三:员工没提续签,所以我以为默认不续。续签管理责任主要在用人单位侧,尤其是企业继续安排工作、继续发薪的情况下,裁审机构更倾向于认定企业接受继续用工并应承担形式义务。
从实践看,“继续用工”最容易发生在三类场景:一是门店/仓配/客服等轮班岗位,排班系统独立运行导致合同到期无人感知;二是项目制岗位,项目经理只关心里程碑,合同续签节点被项目周期吞没;三是集团多法人主体,调岗调店后合同主体与实际用工主体不一致,续签责任在组织间被稀释。对这些场景,企业不能仅靠“到期提醒”,而要把风险控制嵌入到关键动作里(例如排班、薪酬、门禁、OA审批)。
3. 举证责任倒置:系统与证据链为何决定了胜负概率
劳动争议里有一个管理者必须接受的现实:一旦进入仲裁/诉讼,企业通常承担更重的举证义务。劳动者主张“到期后未续签且继续用工”,证明成本相对低(考勤、工资流水、工牌/群消息等都可能构成事实证据);而企业要证明自己“已尽到续签义务”或“系员工拒签/失联导致未能签署”,需要一条更完整的证据链。
这条证据链在实务上至少包含四类材料:
- 续签通知的送达证据:何时发出、发给谁、通过何种渠道、是否被签收/读取。
- 协商过程的留痕:续签条件是否告知、是否给予合理考虑期、员工是否提出异议。
- 员工拒签/拖延的证明:拒签声明、面谈纪要、见证人记录,或系统内“拒绝/超时未确认”的可审计日志。
- 异常处置的终止动作:若决定不续签,是否发出书面终止通知并办理交接,避免继续用工事实延长。
很多企业并非没有做动作,而是动作分散在邮件、微信、纸质签收、口头沟通与离线表格里,最终拼不成一条可核验的链。劳动合同管理系统如果无法提供“不可篡改的操作日志 + 可导出的证据包”,企业往往在举证上先输一半。这也是为什么本文强调:系统选型不是IT偏好,而是证据能力建设。
二、归因分析——警惕:选错劳动合同管理系统正在放大续签风险
合同续签疏漏的大头问题,不在“有没有提醒”,而在系统是否把法律要求固化为可执行的流程与可出庭的证据;低配系统给企业带来的常是“看似上了系统,实际更难证明自己做过”的反效果(这类虚假的安全感,是本模块唯一需要点到的类比)。
1. “静态记录”与“动态风控”的误区:提醒≠控制
不少企业采购劳动合同管理系统时,需求清单停留在“能录入合同、能到期提醒、能导出名单”。这类系统属于静态台账工具,逻辑是“系统告诉你有哪些合同要到期了,至于怎么做靠人”。一旦HR手头事务多、人员流动大、或业务线跨区域分散,提醒信息就会被淹没。
与之相对,合规导向的系统应该具备动态风控特征:把“到期—续签—签署—归档”拆成必须完成的节点,并对逾期设置升级机制,例如:
- 预警不仅推给HR,还要同步给用工部门负责人(因为继续用工的决定往往在业务侧发生)。
- 逾期后自动升级到更高层级(HRBP负责人/法务/人力总监),避免单点失守。
- 更进一步的做法是与薪酬、排班、权限体系联动:在风险节点触发“强提醒 + 强制审批”,而不是“提醒一下就算了”。
企业要特别警惕一种常见配置错误:系统虽支持预警,但到期字段口径不一致(例如以“入职日期”替代“合同终止日期”,或多次续签记录覆盖了历史合同而没有版本管理),导致提醒机制从源头失真。这类问题表面是数据治理,实质是合规口径的缺位。
2. 证据链留痕缺失:系统日志不够“可审计”,等于没有
续签纠纷里,企业最需要的是能被仲裁员/法官理解并采信的证据。很多系统号称有“日志”,但日志只是后台操作记录,缺乏三项关键属性:
- 身份绑定:谁操作的、是否与企业账号体系一致,是否存在共享账号。
- 时间戳与版本:何时发起、何时审批、何时签署,合同文本是否被替换过。
- 不可篡改性:是否能证明日志未被后台修改,至少应有权限分级、导出水印与审计追踪。
同样容易踩坑的是电子签名能力。企业以为“在线点一下确认”就算签署,但如果系统没有满足可靠电子签名的基本条件(身份认证、意愿确认、内容完整性保障等),一旦对方否认签署行为,企业将面临证据效力不稳的风险。对用工规模较大的企业,建议把电子签能力视为“法务级配置”,不宜用临时插件或截图替代。
这里有一个反例边界也要讲清楚:并非所有“没签上”都必然败诉。如果企业能证明已多次送达续签通知、提供合理签署路径,而劳动者明确拒签或无正当理由拖延,部分裁审机构会对双倍工资支持范围作审查。但这条路径的前提就是——证据链必须足够扎实,而不是只靠HR口头陈述。
3. 多主体协同断点:续签不是HR的单机任务
续签这件事天然跨主体:业务部门要给出是否续用与岗位变化信息,HR要给出合同条款与流程推进,员工要做意愿确认,法务要审核关键条款(如竞业、培训服务期、工作地点变更)。系统如果只服务HR录入,而不覆盖业务与员工侧的确认动作,就会出现“流程卡在业务评价/员工确认”却无人负责的局面。
我们在企业访谈中常见到这样的现场细节:门店店长在系统里点了“建议续签”,但由于系统没有强制关联“续签合同模板版本”,HR导出后又在线下改了薪资条款;员工在微信上说“我同意”,却没有进入电子签流程;最后合同到期后仍在排班,争议发生时企业拿不出一份可被认可的签署文本。这个链条里,每个人都“做了点事”,但没有一个动作形成法律意义上的闭环。
为帮助企业自评系统能力,下面给出一个对比表,把“低配系统”与“合规型系统”的差异拉直:
表格1 低配系统与合规型劳动合同管理系统对比
| 维度 | 低配/台账型系统 | 合规/风控型系统(推荐能力) |
|---|---|---|
| 到期提醒 | 单点提醒(仅HR)、依赖人工查看 | 多级预警(HR+业务负责人+管理层),支持升级与催办 |
| 流程控制 | 可选流程、可绕过 | 强制审批闭环,关键节点不可跳过 |
| 证据留存 | 仅有合同扫描件/简单操作记录 | 全链路留痕:通知送达、阅读、协商、签署、归档一键导出 |
| 电子签能力 | 点击确认/截图 | 可靠电子签名:身份核验、意愿确认、内容防篡改、可验证 |
| 异常处置 | 无模板、靠手工 | 拒签/失联/不续签的标准动作库与送达留痕 |
| 规则引擎 | 无规则或弱规则 | 支持续签次数、工龄、岗位变动触发提示与限制 |
三、应对之道——如何避免劳动合同到期未续签导致双倍工资赔偿?(法律+技术闭环)
要把双倍工资风险压到可控区间,关键不在“更勤快的HR”,而在“更硬的系统约束 + 更清晰的责任界面”;企业应把续签管理从提醒型事务升级为可审计的合规流程,把风险前移到合同到期前60/30/7天分段消化。
1. 系统选型的五大硬指标:把法律要求翻译成系统能力
从采购与验收角度,我们建议企业把“是否能减少争议”写成可测试的验收条款,而不是停留在功能演示。五个硬指标如下:
- 分层预警与触达能力
- 支持T-90/T-60/T-30/T-7等多时间点预警(企业可按行业流动率调整)。
- 触达渠道至少覆盖邮件、短信、企业微信/钉钉、系统待办,并可回溯送达状态。
- 流程刚性与不可绕过的闭环
- 续签必须经过发起、业务确认、HR审核、(必要时)法务审核、员工签署、归档。
- 逾期需自动升级,且要能设置“超期未处理责任人可追溯”。
- 可靠电子签名与身份核验
- 支持与合规CA/实名认证能力集成,保留签署证据(签署IP、时间、认证方式等)。
- 支持合同版本锁定,签署后文本不可被替换。
- 全证据链存证与一键出证
- 系统能导出“证据包”:通知记录、阅读记录、协商记录、签署记录、归档记录、操作日志。
- 日志需满足审计要求:权限分级、操作可追溯、导出带水印或校验码。
- 规则引擎与风险提示
- 支持续签次数、合同期限、试用期、无固定期限触发条件等规则校验。
- 能对异常情形给出动作建议(例如员工拒签时,自动提示“不应继续排班/继续发薪而不完成终止手续”的风险点)。
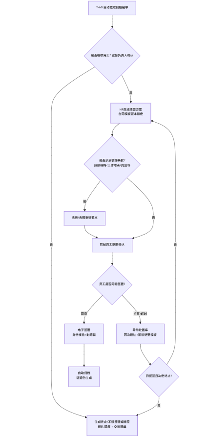
2. 数字化续签标准流程(SOP):把“事后补救”变成“事前关口”
SOP设计的目标是两句话:到期前把决定做完,到期日把文本签完;签不下来也要把终止动作做完并留痕。以下是一个可复用的流程框架(企业可按岗位类别设置不同审批深度):

三个执行细节建议企业在制度层面写死:
- 业务确认要前置:很多续签延误不是HR拖,而是业务迟迟不确认“要不要人”。把业务确认设为T-60前必须完成的节点,可以显著降低临期堆积。
- 员工意愿必须落在可验证载体上:微信同意、口头答应都不够,应通过系统确认或签署动作固化意愿。
- 异常处置不允许“继续用工拖着看”:员工拒签时,企业要么推进协商并形成书面纪要,要么依法终止并完成送达与交接,不能让“继续排班/继续发薪”把风险区间越拉越长。
3. 从“工具”到“赋能”的管理进阶:用指标压实责任,而不是靠运动式整顿
续签闭环做起来后,企业才能谈“系统赋能”。我们建议至少建立三类管理指标,形成可持续的约束:
- 续签及时率:到期前完成签署的比例(可按岗位、区域、门店/项目组拆分),用于识别组织性短板。
- 合同覆盖率:在岗人员中书面合同(含有效电子合同)覆盖比例,要求长期保持在高位并可抽检。
- 异常处置时效:拒签、失联、不续签等异常从触发到完成终止/签署的平均时长,直接反映风控效率。
同时,对“系统能提示但人不处理”的问题,管理上要避免两种极端:一是简单把责任全压给HR,导致HR用各种线下方式绕过系统;二是把责任推给系统供应商,忽略企业自身配置与权限治理。更合理的做法是:用权限与审批把责任绑定到角色——谁决定继续用工,谁就必须对续签闭环承担节点责任。
为方便企业落地自查,给出一份可直接用于选型/复盘的清单:
表格2 劳动合同管理系统合规选型自查清单(节选版)
| 类别 | 检查项 | 判定标准(是/否) |
|---|---|---|
| 预警机制 | 是否支持T-60/T-30/T-7多次预警 | 至少3次、可配置、可追溯 |
| 触达渠道 | 是否支持多渠道触达并保留送达状态 | 邮件/短信/企微至少其二 |
| 审批闭环 | 续签流程是否强制、不可跳过 | 关键节点必须完成才能归档 |
| 电子签名 | 是否具备可靠电子签能力与身份核验 | 可验证签署人、时间戳、文本锁定 |
| 证据导出 | 是否支持一键导出证据包 | 通知/阅读/协商/签署/日志齐全 |
| 权限治理 | 是否支持最小权限与审计追踪 | 管理员操作可追溯、可审计 |
| 异常处置 | 是否内置拒签/失联/不续签标准动作 | 模板+送达留痕+责任人 |
| 规则引擎 | 是否校验续签次数/期限/试用期等 | 超规则自动提示或阻断 |
| 数据治理 | 合同版本是否可追溯且不可覆盖 | 版本管理、历史可查 |
| 集成能力 | 是否能与薪酬/考勤/OA联动 | 至少能做待办同步或风险提示 |
如果企业希望把整改拆成项目计划,可按到期节点倒推任务分工,减少“临期冲刺”:

结语
回到开篇问题:劳动合同到期未续签为什么会触发双倍工资?因为法律用书面形式锁定劳动关系的关键条款,而企业只要继续用工却拿不出书面续签与可核验的证据链,就会在举证上陷入被动。要回答另一个更关键的问题——如何避免劳动合同到期未续签导致双倍工资赔偿——企业需要把“提醒”升级为“闭环控制”,让系统、流程与责任同时到位。
可直接执行的建议如下(优先级从高到低):
- 先做一次全量盘点:用系统拉出未来90天到期清单,核对合同主体、到期日字段口径、历史版本是否可追溯,先把“提醒不准”的根因清掉。
- 把业务负责人拉进闭环:续签是否继续用工的决定在业务侧,预警与待办必须同步到业务负责人,并设置逾期升级。
- 把证据包当成验收项:要求系统能一键导出通知送达、阅读、协商、签署、日志的证据包,并做一次“模拟仲裁举证演练”。
- 建立拒签/失联的标准动作库:明确拒签后的二次送达、面谈纪要、终止通知与交接节点,避免继续用工把风险区间越拖越长。
- 用指标压实责任:将续签及时率、异常处置时效纳入HR与用工部门的共同指标,减少“系统提醒了但没人处理”的灰区。





























































