-
行业资讯
INDUSTRY INFORMATION
【导读】 HR SaaS选型已经从“买软件”变成“买风险敞口”。员工档案、薪酬、证件、生物识别等信息一旦在平台侧发生泄露,企业往往很难用“供应商的问题”完成切割。本文以《个人信息保护法》《数据安全法》的责任逻辑为主线,解释5000万罚款的适用条件与常见误区,并给出从技术尽调、合同条款到内部数据治理的落地框架,帮助CHRO、CIO、法务与采购团队回答:HR SaaS平台怎么选才能避免员工信息泄露和5000万罚款?
不少企业在推进HR数字化时,最先比较的是功能:移动端体验、流程配置能力、AI简历解析、绩效模板是否“好用”。但从执法与诉讼实践看,真正决定损失上限的往往不是功能差异,而是数据是否被过度采集、是否存在越权访问、是否能在泄露发生后提供可核查的审计链条。更现实的矛盾在于:HR数据“最集中、最敏感、最可用于诈骗”,而HR团队往往又不是企业里安全资源最充足的部门。于是,平台选错与治理缺位叠加,极易把一次IT采购变成合规事件。
一、合规高压线——HR SaaS选型失误的法律代价与责任逻辑
HR SaaS平台带来的最大不确定性,不在于“系统有没有Bug”,而在于企业是否能证明自己尽到了法定义务:合法、正当、必要地处理员工个人信息,并对受托方实施了持续监督。换句话说,平台出事时,监管与法院首先追问的往往不是供应商“技术多强”,而是企业“管理是否尽责”。
1. 5000万罚款的法律依据与触发条件
谈到“5000万罚款”,企业需要先把尺度理解清楚:它来自《个人信息保护法》第66条的处罚上限——对情节严重的违法处理个人信息行为,可处五千万元以下或者上一年度营业额百分之五以下罚款,并可能伴随暂停业务、停业整顿、吊销许可/营业执照等后果。这里至少有三层边界,决定了它是否会在HR SaaS泄露场景中被适用。
第一层边界是“情节严重”。监管判断“严重”通常会综合看:信息类型是否敏感(证件、金融账号、生物识别、健康信息等)、规模数量、持续时间、是否造成现实损害(诈骗、身份冒用、群体性投诉)、是否存在主观明知或长期不整改等。对HR系统而言,天然不利之处在于敏感字段集中,一旦泄露,社会危害程度往往更容易被认定为高。
第二层边界是“违法处理”不仅指泄露。很多企业理解偏窄,认为只有被黑客拖库才叫违法。但在个保法框架下,过度收集、未经有效同意处理敏感信息、未按约定将数据用于其他目的、违规对外共享/出境,都可能构成违法处理。也就是说,哪怕没有“被攻破”,只要平台能力或企业流程导致违法处理事实成立,同样可能进入处罚序列。
第三层边界是“证据链”。执法语境里,企业想争取从轻或免罚,关键在于可核查的过程证据:是否做过个人信息保护影响评估(PIA)、是否做过供应商安全尽调、是否签署并落实了委托处理协议、是否有权限审计与最小授权、是否在事件发生后及时止损与告知。缺少证据链的企业,即便主观上“没想违法”,也很难证明自己尽责。
对HR团队而言,一个常见反例是:为了提升考勤效率,直接引入人脸识别;但员工同意是“入职系统默认勾选”,且不给替代方案。该做法在劳动关系中很容易被质疑同意不够“自愿”,再叠加生物识别属于敏感个人信息,企业在法律上处于明显弱势。提醒一句:效率提升是业务目标,但不能作为敏感信息处理的当然理由。
2. 委托处理关系的法律陷阱
HR SaaS几乎都属于典型的委托处理:企业决定处理目的与方式,平台按企业指令提供系统与处理能力。个保法第21条明确要求:委托处理应当以合同等方式约定处理目的、期限、方式、个人信息种类、保护措施以及双方权利义务,并对受托方的处理活动进行监督。
实践中的陷阱往往出在三处。
一是把“采购合同”当成“委托处理协议”。很多采购条款只写了交付、付款、服务级别(SLA),对数据处理范围、分包商、留存期限、删除机制、审计权、泄露通报时限等关键事项语焉不详。结果是:平台侧出现越权访问或内部人员滥用时,企业很难主张对方违约,更难向监管证明自己事前做了制度性约束。
二是把“供应商背锅”当成风险隔离。监管通常不接受“系统是第三方的所以与我无关”的逻辑。原因很现实:员工信息由企业收集、为企业管理目的而处理,员工也只与企业存在劳动关系,企业是第一责任主体。供应商当然可能被处罚或承担违约责任,但这并不自动消解企业的行政风险与民事赔偿风险。
三是忽视持续监督的义务。签合同只是起点。平台上线后是否变更了分包商、是否更换了云资源、是否调整了日志留存策略、是否发生过高危漏洞但未及时修补,这些都需要企业具备“可见性”。如果企业没有任何审计、巡检、抽测机制,一旦事件发生,容易被认定为未尽到合理监督义务。
从治理角度看,可以把委托处理理解为“把加工能力外包,但不能把责任外包”。这一类比在沟通上很有效,但执行上必须落到协议条款与审计机制,否则只是口号。下一节我们会看到,很多泄露并不是“顶级黑客突破”,而是权限与配置的低级错误被黑灰产批量利用。
3. 跨境传输与数据主权风险
跨境是HR SaaS的高风险区,尤其在跨国集团或“境外云+国内业务”的混合架构中更常见。个保法第38条对个人信息出境设置了制度门槛,通常需要满足安全评估、认证或标准合同备案等路径要求,并履行告知与单独同意义务。对员工数据来说,跨境合规难点不在于“能不能传”,而在于三个细节是否被忽视。
第一,很多企业以为“数据在国内采集、境外只看报表”不算出境。但只要境外主体可以访问到可识别个人的数据(包括运维访问、远程支持、共享数据库),通常就会被认定为出境提供。HR系统常见的远程排障、总部统一数据仓库、海外HR共享员工花名册等,都可能触发出境合规要求。
第二,出境合规不只是网信材料。对于员工而言,还涉及劳动法语境下的信息告知与同意的有效性安排:告知应当清楚具体,包括接收方名称、联系方式、处理目的、方式、个人信息种类、保存期限、员工权利及行使方式等。仅在员工手册里放一条笼统条款,往往难以支撑后续争议。
第三,业务必要性与最小化。跨境并不意味着“全量同步”。很多集团化企业在设计HR数据治理时,会把“境外看得到什么”当作默认配置,导致薪酬、证件、家庭成员信息也被同步,这会显著抬高风险敞口。一旦发生泄露或被认定违法,企业在解释“必要性”时空间很小。
表格1:HR数据违规情形与法律后果对照(企业与责任人视角)
| 典型违规情形(HR场景) | 常见触发点(可检查) | 可能法律后果(行政为主) | 责任主体侧重点 |
|---|---|---|---|
| 过度收集员工信息 | 入职表单要求家庭成员身份证号/住址但无必要性说明 | 责令改正、警告、罚款;情节严重可高额处罚 | 企业(制度与流程设计) |
| 未取得敏感信息单独同意 | 人脸考勤、指纹打卡无替代方案;健康信息用于非必要管理 | 责令改正、罚款;可能引发劳动争议/侵权诉讼 | 企业为主,平台配合义务 |
| 委托处理无书面约定或约定不完整 | 仅采购合同,无DPA;无分包商约束 | 责令改正、罚款;发生泄露时从重空间增大 | 企业(尽调与合同)+平台(履约) |
| 权限管理混乱导致越权访问 | 共享账号、离职账号未回收、权限无分离 | 责令改正、罚款;严重时暂停业务 | 企业(内部管理)+平台(权限体系) |
| 未依法履行出境合规 | 境外总部可访问员工档案;使用境外云未备案 | 责令停止出境、限期整改、罚款;严重时高额处罚 | 企业为主,平台提供支持材料 |
(以上为法规框架下的合规映射,具体裁量以监管认定为准。)
二、隐形地雷——当前HR SaaS市场的常见安全漏洞与风险点
把员工信息泄露简单归因于“黑客很强”,会让企业错过真正可控的改进空间。我们复盘过多起HR系统安全事件后发现:多数问题发生在数据全生命周期管理的薄弱环节——采集时不克制、存储时不加固、使用时不设闸、运维时不留痕。黑灰产只是把这些缺口规模化利用。
1. 采集阶段的过度收集与同意缺失
HR系统采集信息的边界,最容易在“方便以后用”这句话里被突破。常见场景包括:入职时一次性要求填写家庭成员工作单位、子女信息、居住证号、紧急联系人详细住址;甚至把“婚育情况”“宗教信仰”等并非必要字段也设计为必填。其风险不止是合规层面的“最小必要原则”问题,更现实的是:字段越多,泄露后的可用性越强,被诈骗团伙用于画像的价值越高。
同意机制的设计也常被忽视。很多平台把“隐私政策同意”做成一次性弹窗,员工只要点击“我同意”才能继续办理入职。对一般个人信息,这种方式尚有讨论空间;但对敏感个人信息,单独同意需要更明确的动作、更清楚的告知,并且在劳动关系中还要考虑“自愿性”争议。最稳妥的做法往往是:对敏感信息提供替代路径(例如人脸考勤可选工牌/密码),并把同意与业务流程做“可回退”的解绑。
需要强调一个实践边界:并不是所有“同意”都能解决问题。如果某类信息在业务上本就不必要,即便员工勾选同意,也可能因违反必要性原则而被认定不当处理。也就是说,合规顺序应当是:先判断必要性,再谈告知与同意。
2. 存储与传输环节的技术裸奔
在存储层面,最典型的问题是“前端脱敏、后端明文”。平台界面展示手机号时做了掩码,但数据库里仍是完整明文;或者只对传输链路做TLS加密,却没有对数据库字段级加密/密文存储。一旦发生越权访问、数据库备份泄露或运维账号被盗,攻击者拿到的就是可直接使用的完整数据。
传输环节的另一高发点是API安全。HR SaaS为了与OA、财务、门禁、IM协同,通常开放大量接口。如果接口鉴权设计不严(例如token长期有效、缺少签名校验、未做调用频控),或者存在ID遍历、参数未校验等问题,就会出现典型的越权查询:攻击者只要更换员工ID,就能批量拉取他人薪资、证件照、合同等信息。此类问题不一定需要“高端攻击”,很多是脚本层面的自动化扫取。
企业侧也常有“集成带来的新增风险”。例如为了做数据分析,把HR SaaS全量数据同步到内部数据仓库,但仓库权限与审计弱于HR系统本身;或者在测试环境使用了生产数据,却没有脱敏。最终泄露点可能并不在供应商,而在企业的二次使用环节。提醒一句:在事件归因上,企业需要准备“端到端的数据流”视角,而不是只盯着SaaS厂商。
3. 运维与权限管理的黑洞
HR数据泄露里,“内部人员”与“低门槛滥用”是最难被管理者直观看见的部分。我们在项目访谈中见过一些共性问题:平台运维人员拥有过大的数据库访问权限;企业HRBP、薪酬专员、外包人员共用账号;离职员工账号不回收;权限分配靠经验而非岗位矩阵;日志虽有但不留存、不审计。只要其中任一环节失守,泄露往往不是“是否发生”,而是“何时发生”。
此外,很多企业忽略了“受托方再委托”的链条风险。SaaS厂商可能将短信、电子签、OCR识别、云存储、客服工单等能力分包给第三方。一旦分包商治理不严,泄露可能发生在你根本没列入供应商名单的那家公司。对企业来说,这种风险最可怕的点在于:事发后很难迅速定位、很难形成有效追责路径,也很难向员工解释数据究竟流向何处。
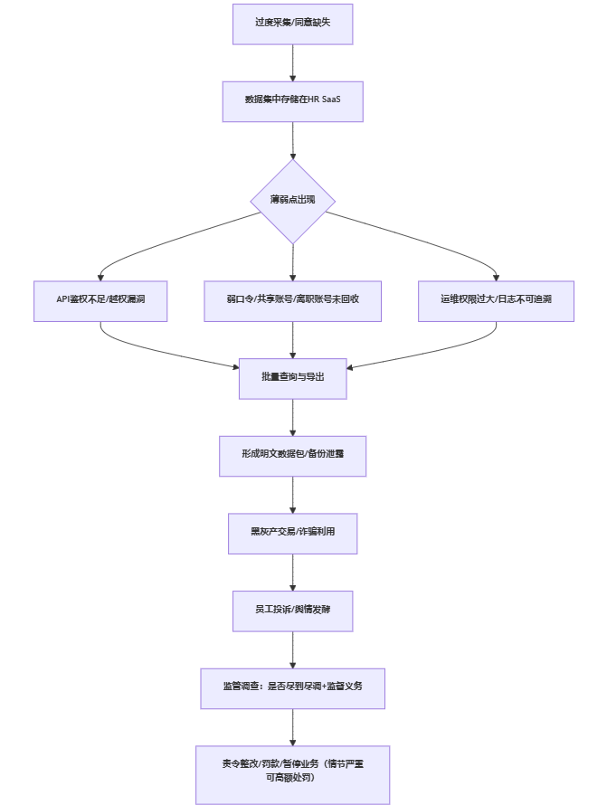
图表1:HR SaaS数据泄露典型路径(从缺口到处罚)

(该路径并不等同于所有事件,但足以解释为什么“权限与审计”常常决定损失上限。)
三、构建护城河——基于风险控制的HR SaaS选型与治理框架
真正可落地的HR SaaS选型,不是把供应商打分排队,而是把风险“拆解成可检查的控制点”,并在合同与治理体系里形成闭环。我们建议企业把选型分成三步:选前安全体检、合同防御性约定、上线后的内部治理升级。三步缺一,都会留下监管问询时最难回答的空白。
1. HR SaaS平台怎么选才能避免员工信息泄露和5000万罚款?——选型前的安全体检清单(技术维度)
选型前的技术尽调,目的不是把HR团队变成安全专家,而是让企业在关键点上具备“否决权”。从实践看,以下三类材料最具筛选价值。
第一类是资质与审计证明。建议把等保相关能力、信息安全管理体系认证(如ISO/IEC 27001)以及第三方审计报告(如SOC 2 Type II)作为硬门槛,但要注意“证书是否覆盖范围”。很多证书只覆盖某一数据中心或某一业务系统,不一定覆盖你要采购的HR模块;同样,SOC报告也需要看控制项是否包含访问控制、变更管理、日志监控、供应商管理等。
第二类是架构与加密能力。至少要问清楚:是否支持传输加密(TLS)、存储加密(数据库/对象存储)、字段级加密或令牌化;多租户隔离是逻辑隔离还是物理隔离;是否有分环境隔离(生产/测试);备份如何加密与保存;容灾RPO/RTO指标是否可验证。这里不需要企业自己“评判算法”,但必须让供应商给出明确方案与边界条件(例如哪些字段强制加密、哪些场景支持不可逆脱敏)。
第三类是安全运营与漏洞治理。建议要求供应商提供近一年第三方渗透测试或安全评估摘要、漏洞响应SLA(高危漏洞修复时限)、安全事件演练记录,以及最重要的:是否具备可导出的审计日志、是否支持管理员操作留痕与告警。因为在真实事件中,企业最需要的是“快速定位+可追溯”,而不是事后听到一句“我们已经修复了”。
如果企业信息化基础较弱,可以采用分层要求:A类(必选)是日志、权限、加密、备份;B类(加分)是零信任、行为分析、数据水印、防截屏;C类(规划)是隐私计算、同态加密等。这样既能落地,也不至于把选型变成无法交付的“技术竞赛”。提醒一句:不要让采购只对比报价与功能,安全尽调必须在招采阶段前置,否则谈判空间会急剧缩水。
2. 合同条款中的防御性约定(管理维度)
合同是企业把“监督义务”落到纸面、落到可执行机制的关键载体。我们建议至少把以下四类条款写清楚,否则很多风险在事件发生时会变成“无从追责”。
第一,明确数据处理协议(DPA)并与主合同并列生效。DPA应当写清:处理目的与范围、处理方式、个人信息种类、保存期限、删除与返还机制、分包商清单与变更通知机制。特别要关注两点:其一,是否允许供应商将数据用于产品改进或模型训练;其二,是否允许供应商基于数据做“行业分析”。很多争议就藏在“去标识化”“匿名化”这些概念里,企业应要求供应商说明技术路径与不可逆性,而不是接受一句泛化承诺。
第二,审计权与配合义务。企业至少要有两类权利:定期审计(例如每年一次,提供控制项报告/抽查日志)与事件审计(发生疑似泄露时的取证配合,包括日志、访问记录、导出记录、分包商调用记录等)。审计不一定意味着“上门查机房”,更多是控制证据的可获得性。
第三,安全事件通报时限与协同流程。国内法规对通报有要求,企业对员工也有告知义务,供应商必须配合企业完成“定位—止损—告知—整改”的节奏。合同里建议明确:供应商发现疑似事件后在若干小时内通知企业(不少企业采用24小时或更短),并在72小时内提供初步影响评估、修复措施与后续报告框架。时间不是形式主义,它决定企业能否在舆情与监管窗口期内稳住局面。
第四,违约责任与赔偿计算方式。很多合同只写“按服务费上限赔偿”,但对个人信息泄露而言,企业的损失可能来自行政罚款、诉讼、通知成本、信用修复成本等。实践中可以采用分层:一般可用性故障按SLA赔付;数据安全事件可采用更高的责任上限、按影响人数或实际损失核算,并约定供应商购买网络安全险/数据责任险作为风险对冲工具之一。
图表2:数据安全事件应急响应时序(企业—供应商协同)

(企业若无法在关键时间窗拿到日志与影响评估,后续解释成本会显著上升。)
3. 内部数据治理体系的配套升级
即便选到“安全能力不错”的供应商,如果企业内部治理不升级,风险仍会从接口、权限、流程中溢出。我们建议把HR SaaS上线视为一次“数据治理的强制更新”,至少完成三件事:分类分级、最小授权、合规留痕。
首先是数据分类分级与访问边界。HR数据不是同一风险等级:身份证号、银行卡号、生物识别、健康信息属于高敏感;薪酬绩效属于高价值商业机密;通讯录、工号等相对一般。分级的价值在于让控制措施可差异化:高敏感字段强制加密、强制双人审批导出、强制日志告警;一般字段可以在不影响效率的前提下适度放宽。很多企业泄露事件的根因并不是“没有安全”,而是“没有分级”,导致所有数据以同一强度暴露。
其次是最小授权与岗位权限矩阵。建议以岗位为单位设计权限,而不是以个人为单位“临时加权限”。典型做法包括:薪酬模块与员工档案模块的管理员分离;导出权限与编辑权限分离;外包与实习生账号只能访问必要字段且设置有效期;离职即自动回收权限。平台如果不支持这类能力,企业就要在选型阶段识别出来,因为上线后再要求改造,成本很高。
再次是合规留痕与员工权利响应。企业至少要能回答员工的三类问题:我哪些信息被收集了?用于什么目的?谁访问过?这要求系统具备可查询的访问记录、导出记录、授权记录,并且企业要有响应流程(例如员工请求更正、删除、解释自动化决策结果时由谁处理、多久反馈)。这不仅是合规要求,也是企业雇主品牌的一部分——员工对“数据被如何对待”的体验,会影响信任与稳定性。
图表3:企业HR数据分类分级治理架构(示例)

(企业可据此映射到不同控制策略:加密强度、审批流程、导出限制、日志留存与告警阈值。)
表格2:HR SaaS厂商安全能力评估矩阵(建议用于招采评分)
| 评估维度 | 指标(示例) | 证据要求(可核查) | 建议权重 |
|---|---|---|---|
| 基础合规与认证 | 等保测评/信息安全管理体系/SOC类审计 | 证书编号、测评范围、有效期、控制项摘要 | 25% |
| 数据保护能力 | 传输/存储加密、字段级加密或令牌化、脱敏策略 | 架构说明、加密清单、字段策略、密钥管理方式 | 20% |
| 权限与审计 | 最小权限、分权管理、操作留痕、可导出审计日志 | 权限模型截图/演示、日志样例、留存周期 | 20% |
| 漏洞与安全运营 | 漏洞响应SLA、渗透测试、告警与监控、演练记录 | 渗透测试摘要、响应流程、演练报告 | 15% |
| 供应链与分包管理 | 分包商清单、变更通知、第三方调用审计 | 分包协议要点、变更流程、调用记录策略 | 10% |
| 事件响应与协同 | 通报时限、取证配合、72小时内报告机制 | 事件响应手册、通知模板、联系人机制 | 10% |
(权重需结合行业与规模调整:金融/互联网企业可提高审计与加密权重;制造/零售需强化外包与权限管理权重。)
结语
回到开篇问题:HR SaaS平台怎么选才能避免员工信息泄露和5000万罚款?答案并不是“选最贵的”或“选最知名的”,而是把选型变成一套可检查、可审计、可追责的风险控制工程——在合规框架下,把不可控的供应商风险压缩到企业能承受的范围内。
我们建议企业立刻做以下4件可执行的事(不需要等到系统重做):
- 对现有HR SaaS做一次“合规体检”:拉通数据清单、敏感字段清单、出境访问链路,补齐PIA与委托处理协议关键条款;缺证据的先补证据。
- 建立“安全一票否决”的招采机制:把审计日志能力、权限分离、加密与备份、分包商透明度列为必选项,报价与功能只能在通过底线后再比。
- 把合同从服务合同升级为DPA+审计机制:明确数据用途边界、分包商管理、事件通报时限与取证配合,避免事后陷入“没有约定所以无从追责”。
- 上线后用治理把风险持续压下去:做分类分级、最小授权、离职回收、导出审批与日志抽查,让企业在监管问询时能拿出完整的管理链条。
当企业能持续给出这套“证据链”,HR SaaS带来的就不再是不可控的合规焦虑,而是一套可被治理的数字化能力。





























































