-
行业资讯
INDUSTRY INFORMATION
在家政服务行业,随着客户需求和员工队伍的不断扩大,传统的人工调度模式逐渐暴露出信息滞后、安排混乱、服务响应慢等管理痛点。红海云观察到,多数家政公司已经开始尝试用智能人事系统取代手工排班和电话沟通,通过数字化、自动化手段,优化服务流程与人员分配。某中部地区家政企业的实践表明,采用智能系统后,日均调度效率提升了60%,员工空闲率降低,客户反馈满意度显著提高。本文结合行业数据和实际案例,梳理智能人事系统在家政企业调度管理中的应用逻辑与落地成效,为行业数字化升级提供参考。
家政服务企业调度现状与挑战
家政服务企业的核心竞争力之一,便是高效、精准的调度能力。调度不仅决定了客户需求响应的速度,也直接影响了员工的工作积极性和企业的资源利用率。然而,行业内多数公司在调度管理上仍面临诸多现实难题。
一方面,客户信息的变化频繁且需求多样。不同家庭对服务时间、服务类型、人员技能等有着个性化要求,传统的纸质台账或Excel表格很难及时同步更新,容易出现遗漏或重复安排。
另一方面,员工队伍的扩展带来了管理复杂度的骤增。许多家政企业拥有几百甚至上千名服务人员,涉及多种岗位:保洁、月嫂、育儿嫂、钟点工等。人工调度需要调度员逐一核查员工技能、空闲时间、距离客户位置等信息,工作量巨大且易出错,尤其在节假日和高峰时段,调度压力倍增。
除此之外,服务订单的实时跟踪和反馈也是一大挑战。客户可能临时变更预约,员工可能因交通或个人原因无法准时到岗,而这些动态信息的处理依靠人工沟通时,效率低下且难以全局掌控。
据中国家庭服务业协会发布的行业调研,超70%的家政企业在业务高峰期存在排班混乱、服务响应慢、员工空闲率高的问题,直接影响客户满意度和企业利润。
对于有志于扩大规模的家政公司而言,调度管理的瓶颈已成为制约发展的重要因素。如何通过智能化手段实现客户、员工、服务流程的高效协同,成为行业数字化转型的核心诉求。
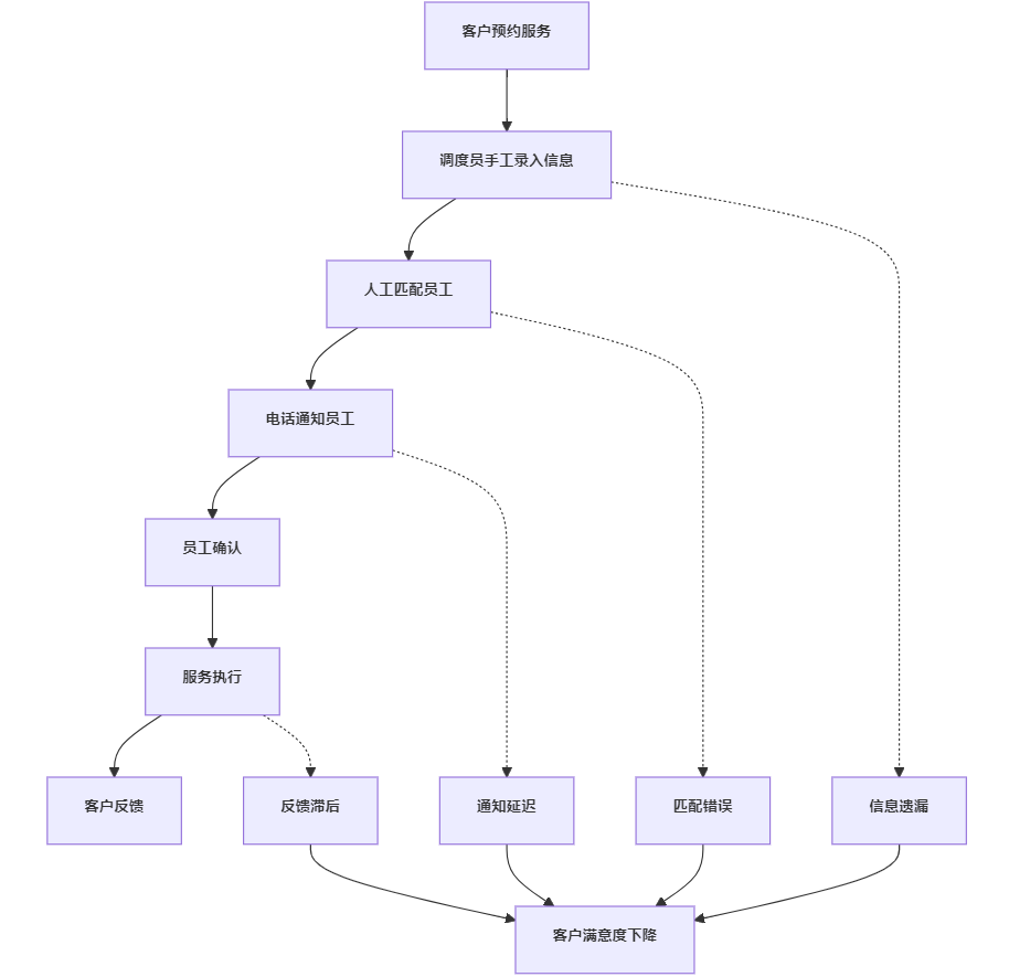
家政企业传统调度流程痛点

家政企业传统调度流程中,信息录入、匹配、通知、反馈等环节易出现遗漏、错误和延迟,影响客户满意度。
智能人事系统在家政行业的应用场景
在家政服务行业,智能人事系统的引入正在重塑调度管理的流程。与传统方式相比,这类系统通过数据驱动和自动化决策,有效解决了信息滞后、匹配复杂、反馈不畅等一系列管理难题。家政企业可以根据实际业务需求,灵活配置系统功能,实现客户、员工、订单三方的协同管理。
第一,客户信息管理数字化。
智能人事系统支持客户信息的结构化录入和实时更新,包括服务地址、偏好时段、特殊需求等。系统还可自动归类客户标签,方便后续精准服务和定制化推荐。例如,对于需要月嫂服务的客户,系统可以自动筛选具备相关资质的员工,并优先推荐距离较近的人员。
第二,员工技能与排班智能匹配。
系统能够对员工的技能、服务历史、空闲时间等进行动态分析,实现智能化的排班和派单。结合员工地理位置、服务偏好和工作时段,系统自动生成最优调度方案,减少人工干预,提升资源利用率。
第三,服务订单全流程可视化追踪。
每一笔订单从客户预约到服务完成,均可在系统中实时查看进度。订单状态自动推送给相关员工,客户也能通过手机端随时掌握服务动态。管理人员可以通过数据报表,洞察业务运营瓶颈,及时调整调度策略。
第四,绩效与反馈数字化归档。
系统不仅记录员工服务次数、客户满意度评价,还能自动汇总考勤和绩效数据,为员工薪酬结算和晋升激励提供数据支持。这一环节有效减少了手工统计带来的误差,提高了管理透明度。
智能人事系统功能对比与价值
功能模块 传统调度方式 智能人事系统 价值体现 客户信息管理 手工录入 自动化归档 信息实时更新,减少遗漏 员工技能匹配 人工检索 智能筛选 匹配精准,提升效率 排班与派单 经验安排 自动排班 降低调度员压力,减少错误 订单流程管理 被动跟踪 实时监控 进度可视化,提升客户体验 绩效考核 手工统计 自动归档 数据准确,激励机制清晰
表格展示了智能人事系统相较于传统调度方式,在客户信息、员工匹配、排班、订单管理、绩效考核等方面的优势与提升价值。
案例分析:调度效率提升的关键环节
以某中部省会城市的大型家政服务公司为例,该企业员工规模超过800人,服务项目涵盖家庭保洁、护理、育婴等多类型业务。过去,企业调度部门每日需处理大量客户预约,靠人工电话和表格排班,常因信息误读或沟通延迟造成服务人员空闲与客户等待并存的尴尬局面,客户投诉率居高不下,调度员频繁加班,团队士气受到影响。
面临上述困境,企业决策层于去年年初引入某智能人事系统,围绕调度核心环节进行流程再造,重点攻克以下几个问题:
第一,客户与员工信息同步难。
在系统上线前,客户需求与员工状态常常不同步,导致出现“人等单”或“单等人”的问题。智能人事系统实现了信息的实时更新和自动推送,调度员只需在平台上查看即可一目了然。
第二,人员匹配与派单效率低。
企业采用系统后,通过算法自动匹配员工技能、服务距离和空闲时间,原本需半小时的排班缩短至三分钟。系统还会自动避开员工请假等特殊情况,极大减少了调度误差。
第三,现场执行与反馈环节割裂。
服务员通过移动端接收派单,完成服务后上传电子反馈,客户可在线评价。系统自动生成服务记录和满意度数据,管理层可随时调阅,便于绩效考核与流程改进。
据该企业运营数据,上线智能人事系统半年后,客户平均等待时间由30分钟降至12分钟,员工空闲率由20%下降到8%,客户满意度评分从72分提升至91分。调度部门加班频率也明显下降,企业整体运营效率得到显著提升。
这种以数据驱动、流程透明为特征的数字化调度模式,正成为越来越多家政服务公司的管理新常态。
智能人事系统的实施效果与运营价值
家政服务企业引入智能人事系统后,调度管理的各项指标均得到了明显改善。系统的自动化和智能化功能,不仅优化了企业内部的运营流程,还为客户服务体验和员工管理水平带来了质的提升。
第一,运营效率显著提升。
通过系统自动派单与智能排班,调度员的工作量大幅减少,调度响应速度提升,企业能够同时处理更多订单,缓解业务高峰期的压力。员工的工作安排更为合理,有效减少了空闲和重复排班的现象。
第二,客户满意度与复购率提升。
系统实现服务进度的透明可视化,客户可以随时了解服务动态,有效降低了因信息不畅导致的投诉。满意度提升后,客户主动推荐和复购意愿增强,为公司带来稳定的业务增长。
第三,数据驱动的绩效管理。
智能人事系统自动归档员工服务记录、客户评价、考勤数据,为绩效考核、薪酬激励提供精准数据支持。管理者能够基于数据分析,优化人员配置和服务策略,实现科学决策。
第四,合规与安全保障加强。
系统对员工身份、资质、服务过程进行全流程留痕,方便企业应对行业监管和客户纠纷,提升了合规管理能力,减少了潜在风险。
智能人事系统赋能家政企业运营价值闭环

流程图展示了智能人事系统从客户下单、自动派单、员工执行到绩效考核与运营策略优化的全流程闭环,体现系统赋能企业运营的价值链。
据行业调研,采用智能人事系统的家政企业,整体运营成本平均下降约15%,调度部门人力投入减少30%,服务投诉率显著降低,员工流失率也比行业平均水平低10个百分点。
这些实际效果不仅体现了系统的技术优势,更反映了家政企业数字化转型的长远价值——打造高效、透明、可持续的服务运营体系,为企业在激烈市场竞争中赢得领先地位。
未来趋势与行业启示
随着信息技术的不断进步,家政服务行业的数字化升级已成为不可逆转的潮流。智能人事系统不再只是大型企业的专属工具,中小型家政公司也开始接受并逐步应用自动化调度、数据分析等数字化管理方式。未来几年,行业数字化程度有望持续提高,管理流程将更趋精细化与智能化。
第一,智能调度将成为行业标配。
随着智能人事系统功能的不断完善,自动派单、智能排班和实时反馈等能力将成为家政企业调度管理的基础设施。企业竞争力将更多体现在信息处理速度和服务响应能力上。
第二,数据驱动的服务创新。
企业能够通过系统积累的服务数据,深入洞察客户需求和员工特长,创新服务产品,优化资源分配,实现个性化服务,增强客户粘性。
第三,行业规范化与合规管理提升。
数字化系统有助于企业建立完整的服务档案和员工履历,主动对接行业监管要求,提升合规水平。未来,系统化管理将成为企业应对市场波动和政策变动的有力保障。
第四,跨平台协同与生态融合。
家政服务行业的数字化发展将逐步打破孤立运营格局,推动与电商平台、物业管理等相关领域的信息互通。系统间的深度协同,将催生新的业务模式和服务生态。
行业启示与建议:
对于家政服务公司管理者而言,数字化转型不应只看作技术升级,更是企业组织能力和服务品质的重塑。建议在系统选型时,优先考虑支持本地化部署、数据安全和灵活扩展的智能人事系统,并结合自身服务场景,分阶段推进调度流程优化和数据管理升级。
此外,企业还应注重员工数字化素养培养,加强客户数据保护意识,构建可信赖的服务品牌。在智能系统赋能下,家政企业有望实现运营效率、服务质量和客户满意度的同步提升,迈向高质量、可持续发展。
家政服务行业的管理升级,其实就像在复杂的城市交通中搭建一套智能信号系统。过去依靠人工经验“指挥交通”,难免出现拥堵与延误。而智能人事系统的引入,则为企业带来了数据驱动、流程自动化的全新管理方式,让调度工作变得高效而有序。
从客户预约到服务实施,从员工派单到绩效考核,每一个环节都实现了信息的实时流转和智能匹配,企业能够及时响应客户多变的需求,员工也因合理排班和清晰反馈获得更高的职业归属感。
实践证明,家政服务公司通过智能人事系统的应用,不仅显著提升了调度效率和服务质量,还在企业数字化转型的进程中迈出了坚实的一步。对于正处在管理升级和规模扩展关键阶段的家政企业来说,拥抱智能化,优化运营流程,无疑是应对市场变化、提升核心竞争力的智慧选择。





























































