-
行业资讯
INDUSTRY INFORMATION
【导读】
很多HR在规划内推数字化时都会问:“内部推荐功能有哪些,哪些是2025年一定要有的?” 如果只是发一条内推公告、手工记奖金,企业几乎吃不到内推红利。笔者结合项目实践,将员工内推系统拆解为5个必备功能与若干可选功能,并从管理价值、技术复杂度和适用阶段进行对比,帮助HR在预算有限、IT资源有限的前提下,优先拿到“关键战果”,而不是被堆砌功能牵着走。
不少企业已经设立了“内推奖金”,却发现每年内推人数寥寥,甚至还不如一个招聘网站带来的候选人多。追问下去,会发现常见情形是:
- 职位信息散落在邮件、群消息里,员工想帮忙却找不到最新JD;
- 推荐流程不透明,员工推荐后“石沉大海”,下一次也就懒得参与;
- HR自己也很“痛苦”:表格记录、反复催反馈、算奖金、对账,占用了大量时间,却看不到体系化的数据分析。
这其实指向一个核心问题:内部推荐不是“一个政策”,而是“一个完整流程”,需要靠系统功能去承载。
那么,站在2025年的视角,内部推荐功能有哪些是“必须有”,有哪些又是“锦上添花”? 如果企业正考虑搭建或选型内推系统,这篇文章会给出一个比较系统的功能地图。
一、从“人情帮忙”到“系统化内推”:2025年功能规划的基本思路
本模块的核心结论是:2025年的员工内推系统,必须同时满足三件事——让员工愿意用、让HR好管理、让业务看得见效果。 功能规划不能只听技术方“罗列模块”,而要从组织实际问题倒推。
1. 传统内推的三大典型痛点:功能缺失的直接后果
在与各类企业交流中,笔者几乎能看到高度相似的三类问题,它们都和“功能缺位”直接相关:
- 信息分散:员工不知道有哪些岗位可以推荐
职位信息只出现在零散的通知或群消息中,没有统一入口,更新不及时。结果是:- 员工想帮忙,却找不到“可信、最新”的岗位信息;
- HR每开一个新岗位,都要重新到处发通知,沟通成本高。
缺失的,其实就是“职位集中展示与动态更新”这一基础功能。
流程不透明:员工看不到推荐进度与结果
很多员工的体验是:“把简历发给HR之后,就再也没有消息”。
缺乏:- 推荐记录沉淀;
- 候选人进度回写;
- 关键节点提醒。
当内推变成一次“单向提交”,参与热情会快速衰减。
- 数据不可用:HR无法证明“内推值得继续投资源”
领导问:- 内推渠道的整体入职率、留存率怎么样?
- 哪些部门、哪些岗位更适合走内推?
很多HR只能凭印象回答,因为没有渠道对比、岗位维度以及推荐人贡献等数据报表。
当价值难以量化,后续的预算、产品化投入自然也就难以争取。
从这些痛点可以反推:内部推荐功能的设计,必须围绕“可见、可管、可评估”三条主线展开。
2. 2025视角下的功能规划原则:不要被“炫酷功能”带偏
围绕“内部推荐功能有哪些”这个问题,笔者更建议HR先明确几条简单的原则,再看具体功能:
先把关键路径打通,再谈高级玩法
关键路径是:员工看到岗位 → 方便推荐 → HR规范处理 → 员工和业务看到结果 → 形成正向激励
如果这条链路上任何一步还停留在Excel、微信群、手工统计,其他AI、推荐算法就只能是“摆设”。- 从多角色体验出发,而不是只满足HR
- 员工:信息获取是否简单、操作是否轻量、结果是否可见;
- HR:能否一屏掌握所有推荐、轻松分发给招聘负责人;
- 业务经理:能否快速识别推荐候选人、在有限时间内优先处理。
所以功能设计要区分不同视角,而不是“一个列表搞定所有人”。
- 功能要为“机制”服务,而不是反过来绑架机制
有的企业因为系统复杂,干脆把内推规则简化成“一刀切”,结果影响公平与激励效果。笔者更推崇的路径是:- 先从企业的激励机制、组织文化出发设计规则;
- 再通过功能实现“灵活配置”,而不是被某个系统的既有逻辑所限制。
下面,我们进入本文的重点:2025年员工内推系统的5个必备功能。
二、2025年员工内推系统的5个必备功能:缺哪一个都会“掉链子”
这一部分聚焦回答:“内部推荐功能有哪些必须要有?”
笔者认为,能真正支撑起一个可持续运转的内推项目,至少要具备以下5类必备功能。
1. 职位集中展示与一键分享:让员工“看得到、发得出”
模块核心结论:没有“好看、好用”的职位展示与分享入口,内推永远起不来。
关键要点包括:
- 统一职位入口
员工在PC端、移动端都能通过一个固定入口,看到:- 当前开放的内推岗位;
- 每个岗位的奖励规则;
- 基本任职资格和JD。
这看似简单,却直接决定内推的“曝光基数”。
- 可筛选与个性化推荐
从实践看,如果能支持按部门、职级、工作地、岗位类别等维度筛选,员工更容易把岗位精准转发给合适的人;
进一步,可以结合员工所在部门或岗位,优先展示与其社交圈更匹配的机会。 - 一键分享与渠道识别
支持一键复制链接、生成二维码、分享到企业微信/钉钉及个人社交平台等,并在系统中记录不同分享方式的来源标签,方便后续数据分析。
风险提示:若职位展示入口设计得像“后台表格”,员工每次都要找半天,内推往往停留在“少数积极员工”层面,很难形成全员参与的氛围。
2. 标准化内推流程与状态跟踪:让推荐不再“石沉大海”
模块核心结论:标准化的流程与清晰的状态,是维持内推信任感的关键功能。
一个成熟的员工内推系统,至少要把以下环节打通并可视化:
- 推荐提交
- 员工通过系统提交候选人信息(简历上传、链接、手机号等);
- 自动关联负责招聘的HR/用人部门。
- 资格与重复校验
- 是否为公司已在库候选人;
- 是否已通过其他渠道投递;
- 是否满足“黑名单”等基础规则。
- 各阶段处理节点
如简历筛选、电话沟通、初面、复面、发放Offer、入职等,各阶段的状态变更都可记录并展示给推荐人(在权限范围内)。 - 全程可追踪
推荐人可以在“我的内推”中看到每一个候选人的最新状态,而不是反复询问HR。
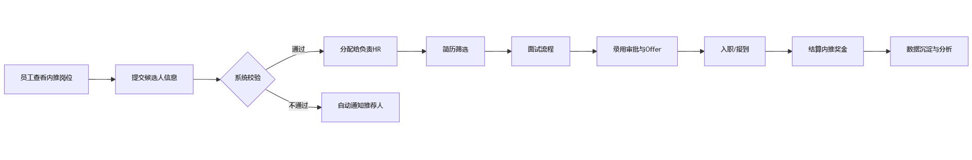
下面用一个简单的流程图示意内推的标准流程与关键节点:

从管理角度看,上述链条中的每一个方框,都应该在系统中有对应的状态字段和操作入口。否则HR依旧会耗费大量时间做“线下协调”。
3. 推荐人管理与激励规则引擎:让“贡献”被看见、被兑现
模块核心结论:只有把“谁推荐了谁”“推荐产生了什么结果”系统化记录,内推才具备可持续激励的基础。
这一块经常被错误理解为“就一条奖金规则”,但在实际运行中需要更细的颗粒度:
- 推荐人档案与贡献记录
系统为每位员工形成“内推档案”,包含:- 累计推荐人数;
- 进入面试的人数;
- 实际入职人数与在职时长;
- 累计获得的奖励(包含非现金激励)。
这既是后续评优的重要依据,也是对员工内推贡献的正式认定。
灵活的激励规则配置
例如:- 不同岗位设置不同奖金金额;
- 分阶段发放:候选人入职、转正、满一定服务期分别发放比例奖金;
- 支持非现金激励:积分、礼品、内推荣誉榜等。
规则引擎越灵活,HR越能用小成本做出“精细化激励设计”。
- 推荐人可视化反馈
推荐人随时查看自己可获得的奖励、发放进度和历史记录,减少大量“私信问奖金”的沟通时间。
如果缺乏这些功能,内推常常沦为一次性的活动,而不是嵌入组织运转的常规机制。
4. 与招聘流程与人员编制系统打通:避免“另起炉灶”的孤岛
模块核心结论:内推系统必须视为“招聘一部分”,而不是一个平行工具。
从技术与管理双视角看,这一功能包括:
- 与ATS/招聘管理模块集成
- 内推进入的简历直接进入招聘流程,而不是HR二次录入;
- 面试安排、评估记录等信息自动同步,让招聘负责人不用在多个系统切换。
- 与编制/用工计划衔接
- 内推岗位来自于已经核准的招聘需求;
- 当某岗位需求关闭时,内推入口自动下线,避免“过期内推”。
- 内推与其他渠道的“同池管理”
HR在一个视图里就可以看到各类渠道下的候选人,内推只是其中一种来源,这有利于渠道效率对比和动态调整招聘策略。
缺少这些集成功能时,HR往往陷入一种状态:内推明明是“好渠道”,却因为流程割裂导致体验不佳,最后被迫退回线下。
5. 内推效果分析与预警:用数据证明“内推值得投入”
模块核心结论:数据分析不是“附加值”,而是支撑内推长期运行的必要功能。
建议在员工内推系统中至少实现以下几类核心报表或看板:
- 渠道效果总览
对比内推渠道与其他渠道的:- 候选人数;
- 面试通过率;
- 入职人数;
- 留存率(如入职满X月情况)。
这可以帮助HR在与业务、管理层沟通时,有依据地争取更多内推预算和资源。
- 部门/岗位维度分析
- 哪些部门参与内推更积极;
- 哪些类型岗位内推成功率更高;
- 哪些岗位即便内推奖励设置较高,仍然难以推荐。
这类分析能指导差异化内推策略。
- 预警与优化建议
- 某些岗位长时间无内推候选人,触发提醒;
- 某些推荐人在短期内高频推荐且质量不佳,可提示HR关注激励是否引导了“刷推荐”的行为。
通过这些功能,HR可以从“执行者”变成能用数据讲故事的组织顾问,这是2025年前后HR角色升级的一个重要方向。
必备功能与可选功能的总览对比示意
下表对必备功能和典型可选功能做一个结构化概览(可选功能在下一章节详细展开):
| 功能类别 | 具体功能示例 | 价值侧重点 | 技术复杂度 | 更适合的企业阶段 |
|---|---|---|---|---|
| 必备 | 职位集中展示与一键分享 | 提升员工参与度、增加曝光 | 低-中 | 所有阶段 |
| 必备 | 内推流程与状态跟踪 | 提高信任感、减少沟通成本 | 中 | 所有阶段 |
| 必备 | 推荐人管理与激励规则引擎 | 支撑持续激励与文化建设 | 中 | 成长型及以上 |
| 必备 | 与招聘流程/编制系统打通 | 降低HR操作成本、提高效率 | 中-高 | 有一定招聘规模的企业 |
| 必备 | 内推效果数据分析与预警 | 支持决策、证明渠道价值 | 中-高 | 有数据管理意识的企业 |
| 可选 | 社交平台与IM深度集成 | 扩大传播范围、沉淀行为数据 | 中-高 | 强社交属性或互联网企业 |
| 可选 | AI简历匹配与员工人脉推荐 | 提升推荐精度、减轻员工判断负担 | 高 | 数据量大、技术基础较好的企业 |
| 可选 | 移动端小程序/APP全流程操作 | 提升移动场景下的便捷性 | 中 | 分布式员工、多一线员工企业 |
| 可选 | 内推积分体系与荣誉体系 | 强化文化与非金钱激励 | 中 | 重视文化、重视员工体验企业 |
| 可选 | 合规风控扩展(黑名单、反歧视提示) | 控制风险、保障合规 | 中-高 | 规章制度完备、中大企业 |
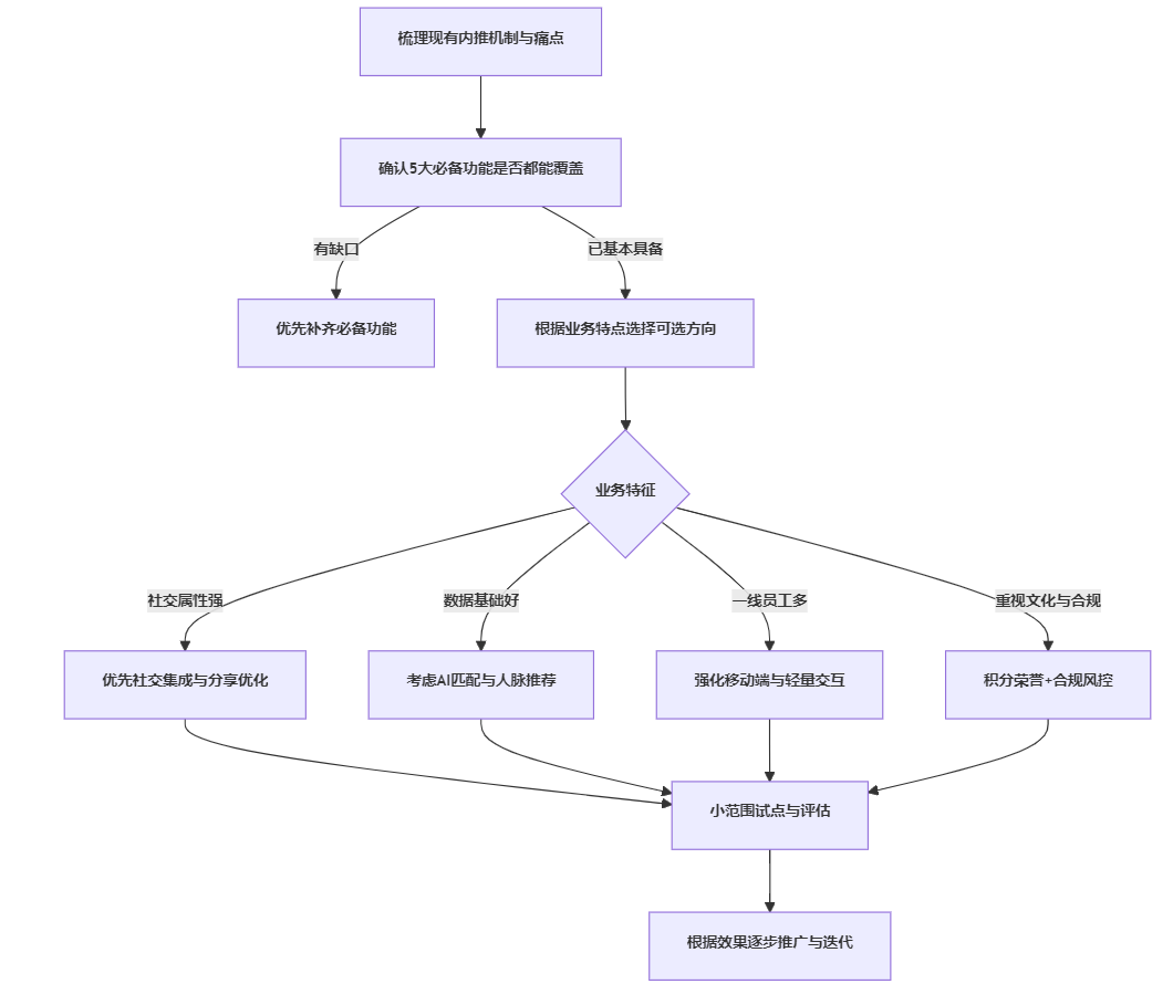
三、可选功能如何取舍?不同发展阶段的最佳组合思路
有HR会问:“内部推荐功能有哪些是可做可不做的?哪些适合我们现在的阶段?”
本模块的核心结论是:先用必备功能跑通机制,再根据业务特点与技术基础,分批引入可选功能。
1. 社交平台集成与一键分享升级:让“扩散半径”更靠近真实人脉
对一些互联网公司或年轻员工占比高的企业来说,员工的社交圈大多在微信、朋友圈、社群平台中。此时,如果内推系统支持:
- 与企业微信/钉钉的内嵌应用与消息推送;
- 一键分享到个人微信、朋友圈、社群;
- 对来源渠道进行埋点统计(如来自朋友圈、群聊、企业内部群等);
就能显著放大内推职位的曝光范围。
但这类集成功能的技术复杂度、对信息安全与合规的要求也更高,因此:
- 适合: 社交属性强、技术团队成熟的企业;
- 不那么紧急: 制造业、传统行业且员工主要集中在厂区的场景,可以先跑通“企业内部私域”的内推。
2. AI简历匹配与员工人脉推荐:从“员工想得到谁”到“系统帮你想到谁”
在“内部推荐功能有哪些”的讨论中,AI常常被一口气提到。但从实践看,它更属于中后期的效率放大器,而不是第一步。
典型功能包括:
- 根据岗位JD自动分析所需能力画像;
- 结合历史成功内推案例,判断哪些背景更匹配;
- 基于员工和候选人的公开信息(如内部人才库、组织架构、人事数据),为员工智能推荐可能认识的人群画像(如“你所在部门类似岗位的前同事/校友”);
- 对候选简历打分,帮助HR优先处理高潜力内推简历。
这类功能的前提是:
- 企业已经有一定规模的内部人才数据沉淀;
- 基础内推流程已经跑顺,AI是在已有数据和流程上“加速”,而不是在混乱中“添乱”。
如果企业刚起步,笔者会建议:先把规则和流程跑实,再考虑AI。
3. 移动端小程序/APP全流程:尤其适合一线员工占比高的企业
对于拥有大量门店、一线门岗、生产工人的企业来说,PC端入口的使用率往往有限。此时,移动端的内推能力是不是完善,就变得非常关键:
- 通过小程序或APP查看职位、提交推荐、关注进度;
- 支持拍照上传简历、语音备注等更贴近一线员工的使用方式;
- 结合地理位置推送周边岗位(如连锁门店内推)。
这类功能往往会显著提升内推覆盖面,但也意味着:
- 需要额外的产品设计与开发成本;
- 需要更细致的权限管控与数据安全设计。
如果企业现有员工信息化水平差异大,可以考虑PC+移动“双入口”,先把移动端的关键链路做“轻量版”,再迭代。
4. 内推积分与荣誉体系:让“内推”变成文化的一部分
很多企业发现,仅靠现金奖励,员工的内推热情容易阶段性起伏。
如果把内推嵌入到企业文化与荣誉体系中,效果往往更持久,例如:
- 设计“内推积分”,积分可兑换福利、学习机会、公司周边等;
- 每季度/年度评选“内推之星”,在全员大会上公开表扬;
- 将内推贡献作为部分管理者考核指标之一,强化“团队一起找人”的文化。
系统层面需要支持:
- 非现金激励的积分记录与消耗;
- 以内推贡献为维度的排行榜和展示墙;
- 与绩效/文化评价体系的基础数据对接。
这类功能更多服务于“组织文化建设”,适合已经具备一定内推基础,并希望通过文化持续放大效果的企业。
5. 合规与风控扩展:当内推走向规模化后必须面对的话题
当内推逐渐成为企业重要的招聘来源时,合规与风控功能就不能忽视,包括但不限于:
- 候选人与推荐人之间是否存在利害关系(如上下级、HR近亲属等),需要系统识别并提示;
- 与公司黑名单、离职名录等数据打通,避免不合规的重复录用;
- 针对特殊岗位(如廉洁敏感岗位),在内推环节增加必要的审批与声明。
这类功能的复杂度和对数据治理的要求都偏高,但一旦规模上来,缺乏这部分能力就容易出现“人情内推”“违规内推”等问题。
更适合中大型企业,特别是有严格合规要求的行业。
可选功能选型步骤示意:先“保底”,再“拔高”
下面用一个简要流程图展示可选功能的取舍思路,供HR在做系统规划或与供应商沟通时参考:

结语:回答“内部推荐功能有哪些”,更要想清楚“我们到底要什么效果”
回到开头的问题——“内部推荐功能有哪些?”
从功能清单的角度,2025年的员工内推系统,至少应当具备:
- 5个必备功能
1)职位集中展示与一键分享;
2)标准化内推流程与状态跟踪;
3)推荐人管理与激励规则引擎;
4)与招聘流程及编制系统打通;
5)内推效果分析与预警。 - 若干可选功能
如社交平台集成、AI匹配、移动端全流程、内推积分与荣誉体系、合规与风控扩展等,企业可根据自身阶段与特点分步引入。
笔者的总体建议是:
- 先把必备功能做“够用且稳定”
不必一开始追求极致炫酷,但要确保员工愿用、HR好用、业务看得见效果。 - 从机制出发做功能,而不是从功能出发改机制
先设计清楚你的内推规则、激励逻辑和期望文化,再用系统去支撑这些设计。 - 把内推当作“组织工程”,而不是单一数字化项目
功能只是载体,内推的成功更依赖于:业务认不认可、管理者愿不愿配合、HR是否真的“以数据说话、以体验为先”。
如果你正在为“内部推荐功能有哪些”“员工内推系统到底怎么选”这些问题发愁,不妨先根据本文列出的5个必备功能,对照一下现状,看清楚自己的“短板”在哪里。
在此基础上,再去考虑哪些可选功能能带来真正的增量价值,而不是增加复杂度的“花哨选项”。





























































