-
行业资讯
INDUSTRY INFORMATION
【导读】
很多管理者在实际绩效管理中都会问:团队绩效和个人绩效到底有什么区别?两者该怎么设计、怎么挂钩奖金,才能既激励个人又带动团队?
本文围绕“团队绩效和个人绩效有什么区别”这一长尾问题,从9个维度做系统对比,并结合企业实践案例,拆解两类绩效在目标、指标、方法、激励和风险上的关键差异,同时给出可落地的设计建议。适合企业负责人、业务经理和HR系统梳理自己公司的绩效体系时参考。
在不少公司里,绩效考核经常出现两类典型现象:
- 部门整体业绩一般,员工绩效却“清一色高分”,总经理质疑:“部门绩效没达标,员工到底在忙什么?”
- 有些员工抱怨:“我个人绩效很好,为什么因为团队绩效不好被连坐?”
这背后,往往不是员工“不讲道理”,而是管理层对团队绩效和个人绩效的边界与关系缺乏足够清晰的设计。
某人才测评机构的调查显示,超过四成企业承认难以准确区分和评价管理者的个人绩效与团队绩效,近一半HR在制定职能部门绩效考核标准时感觉吃力。这意味着:把两类绩效混着管,是当前绩效管理的普遍痛点。
笔者的判断是:不先厘清“区别”,很难谈好“联动”。下面先从整体关系说起,再进入“9点全面对比”。
一、团队绩效与个人绩效的基本关系:不是“谁更重要”,而是“如何衔接”
本模块结论:
个人绩效是团队绩效的“砖”,团队绩效是组织绩效的“墙”。 企业不是在二选一,而是在设计一套自上而下逻辑自洽的指标体系。
从实践看,可以用一张简化的链路来理解三者关系:

关键要点:
- 组织绩效 → 团队绩效 → 个人绩效是“自上而下的分解关系”
- 组织层:关注营收、利润、市场份额等整体结果。
- 团队层:承接其中与本部门相关的那一块责任(如销售中心的开拓量、交付部门的项目质量)。
- 个人层:再把团队目标拆分到每位员工的岗位职责与工作任务。
- 个人绩效 → 团队绩效 → 组织绩效是“自下而上的支撑关系”
- 个体绩效是“颗粒度最细”的努力结果。
- 多个个体通过协作,产生团队的整体表现(不是简单相加,而是有正/负向协同)。
- 多个团队的综合结果,才构成企业的财务报表和战略达成度。
- 常见问题出在“分解不严谨、承接不清晰”
例如:部门绩效围绕公司年度任务制定,个人绩效却围绕“岗位常规工作”设定,互不相干;结果就是——部门没完成任务,但人人绩效高分,全员感觉“自己挺努力”。
小结:
讨论团队绩效和个人绩效有什么区别时,建议始终带着一个前提:两者必须同源于同一套组织目标,而不是各搞一套。 区分是为了更好地连接,而不是为了各算各的账。
二、团队绩效和个人绩效的9大核心区别(总览表)
在进入详细拆解前,先给出一张整体对比表,帮助快速把握框架。
表格:团队绩效 vs 个人绩效 9点全面对比
| 维度 | 团队绩效 | 个人绩效 |
|---|---|---|
| 1. 评价对象与焦点 | 评价“整体单元”(部门、项目组),关注协同结果 | 评价“单个员工”,关注个体贡献 |
| 2. 目标导向 | 围绕共同业务目标和团队任务 | 围绕岗位职责与个人发展目标 |
| 3. 指标构成 | 结果 + 协作、过程、文化等团队维度 | 结果 + 能力、行为等个人维度 |
| 4. 结果 vs 过程侧重 | 更强调过程(协作、沟通、分工)对结果的支撑 | 多聚焦个人任务结果与效率 |
| 5. 考核周期与数据来源 | 多以项目周期、季度为主,数据来源更综合 | 多按月/季度,数据相对易量化 |
| 6. 与薪酬激励挂钩方式 | 团队奖金池、团队系数,强调“共担” | 个人绩效系数,强调“多劳多得” |
| 7. 与组织战略的连接方式 | 承接组织关键成果领域,是战略落地的重要“中枢” | 承接团队目标,体现个人对战略的微观贡献 |
| 8. 适用场景与岗位类型 | 项目制、强协作、高度依赖配合的业务 | 个人贡献可以清晰核算的岗位 |
| 9. 管理难点与风险 | 设计更具技术性,易引发公平性争议、搭便车 | 易与部门绩效“脱节”,出现“个人高分、组织失分” |
接下来逐点展开。
三、团队绩效和个人绩效的9点区别(逐点拆解)
1. 评价对象与关注焦点:整体表现 vs 个体表现
结论要点:
个人绩效的单位是“人”,团队绩效的单位是“团体”。 听上去简单,但很多争议恰恰源于忽略了这个最基础的前提。
具体分析:
- 个人绩效
- 直接评价的是某个员工:这个季度完成了哪些任务、达成了哪些指标。
- 焦点落在:个人能力、努力程度、责任心、达成度等。
- 团队绩效
- 评价的是一个整体:如市场部、研发项目组、区域战队。
- 焦点落在:整体产出、成员之间的协作质量、团队氛围与稳定性等。
实践提示:
- 当你说“这个团队绩效不行”时,关注点不应只盯着“几个业绩差的人”,还要看:整体分工是否合理,信息是否畅通,目标是否一致。
- 对管理者,个人绩效更多检验“自己干得如何”,团队绩效更多检验“自己带得如何”。
2. 目标导向:整体业务目标 vs 个人岗位与发展目标
结论要点:
团队绩效的目标是“我们一起把这件事做好”;个人绩效的目标是“我在这件事中该做到什么程度”。
差异拆解:
- 团队绩效目标
- 面向一个共享结果:如完成年度销售额、交付指定项目、拿下关键客户、通过外部审计等。
- 更强调“共同达成”:成员需要互相配合,缺了任何一个关键角色,团队目标都无法完成。
- 个人绩效目标
- 面向岗位职责和个人发展路径:
- 岗位维度:完成多少拜访量、提交多少设计方案、处理多少工单等。
- 发展维度:提升某项技能、承担更复杂任务,为晋升做准备。
- 面向岗位职责和个人发展路径:
常见误区:
- 有的团队只给整体目标,不拆到个人,导致一线员工只模糊知道“公司要增长30%”,却不清楚:“落到我头上意味着什么?”
- 这样,团队绩效再漂亮,个人学习和成长也很难被看见和认可。
建议:
- 团队层面围绕“业务结果”设目标;
- 个人层面则在承接业务的基础上,适当加入能力发展目标,避免绩效仅仅变成“完成KPI”的短跑。
3. 指标构成:团队多评“协作”,个人多评“能力与行为”
结论要点:
团队绩效指标中,“如何一起做事”是重要部分;个人绩效指标中,“这个人怎么做事”是重点。
团队绩效常见指标维度:
- 结果:团队整体业绩达成率、项目按期完工率、客户满意度等。
- 协作与过程:
- 团队内部的沟通效率
- 跨部门协作评价
- 信息共享程度
- 会议与决策效率
- 团队建设:人员稳定性、关键岗位梯队建设、团队满意度等。
个人绩效常见指标维度:
- 结果:业绩完成率、工作量完成度、质量指标(差错率、返工率)。
- 能力:专业技能水平、学习能力、问题解决能力。
- 行为:责任心、主动性、协同意识、遵守规章等。
表格:团队绩效与个人绩效指标侧重点对比
| 指标类别 | 团队绩效更常见 | 个人绩效更常见 |
|---|---|---|
| 业务结果 | √ | √ |
| 沟通协作 | √(团队内部&跨部门) | 有,但权重较低 |
| 组织贡献(如制度优化) | √ | 偶尔以“专项任务”体现 |
| 个人能力与潜力 | 通过领导评估团队整体水平 | 作为关键考核维度 |
| 文化价值观体现 | 团队氛围、整体价值观契合度 | 个人行为与价值观匹配度 |
实务启示:
- 如果团队绩效只看结果、不看协作,内部很容易形成“各自为战”的亚文化。
- 如果个人绩效只看结果、不看行为,短期也许有效,长期可能导致内耗、违规操作等隐性成本。
4. 结果 vs 过程的侧重:团队更偏“过程+协同”,个人更偏“结果+效率”
结论要点:
团队绩效考核,不能只盯最终数字,更要看达成数字的过程是否合法、可复制、可持续。
从管理实践看:
- 个人层面
- 结果占很大权重,比如销售额、处理单量、完成时效。
- 过程多体现为效率与质量。
- 团队层面
- 过程的重要性更高:
- 是否建立起合理分工?
- 是否形成稳定的例会机制和信息共享机制?
- 是否有复盘与持续改进?
- 这是因为:团队过程一旦固化为惯例,就会长期影响团队的绩效水平。
- 过程的重要性更高:
一个典型情景:
- 某销售战队业绩特别好,但内部高度内卷,大量恶性竞争、抢单、压价;
- 若只看“团队结果”,会给高绩效评价,但从组织视角看,这种“绩效”极不健康,甚至损害长期品牌。
- 这时,在团队绩效中加入过程和文化维度,是必要的“刹车”。
5. 考核周期与数据来源:团队更“长周期、多来源”,个人相对“短周期、可量化”
结论要点:
团队绩效往往绑定项目周期和业务节奏,个人绩效则更适合按月、季度做滚动管理。
周期上的区别:
- 团队绩效
- 常以项目周期/季度/年度为主。
- 比如一个研发项目可能持续6–9个月,阶段性评估团队绩效,比按月更合理。
- 个人绩效
- 相对适合月度+季度结合:
- 月度关注执行进度,及时纠偏;
- 季度进行综合评价,与奖金、晋升挂钩。
- 相对适合月度+季度结合:
数据来源上的区别:
- 团队绩效的数据来源更综合:
- KPI数据(业绩、成本、质量等)
- 相关方评价(客户、合作部门)
- 团队成员互评、员工满意度问卷
- 个人绩效的数据相对清晰:
- 直接产出数据(订单数、处理单量、差错率等)
- 直线经理评价
- 适度的360度反馈
实务难点:
- 正因为团队绩效的周期长、来源广,对经理的数据意识、复盘能力要求更高;
- 很多企业团队绩效之所以流于形式,就是因为:
- 没有建立系统的过程记录机制;
- 年底才来“凭印象打分”。
6. 与薪酬激励的挂钩方式:团队系数 vs 个人系数
结论要点:
个人绩效更多影响“个人奖金系数”,团队绩效往往通过“奖金池”“部门系数”等方式影响所有人。
典型做法:
- 个人绩效挂钩
- 个人绩效等级 → 对应个人奖金系数,直接影响一个人的绩效奖金和晋升机会。
- 逻辑重点是:“多劳多得”“优绩优酬”。
- 团队绩效挂钩
- 将团队绩效结果转换为团队奖金池规模或部门系数。
- 比如某大型企业的做法是:
- 部门有一个业绩系数P,个人有一个绩效系数Q,员工收入 = P × Q × 岗位工资;
- 部门整体不好时,即便个人绩效高,收入仍会受到一定影响。
这类设计的意图在于:
- 一方面,防止个人只顾自己、不顾团队;
- 另一方面,促使大家对“拖后腿”的成员有压力和反馈机制,而不是“我做好就行”。
需要把握的平衡:
- 如果团队绩效权重过高,容易让高绩效个体觉得被“拖累”;
- 如果个人绩效权重过高,则难以推动协作,团队“各行其是”。
有研究发现,当团队内部信任度较低时,员工更倾向于按个人绩效计酬,愿意放弃部分潜在收益,来避免自己的收入严重依赖“不靠谱的队友”。
这提醒我们:绩效与计酬方案不能脱离团队信任氛围,“一刀切团队奖金”并不总是好选择。
7. 与组织战略的连接方式:团队是“中枢”,个人是“末端执行”
结论要点:
团队绩效是组织战略分解的主承接点,个人绩效是团队绩效进一步细化的落脚点。
从战略视角来看:
- 组织层面提出:今年要在某区域实现市场份额提升、在某条产品线上实现盈利、在某项技术上形成突破。
- 这些目标不会直接拆到个人,而是先落在关键团队/部门身上:
- 市场拓展团队、产品团队、研发团队、交付团队等。
- 只有明确了各团队对战略目标的承担份额,才有后续:
- 团队内部再进行指标分解,落到每一位员工。
因此:
- 团队绩效设计得是否科学,直接影响战略落地质量;
- 个人绩效若与团队、组织目标脱节,容易出现:
- 员工个人都很“忙”,但公司关键指标就是上不去。
实务建议:
- 设计绩效时,先做“组织–团队”的清晰对齐,再谈“团队–个人”的分解;
- 对管理者(尤其是中层),团队绩效的权重,通常应高于个人任务绩效,才能逼着其“带队伍”和“做结果”并重。
8. 适用场景与岗位类型:强协作业务侧重团队,独立产出侧重个人
结论要点:
不是所有岗位都适合同样比例的“团队绩效+个人绩效”,权重设置要看业务特性。
更适合强调“团队绩效”的场景:
- 项目型组织:如工程项目、咨询项目、研发项目、实施交付等;
- 复杂协作:需要多个专业角色紧密配合,任何一环掉链子都可能导致整体失败;
- 职能部门:如人力资源、法务、财务等,很多工作难以直接量化到个人,却能以部门整体服务质量来评估。
更适合强调“个人绩效”的场景:
- 个人产出能清晰核算:如直销、BD、客服话务、生产线计件等;
- 团队协作占比相对低,且个人间相互替代性较强。
比较典型的做法是:
- 在强协作业务中,团队绩效占比可提升到50%甚至更高;
- 在标准化、个人贡献可量化岗位,**个人绩效可以占到70%–80%**,团队因素作为校正项。
9. 管理难点与风险点:团队更难“设计公平”,个人更难“对齐组织”
结论要点:
团队绩效最大的难点是“设计和分配的公平性”;个人绩效最大的难点是“指标与组织目标脱节”。
团队绩效的主要风险:
- 公平性争议
- 奖金如何在团队内部分配?
- 是按职级?按主观贡献?还是按个人绩效系数?
- 很多团队绩效方案“死在分配环节”。
- 搭便车现象
- 部分成员觉得:“反正有别人撑着,我躺平一点影响不大。”
- 如果缺少连续的个人反馈机制,团队绩效会被少数人“白嫖”。
- 技术复杂度高
- 要综合结果、过程、文化、协作等多维度;
- 指标口径难统一,考核者能力要求更高。
个人绩效的主要风险:
- 与组织、团队结果脱节
- 部门绩效没达标,但个人绩效普遍很高,这已经是很多HR的“常见难题”。
- 本质是:个人KPI与部门KPI不在一条逻辑线上。
- 评价主观性强
- 一些软性指标,只能依赖主管打分;
- 若缺乏明确行为标准和校准机制,极易出现“打分通胀”。
- 短期化倾向
- 员工可能为了短期绩效,牺牲长期能力建设或品牌声誉。
实务上如何缓解这些风险?下面一节专门谈。
四、如何统筹设计团队绩效和个人绩效:三步搭建一套“能用”的体系
本模块结论:
与其纠结“该偏向个人还是偏向团队”,不如按“三个步骤”搭一个能支撑业务、又被员工认可的体系:理清承接 → 明确权重 → 优化激励与分配。
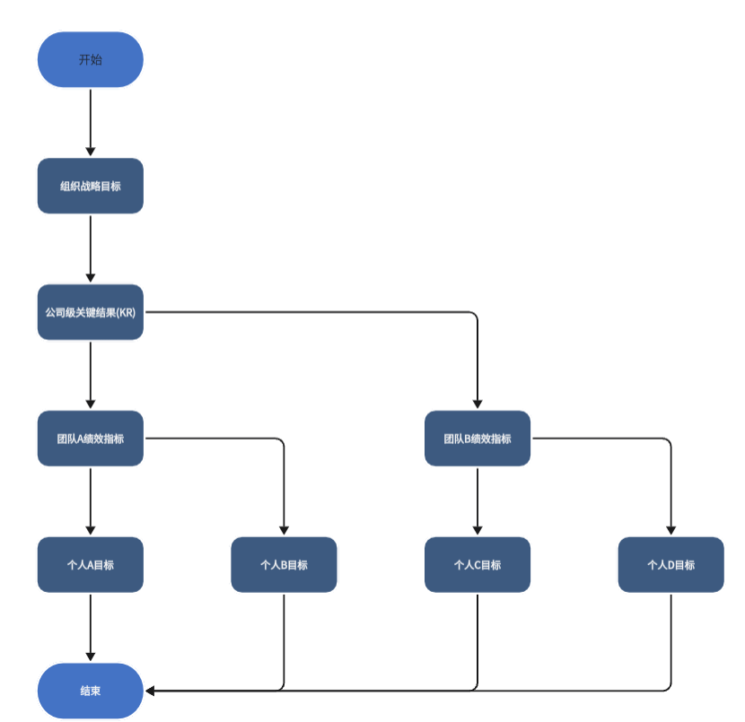
1. 第一步:理清“组织–团队–个人”的指标承接链
可借助一个简单的思路框架:

操作要点:
- 先由高层明确当年的公司级关键结果(如营收、利润、客户数、NPS、产品里程碑等);
- 再由各部门/团队,根据自己在关键结果中的角色,制定团队绩效指标;
- 最后,由团队管理者将团队指标分解到个人,并与员工共同确认。
校验问题可以只问一个:
“如果所有个人绩效都完成了,团队目标是否能自然达成?如果团队目标达成了,是否足以支撑组织关键结果?”
回答是“是”,说明承接关系比较清晰。
2. 第二步:合理设定团队绩效与个人绩效的权重
很多企业在探讨“团队绩效和个人绩效有什么区别”的同时,更关心的是:“两者权重怎么配?”
一个相对可操作的思路是:
- 按岗位性质分类型设定权重
- 强协作型岗位(项目经理、产品经理、研发、HRBP等):
- 团队绩效 40%–60%,个人绩效 40%–60%。
- 强个人贡献型岗位(直销、顾问、客服代表等):
- 个人绩效 60%–80%,团队绩效 20%–40%。
- 管理者岗位(部门经理、项目负责人):
- 团队绩效 50%–70%,个人绩效 30%–50%。
- 强协作型岗位(项目经理、产品经理、研发、HRBP等):
- 按业务成熟度动态调整权重
- 业务起步期:个人拓展能力关键,可向个人绩效倾斜;
- 业务稳定期:更注重团队协作与规模效应,可提高团队绩效权重。
关键是三点:
- 权重差异要有明确逻辑(岗位性质、业务阶段),而不是凭感觉;
- 权重方案要对员工充分宣讲,避免“黑箱”;
- 每年可小幅调整,但不要频繁大幅摇摆,否则影响预期稳定。
3. 第三步:设计既不“平均主义”也不“极端个人化”的激励与分配机制
团队绩效如何在个人之间分配,是“团队绩效管理技术含量最高”的一部分。
一个比较稳健的思路是:“团队结果 + 个人贡献”双维度分配。
举个简化示意:
- 依据团队绩效结果,确定团队总奖金池(例如:达到目标100%,则奖金池为基数;超额则放大,未达则缩减);
- 团队内部根据个人绩效等级或贡献度,将奖金池按系数进行分配:
- 个人绩效A档:系数1.2
- B档:1.0
- C档:0.8
- D档:0或极低系数
这样可以同时做到:
- 团队层面“同进退”:整体好,奖金池大;整体差,奖金池小;
- 个人层面“不平均”:高贡献者拿到更高份额,低贡献者也感受到压力。
额外两个要点:
- 对于团队绩效分配方式,要事前说清楚、事中可追踪、事后可复盘;
- 对长期拉低团队绩效的成员,要辅以辅导、岗位调整甚至淘汰机制,而不是让其长期搭便车。
结语:回到问题——如何真正用好“团队绩效”和“个人绩效”这两把尺子?
文章一开始,我们围绕“团队绩效和个人绩效有什么区别”提出疑问。回顾全文,可以提炼出几条对管理者和HR更有操作性的要点:
- 在概念上
- 个人绩效衡量的是“一个人干得怎么样”;
- 团队绩效衡量的是“一群人合作得怎么样”;
- 两者既不同,又必须同源于组织目标。
- 在管理设计上
- 团队绩效更关注协作、过程与整体结果,设计上的技术含量和公平性挑战更大;
- 个人绩效更关注结果、能力与行为,难点在于与团队和组织绩效的承接关系。
- 在激励与薪酬上
- 团队绩效通过奖金池、系数影响全体成员,是“共担共赢”的工具;
- 个人绩效决定个人系数,是“多劳多得”的抓手;
- 两者权重和分配原则,应结合岗位属性、业务阶段和团队信任度进行动态平衡。
对HR和管理者而言,可以从以下三个实际动作入手:
- 回头梳理:公司现在的团队绩效和个人绩效指标,是否真的源自同一个战略目标?
- 调整权重:按岗位类型、业务属性,重新审视团队绩效与个人绩效的比例是否合理;
- 优化沟通:在绩效周期内,增加“目标对齐–过程跟进–结果复盘”三类沟通,避免“年底一张表”的形式主义。
绩效管理不是为了“考核谁”,而是为了“让个人、团队和组织同向而行”。
把“团队绩效”和“个人绩效”这两把尺子用明白,企业的战略执行力和团队稳定性,往往会有肉眼可见的提升。





























































