-
行业资讯
INDUSTRY INFORMATION
【导读】 集团推进数字化升级时,一体化HR系统常被当作“统一平台”快速拍板,但真正拉开成本差距的往往不是首年报价,而是实施、运维、升级阶段的隐形收费。本文面向HRD、CIO、采购与财务,从全生命周期成本(TCO)视角拆解10个高频陷阱,并给出可落地的防御框架与合同审查流程,帮助集团把预算从“不可控”拉回“可解释、可管理”。
不少集团在系统立项时,习惯用“软件订阅费/许可费 + 实施费”来做预算上限;而现实是,系统上线只是成本曲线的起点。多家研究与项目复盘都指向同一结论:企业在HR系统上的隐性支出占IT预算的比例并不低,且在组织扩张、子公司并入、合规加强时会被放大。问题由此变得具体——集团型企业如何识别一体化HR系统隐形收费陷阱?如果识别不充分,所谓“一体化”很容易在后期变成“被动加购”。
一、问题全景:一体化HR系统隐性成本的普遍性与危害性
隐性成本不是“遇到不良供应商才会发生”的小概率事件,而是集团复杂组织形态与软件商业模式叠加后的结构性结果;对集团来说,管住隐性成本,本质是在管数字化投资的可控性与可持续性。
1. 集团型企业的特殊性:多法人、多业态、多地域带来的复杂度指数上升
从实践看,集团的一体化HR系统很少是从“零”开始建设:历史上可能有多套人事系统、薪酬系统、考勤排班、招聘、培训平台,甚至还有各子公司自建的轻量工具。表面看“统一平台”能解决数据割裂,但在落地层面,集团的特殊性会直接转化为成本变量。
- 多法人/多主体:同一套流程在不同主体上可能对应不同的审批链、用工类型、社保公积金规则、个税申报口径与会计科目映射。供应商报价里常写“支持多组织”,但真正的成本常发生在“多组织差异怎么配置、怎么对账、怎么追溯”。
- 多业态:制造、零售、项目制、研发型组织对排班、计薪、绩效周期、补贴规则差异极大。一体化并不意味着“一套规则管到底”,而是要在统一数据标准下允许差异存在;差异越多,配置与测试工作量越大。
- 多地域:区域政策差异、地方社保口径、劳动用工检查重点不同,会让系统在“规则引擎、报表、接口”上不断迭代。
- 并购与组织调整频繁:子公司新增、合并、拆分,会触发组织架构、成本中心、岗位体系、权限体系的重构,这类变更往往会被计入“额外实施/咨询/开发”费用。
这里有个容易忽略的机制:集团业务扩张带来的不是“用户数线性增长”,而是规则复杂度与集成复杂度的非线性增长。如果采购阶段仍以“首年采购价”做决策锚点,后续费用几乎注定会超出最初想象。下一部分我们会把“为什么会超”拆成可检查的成本项。
2. 隐性成本的三大危害:预算失控、项目延期、关系恶化
隐性收费之所以值得被单独讨论,是因为它带来的不仅是“多花钱”,而是一连串经营后果,且往往在项目中后期集中爆发。
- 预算失控,ROI难以自证:集团通常以三年或五年口径计算数字化投资回报。如果隐性成本不断追加,财务口径下的TCO(总拥有成本)会持续抬升,导致ROI从“可讲”变成“难讲”,最后变成“尽快把系统用起来就好”,价值目标被动降级。
- 项目延期甚至失败:追加费用往往伴随范围变更、接口返工、数据返工与测试返工。时间一拖,业务部门对系统的信心下降,最终出现“上线即弃用”或“只用核心模块、其它模块搁置”的情况——这不是技术问题,而是预算与治理失控后的组织行为。
- 供应商关系恶化,企业被动:当企业发现费用持续外溢,常见反应是压价、卡验收、拒付;供应商则可能通过降低资源投入、延后响应来对冲,形成“双输循环”。最终企业最难受的是:系统在手里,但迭代动力不足,退出成本又高。
需要强调的是:隐性成本并非都不合理。很多费用的确来自新增需求或客观复杂度,只是不透明与缺乏前置评估让企业失去主动权。
3. 如何区分显性成本与隐性成本?建立成本认知基准
要识别隐形收费,先要把成本语言统一。我们建议集团在立项期就把成本拆成三层:可比价的显性成本、可预测的隐性成本、不可预测但可约束的风险成本。其中“隐性”并不等于“供应商套路”,更多是指在报价单中不充分呈现、但几乎必然发生的支出。
表格1 HR系统采购中的显性成本与隐性成本对比
| 成本类别 | 显性成本(举例) | 隐性成本(举例) | 常见管理盲区 |
|---|---|---|---|
| 软件费用 | 许可证费/订阅费、基础模块费 | 模块扩容费、增购功能包、API调用包 | 低估业务增长与组织扩张对计费口径的影响 |
| 实施费用 | 标准实施服务费、项目管理费 | 数据迁移清洗费、深度定制开发费、集成接口费 | 以“能迁/能对接”替代“迁到什么质量/对接到什么稳定性” |
| 运维费用 | 年度维保费、基础工单支持 | 高级支持、驻场、性能优化、紧急响应 | 把运维当“IT的事”,忽略HR运营持续性要求 |
| 合规与安全 | 基础权限与审计功能 | 等保/测评/脱敏改造、隐私合规整改 | 合规当成上线后再补,导致被动改造 |
| 退出与替换 | 通常不写入预算 | 违约金、数据导出/迁移、接口重建 | 只谈签约,忽略“能否体面退出” |
到这里,成本的“语言”对齐了。下一步就是把隐性成本集中发生的位置拆出来——它们往往分布在实施部署、运营维护、战略治理三个阶段。
二、深度剖析:十大隐形收费陷阱的识别与归因
十大陷阱并不是孤立出现的清单,而是沿着项目生命周期分布:实施阶段常见“低估工作量”,运维阶段常见“计费口径变化”,治理阶段常见“被生态与合同锁定”。理解其成因,才能把谈判与治理的抓手前置。

1. 实施部署阶段:数据迁移、深度定制、外部集成三类费用最容易“先低后高”
实施部署阶段的典型特点是:供应商为了缩短决策周期,会倾向把复杂工作描述为“标准能力”;而集团方为了推进立项,也倾向于用“先上再说”压缩前期调研。二者叠加,最容易形成三类隐形收费。
陷阱1:数据迁移与重构费用——把“搬家”当成“复制粘贴”
集团历史数据通常来自多系统、多口径,存在缺字段、脏数据、重复员工号、组织编码不一致、岗位与薪级体系混用等问题。一体化HR系统要实现“可用的数据”,往往必须经历:数据盘点→清洗→映射→规则校验→抽样核对→全量迁移→回归测试。
隐形收费常出现于两处:
- 供应商按“数据量/对象数/表数”计费,而企业以为是“一次性迁移包干”;
- 迁移后发现数据质量不达标,需要二次清洗或补录,形成返工与新增服务费。
可检查的判据是:供应商是否提供迁移对象清单、质量标准(准确率/完整率/一致性)、验收抽样方法。没有这些,迁移费用几乎必然失控。
陷阱2:深度定制开发成本——个性化需求变成“持续开发合同”
集团差异化需求很多:特殊计薪、补贴规则、绩效模型、项目制人员管理、跨法人借调等。定制本身并非问题,问题在于定制会带来三类连带成本:
- 开发成本:按人天或按功能点计价,容易出现“需求越讲越细、报价越滚越大”;
- 测试与回归成本:每次升级都要验证定制功能,升级周期被拉长;
- 维护成本:定制代码的责任边界不清,出了问题需要额外工单或专项支持。
这里的边界条件是:如果企业流程确实有强监管要求(如强审计、强追溯)或业务模式特殊,适度定制是合理的;但如果定制只是为了“保持旧流程不变”,那它更像是在用费用换取组织惰性。
陷阱3:外部系统集成费用——接口不是“一次对接”,而是“持续维护”
一体化HR系统往往要与ERP/财务、OA、门禁考勤、费用报销、电子签、IM等对接。隐形收费的典型来源包括:
- 接口按“条数/系统数/调用量”计费,且不同环境(测试/生产/灾备)重复计价;
- 上线后业务规则变化(组织/成本中心/审批链)导致接口字段与逻辑变更,形成持续维护费;
- 供应商以“标准API”定义责任边界,但企业现网系统未必遵循同一主数据标准,集成难度被低估。
判断是否会踩坑,可以问一个很直接的问题:接口交付是否包含字段字典、调用频率上限、异常处理机制、监控与告警、变更流程。只交“能通”的接口,后期就会为“稳定与可运维”付费。
(进入运维阶段后,计费口径与资源消耗往往会更直观地体现在账单上。)
2. 运营维护阶段:授权扩容、云资源、培训与增值支持是“慢变量中的快上涨”
系统上线后,集团往往会进入“从可用到好用”的阶段。这个阶段最常见的误区是:把费用理解为“固定年费”,而忽略订阅制与云化架构下,成本与使用规模高度相关。
陷阱4:用户授权与弹性扩展费用——组织扩张触发刚性成本
常见计费方式包括:按员工数、按HR专业用户数、按并发数、按子公司数、按模块开通数等。隐形收费通常来自两类变化:
- 并购/新增子公司:新增主体需要开通组织、权限与流程,授权口径触发扩容;
- 角色外溢:从“HR用”扩展到“经理自助/员工自助/共享服务中心”,使用范围扩大但预算未同步。
应对上,集团要提前把三年组织增长计划纳入授权谈判,并约定“阶梯价/封顶条款/组织新增的计费口径”,否则每一次扩张都是一次重新议价。
陷阱5:云服务资源与存储费用——数据量增长带来的持续账单
SaaS/云部署降低了硬件与运维门槛,但并不天然更便宜。随着员工全生命周期数据、附件(合同、证照、电子签文件)、日志审计、报表数据集不断积累,存储与计算资源会持续上涨。隐形收费常见于:
- 存储扩容按GB/TB计价,且备份、容灾、副本带来倍数增长;
- 报表分析、薪酬计算、批量审批高峰期触发性能扩容或高级套餐;
- 数据保留期限(合规要求)拉长,导致冷数据也要付费。
边界条件:如果集团能做数据治理(字段规范、附件策略、归档策略、报表计算策略),云资源成本可以被压住;否则“用得越久越贵”会成为常态。
陷阱6:培训与增值服务费用——从“教会操作”到“陪跑运营”的成本差
上线初期的基础培训通常包含在实施范围内,但集团真正需要的往往是:
- 新增模块/新组织上线的重复培训;
- 面向经理与员工的推广与运营;
- 复杂场景的规则梳理与最佳实践咨询;
- 共享服务中心的流程与知识库搭建。
这些内容常被归入“增值服务/咨询”,按人天或按包计费。值得警惕的不是培训本身收费,而是合同中对“包含范围”的定义过于模糊,导致每一次业务推广都要额外立项采购。
(当企业走到升级迭代与合规强化阶段,费用的“不可逆性”会更突出。)
3. 战略治理阶段:升级迭代、合规加固、合同绑定、生态插件把企业推向“退出难”
战略治理阶段的费用有个共同特点:它们往往发生在企业已经高度依赖系统之后,因此议价能力更弱。很多集团不是没钱,而是不希望在被动状态下花钱。
陷阱7:版本升级与功能迭代费用——升级不是“自动获得”,而是“重新购买一部分能力”
供应商可能以“基础版/专业版/旗舰版”区分能力,也可能把新能力做成独立模块。隐形收费常体现在:
- 老客户升级需要补差价,且定制功能的兼容性测试另计;
- 新功能(如更强的报表、AI助手、薪酬模拟)以插件方式售卖;
- 供应商调整产品策略,原有能力被迁移到更高套餐。
判断要点:在签约时就明确三年内主要版本策略、升级计价规则、老客户权益,并把“关键能力清单”写入合同附件,减少被动加购。
陷阱8:安全与合规性加固费用——合规要求上来后才发现系统“差一口气”
在国内,一体化HR系统至少要面对个人信息保护、最小必要、访问审计、权限分级、数据导出控制、脱敏展示等要求;若集团还涉及等保、审计、境内外数据流转治理,改造更复杂。隐形收费来自:
- 安全加固作为“专项”,需要额外购买审计、DLP、加密或脱敏组件;
- 合规整改需要供应商配合出具材料、做配置或开发,按项目计费;
- 集团内部安全部门提出更高标准,导致二次改造。
反例提示:如果企业本身对合规没有清晰边界,把所有“想要更安全”的要求都压在系统上,也会导致过度投入。因此合规要以法律与审计要求为底线,以风险评估决定投入强度。
陷阱9:长期合同绑定与退出成本——签约时没谈“怎么分手”,后期就只能加钱
不少集团在签约时关注折扣,却忽略退出条款。隐形收费常见于:
- 提前解约违约金;
- 数据导出格式受限、导出服务收费;
- 替换系统时需要重建接口、重做迁移、重训用户,形成高沉没成本。
企业真正需要的是“可替换性”:至少保证数据所有权归属、可导出范围、导出频率、导出格式、配合义务与费用上限,否则系统会逐步变成“锁定资产”。
陷阱10:第三方插件与应用生态费用——一体化系统外的“必需品”越来越多
不少厂商把HR核心做轻,把电子签、背调、测评、学习内容、排班优化、员工服务台等能力放到生态里。结果是:核心系统费用看起来可控,但要跑通业务必须引入第三方或厂商生态插件,形成持续订阅与调用费用。
识别方法很务实:让供应商把“实现关键场景所需的外部依赖”列成清单,并给出三年费用测算;如果对方只能描述“可对接生态”,却不给出“你要付多少”,那就是成本风险点。
表格2 十大隐形收费陷阱的归因与应对关键点
| 阶段 | 核心陷阱 | 主要归因(供应商/企业) | 应对关键点 |
|---|---|---|---|
| 实施部署 | 数据迁移与重构费用 | 供应商:低价切入;企业:低估数据质量问题 | 明确迁移对象清单、质量指标、抽样验收与返工责任 |
| 实施部署 | 深度定制开发成本 | 供应商:按人天计费;企业:需求边界不清 | 设立“定制白名单”、变更流程与封顶机制 |
| 实施部署 | 外部系统集成费用 | 供应商:按接口收费;企业:缺少集成蓝图 | 统一主数据标准,接口交付包含监控/异常机制 |
| 运营维护 | 授权扩容费用 | 供应商:按规模计价;企业:增长未纳入谈判 | 阶梯价/封顶条款/新增主体计费口径前置 |
| 运营维护 | 云资源与存储费用 | 供应商:资源用量计费;企业:无数据治理 | 附件策略、归档策略、报表计算与峰值资源治理 |
| 运营维护 | 培训与增值服务费用 | 供应商:服务拆分售卖;企业:推广工作量被低估 | 明确包含范围、培训频次与新增组织的支持方式 |
| 战略治理 | 版本升级与迭代费用 | 供应商:套餐分层;企业:权益未写清 | 关键能力清单入合同,明确升级规则与老客权益 |
| 战略治理 | 安全与合规加固费用 | 供应商:安全能力独立售卖;企业:合规后置 | 合规要求前置评估,明确加固范围与交付物 |
| 战略治理 | 合同绑定与退出成本 | 供应商:锁定客户;企业:忽略退出条款 | 数据可导出条款、配合义务、费用上限与时间要求 |
| 战略治理 | 生态插件与第三方费用 | 供应商:生态收费;企业:场景依赖未识别 | 场景-组件-费用三年测算,纳入TCO对比 |
接下来要解决的就是“看见之后怎么管”:把识别能力转成制度与流程,才能让隐性收费从不可控变成可谈判。
三、对策框架:构建全生命周期成本(TCO)的防御体系
集团要真正管住一体化HR系统的隐性收费,关键不是列清单“逐项砍价”,而是建立覆盖选型、实施、运营的TCO防御体系——让每一类追加费用都有触发条件、评估口径与审批机制。

1. 集团型企业如何识别一体化HR系统隐形收费陷阱?从选型阶段量化TCO开始
选型阶段最关键的一步,是把“不可比价”变成“可比价”。我们建议用结构化RFP把供应商从“讲能力”拉回“讲成本结构”,并用跨部门机制避免HR单线决策带来的盲区。
行动1:发布结构化RFP,要求供应商提供可审计的TCO报价单
RFP里建议强制要求供应商按同一结构报价,至少包含:
- 授权口径(员工数/专业用户/并发/子公司数)与三年阶梯价;
- 数据迁移范围、对象清单、质量标准、验收方式与返工规则;
- 集成接口的计费口径(条数/系统/调用量)、交付物清单与后期维护计价;
- 云资源计费口径(存储、计算、备份、容灾)与扩容单价;
- 升级策略、老客权益、关键功能是否包含在当前套餐;
- 可选生态插件清单与价格。
这样做的价值在于:即使供应商不愿把所有东西报死价,企业也能拿到一套“可谈判的边界”。
行动2:组建“HR+IT+财务+法务”联合评审小组,做综合评估
从实践看,隐性成本很少出现在HR最熟悉的功能点上,更多出现在IT与法务关注的领域:接口、数据、安全、合同责任边界。联合评审不是形式,而是让每个角色负责一类风险:
- IT对迁移、集成、性能与安全提出验收判据;
- 财务把三年TCO测算模板固化,形成同口径对比;
- 法务把数据权属、SLA、违约责任、退出条款写成“不可谈底线”。
如果集团缺乏内部经验,可以引入第三方顾问,但要注意顾问交付物必须可落到合同条款与验收标准上,否则仍然挡不住后期追加。
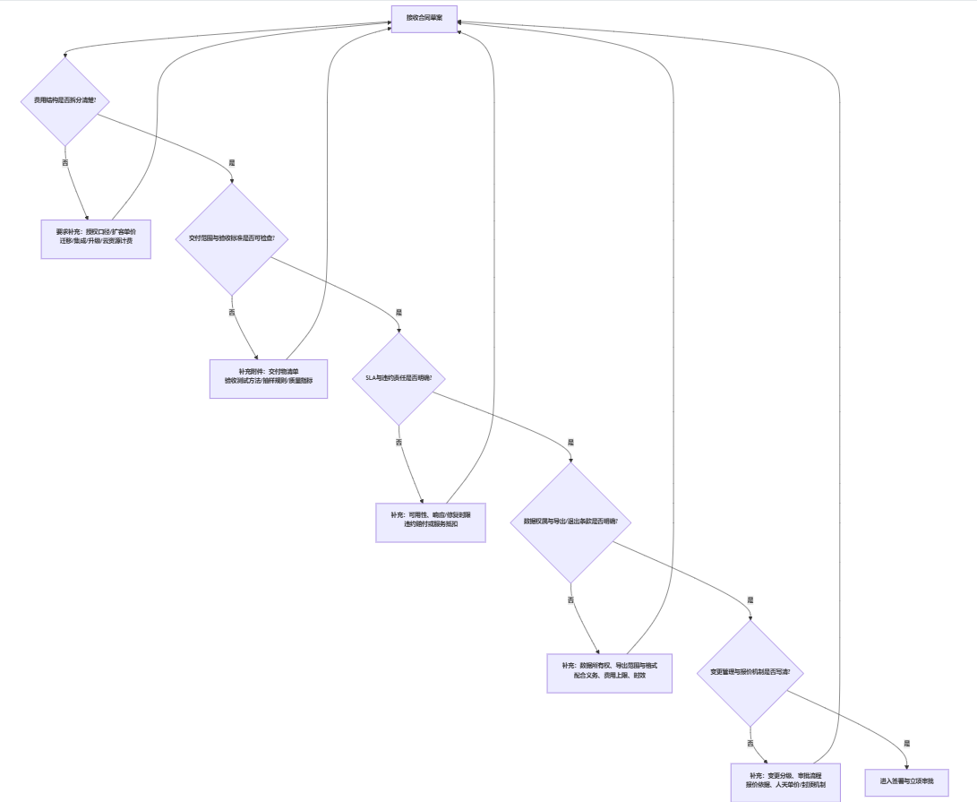
行动3:在合同中明确费用边界、SLA与退出机制
很多“隐形收费”最终都变成“合同解释权”。因此合同不应只写总价与交付时间,还要把成本风险点条款化:
- 什么算“标准范围”,什么算“变更”;
- 变更如何报价、如何审批、是否封顶;
- SLA(响应时间、修复时间、可用性)与违约责任;
- 数据导出与退出条款(范围、格式、时效、费用)。
下一小节会把合同审查做成可执行的流程图,便于集团在采招与法务环节落地。
(当合同把边界写清,实施阶段的“范围漂移”才有治理抓手。)
2. 实施阶段——敏捷治理,控制范围
实施阶段真正的敌人不是“供应商报价高”,而是“范围不稳导致反复返工”。集团需要用敏捷策略把大项目拆小,把风险前移。
行动1:分阶段、小步快跑,上线顺序以“数据标准化优先”
建议采用“核心主数据+核心流程”优先策略,例如先统一组织、人员、岗位、成本中心、权限体系与基础人事流程,再逐步上线薪酬、绩效、人才、培训等。
原因很直接:一体化HR系统的成本扩散往往由主数据不统一引发——主数据没稳,后续每个模块都要补洞,最后变成“模块越多,返工越多”。
行动2:建立严格的需求变更管理流程,让每次变更都可量化
变更管理要做到两件事:
- 每个变更都要给出成本影响、周期影响、测试影响、后续升级影响;
- 变更审批要分级:低风险配置变更由项目组审批,高风险开发变更必须进入集团层面的变更委员会(含财务与IT)。
这不是为了“卡业务”,而是让业务为自己的“个性化选择”承担可见成本,避免把费用压力全部留到项目后期集中爆发。
行动3:对数据迁移与集成工作做技术预评估,并预留缓冲资源
建议在正式开发前做POC或技术预评估,输出可验收的文档:迁移样本结果、接口联调方案、字段字典、异常处理方案、性能压测计划。
预算上也要留出缓冲:集团项目不是为了“把预算花完”,而是为了避免出现“没钱做关键补丁”的尴尬。缓冲资金的使用必须绑定变更审批,防止被随意消耗。
(当实施阶段把返工压下去,运维阶段的成本曲线才可能稳定。)
3. 运营阶段——持续优化,动态监控
很多集团把系统当作“项目”,上线验收后就散场;但隐性收费恰恰主要发生在上线之后。运营阶段的关键是建立“成本-服务-价值”的动态监控机制。
行动1:建立供应商定期复盘机制,用数据谈服务与费用
建议至少季度复盘一次,内容包括:工单响应、缺陷分布、性能指标、变更次数、云资源用量、授权使用率、业务满意度。复盘的目标不是“找人背锅”,而是形成对下一周期费用的预测:哪些费用是规模增长必然带来的,哪些是质量问题导致的可避免支出。
行动2:推行内部数据治理,减少冗余数据与无效附件,控制云成本
数据治理在HR领域常被低估,但它对云资源费用很敏感。可落地做法包括:
- 附件上传规则(大小、格式、是否必须)与归档策略;
- 报表口径统一,减少重复计算与重复数据集;
- 对离职多年数据进行合规归档与冷热分层(在满足法规留存要求前提下)。
这些措施不会立刻让费用下降,但会显著降低“用得越久越贵”的斜率。
行动3:培养内部运维与二次开发能力,降低对外部依赖
集团至少要具备三类能力:
- 配置与权限治理能力(减少简单需求也要付费);
- 报表与数据分析能力(避免每张报表都走供应商);
- 集成与接口运维能力(能够定位问题、减少高价驻场)。
边界条件是:不是所有集团都适合自建开发团队。如果集团IT人力有限,至少也要培养“产品经理型”的HRIS岗位,能把需求写清、把验收标准说透。
为便于合同层面落地,下面给出一份可直接嵌入采购流程的审查流程图。

结语
回到开篇的问题——集团型企业如何识别一体化HR系统隐形收费陷阱?我们的建议是:不要把它当成“识别供应商套路”,而要把它当成一套“把不可控变可控”的治理能力建设。落到行动层面,集团可以从以下几件事开始:
- 用三年TCO替代首年采购价:把授权扩容、云资源、升级、生态插件按同一口径拉通测算,并写入评审材料。
- 把迁移、集成、定制的验收判据前置:没有对象清单、质量指标、异常处理与监控方案,就不要把“能做”当成“已报价”。
- 合同里写清边界与退出:费用结构、变更机制、SLA、数据导出与退出条款要条款化、附件化,避免后期陷入解释争议。
- 实施期用变更管理守住范围:每次需求变更必须量化成本与周期影响,必要时设置封顶与延期责任。
- 上线后建立成本与价值的运营复盘:授权利用率、云资源用量、工单与缺陷数据要成为下一轮谈判与优化的依据。
当集团把这些动作固化为流程,一体化HR系统就更可能从“持续加购的成本中心”,回到它应有的位置——用标准化数据与流程支撑组织效率与治理能力提升。





























































