-
行业资讯
INDUSTRY INFORMATION
【导读】 连锁零售的招聘难点不在“招不到人”,而在“高频用工需求与系统能力错配”。本文围绕招聘管理系统,拆解连锁零售最常踩的3个误区:用白领流程套门店场景、重工具轻数据治理与AI合规、重管控轻候选人体验,并回答2026年连锁零售招聘管理系统怎么选才不踩坑。适用于HRD、招聘负责人、零售数字化负责人及区域/门店管理者,用一套可落地的选型与实施逻辑,降低系统上线后闲置与低使用率风险。
连锁零售的招聘管理系统(ATS)在过去几年快速普及,但不少企业仍处在“系统上线—门店不用—总部补录—数据失真”的循环里。原因往往并非系统功能缺失,而是选型时把招聘当成“后台流程”,而门店招聘更像“前台运营”:速度、触点、体验、合规与数据贯通同时发生。
到2026年,这个矛盾会更尖锐:一方面是用工更灵活、渠道更碎片化(社招、小时工、校企合作、内推与短视频线索并存);另一方面是合规边界更清晰(个人信息保护、数据最小必要、AI筛选可解释与公平性要求被频繁审视)。当外部环境收紧、内部增长放缓,招聘系统能否真正提升“到岗速度、门店可用性与人效”,决定了投入是否值得。
一、误区一——用白领逻辑去套蓝领场景
连锁零售选招聘管理系统的第一坑,是把它当成“总部招聘专员的工作台”,而不是“门店用工的生产工具”。如果系统不围绕门店节奏重构流程,再强的功能也会在一线变成负担。
1. 流程僵化的陷阱
很多ATS的默认流程来自白领招聘:职位立项—多轮审批—简历筛选—多轮面试—背调—Offer—入职。问题在于,门店岗位的招聘目标通常不是“最优解”,而是“可用解”:尽快补齐班表,确保营业与服务质量不掉线。流程每多一环,都会把“到岗时间”往后推,并把候选人推向别的雇主。
从实践看,流程僵化通常通过三条路径损害效率:
- 审批链拉长:门店临缺、促销期临时增编、区域临时调配时,如果还要走完整立项/预算流程,业务端会绕开系统,直接私下招人或临时找中介。系统表面合规,实际失控。
- 面试节奏不匹配:门店常见的高峰时段(午晚餐、周末)店长无法在PC端处理简历;候选人也不愿意等待“下个工作日”。
- 入职链路断点:从录用到办理入职资料、开通考勤账号、排班上岗,如果系统不能串起来,HR会被迫用表格/群消息补位,最终数据不可用。
更合理的做法不是把流程“删到最短”,而是把流程拆成两类:
1)强风控节点(必须保留):身份核验、未成年人用工边界、敏感岗位背景核查、个人信息告知同意与留痕;
2)可自动化节点(可以压缩):职位发布、邀约、提醒、面试记录、Offer生成、入职引导。
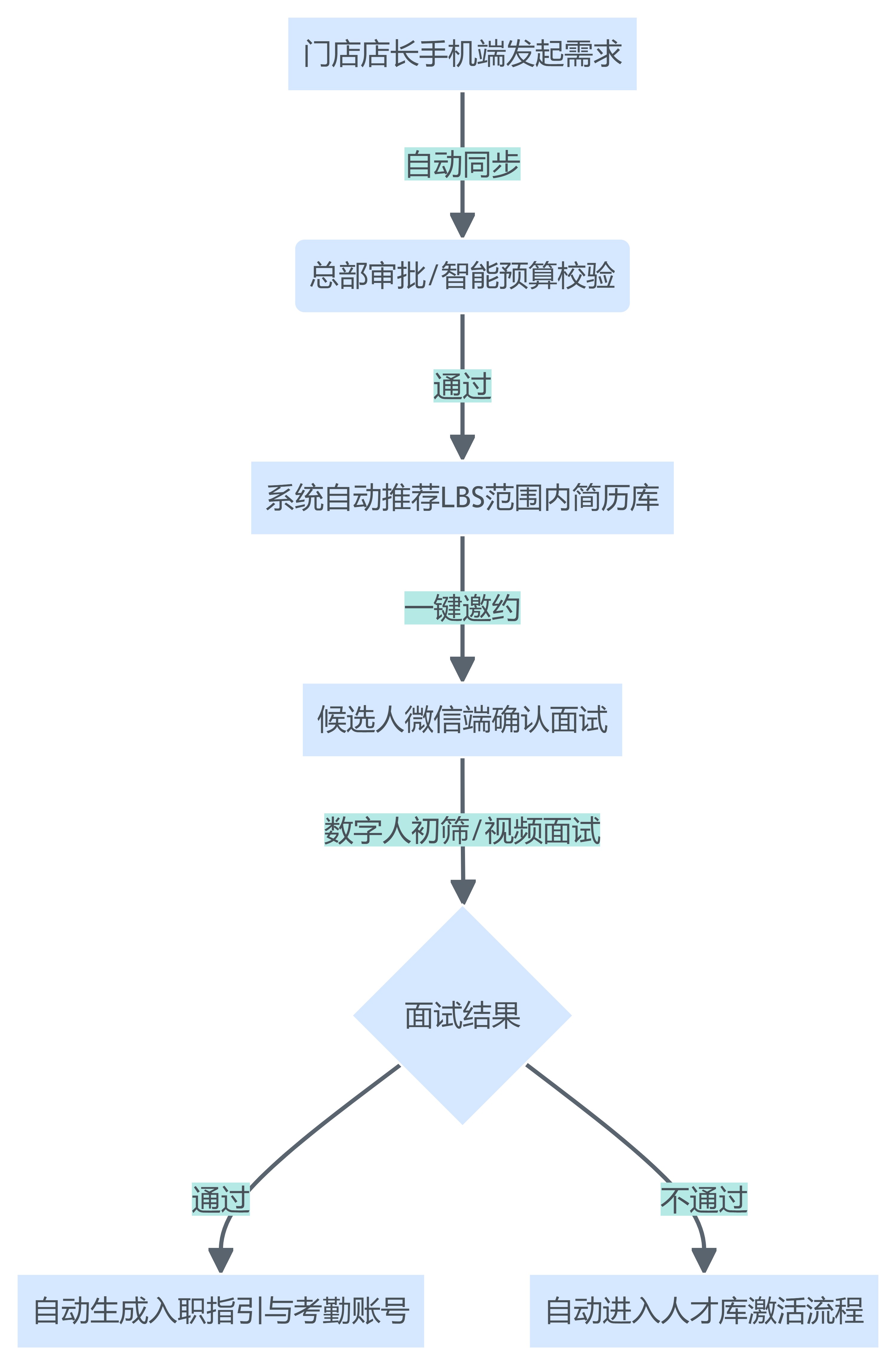
在系统设计上,我们建议用“极速到岗”作为门店岗位的第一指标,把流程从串行改为并行:预算校验与候选人触达同步推进;资料收集在Offer后自动触发;入职材料用移动端完成,减少到店前的时间成本。
图表1展示了一条更贴近连锁零售的极速招聘链路(强调移动端与自动校验)。提醒一句:这条流程适用于收银、导购、理货、仓配等高频岗位;对于店长、招商主管等管理岗,仍需要更完整的评估与背调。

2. 门店视角的缺失:连锁零售如何选择招聘管理系统避坑?
连锁零售的真实用人方往往是店长与区域督导。系统如果只满足总部的统计、看板与流程留痕,却忽略门店“好不好用”,结果几乎可以预判:总部数据越来越完整,但一线使用率越来越低,最终形成两套体系(系统一套、门店一套)。
我们建议用一组“门店视角判据”来检验ATS是否适配,而不是先看功能清单:
- 三分钟完成关键动作:店长能否在手机上3分钟内完成发布需求、查看推荐人选、发起邀约?如果每次都要回到PC端,门店会天然抵触。
- 门店语言与门店逻辑:系统里岗位模板、班次、薪资结构(底薪+提成/时薪)、就近门店关联、临时工时段等是否是原生字段,而非靠备注填?字段不原生,后续数据分析一定失真。
- 权限与责任对齐:店长是否有清晰的用工权限边界(比如临时增员需触发预算校验),同时也能对自己的招聘进度负责(候选人响应率、到面率、到岗率可追踪)?权限虚、责任弱,就会出现“系统里都通过了,人没来”的扯皮。
表格1把白领型ATS与连锁零售需求放在同一张表里对照,便于选型会议快速对齐标准。这里的关键不是“选最先进”,而是确认供应商是否理解零售的运营节奏,并能把它固化为低摩擦的产品体验。
| 维度 | 传统白领型ATS逻辑 | 连锁零售业务需求 | 2026年理想状态 |
|---|---|---|---|
| 招聘周期 | 2–4周,多轮评估 | 3–7天,快速到岗 | 即时匹配,关键节点自动校验 |
| 核心用户 | 总部HR、招聘专员 | 门店店长、区域督导 | 店长主用,总部用数据治理与风控 |
| 操作终端 | PC端为主 | 移动端(手机/企业微信/小程序)为主 | 全终端协同,动作一致 |
| 流程复杂度 | 标准化、审批重 | 灵活、极简、弱审批 | 极简流程+强合规留痕 |
需要提示的反例是:如果你的连锁业态以“高客单价服务+强技能认证”为主(例如部分高端美业、奢侈品零售),门店视角仍重要,但流程极简并不是第一目标,系统应优先保障评估质量与合规留存。
3. 技术适配的短板
连锁零售的技术适配,本质是“把人从哪里来、怎么快点到、怎么不掉线”三件事系统化。很多企业踩坑在于:买到的系统在演示时很完整,但一旦进入真实场景,关键能力缺位,导致门店不得不继续依赖私域群、第三方直聘后台、甚至纸质登记。
我们建议把技术适配拆成三类“必须项”,每类都能在POC(试点验证)阶段用可观察指标检验:
- 渠道适配:是否支持主流直聘渠道与私域线索(短视频/社群/内推)的结构化接入,至少做到线索不丢、去重可控、归因可算。否则总部看板再漂亮,也只是“系统内的世界”。
- LBS与门店半径:能否根据门店位置、通勤半径、商圈热度,把候选人推荐与门店缺口关联起来?没有地理逻辑,连锁就失去“就近招聘”的效率优势。
- 移动端体验与弱网可用:门店现场常见弱网环境,若移动端卡顿、跳转多、消息触达不稳定,使用率会迅速下降。这个问题往往不是功能能补救的,而是产品工程质量与架构能力。
落地路径上,我们更倾向于“以门店为中心”的分层建设:门店端聚焦触达与效率(投放、邀约、排班对接);总部端聚焦治理与复盘(预算、合规、数据口径与人才库策略)。两端目标不同,系统却必须同一套数据底座,否则每次复盘都会陷入口径争论。下一部分将把“数据底座与合规”作为第二个高频误区展开。
二、误区二——重工具采购,轻数据治理与AI合规
到2026年,招聘管理系统不再只是流程工具,而是数据链路与算法链路的入口。只重采购、不建治理,会出现两个结果:数据无法沉淀为资产,AI能力反而变成合规风险的放大器。
1. 数据孤岛的隐形壁垒
连锁零售常见的系统版图是:招聘(ATS)一套、核心人事(EHR)一套、考勤排班一套、薪酬一套、门店运营系统一套。企业往往以为“接口对接一下就行”,但真正的困难在于数据标准:岗位口径、门店编码、组织层级、用工类型、薪资结构、入转调离原因等字段,如果在招聘端与人事端不一致,就会导致贯通失败。
数据孤岛对业务的损害通常不是立刻显现,而是以“复盘不可用”的形式慢慢暴露:
- 招聘端看“到岗率”很好,但人事端显示“入职三天流失”很高,两边口径不一致,无法定位问题发生在邀约、面试、Offer还是入职引导。
- 区域A的招聘成本偏高,但系统无法区分是渠道费用上升、门店管理造成到面率低,还是薪资竞争力不足。
- 人才库看似庞大,实际缺少与后续绩效、出勤、留存的关联,无法形成“高质量候选人画像”,导致重复投放与反复招新。
解决的关键不是“做更多报表”,而是把数据治理前置到选型:在POC阶段就要求供应商给出字段字典、主数据方案与接口清单,并明确谁负责数据标准(通常应由业务+HR+IT共管,而不是甩给某一方)。对连锁零售来说,门店编码与岗位族群是两条最先要统一的主线,先统一再谈算法与看板,否则会被数据清洗拖垮。
图表2给出一套更接近“可用”的数据治理架构:招聘前端负责触点与采集,数据中台负责清洗与标准化,业务后端承接全生命周期应用。它并不要求企业一定建设独立中台,但要求你在系统能力上至少具备“标准化与可追溯”的机制。

2. AI应用的黑盒风险
2026年,AI在招聘环节的应用会更普遍:简历初筛、问答式初面、面试纪要生成、候选人匹配推荐等。但在连锁零售场景里,AI风险往往不是“用不用AI”,而是“AI的边界是否清晰、证据是否留存”。
黑盒风险常见于三类场景:
- 简历筛选与推荐:如果系统无法解释“为什么把某人排前、某人排后”,一旦候选人或内部审计提出质疑,企业很难给出可核查的依据。
- 数字人面试/自动评估:系统若输出“性格不匹配”“稳定性不足”这类抽象结论,却无法映射到具体的可观测行为或岗位胜任力指标,就会把招聘决策推向不可辩护的区间。
- 敏感属性的间接歧视:即使不直接使用性别、年龄字段,模型也可能通过教育经历、工作年限、地址等变量产生偏差。连锁零售基层岗位与灵活用工岗位更容易触发争议,因为候选人基数大、流程自动化程度高,影响范围被放大。
因此,系统选型时要把“AI能力”拆成可审计的组件,而不是听供应商讲效果:
- 可解释性:能否展示筛选/推荐的关键特征贡献(哪类经历、证书、可上班时段、通勤距离等),并允许企业配置岗位权重?
- 可控性:能否设置硬性规则优先(如未成年人限制、健康证要求、工时上限),并对AI输出做人工复核抽样?
- 可追溯性:候选人同意、模型版本、规则版本、操作人、决策时间是否留痕?出了争议能否还原链路?
需要边界说明:对门店高频岗位,AI更适合用在“规则化筛选与沟通自动化”(如可上班时段匹配、距离匹配、证照校验、自动邀约);对管理岗与专业岗,AI可作为辅助,但不宜让系统自动给出“通过/淘汰”的最终决策,否则风险与反噬成本更高。
3. 供应商服务能力的短视
连锁零售的系统落地不是一次性交付,而是持续运营:渠道会变、门店会增减、组织会调整、合规要求会更新、AI模型也需要迭代。只看采购价格与功能清单,忽略供应商的服务能力,最常见的后果是:上线三个月还能用,半年后开始“变形”。
我们建议把供应商评估从“产品功能”扩展到“三个可持续能力”:
- 实施能力:是否能提供门店分批上线、培训与陪跑机制?连锁组织的学习曲线不一致,缺少陪跑,系统会被少数人用成“HR专用工具”。
- 数据治理能力:是否能协助梳理字段字典、主数据、权限模型与接口映射?否则你会在内部开无数次对齐会,最后还是回到Excel。
- 合规与安全能力:是否支持权限分级、脱敏、日志审计、数据保留周期与删除机制?是否能在AI模块提供审计与版本管理?这决定你能否在合规抽查或纠纷发生时自证。
为了把“风险”变成“可检查项”,表格2给出一个选型核对清单。它不是越多越好,而是帮助你在POC阶段把风险前置暴露出来:能对接的就现场跑通,不能对接的就明确成本与替代方案。
| 风险类别 | 常见表现 | 选型时的考察点(避坑指南) |
|---|---|---|
| 数据孤岛 | 招聘数据需要手工导入表格,入职后断档 | 是否提供标准API?是否有与你现有人事/考勤系统对接案例?字段字典是否可导出并可配置? |
| AI合规 | 筛选逻辑不可见,评价不可复核 | 是否支持可解释、可追溯?是否支持规则优先与抽样复核?模型/规则版本是否留痕? |
| 供应商能力 | 交付后撤场,问题只能提工单排期 | 是否有零售行业实施方法论?是否提供驻场/陪跑?是否有定期健康检查与迭代节奏? |
三、误区三——追求管控效率,牺牲候选人体验
连锁零售招聘的竞争,很多时候不是发生在“薪资表”上,而是发生在“体验链路”上:投递是否顺滑、回复是否及时、面试是否省事、入职是否清晰。系统如果只优化内部管控,忽略候选人体验,最终会以更高的漏斗流失率反噬招聘成本。
1. 繁琐录入的劝退效应
门店岗位候选人对“填写简历”的耐心有限,尤其是在多平台比价投递的情况下。我们在不少项目中看到的真实问题是:企业以为自己缺人,实际上是把人挡在了流程入口——表单过长、字段重复、验证步骤多、提交后没有反馈。
繁琐录入带来的损失通常体现在三段:
- 投递即流失:要求上传复杂附件、重复填写教育/经历、强制填写非必要字段,会显著降低提交率。
- 邀约前流失:HR或店长无法及时处理线索,候选人48小时内得不到回应,很容易转投其他门店。
- 到面前流失:面试通知缺少地图导航、缺少班次说明、缺少薪资结构透明信息,候选人临时爽约概率上升。
因此,体验优化的第一步是贯彻“最小必要原则”:投递阶段只采集用于邀约与初筛的关键字段(姓名、联系方式、门店偏好、可上班时段、是否有健康证/相关证照等),其余信息放到Offer后或入职前分步补齐。对连锁零售而言,把“能不能上班、什么时候能上班、离门店远不远”放在第一优先级,往往比精细化履历更重要。
2. 缺乏互动的冷处理体验
候选人体验的核心不是“系统多智能”,而是“反馈是否及时、信息是否对称”。连锁零售常见的冷处理包括:投递后无确认、面试改期无提醒、结果不通知、Offer发出后缺少入职指引。企业以为自己在省时间,但候选人会把这种冷处理解读为不重视、不专业或不稳定。
更可行的路径是把互动做成系统默认能力,而不是靠HR手工:
- 自动确认与进度告知:投递成功、邀约发出、候选人确认、面试结果、入职材料清单,每个节点都有自动消息与清晰指引。
- 候选人自助改期:门店临时忙碌导致改期很常见,如果系统允许候选人在可选时段内自助改期,能显著降低沟通成本。
- 岗位信息透明化:班次、薪资结构、试用期规则、工作地点、交通信息等尽量前置展示,减少面试现场争议。
需要提醒的边界是:互动自动化不等于“机器人轰炸”。消息频率、内容模板、隐私告知与退订机制必须可配置,否则会引发候选人反感与投诉风险,尤其在多渠道触达(短信、微信、电话)并行时更明显。
3. 体验闭环的缺失
连锁零售招聘最容易断在“面试通过到入职上岗”这段:Offer发出后候选人反悔、到岗前被别家截胡、入职当天资料不齐被劝返、第一周排班混乱导致离职。这些问题表面看是门店管理,实则与系统是否能形成闭环高度相关。
我们建议把候选人旅程拆成“触点链路”,用系统能力去填平断点:投递—邀约—到面—录用—入职—首班—首周。只要其中一个环节缺少支撑,就会在高流动率场景里放大损失。图表3用时序图展示了一个无断点的体验链路:候选人只做必要动作,系统承担提醒、导航、指引与留痕,店长把精力放在判断与沟通上。

在落地层面,体验闭环还需要一个“责任机制”:例如到面率由门店负责、到岗率由门店与HR共同负责、首周留存由门店带教负责,而系统提供可视化的过程指标与预警。否则系统再完善,也会被当成记录工具,无法真正改善运营结果。下一部分将回到开篇问题,用可执行建议把三类误区收束为一套行动清单。
结语
回到开篇的问题:2026年连锁零售招聘管理系统怎么选才不踩坑?答案并不复杂——把ATS从“采购软件”改成“重构门店招聘运营”的项目,用场景适配、数据治理与体验闭环三条主线同时推进,而不是只抓其中一条。
可执行建议(建议按“试点—复制—治理”节奏推进):
- 用门店场景定义需求,不用功能清单定义需求:先选定2–3类高频岗位与1个典型区域做POC,验收指标用到岗时间、店长使用率、邀约响应率等“过程数据”,不要只看看板是否漂亮。
- 把数据字典与主数据对齐写进选型范围:明确门店编码、岗位族群、用工类型、薪资结构等关键字段口径;POC阶段至少跑通一次“招聘—入职—考勤排班”的最小闭环。
- AI先做规则化、可解释、可追溯的环节:优先上距离/时段匹配、证照校验、自动邀约与纪要生成;对自动淘汰、自动评分等高风险功能设定人工复核与抽样审计机制。
- 候选人体验作为硬指标进入项目KPI:把投递完成率、48小时内触达率、到面率、Offer接受率、首周留存率纳入复盘,系统与门店管理共同承担改进责任。
- 把供应商当长期合作方评估,而不是一次性交付方:重点考察零售实施方法论、移动端体验、弱网可用、接口交付能力、权限与日志审计、以及后续迭代与陪跑承诺。





























































