-
行业资讯
INDUSTRY INFORMATION
【导读】
广告行业既要抢项目,又要抢人才。很多广告公司在人力资源数字化时,都在纠结:到底该优先优化“职位发布管理”,还是升级为“人才关系管理”?本文围绕“广告行业企业该选择人才关系管理还是职位发布管理”这一核心问题,从业务节奏、创意人才特点、用工结构等方面切入,对两种模式进行9点对比,并结合广告公司的不同发展阶段给出路径建议,帮助HR既能迅速招到人,也能长期“养”住人。
广告公司都知道一句话:“项目是一次次抢来的,创意人是一点点攒来的。”
项目抢不到,KPI 做不成;创意人留不住,下一个比稿又心里发虚。现实中,大量广告企业在人力资源管理上存在一个共同现象:前端高度依赖职位发布,后端几乎没有系统化的人才关系管理。
在业务相对稳定的行业,职位发布管理做得足够扎实,往往就能满足大部分招聘需求。但在广告行业,项目制、甲方需求多变、创意人才高度个体化等特点,使得“临时发职位+临时找人”经常失灵,于是才会出现:
- 临时大项目,人手不够;
- 高峰期疯狂加班,淡季又闲得发慌;
- 优秀创意人合作一次之后就“失联”,下次还得从头找。
在这种背景下,“人才关系管理”逐渐被更多广告企业提上日程。但问题也随之而来:对于广告行业企业,到底是继续打磨职位发布管理更划算,还是转向人才关系管理更合适?抑或两者要怎样搭配?
下面,笔者尝试从概念厘清出发,结合广告业务特点,对两种模式做一次结构化的 9 点对比,并落到可操作的决策思路上。
一、先厘清概念:职位发布管理 vs 人才关系管理
这一部分先把“东西说清楚”。只有理解两者的边界,才谈得上“哪个更适合广告行业企业”。
1. 职位发布管理:解决“当下这坑谁来填”的问题
职位发布管理,通常指企业在各类渠道上发布岗位、收集简历、跟踪投递和反馈的全过程管理。数字化之后,更多体现为:
- 标准化职位 JD 模板;
- 一键多平台发布;
- 简历收集与初筛;
- 面试流程推进与状态同步;
- 招聘数据统计(浏览量、投递量、转化率等)。
对广告公司来说,职位发布管理的优势在于:
- 能在项目来临或人手短缺时,快速释放用人需求;
- 借助平台流量,短时间内获得较多候选人;
- 招聘过程有记录可查,有利于追踪责任和效率。
但它有一个天然局限:更偏向“即时撮合”,而非“长期经营”。也就是说,它非常适合解决“眼前的坑”,却不一定擅长“为未来储备坑位上的人”。
2. 人才关系管理:从“找人”升级为“经营人脉资产”
人才关系管理可以理解为 HR 领域的“CRM(客户关系管理)思维”迁移——把候选人、前员工、合作自由职业者等,都当作企业的人才资产来长期经营。它包括但不限于:
- 构建和维护人才库(包含简历、合作记录、作品、评价等);
- 对人才分层分群,进行差异化沟通和维护;
- 与校园、行业社群、KOL 建立持续联系;
- 对前员工、合作过的创意人,维持一定频率的互动;
- 通过数据洞察判断“谁适合什么项目”和“何时可能有意向”。
对广告行业而言,人才关系管理更像是在搭建自己的“创意人社区”和“人才雷达系统”:
- 比稿需要灵感突围时,知道可以拉哪些老搭档入局;
- 大促节点提早三个月,就已经跟一批自由职业者、摄影师打过招呼;
- 核心创意团队的流失风险,能提前通过互动频率和情绪反馈感知到。
用一句话区分:
- 职位发布管理:以“岗位”为中心,解决当前缺口。
- 人才关系管理:以“人”为中心,积累未来可能性。
二、广告行业的用人特点:为什么单靠职位发布往往不够?
从实践看,在广告行业单纯依赖职位发布管理,往往会带来三个长期隐患:人手错配、质量不稳、成本失控。原因来自于这个行业相当独特的用人逻辑。
1. 项目制+波峰波谷:需求剧烈波动
广告公司业务通常呈现明显的“峰谷效应”:
- 年度/季度/大促节点(如 618、双 11)前后,项目大量集中;
- 重大品牌升级、整合营销战役,会在短时间内拉动大量创意、策划、媒介、制作人力;
- 其余时间相对平缓,甚至会出现人员闲置。
问题在于:
- 如果每次高峰都靠“临时发职位+临时招人”,基本来不及;
- 真正高质量的创意人,很少会在高峰期“闲着等你职位发布”;
- 过度囤积全职员工,会增加淡季的人力成本压力。
这就决定了,广告企业更需要“随时能叫得动的人”,而不仅是“临时能招来的人”。
2. 高度创意依赖:人不是“标准件”,更像“手工艺品”
创意总监、资深文案、策略规划等关键岗位的价值,很难单用简历和履历来衡量。
- 甲方品牌气质、过往服务行业、团队默契度、审美风格……
很多都是只能通过长时间协作积累出来的“软指标”。
这意味着:
- 你今天靠职位发布找到一个看上去很“亮眼”的候选人,
- 他/她未必能适配你团队的节奏和甲方口味;
- 而那些你曾经合作愉快但现在暂时没有空缺的创意人,反而更值得维护。
对广告企业来说,招聘不是单次交易,而是关系型合作的起点。
这更偏向人才关系管理的逻辑,而非单纯的职位发布。
3. 自由职业者与外包团队比例高
不少广告公司在人力结构上呈现:
- 核心骨干是固定员工;
- 大量执行、设计、摄影、视频后期等依赖自由职业者和小团队。
这些人常年不会挂在你的编制内,但却经常参与关键项目。
如果只在“招全职员工”场景下使用职位发布系统,那么:
- 这一大块“灵活用工”人群,几乎游离在系统之外;
- 每次合作都像“第一次”,缺乏历史记录和信任积累;
- 对他们的价格、质量、交付特点,也无法进行系统分析。
从这个角度看,广告行业天生更适合构建“人才关系网络”,而非仅维护一堆职位 JD。
三、人才关系管理与职位发布管理:9大维度深度对比
下面进入本文的核心部分:从 9 个维度,对比两种模式在广告行业中的适配性。
为便于整体把握,先给出一个总览对比表。
1. 9 大关键维度总览对比
| 对比维度 | 职位发布管理的典型表现 | 人才关系管理的典型表现 | 更适合广告行业的侧重 |
|---|---|---|---|
| 1. 招聘效率与响应速度 | 高峰期靠平台流量,响应偏“运气” | 依托既有人才池,响应更可预期 | 人才关系管理略占优 |
| 2. 人才池深度与复用率 | 以一次性候选人为主,沉淀有限 | 长期沉淀合作记录和匹配度 | 人才关系管理明显优 |
| 3. 用工灵活性 | 以全职岗位为主 | 全职+兼职+自由人一体管理 | 人才关系管理更贴合行业 |
| 4. 候选人体验与雇主品牌 | 更偏交易关系,体验差异大 | 持续互动,利于口碑和粘性 | 人才关系管理优势更大 |
| 5. 团队稳定性与核心人才留存 | 侧重招进来,留不留看运气 | 把“关系经营”纳入管理范畴 | 人才关系管理更关键 |
| 6. 数据资产与决策支持 | 以招聘过程数据为主 | 覆盖关系强度、合作成效等 | 人才关系管理价值更高 |
| 7. 与项目业务协同程度 | 招人节奏常与项目脱节 | 能提前围绕项目节奏布局 | 人才关系管理更匹配 |
| 8. 管理复杂度与HR能力要求 | 工具上手快,门槛较低 | 需要运营思维与分层管理 | 要看团队能力与阶段 |
| 9. 投入产出视角 | 短期见效快但波动大 | 中长期回报更明显 | 综合期望决定侧重点 |
下面逐条展开。
2. 招聘效率与响应速度:谁更能跟上项目节奏?
对于广告企业,“能不能在两周内组齐一支能打的项目团队”,常常直接决定比稿和项目交付结果。
- 职位发布管理的特点
- 优点:在岗位需求明确、市场候选人供给相对充足的情况下,通过多平台同步发布,可以在短期获取大量简历。
- 隐患:遇到小众岗位、紧急项目或高峰期,平台上的优质候选人本身就少,你发再多职位,效率也很有限。
- 人才关系管理的特点
- 优点:通过沉淀过往合作对象、候选人以及潜在人才,可以在接收到项目信号的第一时间,从既有人才池中“点名”邀请。
- 补充:对核心创意、策略类岗位,很多时候“合用的老熟人”比“平台上新投来的”更可靠,也更愿意快速响应。
小结:
对于“有明显时间窗”的广告项目,人才关系管理在响应速度上的可控性和可预期性更强;职位发布管理更像是“看运气的广撒网”。
3. 人才池深度与复用率:是“一次性使用”,还是“长期循环使用”?
在广告行业,一个优秀美术指导或导演,往往可以被多次复用在不同项目中。
- 如果每次都从线上重新寻找,相当于不断“重新建信任”;
- 如果公司内部有系统记录和关系维护,则可以在多项目间灵活调用。
- 职位发布管理的局限
- 多数系统更关注“这次招聘结束就归档”的流程;
- 很多与企业有过面试但未录用的人、短期项目合作过的自由职业者,很少被纳入系统性的后续运营。
- 结果是:候选人和合作方被当作“一次性资源”,而不是资产。
- 人才关系管理的优势
- 以“人与人之间的关系”为对象,持续维护:
- 谁擅长什么类型的项目;
- 合作评价如何;
- 当前供给状态(忙闲、兴趣、价格);
- 可以在合适的时机进行重新激活,提高复用率。
- 以“人与人之间的关系”为对象,持续维护:
小结:
从“人力成本可控”和“创意质量稳定”角度看,广告行业更需要把人才当作可循环使用的资产——这是人才关系管理的核心价值。
4. 用工灵活性:能不能同时管好全职、兼职和自由职业者?
广告公司的实际用工结构,往往是一个“混合体”:
- 编制内的 AE、AM、策略、创意总监等;
- 长期合作的插画师、摄影师、导演、剪辑师等自由职业者;
- 项目制临时加入的小团队或外包公司。
- 职位发布管理的典型做法
- 工具和流程主要面向“全职岗位”;
- 自由职业者和外包团队多通过微信、个人通讯录等方式管理;
- 信息分散在个人手机和邮箱里,难以沉淀。
- 人才关系管理的应对方式
- 在系统中为不同类型的人才设定标签(全职 / 兼职 / 自由职业者 / 外部团队等);
- 针对不同群体设定不同的合作节奏和触点,例如:
- 对核心自由职业者,每季度保持一次沟通;
- 对外包团队,记录项目表现、价格调整历史;
- 让 HR 和业务负责人都能在统一视图中看到“可调动的人”。
小结:
广告企业若想在业务高峰与淡季之间灵活“伸缩团队”,必须在系统层面承认并管理“非全职人群”。这一步,单靠职位发布管理很难做到。
5. 候选人体验与雇主品牌:你在人才圈里的口碑如何?
在创意圈,“口碑”有时比 JD 更重要。
- 一位资深文案是否愿意加入某家广告公司,很大程度上看这家公司在行业圈的传说:
- 案子好不好玩?
- 加班是不是特别狠?
- 甲方是不是尊重创意?
- HR 和管理者对人是不是有基本尊重?
- 职位发布管理的局限
- 更像一次单向的“信息广播+投递接收”;
- 很难持续传递企业文化、价值观和团队氛围;
- 未录用候选人的体验如果得不到良好管理,很容易形成负面口碑。
- 人才关系管理的可能性
- 将候选人与企业的每一次接触,都视为长期关系的一部分:
- 面试后的及时反馈;
- 未录用但未来可合作的候选人,进入“关注名单”;
- 定期推送作品集征集、行业交流活动等内容。
- 通过有温度的长期互动,让人才感到“被尊重”和“被记得”。
- 将候选人与企业的每一次接触,都视为长期关系的一部分:
小结:
对于高度依赖创意人才口碑传播的广告企业,人才关系管理更容易塑造“圈内认可”的雇主品牌。
6. 团队稳定性与核心人才留存:不只是“招进来”,还要“留得住”
广告行业普遍流动性较大,但不同公司之间的差距仍然明显。
从笔者观察来看,那些更注重人才关系管理的公司,在核心创意和策略岗位上的稳定性,往往更好。
- 职位发布管理关注的是“入口”
- 指标多集中在:
- 职位发布数量;
- 简历投递量;
- 招聘周期;
- 对“入职之后”的关注较少,很难直接影响留存。
- 指标多集中在:
- 人才关系管理贯穿“前中后”
- 在候选人阶段,就已经建立初步信任与了解;
- 入职后,可以继续记录其成长路径、绩效表现、项目匹配度;
- 即便离职,仍可以保留为“校友资源”或“合作伙伴”。
这种“把人当作生命周期对象”的管理方式,天然有利于降低“关系断裂”,增强团队核心层的稳定性。
7. 数据资产与决策支持:你真的知道“什么人适合什么项目”吗?
广告人的好坏,往往要放进项目里才能看得出来。而这些经验,如果只停留在项目负责人脑子里,就无法变成组织资产。
- 职位发布管理的数据
- 更偏向过程统计,例如:
- 职位的浏览量、投递量、面试转化率;
- 平台效果对比。
- 对“谁在什么项目上表现更好”这类问题,几乎无能为力。
- 更偏向过程统计,例如:
- 人才关系管理的数据
- 可以记录:
- 某位创意 / 策划参与了哪些项目;
- 不同甲方类型下的合作评价(快消、互联网、奢侈品等);
- 项目复盘中对个体表现的关键评价。
- 长期下来,企业会逐渐形成一套“人岗匹配”和“人项目匹配”的经验模型。
- 可以记录:
小结:
在数据资产沉淀和决策支持层面,人才关系管理提供的是“更懂人、更懂项目”的视角,而职位发布管理更多停留在“更懂流程”。
8. 与项目业务协同程度:HR 能不能从“救火队”变成“预备役指挥部”?
不少广告公司 HR 有一个共鸣:“项目临门一脚才告诉我要招人。”
结果就是:
- 要么来不及招,只能硬顶;
- 要么匆忙招人,质量难以保证。
- 纯职位发布思维下的协同问题
- 用人部门常常把 HR 看作“招人窗口”;
- 没项目时不说话,有项目时才抛出 JD;
- 导致 HR 工作高度被动,只能做“救火队”。
- 引入人才关系管理后的变化
- HR 会更主动参与到年度业务规划和大项目预判中;
- 在项目正式启动前,就能根据历史数据和人才池情况,做出“预备役名单”;
- 算好项目高峰期的“人力台账”,提前与关键人才沟通档期和意向。
小结:
对于追求从“接单式 HR”转向“业务合伙人”的广告企业,人才关系管理是一个现实可行的抓手。
9. 管理复杂度与 HR 能力要求:是不是所有广告公司都适合一上来就做人才关系管理?
说到这里,可能会有 HR 担心:
- “人才关系管理听上去很美,但我们团队就两三个人,忙完招聘哪还有精力做长期运营?”
这是一个现实问题。
- 职位发布管理的特点
- 工具和流程相对成熟,上手门槛低;
- 更偏“执行型”工作,只要按流程做就行;
- 适合 HR 人数有限、事务性工作繁多的团队作为起点。
- 人才关系管理的要求
- 不仅需要工具支持,更需要 HR 拥有一定的运营思维:
- 会做人才分层;
- 懂得设置沟通节奏;
- 能与业务一起定义“什么样的人值得重点经营”。
- 不仅需要工具支持,更需要 HR 拥有一定的运营思维:
因此,并不是每家广告公司一开始就能把人才关系管理做得很完善。
更现实的路径是:
- 在已有职位发布管理基础上,先从“部分重点人群”开始试点人才关系管理,例如:
- 核心创意总监;
- 稳定合作的自由职业者;
- 校园招聘的高潜新人。
10. 投入产出视角:短期救急与长期收益如何平衡?
从决策视角看,管理层通常会问两个问题:
- 短期见效吗?
- 长期值不值?
- 职位发布管理
- 短期效果清晰:职位发出去就有简历进来;
- 但效果高度受市场供需影响,波动大;
- 对于创意核心岗,往往需要多轮筛选,成功率并不算高。
- 人才关系管理
- 初期投入时间和精力较多,短期看“ROI”似乎不够直观;
- 但一旦人才池逐步成型,其在:
- 响应紧急项目;
- 稳定核心创意团队;
- 减少试错成本等方面的回报,会越来越明显。
小结:
如果管理层只盯着三个月以内的效果,往往容易高估职位发布管理、低估人才关系管理;
而把时间拉长到一年甚至三年,人才关系管理的综合价值就会被放大。
四、不同发展阶段的广告公司,如何选择与组合这两种模式?
讨论“哪个更适合广告行业企业”,不能脱离企业所处的发展阶段。不同阶段的广告公司,对速度、成本和稳定性的权衡是不一样的。
1. 初创期小型广告公司:先把“能活下去”的事做好
典型特征:
- 团队规模 30 人以内;
- 项目来源不稳定,现金流敏感;
- HR 可能是老板兼任或 1 人团队。
更现实的建议是:
- 把职位发布管理打好基础:
- 标准化关键岗位 JD;
- 选定 1–2 个主要招聘渠道;
- 建立基础的招聘流程追踪。
- 同时,在人才关系管理上做两件“小但关键”的事:
- 把所有合作过的自由职业者、前同事、候选人记录在一个统一表中(哪怕是简单表格);
- 对其中最合适、最可靠的 20–30 人,定期保持轻量沟通(例如项目结束后的感谢、节日问候等)。
这个阶段,不必追求完整系统,而是用极简方式启动人才关系管理意识。
2. 成长期广告公司:从“能招”升级到“会养”
典型特征:
- 团队规模 50–200 人;
- 有稳定的大客户和年度框架合同;
- 项目季节性波峰明显,核心创意和策略人才压力大。
这一阶段的关键变化是:
- 职位发布管理已经比较成熟,但单靠发布已经无法满足项目的复杂度;
- 管理层开始关注:
- 核心人才流失率;
- 自由职业者合作质量;
- 重要项目的人力保障。
建议路径:
- 保持职位发布管理的高效运行,优化渠道组合;
- 引入系统化的人才关系管理工具或方法,重点围绕:
- 核心岗位人才库建设(创意、策划、项目管理);
- 自由职业者与外包团队档案管理;
- “企业校友”关系维护。
- 明确 HR 内部“一人主抓人才关系管理”,把这件事当作一个长期项目来运作。
3. 头部或大型广告集团:把人才关系管理变成“战略工程”
典型特征:
- 多区域、多品牌公司架构;
- 同时服务多个全球或全国性大客户;
- 用人规模大,岗位类型多,人才竞争激烈。
在这一阶段,人才关系管理的定位会从“HR 工具”升级为“战略能力”:
- 不同品牌公司可以共享部分人才库(例如自由职业导演、摄影师资源);
- 对核心创意群体形成相对稳定的“圈层关系”;
- 通过数据分析预测未来一年的人才缺口和关键岗位风险。
此时的组合方式是:
- 职位发布管理作为“基础设施”,高效支撑各业务线的日常招聘;
- 人才关系管理上升为集团级工程,由集团人力资源或专门的人才管理中心推进,形成统一标准和数据。
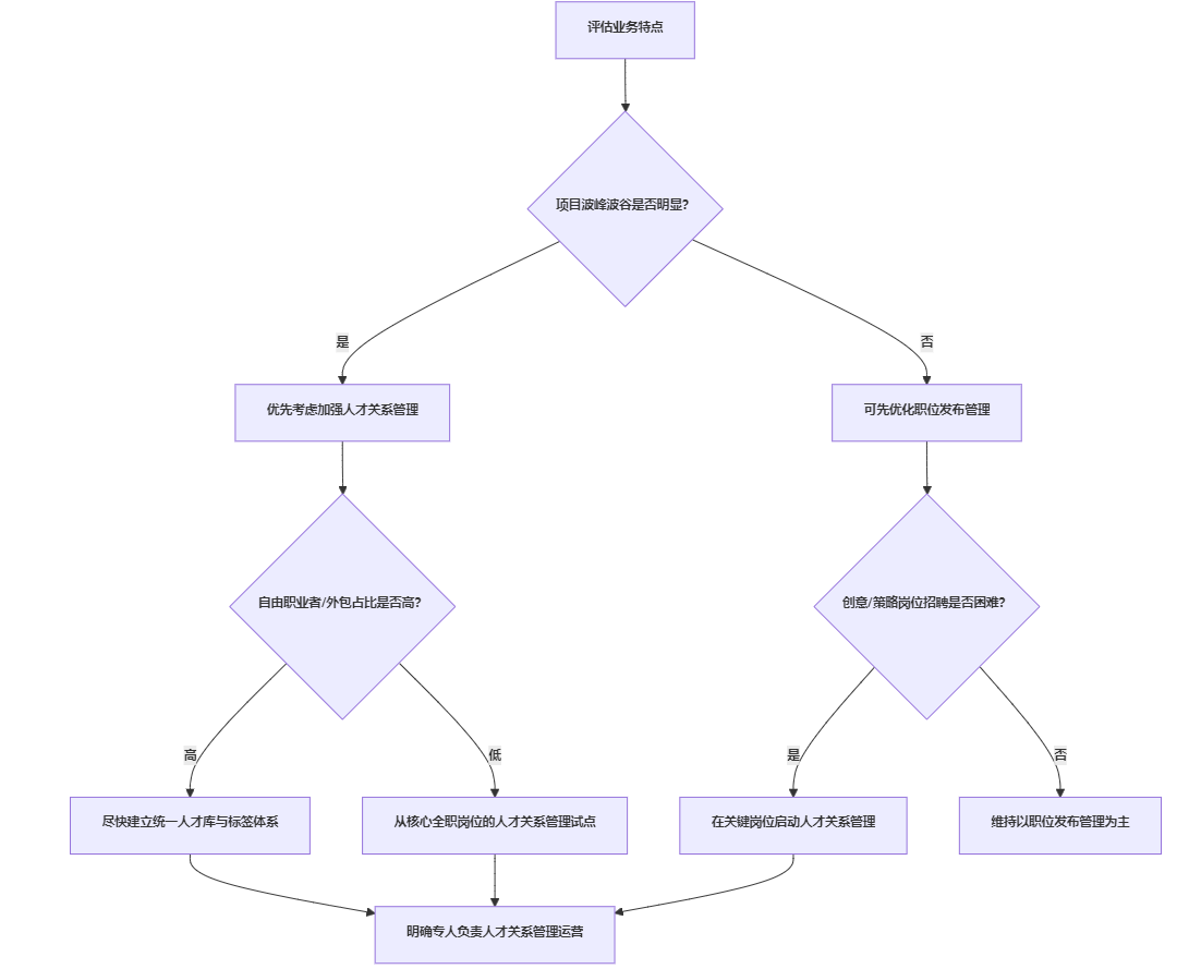
五、决策参考:广告企业如何判断自己该往哪边倾斜?
将上面的分析压缩成一个更容易落地的判断流程,可以用下图表示。

企业可以结合自身情况,回答几个关键问题:
- 项目节奏是否高度不稳定?
- 自由职业者和外包团队在人力结构中的占比是否高?
- 核心创意、策略岗位招聘是否长期困难?
- HR 团队是否有余力和能力做一些“长期经营”的工作?
如果大部分问题的答案都是“是”,那么说明贵公司更急需在人力上引入“人才关系管理”的思路与工具。
结语:回到问题本身——广告行业企业该选哪一个?
回到一开始提出的长尾问题:“广告行业企业该选择人才关系管理还是职位发布管理?”
笔者的结论是三点:
- 这不是一个非此即彼的问题,而是一个时间维度上的侧重问题。
- 在资源有限、HR 以事务为主的阶段,可以以职位发布管理为主,保证“活下去”;
- 一旦项目规模和人才密度上来,就应逐步向人才关系管理倾斜,保证“活得好”。
- 从行业特性来看,中长期看广告企业更需要人才关系管理。
- 项目制、创意依赖、自由职业者比例高等特点,使得“关系型用人”成为常态;
- 职位发布管理只能保证你“能发出需求”,却不足以保障“关键时刻一定有人响应”。
- 现实可操作的路径,是两者叠加:
- 把职位发布管理打造成高效、标准化的“入口”和“雷达”;
- 把人才关系管理打造成覆盖全职、兼职、自由职业者、校友的一体化“关系网络”;
- 让 HR 从“临时找人”逐步过渡到“提前有人”。
给广告行业 HR 和管理者的几个行动建议:
- 把过去两三年合作过的所有关键人才,系统性梳理出来,哪怕先是一个 Excel 表;
- 为这些人打上基础标签(擅长领域、合作评价、档期偏好等);
- 选择一两个重点人群(如核心创意总监、稳定合作的自由职业者)进行轻量的关系维护尝试;
- 在下一次急项目来临时,刻意对比:
- “从人才池中快速点名” 和
- “临时靠职位发布招人”
这两种方式在速度、质量和沟通成本上的差异。
当你亲身体验到这两条路径的不同,大概就不会再问“人才关系管理和职位发布管理哪个更适合广告行业企业”,而是会开始思考:“我们什么时候能真正把‘人’当作资产来经营?”





























































