-
行业资讯
INDUSTRY INFORMATION
【导读】
很多HR在做年度招聘规划时都会问:人才池管理和即时招聘哪个更适合IT企业?如果只选其一,往往不是“贵”就是“来不及”。本文以IT企业为场景,从战略定位、岗位类型、成本结构、招聘质量等9个关键维度,对人才池管理与即时招聘进行系统对比,并结合不同规模与阶段的IT企业给出组合策略建议,帮助HR从“救火式招人”转向更稳健的数字化人才供给体系。
IT行业的人才难题,一般集中在三句话里:
“人难找”“人难留”“项目等人”。
很多技术团队的真实状态是:项目要立项,才开始招人;人刚到岗,技术栈又变了;好不容易训练出来的主力,又被同行挖走。
在这种高强度竞争环境下,即时招聘几乎成了IT企业的“默认模式”:有坑了再招,有需求再动。但不少企业已经意识到,这种方式隐含着项目延期、用人妥协、薪酬虚高等致命代价,于是开始讨论:要不要做“人才池管理”,提前储备关键技术人才?
笔者在实践中发现,“人才池管理”和“即时招聘”不是简单的二选一,而是要看岗位类型、企业阶段和业务节奏,设计不同的组合比例。下面就围绕“人才池管理和即时招聘哪个更适合IT企业”,展开一篇偏实操的对比分析。
一、核心判断:对IT企业来说,单选都不合适,关键在“九点组合”
先给结论:
- 对中大型、技术驱动型IT企业:
人才池管理应成为主干,覆盖核心技术岗、架构岗和关键管理岗;
即时招聘作为补充,解决突发项目、短期峰值需求。 - 对初创或极度不确定的IT企业:
即时招聘占比更高,避免人力成本过早锁定;
人才池管理从“轻量版”做起,先圈定少量可重复用到的关键人才群体。
换句话说,与其问“人才池管理和即时招聘哪个更适合IT企业?”,不如问:
“在我们的业务模式下,两者的理想配比是多少?”
下面通过9个关键对比维度,把这个问题拆开讲清楚。
二、对比一:战略定位——“战术救火”还是“长期供给”?
1. 人才池管理:面向未来的人才供给系统
人才池管理,本质上是面向未来的供给侧改革。
- 从“有坑才招”转为“先看长期业务战略,再决定要储备哪些人才画像”;
- 把“候选人简历库”升级为“有标签、有互动、有优先级的活人才网络”;
- 人才并非立刻上岗,但持续被评估、激活和维护关系。
对IT企业而言,技术路线(如云原生、AI、大数据)一旦确定,未来几年对某些能力的需求是可预期的。笔者看到一些懂规划的技术VP,会提前告诉HR:接下来两年,我们会持续需要后端高并发、数据工程、算法工程师,你可以从现在就开始“捞人、种人、养人”。
这就是人才池的战略意义:
把“对未来技术方向的判断”,转化为“今天就开始的树立人选名单与关系维护”。
2. 即时招聘:解决当前空缺的战术工具
即时招聘的出发点很简单:
“现在有坑,尽快补上”。
- 岗位JD很清晰:项目启动了,预算有了,人走了;
- 招聘动作集中在1–2个月内,目标是找到“够用”的人;
- 大部分决策是为了解决业务当下的交付压力。
这种方式的优点,是非常直观、好解释;但缺点是:
一旦市场紧张,就容易陷入“高价抢人 + 降低标准 + 候选人选择权极强”的被动局面。
3. 小结:战略定位的适用判断
- 如果你的公司已经有较清晰的产品路线和技术中长期规划,而且每年都会招到同一类岗位,那么:
人才池管理是更合适的主策略。 - 如果业务方向、资金情况不稳定,很难预测一年后的团队规模,即时招聘的占比可以更高,但也建议至少在1–2类关键技术岗上,尝试人才池管理,给未来留一点余地。
三、对比二:岗位类型——谁更适合用人才池,谁必须即时招?
1. 适合做人才池管理的IT岗位
从实践看,以下几类岗位,非常适合纳入人才池:
- 稀缺型技术岗位:如资深架构师、算法专家、安全专家、资深前端/后端/客户端负责人等;
- 关键管理岗位:技术总监、产品负责人、交付总监、技术VP等;
- 长期需求稳定的通用技术岗:例如某些长期招聘的Java后端、测试工程师、运维工程师等。
这类岗位有几个共同特征:
- 技术门槛高或综合能力要求高,市场候选人基数不大;
- 企业对这类人才的需求不是一次性,而是持续性的;
- 一旦用错人,对团队士气和项目质量的损伤极大。
这就非常适合作为人才池的重点对象——慢慢找、反复聊、长期观察关系,更容易找对人。
2. 更依赖即时招聘的IT岗位
也有一些岗位,不一定适合投入太多人才池资源:
- 短期项目制、人天外包类岗位:如3–6个月的前端开发、测试支援;
- 通用运营支持、客服、部分助理类角色;
- 临时性的、一次性需求(例如只为某次版本上线增加的临时测试人手)。
这类岗位的特点是:
- 需求波动较大,且往往与单个项目高度绑定;
- 对特定人的“独特性依赖”较弱,更看重“基本技能 + 上手速度”。
对这类岗位,用即时招聘会更经济,否则大规模人才池储备可能导致大量沟通投入却难转化为实际录用。
3. 可视化:岗位类型与招聘模式适配表
| 岗位类型 | 典型例子 | 更优模式 | 说明 |
|---|---|---|---|
| 稀缺型技术专家 | 架构师、算法专家、安全专家 | 人才池为主 | 候选人稀少,沟通周期长,需要提前关系经营 |
| 关键技术管理岗位 | 技术总监、技术VP | 人才池为主 | 对组织影响大,需要长期观察价值观、领导力等 |
| 稳定需求的通用技术岗 | Java后端、测试、运维 | 混合(池+即时) | 每年都会招,既要储备,也需要根据业务节奏快速补充 |
| 项目制/短期外包岗位 | 临时前端、临时测试 | 即时为主 | 需求短平快,池子里人不一定在合适时间有空 |
| 通用职能支持岗 | 文员、部分运营支持 | 即时为主 | 市场供给充足,过度维护人才池投入产出不高 |
四、对比三:招聘周期与响应速度——“谁更快”?答案并不简单
很多人直觉认为:即时招聘更快,人才池要“慢慢养”。但在IT企业的真实场景里,这个判断要拆开看。
1. 从“启动到发offer”的时间
- 即时招聘:
启动快(一有需求马上发JD、发广告),但由于是从零开始搜寻,在技术人才紧缺时,搜索、沟通、面试往往会拉得很长。 - 人才池管理:
启动慢(前期要花时间沉淀简历、打标签、维护关系),但一旦出现需求,可以直接从已评估人选中快速筛选和约面,整体决策时间反而更短。
不少做过“试点人才池”的IT企业HR都有类似感受:
同样是一个高级研发岗位,如果从人才池中选人,整体从需求到到岗时间会明显更可控。
2. 从“业务提出需求到人真正上手”的时间
这里涉及一个容易被忽视的变量:试用期适应与战斗力形成时间。
- 即时招聘中,由于时间压力大,经常会出现“技术匹配差不多就先招进来”的情况,结果是:
- 入职后要花更多时间再培训、磨合;
- 不合适的人试错成本高,反复替换人选。
- 人才池中候选人往往事先就对公司业务、技术栈有所了解,HR和用人经理也有更充分的评估,入职后更容易快速进入战斗状态。
从业务视角看,真正有意义的响应速度,是“人能在多快时间内产生业务价值”。在这点上,做好人才池管理的企业往往更有优势。
五、对比四:成本结构——显性成本 vs 隐性成本
很多管理者对人才池的第一反应是:“听上去很好,但要人、要工具、要时间,成本会不会太高?”
如果只看HR团队的投入,人才池似乎更“贵”;但如果把隐性成本算进去,结论会非常不一样。
1. 即时招聘的成本构成
- 招聘广告、猎头佣金等直接费用;
- 招聘周期拉长导致项目延期、客户不满、加班等间接损失;
- 由于时间紧,可能要支付更高的薪资溢价才能抢到人;
- 因为评估匆忙,带来的试用期淘汰、团队内耗等隐性代价。
很多IT公司算过一笔账:一个核心开发岗位空缺几个月,隐藏的研发节奏滞后成本,往往远高于招聘费用本身。
2. 人才池管理的成本构成
- 前期需要投入时间做人才画像、渠道拓展、关系维护;
- 可能引入或搭建人才库系统、标签管理、自动化触达工具;
- HR需要训练更强的候选人运营能力,这也是一种组织能力投入。
但由于:
- 招聘周期更可控;
- 录用质量更高,试用期淘汰率降低;
- 候选人对公司已有认知,留任率更可能提升;
从3年以上的时间维度看,尤其是在对核心技术岗位需求稳定的IT企业中,人才池管理反而能够摊薄平均招聘成本。
3. 成本对比小结
对资金有限、业务极不稳定的初创IT公司而言,可以优先控制显性成本,适度使用人才池思路,不必一开始就“大而全”;
但一旦公司进入稳定发展或扩张阶段,不算隐性成本,只看眼前花的钱来否定人才池,往往会错过战略窗口。
六、对比五:招聘质量与团队匹配度
人才是否“对了”,对IT企业的影响远不止个人绩效,还会渗透到技术债、团队氛围、产品质量等方方面面。
1. 人才池管理的质量优势
在人才池场景下:
- HR和用人部门有更多时间重复接触候选人,不仅看技术,还能看价值观、沟通风格、合作意愿;
- 候选人也有足够时间了解公司文化、技术栈、管理方式,避免“入职后一脸懵”;
- 有些候选人暂时不合适(如现在薪资不匹配、地点不合适),也可以保留在人才池中等待合适时机。
这种“长周期双向了解”的过程,让IT企业更有机会招到既专业又“顺眼”、能和团队长久合作的人。
2. 即时招聘的质量风险
在即时招聘中,用人经理常面对一个纠结现实:
“时间不等人,只能在有限的候选人里选一个‘相对还行’的。”
常见问题包括:
- 对候选人的了解停留在一两轮面试、几道笔试题;
- 不同面试官之间的评估缺少复盘,更多靠“感觉”;
- 忙着补人,忽略了“这个人进来后会不会带动或拖累整个团队”。
对于技术栈复杂、协作链条长的IT团队而言,一个不合适的“关键人”往往会放大整个系统的问题。
七、对比六:对IT业务连续性与项目交付的影响
这是IT企业最直观感受到的痛点:项目是不是因为“缺人或用错人”而反复延期?
1. 人才池管理带来的“人力缓冲区”
当企业在关键岗位上有人才池储备时:
- 老员工离职时,可以迅速从池子中激活1–2个备选人;
- 新项目立项前,HR可以提前告知:哪些类型人才已经在池中,能多快到岗;
- 对业务线而言,项目排期不再完全依赖“能不能在两个月内招到一个合适的人”。
在一些成熟IT企业内部,人力资源部会和研发、交付部门一起进行“人才供给评审”,人才池数据就是核心输入之一。
2. 即时招聘下的业务被动
没有人才池的支撑时,一旦出现以下情况:
- 核心开发或架构师突然离职;
- 关键项目同时并行,原有团队明显人手不足;
用人部门往往只能被迫在时间、质量、预算三个维度中,牺牲至少一个。
从项目管理角度讲,这是极高的系统性风险。
八、对比七:雇主品牌与候选人体验
IT人才在市场上普遍“很挑”,他们对招聘过程的感受,直接影响是否接受offer,以及会不会向同行推荐这家公司。
1. 人才池管理下的候选人体验
在人才池模式中,HR可以做到:
- 不仅在有岗位时沟通,而是长期以“技术交流、社区活动、内容触达”的方式保持联系;
- 候选人进入正式流程前,对公司情况已经十分熟悉,心理负担更小;
- 就算某次没选中,也能保持关系,为未来合作留机会。
这种“以人为中心”的体验,让技术人更容易把企业看作一个值得长期关注的技术平台,而不仅仅是一份工作机会。
2. 即时招聘下的体验波动
即时招聘最大的问题是:容易让候选人明显感到“公司很着急”。
- 可能出现流程仓促、沟通生硬、反馈不及时等问题;
- 部分候选人甚至会利用公司的着急心理,抬价或同时“溜几家”,增加不确定性。
在技术圈子不大的前提下,这类体验会直接影响公司在开发者社区中的口碑。
九、对比八:数据化与技术应用水平
对于IT企业,谈招聘策略时,很难绕开一个问题:你的人才数据掌不掌握在自己手里?
1. 人才池管理天然适合与HR科技结合
构建外部人才池时,通常需要:
- 对候选人进行结构化标签(技术栈、项目经验、期望、地域等);
- 利用系统记录历史沟通、评估结果、变化记录;
- 借助自动化工具进行定期触达、活动邀约、内容推送。
这让HR可以像运营“用户”一样运营“候选人”。
对IT企业来说,这种思路与自己对产品用户的精细化运营逻辑是非常贴近的。
2. 即时招聘更容易停留在“工具替代人工”
在即时招聘场景中,很多企业只是把招聘网站、简历筛选、面试安排部分做了系统化,但:
- 数据很难沉淀为有价值的长期资产;
- 过往投递过但未录用的候选人,很少被系统化“捞回”,只停留在孤立的一次性投递记录。
这其实是一种“数据白白流失”的状态。
十、对比九:组织能力与实施门槛——并不是所有IT公司都要“大干快上”
1. 做好人才池管理,对HR和业务的要求
要把人才池做实,IT企业至少需要具备几项基础能力:
- HR具备对技术岗位的基本理解与判断力,能与候选人进行专业层面的沟通;
- 用人经理愿意参与与人才池候选人的“非即时招聘场景下的交流”(如技术分享、咖啡聊天等);
- 企业对未来1–3年的业务方向有相对清晰的判断,愿意投入一定资源做中长期人才布局。
这对初创型、方向剧烈摇摆的团队来说,可能会显得“太远”;此时可以把人才池做“小而精准”,而不是“大而全面”。
2. 即时招聘的门槛与风险
即时招聘的门槛表面上更低:“有岗发JD、上招聘网、HR跟进”。
但在IT环境下,如果长期完全依赖这种方式,就意味着:
- HR团队始终被动在“补洞”;
- 每做一次重要招聘,都是一次高风险大赌局;
- 组织对人才的理解和积累始终停留在“某次招聘事件”,很难沉淀。
从组织成长角度看,这其实是在“锁死”HR部门的升级空间。
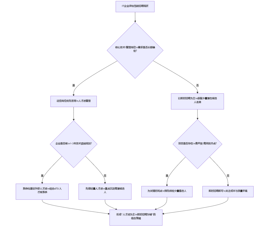
十一、如何判断:人才池管理和即时招聘哪个更适合你的IT企业?(决策路径)
综合以上9个对比维度,可以用一个简单决策路径来思考各自适用的位置。
下面是一个简化版的判断流程(使用 mermaid 语法展示):

十二、实践建议:给IT企业HR的三种组合策略模板
结合前文对“人才池管理和即时招聘哪个更适合IT企业”的分析,最后给出三种可直接参考的策略模板。
模板一:成长型IT公司的“2:1组合”
适用于:有清晰产品方向,团队规模在50–300人之间的成长型IT企业。
- 核心做法
- 对持续高频招聘的技术岗(如后端、测试),人才池:即时招聘 ≈ 2:1;
- 把技术中台、核心产品线的骨干岗位全都纳入人才池长期跟进;
- 引入或搭建简单人才库工具,确保历史候选人不丢失。
- 关键动作
- 与技术负责人共创未来2–3年的人才画像清单;
- 设立“候选人运营”指标(如:活跃候选人人数、互动频次);
- 重大项目立项前,优先查询人才池,再决定是否外部大规模即时招聘。
模板二:初创IT团队的“轻量人才池 +机动即时招聘”
适用于:业务模式尚在探索期、资金有限、核心团队不超过50人的初创公司。
- 核心做法
- 即时招聘仍是主体,但保留10–20位关键技术方向的潜在人选名单;
- 由创始人和技术合伙人亲自维护与少数高潜候选人的长期关系;
- 不追求系统化人才池,只做“精准且可复用”的轻量版本。
- 关键动作
- 列出2–3个最关键的长期岗位(如首席架构师、核心后端主程);
- 在每次技术活动、内推、社群中,遇到好的人就加进“手工人才池”;
- 一旦资金、业务出现利好,优先激活这批高潜名单。
模板三:中大型IT企业的“分层人才池 + 规则化即时招聘”
适用于:已有多条产品线、技术团队规模数百人以上的大中型IT企业。
- 核心做法
- 将岗位按“战略关键 / 核心支撑 / 通用支持”分层;
- 对战略关键和核心支撑岗位,统一纳入集团级人才池管理;
- 即时招聘也标准化、数据化,确保每一次招聘行为都能将候选人沉淀回人才池。
- 关键动作
- 搭建统一的人才数据平台,汇总各事业部、BU的候选人信息;
- 为人才池设定清晰的KPI(如关键岗位平均招聘周期、新员工绩效表现等);
- 要求人力与业务双线共同参与人才池运营,例如:
- 技术Leader每季度至少参与若干次“非即时招聘场景”的候选人交流;
- HR定期形成人才市场分析和储备情况报告,作为业务规划参考。
结语:回到问题本身,再回答一遍
回到开头那句核心问题——“人才池管理和即时招聘哪个更适合IT企业?”
基于前文的9点对比,可以这样总结:
- 如果只选一个,长期看没有一个是“完美答案”:
- 全靠即时招聘,企业会一直处在“缺人焦虑”的被动状态;
- 只做人才池而不考虑即时需求,现实业务节奏又承受不起。
- 从战略视角看,人才池管理更符合IT企业的长期利益:
- 技术路线相对确定时,可以显著提升关键岗位的招聘质量与速度;
- 能把“人”真正纳入到公司中长期资源配置的盘子,而不只是单次项目的变量。
- 从战术视角看,即时招聘永远不可或缺:
- 任何IT企业都会遇到突发项目、人员流动、预算变化等情况;
- 即时招聘是对人才池的动态补充,而不是被人才池取代。
笔者更认可的回答是:
“对IT企业来说,更合适的问题不是‘二选一’,而是:在哪些岗位、哪些场景,用人才池为主;在哪些场景保留即时招聘的机动性。”
如果你是HR负责人,可以先做两件事:
- 在纸上画出公司最关键的10个岗位,看一看:
这10个岗位,5年内你会招多少次?如果答案不是‘1次’而是‘很多次’,那这里就非常值得做人才池管理。 - 把过去1–2年所有候选人“捞”一遍,思考:
有哪些人其实“那时不合适”,但“现在或未来”可能非常合适?
给他们打上标签,重新建立联系,就是你的人才池起点。
从这个起点开始,你就不再只是一个被动响应的招聘执行者,而是在为IT企业搭建一套真正可持续的人才供给系统。





























































