-
行业资讯
INDUSTRY INFORMATION
【导读】
很多企业绩效系统“流程齐全、表单完备”,却被业务和员工共同评价为“走过场”。那么,绩效管理流于形式怎么有效应对?站在2025年的视角,单纯修修补补已无意义,必须用一套新范式替换旧逻辑。本文基于大量实践和研究,对比传统绩效做法与若干个创新策略,从战略对齐、过程管理、激励运用到数字化支撑,帮助HR与管理者判断“问题在何处”,以及“下一步先动哪一块”,让绩效真正从形式走向实效。
在与企业沟通绩效项目时,经常听到类似的话:“我们绩效考核做了很多年,流程也挺严密,但就是没什么用。”
有的大型国企,年度绩效评定几乎“全员优秀”,但企业利润却持续下滑;有的制造企业,生产主管给员工随意加分,人人满分、问题照旧;有的互联网企业,在员工吐槽声中,年终绩效成了“打标签”和“分奖金”的工具,与成长和战略几乎无关。
这些并非个别案例,而是相当普遍的现象。表面上看,是绩效管理“执行不到位”,深入一层会发现:很多绩效体系的设计逻辑、本体假设,已经和今天的业务环境、组织形态、数字技术严重错位。
基于上述内容得到的基本判断是:如果不改变绩效的“玩法”,不管换多少模板、多少次制度版本,绩效管理仍旧会被业务视为“形式主义”。接下来,我们从根源讲清楚问题,再讨论2025年可行的创新策略,并通过“新旧对比矩阵”帮助你落地。
一、追本溯源:绩效管理为何陷入“形式主义”泥潭?
本模块的核心结论是:绩效管理流于形式不是单点失误,而是战略、管理、技术三方面系统性脱节的结果。只修某一个环节,往往治标不治本。
1. 战略脱节:绩效与经营成了“两张皮”
从实践看,很多企业的绩效表上写满了指标,但问一句:“这些指标如何支撑当年的战略重点?”往往得不到清晰回答。典型症状包括:
- 指标直接套用行业模板,或照搬咨询报告里的“高大上”KPI,与企业自身商业模式和发展阶段不匹配;
- 战略说要做“产品创新”“组织能力建设”,指标却仍旧集中在传统产量、费用控制、简单业绩数上;
- 公司层面的重点项目(例如某新业务孵化、某区域突破)在部门和个人绩效中踪迹全无。
这就造成了绩效与经营的“两张皮”:战略在会议室里,绩效在表格里,业务在市场上,各顾各的。
在这种前提下,绩效考核无论做得多“认真”,对真正重要的经营结果影响都有限,很容易演变成:
- 为了发奖金而考核,而不是为了达成战略而考核;
- 为了“证明自己做了管理工作”而考核,而不是通过绩效工具改进业务。
一旦业务一线感觉绩效与实际经营“无关紧要”,参与的积极性自然会下降,“走过场”就几乎不可避免。
2. 管理脱节:把“绩效考核”当成“绩效管理”的全部
第二个根源,在于很多企业的绩效理念本身就有偏差。
在不少管理者眼中,绩效就是年终打分、评级、决定奖金;在人力资源团队眼里,绩效就是制定制度、发放表格、收集数据、组织校准。真正应该贯穿全年、面向未来的“管理”环节,被严重忽略。
常见现象包括:
- 绩效周期长,一年或半年才评一次,平时基本没人提起目标;
- 考核时主要依据印象、关系、人情打分,没有形成“证据—反馈—改进”的链条;
- 直线经理把绩效当作HR的事,仅在打分时“签个字”,平时缺少辅导与反馈。
结果是:绩效从“持续管理过程”退化成了“年终行政事件”。
这会带来几方面后果:
- 员工主观感受是“绩效只在年底重要”,“平时做得好不好反正也记不住”,自然不会把绩效当作成长工具;
- 管理者只在年底“秋后算账”,缺乏过程中的及时纠偏,问题往往拖到周期末已经积重难返;
- HR疲于奔命,忙的是收表、催打分,而不是通过绩效过程推动管理改善。
如果一个企业的绩效管理90%的精力用在“打分与排名”,那它注定会流于形式。
3. 技术与数据脱节:黑箱操作滋生“感情分”
很多企业已经上了各种信息系统,但绩效过程依旧高度依赖Excel和人工记录。技术与数据层面的脱节,也让绩效很容易变成“黑箱操作”。
具体体现在:
- 目标、过程记录、反馈对话分散在微信、邮件、纸质笔记中,既难以追溯,又缺乏统一视图;
- 管理者年终打分更多依据主观印象,对谁更熟、谁近期表现更“显眼”,就打得更高一些;
- 绩效结果主要作为薪酬发放的依据,数据没有与项目贡献、学习记录、客户评价等打通。
在这种环境下,人情分、关系分、平均分几乎是必然结果。员工的典型感受是:
- “我做了很多额外贡献,但绩效里体现不出来。”
- “大家都B+,真正多干的和少干的差不多。”
当绩效数据既不真实,也不透明,自然也失去了“管理工具”的意义,只剩“走形式”的壳。
4. 管理基础薄弱:在“空中楼阁”上谈绩效
还有一个容易被忽视的事实:绩效考核其实是高级管理动作,需要扎实的基础管理前提。
包括但不限于:
- 组织结构清晰,职责边界明确;
- 岗位说明书能基本反映真实工作;
- 核心业务流程有明确标准和要求。
如果这些基础都模糊不清,绩效指标就很难具体、可衡量、可归因。此时贸然推绩效,往往就是:
- 用非常模糊的描述充当指标(“积极配合”“按时完成领导交办任务”等);
- 各部门各自其政,HR也无法判断指标合理性。
在管理基础薄弱时,绩效考核往往只会放大矛盾和不满。
二、破局之道:面向2025的绩效管理创新体系构建
本模块的核心观点是:到2025年,一个有生命力的绩效体系,必然是“战略—运营—人才”一体化的持续管理系统,而不是人力资源部的一套考核流程。
较为关键的创新策略,可以归纳为五个互相咬合的方向,你可以视作若干个策略中的“五大支柱”。
1. 理念重塑:从“绩效考核”转向“持续绩效赋能”
如果还把绩效理解为“年底算总账”,那么无论上多少系统、引入多少新工具,结果都不会有本质改变。
2025意义上的绩效管理,更接近于“持续绩效赋能”:
- 目标不仅仅用于考核,而是帮助员工看清“我为什么做这件事”“这件事和公司战略有什么关系”;
- 反馈不仅仅发生在年底,而是以周、双周、月为单位的高频轻量对话;
- 对话的重点,不再是“追责”,而是“帮你把事情做成”“一起拆解障碍”。
具体可以这样落地:
- 引入短周期“Check-in”(每周/双周15分钟),聚焦三个问题:这周(两周)你在做什么?遇到什么阻碍?我能怎么帮你?
- 把“反馈能力”纳入管理者胜任力要求,并配备相应的培训与工具包(例如提问清单、对话脚本);
- 在绩效制度中明确:过程辅导和反馈是直线经理的职责,不是HR的“可选项”。
根据过往的经验:只要把“绩效=发展”的观念真正建立起来,员工对绩效的抵触情绪会下降很多,参与度就会自然提升。
2. 指标革新:少而精、动态化、聚焦价值创造
要避免绩效流于形式,必须首先把“考什么”这件事做对。
在传统做法中,绩效表很容易出现以下问题:
- 指标太多,一张表十几二十项,真正重要的没凸显;
- 指标设计模糊,难以衡量或容易被“做样子”完成;
- 指标一旦年初定下,几乎不再调整,即使业务环境巨变。
创新策略可以从三个方面着手。
(1)应用“二八原则”:锁定3–5个核心指标
对一个岗位而言,真正决定业绩的,往往是少数几个关键行为和结果。以下是几点建议:
- 对大多数岗位,将主要KPI控制在3–5个;
- 每个指标都要做到“说得清、量得出、查得到”。
例如:
- 销售:签单金额、回款率、新客户数、重点行业突破;
- 研发:关键里程碑按时交付率、核心模块缺陷率、跨部门协作满意度;
- 职能:服务对象满意度、关键流程周期、成本控制等等。
精简指标,不是“少考核”,而是让每项指标都真正“有牙齿”。
(2)引入敏捷目标管理:允许合理调整
在业务节奏越来越快的环境中,一张全年不动的绩效表,很难跟上变化。
做法上,可以参考OKR等敏捷目标思路:
- 公司年度战略目标相对稳定,但分解到部门和个人,可以以季度为节奏进行滚动更新;
- 用信息系统支持目标的“版本管理”,保留调整痕迹,也记录调整依据;
- 调整必须基于业务变化,并需要上下级充分沟通,不是随意“降目标”。
这样做的价值在于:
- 业务团队不会觉得“绩效是拖后腿的”,而是和经营节奏同频;
- 员工能感受到:指标不是用来“卡人”的,而是为了把事情做成。
(3)按岗位族群和业务特性定制指标组合
不同岗位、不同业务单元,对绩效的关注点有很大差异。如果用“一张表走天下”,流于形式几乎不可避免。
更合理的做法是:
- 以业务条线或岗位族群为单位,分别设计指标模型,例如“销售序列”“研发序列”“支持序列”等;
- 在统一的大类维度(结果、过程、行为价值观)的框架下,体现差异化权重;
- 通过数字化平台固化这些模板,避免手工“各写各的”。
当员工发现绩效指标确实“像是为自己这份工作量身定制的”,认同感才会建立起来。
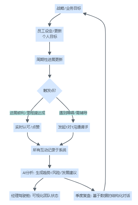
3. 过程重构:用数字化工具托住“持续对话与辅导”
很多企业的管理者并非不愿意辅导,而是“既不会、也没有工具、也没有时间”。要改变这一点,需要利用技术降低他们的管理成本。
一个较完整的数字化持续绩效流程,大致可以是这样:

这个流程体现了几个关键转变:
- 从“靠记忆打分”到“靠记录对话”:所有关键反馈和行为证据,都留痕在系统中;
- 从“年终一次性评判”到“全年多次校正”:通过进展更新和触发式对话,让偏差尽早暴露;
- 从“管理者单打独斗”到“系统协助辅导”:系统可以自动提示远离目标、长期未反馈的员工,帮助管理者发现盲区。
在具体功能上,可重点建设:
- 目标与行动计划在线协同填写、公开透明;
- 一键发起1对1对话、记录要点,并自动归档到员工档案;
- 管理者“驾驶舱”,展示团队目标完成度、反馈频次、潜在风险点。
通过这一套流程,“持续绩效管理”才有现实的操作支撑,而不只是理念口号。
4. 结果运用:从单一“发钱依据”到多元“发展与激励引擎”
传统绩效一个典型问题,是结果运用单一且粗糙:大多数企业只是把绩效等级与奖金、调薪简单挂钩。
这会带来两种极端风险:
- 为了少给钱,过度拉开差距,搞得人心惶惶;
- 为了“团队和谐”,人人B+,优秀员工得不到足够回报。
创新的做法,一般有两个方向。
(1)构建多元激励组合,而不是“一把尺子”
绩效结果,可以同时成为多种管理动作的输入,例如:
- 与年度奖金、项目奖金挂钩(短期激励);
- 作为调薪、晋升、职级评定的重要依据(中期激励);
- 作为高潜识别、关键岗位继任计划的重要信号(长期激励);
- 触发差异化发展资源配置:优先获得培训名额、轮岗机会、挑战性项目等。
要避免形式主义,关键不是“加大惩罚力度”,而是让优秀看得见、够得着,让员工相信“多干、干好”确实会改变自己的发展轨迹。
(2)把绩效结果直接转化为个人发展计划(IDP)
很多企业把“绩效”和“培训发展”割裂开,导致:
- 绩效面谈里提到的成长点,无人跟踪;
- 培训计划与个人绩效短板几乎无关。
更合理的路径是:
- 在绩效对话中,明确记录“下一阶段1–2个关键能力提升点”;
- 系统根据绩效结果和能力标签,自动推荐相关课程、内训、导师、项目机会;
- HR与直线经理定期回看:发展计划是否执行,效果如何。
这样,绩效就不只是“评估过去”,而真正成为“设计未来”的起点。
5. 组织和技术支撑:从HR项目变成“经营系统”
要让上述创新策略在2025真正落地,还需要两类支撑。
(1)组织层面:高层背书 + 管理者共识
经验显示,没有高层公开、持续的支持,绩效变革极易半途而废。具体可以考虑:
- 由一位业务一把手担任绩效项目的“业务发起人”,而不是HR单打独斗;
- 把“善用绩效工具管理团队”纳入各级管理者考核,形成外在压力与内在动力;
- 通过管理者工作坊,共同打磨关键指标和流程,让“绩效是大家的事”这个共识落地。
(2)技术层面:一体化数据平台而非“孤立系统”
技术不是目的,但没有合适的技术,很难支撑上述持续过程。实践中要避免两种误区:
- 一味追求复杂功能,结果管理者用不起来;
- 多个系统割裂,员工和管理者频繁切换,体验极差。
更好的选择是:
- 在同一平台内,打通组织、职位、绩效、学习、任职资格、项目等数据;
- 先把“目标管理—过程反馈—绩效评估—发展计划”这条主链打通,其他高级分析可以逐步叠加;
- 用可视化报表和基础分析,帮助业务负责人看到绩效与收入、成本、离职率等指标之间的关系。
当绩效数据不再只是“HR自用”,而能为业务决策提供参考时,绩效管理才真正成为“企业经营系统”的一部分。
三、新旧对照:创新策略与传统做法全景对比矩阵
讲了这么多创新方向,回到落地层面,很多企业会问:我们现在到底处于哪一种状态?应该先改哪里?
为了便于诊断和沟通,可以用一张“新旧对比矩阵”,把绩效管理的关键维度一一展开。
1. 绩效管理范式对比矩阵:传统做法 vs 2025创新策略
下面这张表,供你对照自查:
| 对比维度 | 传统做法(易流于形式) | 2025创新策略(追求实效) | 数字化支撑点 |
|---|---|---|---|
| 核心理念 | 绩效=考核=打分与排名,主要用于控制和奖惩 | 绩效=持续管理与发展,关注目标达成与能力成长 | 在线绩效平台承载目标、反馈、发展一体化流程 |
| 目标设定 | 年度静态分解,自上而下硬拆,指标繁多且一成不变 | 年度战略不变、季度/月度敏捷解码,3–5个关键目标为主 | 系统支持目标公开、对齐、进度实时更新和版本管理 |
| 过程管理 | 基本无记录,平时不谈绩效,年底集中“回忆打分” | 周/双周Check-in,高频轻量反馈,问题当期解决 | 移动端随时记录进展与反馈,形成完整过程轨迹 |
| 管理者角色 | 年底“裁判”,主要工作是打分和解释结果 | 全年“教练”,持续对话、辅导、清除障碍 | 经理驾驶舱展示团队状态、预警风险、提示辅导对象 |
| 评价方式 | 主观印象+人情分,等级分布僵化 | 结合业务数据、多源反馈,聚焦贡献和行为证据 | 集成项目数据、客户评分等,实现数据佐证 |
| 结果运用 | 主要用于奖金分配,其他管理动作较弱 | 与薪酬、晋升、任职资格、发展资源多维联动 | 系统自动驱动IDP生成,联通学习平台和人才盘点 |
| 数据应用 | 存档备查,缺少横向分析与纵向追踪 | 数据整合,用于组织诊断、人才决策、战略复盘 | HR分析看板、多维报表、基础预测分析 |
| 参与角色 | HR主导,业务配合,员工被动接受 | 高层背书、业务共创、员工共建目标和反馈 | 统一平台让各方在同一界面协作与沟通 |
| 员工体验 | 不知道考什么、为什么考,结果“突如其来” | 目标清晰透明,反馈及时具体,发展路径清楚 | 员工自助查看目标、反馈、发展计划与学习资源 |
你可以邀请业务负责人和核心管理者一起,对照这张表给现状“打分”,看自己更接近哪一列。很多时候,通过这样的共识过程,本身就能推动变革启动。
2. 传统年度绩效周期 vs 持续绩效管理流程
在流程层面,新旧差异也非常直观:
| 传统年度绩效周期 | 创新持续绩效管理流程 |
|---|---|
| 年初:下发年度目标表,各部门照模板填报 | 任一时点:基于最新战略设定和对齐目标,可季度滚动更新 |
| 年中:可能有一次形式化中期评估,多为“打勾” | 每周/双周:更新关键任务进展,识别障碍,短会沟通 |
| 年末:集中打分、强制分布、拉排名 | 每季度:结构化复盘会,从结果、过程、能力三个维度回看 |
| 次年初:奖金、调薪、晋升一并决定 | 全年:系统持续沉淀数据,为年度综合评估和发展决策提供依据 |
| 过程缺乏记录,容易“印象打分” | 过程有记录,每一次重要反馈、关键事件都有“证据链” |
这张对比,也在隐含地回答“绩效管理流于形式怎么有效应对”这个长尾问题:不是在旧周期上加几次打分,而是要把“持续的小循环”嵌进“大周期”里,让绩效真正变成一种日常管理行为。
3. 战略绩效“五定”模型的升级版:用一个框架串联若干个策略
为了帮助大家从整体上把握绩效创新体系,可以借用“五定模型”并做一个2025版升级。

在这个框架下,前文提到的若干个创新策略,都可以找到自己的位置:
- 岗位分析、组织澄清 → 属于“定职责”;
- 战略与OKR/敏捷目标结合 → 属于“定目标”;
- 二八原则、岗位族群KPI → 属于“定指标”;
- Check-in、数字化记录、AI分析 → 属于“定改进”;
- 绩效与薪酬、晋升、发展联动 → 属于“定激励”。
这也是绩效变革项目落地时,比较好用的一张“路线图”。
结语:从“过去完成时”到“现在进行时”的绩效新范式
回到开头的问题:绩效管理流于形式怎么有效应对?
如果只从“制度更严格”“奖惩更狠”入手,往往治标不治本。通过前文的分析,我们更倾向于这样的总结视角。
1. 核心判断:旧范式已经无法适应新环境
传统绩效模式,是在相对稳定、层级清晰、节奏较慢的工业化时代发展起来的。今天的业务环境则具有:
- 战略迭代更快,甚至按季度调整重点;
- 项目制、敏捷团队、远程办公等组织形态更加多样;
- 年轻员工更看重发展与反馈,而不仅仅是奖金。
旧范式强调的“年度一考、层层分解、强制分布”,在这样的环境中,天然有失灵的风险。
2. 三个层面的行动建议
如果你正在思考如何在2025年前后推进绩效变革,可以考虑按照下面三个层面来设计行动方案。
(1)理念与角色层面
- 在高层和关键管理层中,达成“绩效=持续管理与发展,而非单纯考核”的共识;
- 把“会做绩效对话、会用数据辅导人”写入管理者能力模型,并在晋升中体现;
- HR从“制度管理员”转向“绩效教练的教练”,主要精力放在能力建设和数据洞察上。
(2)流程与工具层面
- 从一个业务单元或一条产品线做试点,构建“目标—反馈—评估—发展”的最小闭环;
- 选型或打造简单易用的绩效管理系统,优先打通目标管理与日常反馈记录;
- 用1–2轮周期实践,修正规则,而不是一开始就企图制定“完美制度”。
(3)数据与分析层面
- 明确“我们希望用绩效数据回答哪些业务问题”(例如:哪个团队的目标达成率与离职率呈现异常?高绩效人群有什么共性?);
- 逐步将绩效数据与销售、项目、成本、学习、离职等数据打通;
- 先做几件“小而实”的分析项目,让业务尝到“用绩效数据看问题”的甜头。
3. 给HR和管理者的一句提醒
很多企业问:“我们到底需要多少创新策略,到底应该是多少?”
我们的回答是:关键不是有多少,而是你能否真的在一个具体团队里,把其中1–2条做扎实。
当一线经理开始愿意、也有能力用绩效工具帮助团队解决问题,当员工开始愿意主动在系统中更新目标和进展,当绩效数据第一次真正进入经营会议桌,这个企业的绩效管理,已经不再是“形式主义”。
绩效从来不是一套表格,而是一种管理方式。迈向2025,真正的分水岭,不在于谁的制度更复杂,而在于谁能更早把绩效从“过去完成时的考核”,变成“现在进行时的管理”。





























































