-
行业资讯
INDUSTRY INFORMATION
【导读】
很多HR都被一个问题困扰:岗位长期招不满,到底是招聘不力,还是需求本身就有问题?如何分析岗位空缺时间,才能既说服业务,又真正优化招聘?本文围绕“岗位空缺时间”这一核心,从8个关键指标入手,构建一套兼顾效率与质量的招聘效率分析框架,并给出诊断步骤与优化路径,适合HRBP、招聘负责人、用人经理及人力资源管理者系统参考与落地实践。
在不少企业里,招聘与业务之间最常见的“争论”就是:
– 业务说:“岗位都挂了两个月了,还没人到位,是不是招聘不给力?”
– 招聘说:“需求天天变、薪酬不匹配、面试排不出,时间都耗在你这边了。”
双方都有自己的“感觉”,却缺乏一套共同认可的、基于数据的语言。岗位空缺时间分析,本质上就是把“感觉”变成“证据”:用一组清晰的指标,把岗位从空缺到人岗稳定的全过程拆开来看,找到真正的卡点。
笔者在实践中发现:
- 只盯着“总共花了多少天”这种粗指标,很容易造成误判;
- 如果能把时间分解到不同阶段,并结合质量、保留率等后效指标,很多“招不动”的岗位,其实问题根本不在招聘部门。
下面,我们围绕“岗位空缺时间分析方法”,搭建一套由8个指标组成的分析框架,并给出相应的优化方向。
一、岗位空缺时间:概念澄清与管理价值
本模块先把一个看似简单但极易混淆的问题说清楚:什么是岗位空缺时间,它和各种“招聘时间”有什么不同?这一点不清楚,后面的指标分析很容易南辕北辙。
本模块核心结论:
- 岗位空缺时间是从岗位“出现缺口”到“人岗相对稳定”的完整周期,而不只是招聘部发起招聘的那一段时间。
- 只有把这个周期拆分成若干可度量的指标,才能真正回答“招聘慢在了哪里”“如何分析岗位空缺时间”这些关键问题。
1. 岗位空缺时间和“招聘时间”不是一回事
很多企业只统计“职位上线到候选人接受offer”的天数,简单称为“招聘周期”。这固然重要,但从组织运作的视角看,它远远不够。
更完整的视角应该是:
- 岗位空缺时间(Vacancy Duration)
- 起点:岗位实际出现缺口(如员工递交离职申请、编制获批新增却尚未有人)
- 终点:新人入职并达到基本胜任(例如试用期通过或达到约定绩效水平)
- 传统“招聘时间”一般只覆盖:
- 职位发布 → 候选人接受offer / 入职 这一中段路径
如果管理层只看到中段,就会本能地把责任都压在招聘上,而忽略:
- 需求提出是否及时?
- 岗位与薪酬是否有吸引力?
- 业务是否配合面试?
- 入职及融入是否顺畅?
从决策视角看,岗位空缺时间是“业务损失时间”,而不仅是“HR工作时间”。
2. 为什么必须用指标来拆解岗位空缺时间?
从实践看,不少企业在分析岗位空缺时常见几个误区:
- 只看“平均招聘周期”,忽略关键岗位、重点区域的差异;
- 把“个案印象”当成结论,例如“互联网研发都很难招”,却没有数据支撑;
- 不分析后效结果:招得很快,但新人1年内离职率居高不下。
要走出这些误区,唯一的办法就是用一组彼此关联的指标来“解剖”岗位空缺时间。
下面我们会给出8个核心指标,它们既覆盖时间维度,也兼顾质量和风险维度,构成一个相对完整的分析框架。
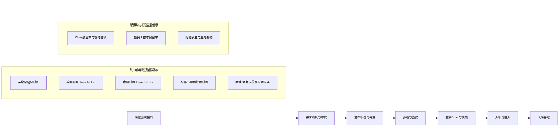
为便于整体把握,可以用一个简单框架图来呈现这8个指标与岗位空缺时间的关系:

二、8个关键指标:从“看得见的时间”到“看得见的结果”
这一部分是全文的核心:围绕“如何分析岗位空缺时间”,拆解出8个可操作的指标,并给出定义、计算口径与解读要点。
1. 指标一:岗位空缺总时长——业务视角的“损失时间”
核心结论:
岗位空缺总时长是站在业务视角衡量“一个岗位从缺人到人岗稳定”所经历的完整周期,是所有后续分析的起点。
- 定义建议
- 起点:
- 替补岗:员工提交离职申请之日 / 管理层确认该岗确需补员之日
- 新增岗:编制或岗位获批之日
- 终点:
- 新人通过试用期,或在约定周期内达到定义的最低绩效标准
- 起点:
- 为什么重要
- 能够量化岗位空缺对业务的潜在影响时长;
- 用于和业务讨论:“如果今年平均空缺时间缩短20%,对应业务产出可以提升多少?”
- 实践提示
- 要求HR系统记录岗位状态变更时间点(申请、批准、入职、试用期通过等);
- 关键是定义要一致,避免不同部门口径不一,导致数据不可比。
2. 指标二:填补时间 Time to Fill——从职位开放到接受录用
核心结论:
填补时间是最常用的招聘效率指标,反映从职位open到候选人确认接受录用的速度。
- 常用口径
- 起点:职位在系统中“发布/开放”的日期;
- 终点:候选人正式接受offer(或签约)的日期。
- 应用场景
- 衡量招聘团队整体响应速度;
- 按部门/岗位序列进行对比,识别“异常拖长”的岗位族群。
- 诊断意义
- 若填补时间普遍偏长:
- 可能是市场供给紧张、品牌吸引力不足、JD不清晰等外因;
- 若在同一类岗位中,个别部门填补时间显著偏长:
- 往往与该团队的面试决策速度、用人经理参与度强相关。
- 若填补时间普遍偏长:
笔者的经验是:不要简单给整个公司设一个“统一目标值”,而应按行业、城市、岗位序列设差异化基准,再来看是否偏长。
3. 指标三:雇佣时间 Time to Hire——候选人体验的核心时间
核心结论:
雇佣时间更聚焦在“候选人从进入流程到接受录用”的体验,是评价招聘团队内部流程效率的关键指标。
- 常用口径
- 起点:候选人被标记为“合格简历/进入流程”的日期;
- 终点:候选人接受offer的日期。
- 为什么要和填补时间分开看?
- 填补时间 = 岗位层面。
- 雇佣时间 = 候选人层面。
- 在同一岗位上,可能前期搜寻很慢(拉长填补时间),也可能候选人进入流程后卡在面试、审批环节(拉长雇佣时间),两种问题的对策完全不同。
- 优化思路
- 梳理每一轮面试和审批实际平均耗时,设定“SLA”(例如:筛简1天内、约面2天内安排、面后2天内出结论等);
- 把用人经理的响应时间也纳入统计,用数据而不是抱怨去推动协同。
4. 指标四:各环节平均处理时间——找到真正的流程“堵点”
核心结论:
仅知道总时间还不够,必须拆解到关键环节的平均处理时间,才能定位瓶颈。
- 典型环节
- 需求沟通与岗位确认
- 职位发布与简历沉淀
- 简历筛选
- 初试、复试及专业测评
- 背景调查
- offer审批与发放
- 入职手续及报到安排
- 数据采集要点
- 在招聘系统中记录每个状态变化的时间戳;
- 产出每阶段“平均耗时”“中位数”“90分位”等统计值。
- 分析方法
- 看“哪一段时间明显长于其他环节”;
- 再按岗位类型、岗位级别切分,看是否集中在某些岗位族群。
通过这种拆分,有的企业发现:
- 不是市场难,而是业务面试排期平均拖了7天以上;
- 不是招聘效率低,而是offer审批必须层层上签,平均耗时长。
5. 指标五:关键/紧急岗位及时满足率——保障业务连续性的“硬指标”
核心结论:
并非所有岗位都必须追求同样的空缺时间,关键/紧急岗位的“及时满足率”才是业务最关注的指标。
- 定义建议
- 关键/紧急岗位:由业务与HR联合定义(如核心生产岗、一线关键班组长、核心研发岗位等),清单应每年更新。
- 及时满足率:在约定时限内(如2个月内)成功完成招聘的岗位占全部需求的比例。
- 管理意义
- 与其平均摊薄精力,不如对关键岗位设定更高的保障目标;
- 方便向高层汇报:在关键岗位保障上,HR交出的“成绩单”是什么。
- 策略建议
- 对关键岗位建立长期人才库;
- 在预算、招聘渠道、雇主品牌上给予倾斜,而不是事到临头再临时加价抢人。
6. 指标六:Offer接受率与等待时长——时间拖太久,候选人就“被别人捡走”
核心结论:
Offer发得慢、沟通不到位,是岗位空缺时间被悄悄拉长的重要原因。
- 关键子指标
- Offer发放平均等待时长:面试通过 → 发出offer 的平均天数;
- Offer接受率:接受offer人数 / 发出的offer总数。
- 分析视角
- 若等待时长偏长:
- 大概率是审批流复杂、权限过高、流程不透明;
- 若接受率偏低:
- 可能是薪酬不具备竞争力、职位描述与实际不符、候选人体验不佳等。
- 若等待时长偏长:
- 优化思路
- 明确不同级别岗位的审批授权边界,不该上会的不要上会;
- 对高优先级人才采用“预审批额度+口头确认+电子offer”等方式缩短时间;
- 招聘与业务共同承担谈薪与维护候选人的责任,而不是把所有压力都给HR。
7. 指标七:新员工首年保留率——岗位空缺时间分析不能只看“速度”
核心结论:
岗位空缺时间越短,并不总是好事。真正的目标是:在合理时间内找到能留下来的人。
- 定义
- 新员工首年保留率 = 入职满1年的员工数 / 一年前入职的该批员工总数。
- 也可以使用“首年离职率”,逻辑相同。
- 与岗位空缺时间的关系
- 某些岗位“招得很快但走得也快”,看似缓解了短期空缺,却在更长周期内造成了反复空缺;
- 若对比不同招聘渠道/不同招聘策略,可以观察“速度—质量”的平衡状况。
- 实践解读
- 若某岗位族群的首年离职率长期偏高,应当反向审视:
- 岗位要求是否与现实工作脱节?
- 招聘时对候选人的告知是否充分?
- 入职培训与融入机制是否到位?
- 若某岗位族群的首年离职率长期偏高,应当反向审视:
8. 指标八:招聘质量与业务影响——时间背后的“成效问题”
核心结论:
岗位空缺时间分析如果不落到“招聘质量”和“业务影响”,容易变成单纯的“提速运动”。
- 质量指标示例(可组合使用)
- 试用期通过率
- 入职半年/一年后的绩效分布
- 用人经理满意度调查(结构化问卷)
- 业务影响的度量方向
- 由于岗位空缺导致的加班成本、临时外包成本变化趋势;
- 关键岗位不上人引起的产能损失、项目延期情况(可定性+定量估计)。
- 如何与时间指标结合?
- 同一类岗位,比较“高效团队”和“低效团队”的:
- 填补时间、雇佣时间
- 试用期通过率、新人绩效
- 如果某团队一贯“招得快”但质量差,就需要讨论是否要“适度拉长”以换取更高质量。
- 同一类岗位,比较“高效团队”和“低效团队”的:
下面用一个简化的关系示意图,把这8个指标放在一起看:

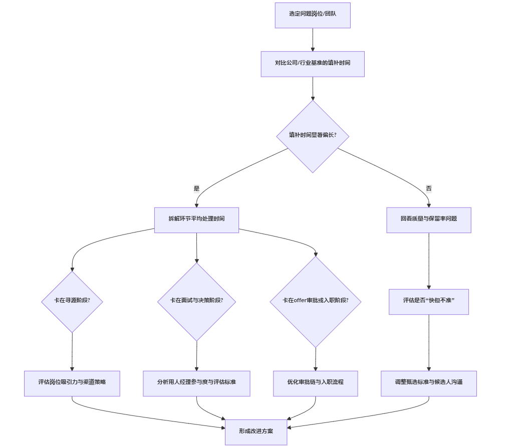
三、如何用这8个指标诊断岗位空缺时间的“真问题”?
有了指标,接下来的关键是:如何把这些指标组织成一套可执行的诊断流程?
本模块核心结论:
- 分析岗位空缺时间,先从“问题岗位”着手,而不是铺天盖地统计所有岗位;
- 建议采用“从整体到局部、从时间到质量”的四步诊断法。
1. 第一步:锁定“问题岗位”和“问题团队”
操作建议:
- 基于最近6–12个月数据,筛选出:
- 填补时间明显高于公司或行业基准的岗位;
- 岗位空缺总时长过长且影响明显的关键岗位;
- 按部门/区域统计指标,识别出“长尾问题部门”和“高风险业务线”。
这样做的好处是:
- 先解决“20%的关键问题”,而不是对所有岗位一视同仁;
- 为后续与业务沟通建立共同关注点。
2. 第二步:拆解时间结构,找到流程瓶颈
在锁定的问题岗位/团队后,进一步对其进行时间拆解:
- 查看岗位空缺总时长中:
- 离职预告 → 启动招聘:是否存在长时间“空窗”?
- 职位开放 → 候选人进入流程(寻源阶段):是否极度缓慢?
- 候选人进入流程 → offer阶段(雇佣时间):卡在筛选、面试还是审批?
- 入职办理与试用期阶段:新人是否迟迟不能顺利到岗或转正?
可以用一个简化的诊断流程图来帮助团队研讨:

3. 第三步:叠加质量与保留率,防止“只求快不顾好”
在大多数企业里,提高招聘效率显然是正确方向,但如果不考虑质量与保留率,很可能陷入“数字提升、效果变差”的陷阱。
建议做两种交叉分析:
- 时间 × 首年保留率
- 把岗位/部门按“填补时间”分组,再看每组对应的首年保留率;
- 若发现“越快越走”,要同步调整筛选标准与岗位宣传方式。
- 时间 × 试用期通过率/绩效
- 对比不同招聘渠道、不同猎头/供应商的表现;
- 对比不同用人经理主导的招聘结果。
通过这种分析,HR能和业务一起探讨:
- 某些关键岗位,是否需要“牺牲一点速度,换取稳定留任和更高绩效”?
4. 第四步:共创改进方案,而不是“把问题推给对方”
诊断的终点不应是“证明是你的问题”,而应当是与业务共同设计改进方案。
典型协同议题包括:
- 是否提前启动关键岗位的“预测性招聘”(特别是已知离职风险高的序列)?
- 是否对岗位要求与薪酬做结构性调整,以适应真实市场供给?
- 用人经理是否愿意承担面试响应SLA,并将其纳入管理者绩效或团队KPI?
- 哪些岗位可以尝试新的渠道组合或人才池运营方式?
从实践看,当HR能拿出一套完整的“岗位空缺时间分析报告”时,业务通常更愿意坐下来,共同找出解决方案。
四、优化岗位空缺时间的组织与技术路径
分析的最终目的,是让岗位空缺时间更可控、更合理。这里的“合理”包含两层含义:业务能够接受的速度 + 不牺牲质量与稳定性的前提。
本模块核心结论:
- 优化岗位空缺时间既是招聘流程问题,更是组织协同与管理机制问题;
- 技术系统能显著降低“无效时间”和“信息不对称”,但前提是管理规则清晰。
1. 在组织层面:用机制保障“时间SLA”
从管理视角看,很多岗位长期空缺,并非因为HR不努力,而是缺乏一套共同遵守的规则。
可考虑的机制设计包括:
- 需求前置与预警机制
- 对高流动序列(如一线销售、一线操作工),基于历史数据预测未来3–6个月流失趋势,提前锁定补员计划;
- 约定:关键岗位离职申请一经提交,业务必须在X天内与HR确认是否补员。
- 跨部门“时间SLA”约定
- 为不同环节(需求确认、筛简、约面、面试反馈、审批、入职)设定清晰的时限要求;
- 将用人部门在面试反馈和决策上的响应纳入部门或管理者考核;
- 对多次拖延的部门,通过数据在管理会上公开通报,而不是“私下抱怨”。
- 差异化策略管理
- 对关键岗位,允许HR在预算、渠道、薪酬沟通等方面有更灵活的操作空间;
- 对非关键、可替代岗位,可以采用更多标准化、批量化方式,降低单个岗位的时间敏感性。
2. 在流程层面:缩短“无效等待”,而不是压缩“必要评估”
从笔者的观察看,很多“被浪费”的岗位空缺时间,来自以下几类无效等待:
- 面试排期严重滞后,候选人和面试官多次改期;
- 决策层对候选人长时间“犹豫不决”;
- offer审批流程不透明,HR和候选人都在被动等待;
- 入职手续准备不足,导致候选人推迟到岗。
流程优化的方向,不是“少做环节”,而是“缩短环节之间的无效间隔”,例如:
- 通过统一面试时间窗口、备用面试官机制,缓解单一管理者行程不定带来的拖延;
- 对于复试,采取合并面试、多面官同场评估的方式,避免候选人多次往返;
- 设置关键岗位的“快速通道审批”,预设薪酬和职位范围,减少逐级逐项审批的频次。
3. 在技术层面:用系统把时间“看得见、管得住”
没有系统支撑,很多分析只能停留在拍脑袋阶段。
技术层面的关键点在于:
- 可追踪:
- 所有关键时间点(岗位创建、开放、候选人进入、环节变更、offer发放、入职、试用期通过等)都有系统记录;
- 可视化:
- HR和业务可以随时查看某岗位当前所处阶段、当前等待时间、与目标SLA的差距;
- 以仪表盘形式展示各部门的填补时间、雇佣时间、及时满足率等。
- 可预警:
- 当某岗位在某一环节停留时间超过阈值时,自动通知相关责任人(包括用人经理);
- 对关键岗位设置更敏感的预警条件。
- 可分析:
- 支持按时间、岗位类别、部门、城市、渠道等多维度切分数据;
- 支持导出数据,用于更深入的统计与建模分析。
从技术与管理融合的角度看:系统负责“记录与提醒”,制度负责“约束与激励”,管理者负责“执行与改善”。 三者缺一不可。
结语
回到最初的问题:如何分析岗位空缺时间,才能既说服业务,又真正优化招聘?
通篇下来,可以浓缩为几个关键要点:
- 先换一个视角:
- 岗位空缺时间不是HR的时间,而是业务的“损失时间”;
- 分析目的不是“证明谁错了”,而是让损失时间更可控、更合理。
- 用8个指标搭建框架,而不是只盯着1个平均值:
- 岗位空缺总时长
- 填补时间(Time to Fill)
- 雇佣时间(Time to Hire)
- 各环节平均处理时间
- 关键/紧急岗位及时满足率
- Offer接受率与等待时长
- 新员工首年保留率
- 招聘质量与业务影响
- 按“锁定问题 → 拆解时间 → 叠加质量 → 共创方案”的路径诊断:
- 从问题岗位和问题团队入手,集中火力解决最影响业务的20%;
- 把时间拆到各个环节,再结合质量和保留率,避免片面追求速度。
- 在组织、流程、技术三方面持续优化:
- 用机制和SLA让所有参与者对时间负责;
- 用流程设计减少无效等待,而不是减少必要评估;
- 用系统让时间数据“看得见、用得上、推得动改变”。
对HR从业者而言,下一步可以从一个非常具体的小动作开始:
- 选取本季度最关键的3个岗位,
- 按本文8个指标跑一遍“岗位空缺时间分析”,
- 拿着数据与业务开一次“复盘会”,
- 然后把达成共识的改进点,变成接下来1–2个月的具体行动。
当岗位空缺时间不再只是一个模糊抱怨,而是一组清晰、可对话、可改进的指标时,招聘团队和业务团队之间的关系,也会逐步从“互相指责”走向“共同解决问题”。这,大概就是岗位空缺时间分析方法,真正的价值所在。





























































