-
行业资讯
INDUSTRY INFORMATION
【导读】
很多企业在做绩效管理时,会把“绩效追踪系统”和“绩效评估表”混为一谈:一个是系统,一个是表格,区别似乎只是工具形态。笔者在咨询项目中反复发现,真正的问题是——两者背后的管理逻辑完全不同。本文围绕“绩效追踪系统和绩效评估表有什么区别”这一长尾问题,从目标定位、时间维度、数据方式、参与角色等8个方面做系统对比,并结合实践给出选型与落地建议,供HR和业务管理者参考。
如果只看工具形态,绩效评估表是一张表,绩效追踪系统是一个软件;但如果从管理逻辑看,两者的差异远比这复杂。
在很多企业里,绩效管理依旧停留在“年终打分+发绩效奖金”的层面:HR下发绩效评估表,直线经理打分,员工签字确认,绩效流程宣告结束。某国际咨询机构的研究曾指出,约有一半以上的管理者认为传统绩效评价“花了大量时间,却对提升业绩帮助有限”。笔者在与一线管理者交流时,很常听到的一句话是:“表填完了,但团队并没有因此变得更好。”
与此同时,新一代企业开始引入绩效追踪系统:目标分解导入系统,过程数据自动沉淀,主管按月甚至按周做一对一沟通,实时调整目标和行动。绩效不再只是“年底结算”,而是一个贯穿全年的持续过程。
问题也随之而来:
- 绩效追踪系统和绩效评估表究竟是什么关系?
- 企业是否必须“废除评估表,只保留系统”?
- 在资源有限的情况下,HR该如何选型与设计?
笔者认为,理解两者的本质区别,是重构绩效管理的起点。下文将从概念厘清开始,再通过8点全面对比,帮助你形成自己的判断和实施路径。
一、先厘清概念:绩效追踪系统 VS 绩效评估表各指什么?
这一模块的核心结论是:绩效追踪系统是一整套“持续管理机制+数字化工具”,绩效评估表只是其中一个“结果记录载体”。如果混淆两者,就很容易把绩效管理做成“表单工程”。
图片:企业从纸质绩效表到绩效追踪系统的演进示意(人工表格 → Excel管理 → 信息系统追踪)
1. 绩效追踪系统:贯穿全周期的数字化管理机制
在实践中,“绩效追踪系统”通常既包括理念与流程,也包括IT系统工具:
- 管理内核上,它强调的是:
- 目标如何分解到人(计划)
- 过程如何按月/按周跟进(执行与跟踪)
- 表现如何被量化、反馈与辅导(评价与改进)
- 技术形态上,它往往以信息系统呈现:
- 支持录入目标(如KPI、OKR)
- 自动抓取部分业务数据(销售额、工时、项目进度等)
- 生成可视化看板和分析报表
- 支持一对一谈话记录、反馈记录等
从这个视角看,绩效追踪系统更像是一套“绩效管理操作系统”:
- 它不只关注分数,更关注过程中的行为变化;
- 它不只在年中、年末出现,而是贯穿全年;
- 它不只服务HR,更是业务管理工具。
笔者在项目中看到,一些制造企业引入系统后,把生产数据、质量数据与个人绩效关联起来,主管可以在系统里看到每位员工的“趋势曲线”,例如过去6个月的达成率、缺陷率变化。这种“趋势视角”是传统评估表很难实现的。
2. 绩效评估表:阶段性结果的记录与打分工具
与之对比,绩效评估表的定位要窄得多,它主要承载三个功能:
- 记录目标和结果:
- 年初设定的指标、权重
- 年中、年末的完成情况
- 承载评分与等级:
- 主管评分
- 校准后的分数与等级
- 作为人事决策的依据:
- 绩效奖金发放
- 晋升、调薪、淘汰等决策的参考
从管理属性上看,绩效评估表更偏向于“终结性评价表单”,它对员工来说,往往意味着:
- 我过去一年/一季做得怎样,被打了多少分;
- 这次评分,会影响我能拿到多少钱、是否能晋升。
如果企业只有评估表、没有系统化追踪机制,绩效管理就很容易“年终一次性解决”,过程管理则被严重弱化。
3. 为什么企业容易把两者混为一谈?
很多公司会说:“我们有绩效系统啊,里面也有评估表。”
这恰恰暴露出一个常见误区——把“表单电子化”误当成“绩效追踪系统”。
常见情形包括:
- 只是把纸质绩效评估表搬到系统里在线填写,
- 没有过程指标录入、没有阶段性回顾、没有系统性的反馈记录,
- HR和管理者只在“考核节点”短暂登录一次系统。
笔者的判断标准是:如果你把系统关掉一年,绩效管理方式几乎没有变化,那就说明你只有“电子化评估表”,还没有真正的绩效追踪系统。
二、8点全面对比:绩效追踪系统和绩效评估表有什么区别?
这一模块是全文的核心。从实务视角看,两者至少有8个关键差异。理解这些差异,有助于你判断企业当前的问题究竟出在“评估表”,还是出在“追踪机制”。
1. 管理目标:持续改进 VS 结果评定
核心结论:绩效追踪系统的首要目标是“持续改进”,绩效评估表的首要目标是“结果评定”。
- 绩效追踪系统关注的问题是:
- 业务目标能否拆得更清晰?
- 过程中的偏差能否被及时发现和纠正?
- 员工能力能否通过周期性辅导持续提升?
- 绩效评估表关注的是:
- 员工过去一个考核周期是否达成了目标?
- 应该打几分、应该对应哪一个绩效等级?
- 这次考核结果如何影响薪酬、晋升等人事决策?
从管理哲学上看,绩效追踪系统偏“前瞻+发展”,绩效评估表偏“回顾+判断”。
如果一个组织只重视结果评定,而忽视持续改进,那么绩效考核很容易沦为“追责工具”,而不是“成长工具”。
小结:当企业抱怨“绩效考核打击了员工积极性”时,往往不是表的问题,而是缺少一个以改进为导向的追踪系统作为支撑。
2. 时间维度:实时/高频 VS 阶段/低频
核心结论:绩效追踪系统是“全年在线”,绩效评估表是“阶段出现”。
- 绩效追踪系统在时间上的特征:
- 目标设定:年度/季度目标分解后,系统长期保留;
- 过程追踪:按月、按周更新关键进度,部分数据自动采集;
- 反馈辅导:一对一沟通记录、即时反馈均在系统中沉淀;
- 结果输出:周期结束时,系统能直接拉出完整的绩效过程与结果。
- 绩效评估表在时间上的特征:
- 只在“期中评估”和“期末评估”时“被想起来”;
- 填写周期短、交互集中,结束后表格往往被束之高阁;
- 未形成“过程数据→趋势洞察→动态调整”的能力。
从员工体验看,绩效追踪系统让员工“随时能看到自己现在在哪儿”;绩效评估表则常常是“年底突然告诉你,你这年干得不行”。
小结:如果企业希望绩效管理能真正支撑业务节奏,就需要把绩效从“低频年终事件”变成“高频管理动作”。
3. 管理范围:全流程 VS 单环节
核心结论:绩效追踪系统覆盖“计划—执行—反馈—改进”全流程,绩效评估表只覆盖其中的“评价环节”。
可以把绩效管理拆成四个环节:
- 计划:目标设定、指标分解、权重确定;
- 执行:日常工作推进、异常管理、资源协调;
- 反馈:阶段复盘、一对一沟通、调整目标或策略;
- 改进/评价:周期总结、评分、奖金和发展措施决定。
在成熟的绩效追踪系统中:
- 目标设定环节直接在线完成,清晰记录上下级对目标的共识;
- 执行阶段依托业务数据、任务完成情况进行持续更新;
- 反馈环节通过系统记录谈话要点、后续行动计划;
- 改进/评价阶段在充分掌握全程数据的基础上进行。
而绩效评估表通常只承载最后一个环节:把最终评价“写下来”。
如果没有前面三步作为支撑,绩效评估表必然高度依赖主管的主观记忆与印象,这也是为什么研究发现,绩效评分中有大量“评价者自我映射”的原因。
小结:单独优化评估表的样式,而不设计前后流程,就像给一辆车换了一个更漂亮的仪表盘,却从不保养发动机。
4. 数据与工具:系统化、多维度 VS 人工、单一维度
核心结论:绩效追踪系统以数据为底座,绩效评估表以人工感受为主。
从数据收集的方式看,二者差异明显:
- 绩效追踪系统:
- 可与业务系统集成,自动抓取销量、产量、工时、缺陷率等;
- 支持360度反馈、项目评价、多角色打分等多维数据;
- 系统自动生成趋势图、对比图,辅助管理者判断。
- 绩效评估表:
- 多依赖主管主观打分;
- 数据记录以单次分数为主,缺少趋势和过程信息;
- 分析过程需要HR手工汇总、计算和制表。
表格:绩效追踪系统与绩效评估表在数据与工具上的差异
| 维度 | 绩效追踪系统 | 绩效评估表 |
|---|---|---|
| 数据来源 | 业务系统自动采集 + 多主体录入 | 上级主观评价为主 |
| 数据维度 | 结果数据 + 过程数据 + 行为&反馈记录 | 单一时间点结果数据 |
| 可视化能力 | 自动生成趋势图、排行榜、分布图等 | 需人工汇总,分析成本高 |
| 分析粒度 | 可下钻到个人、任务、时间维度 | 多为个人年度/季度整体分数 |
| 决策支持速度 | 接近实时 | 滞后,通常为考核周期结束后 |
小结:如果企业希望用绩效数据真正支撑决策,而不是“考完就结束”,就必须考虑引入系统化、可视化的数据能力。
5. 参与角色与互动方式:多方高频互动 VS 上对下单向打分
核心结论:绩效追踪系统鼓励双向、多向互动,绩效评估表则多是“自上而下的一次性打分”。
在绩效追踪系统的场景下:
- 上级不仅打分,还承担教练与辅导角色;
- 员工可以主动在系统中更新进度、记录困难、发起反馈;
- HR可以通过系统观察团队整体执行情况,及时发现异常团队或岗位。
而在仅依赖评估表的场景中:
- 员工对绩效的参与往往仅限于“自评+签字确认”;
- 主管与员工之间的绩效对话被浓缩在一次“评估面谈”中;
- 员工很难看到团队或他人的对标情况,绩效透明度较低。
有调研显示,大量千禧一代员工期望上级扮演“教练”而不仅是“考官”。若管理者只在评分阶段才出现,绩效管理就很难获得年轻员工的认同感。
小结:当绩效变成“平时的对话”而不是“期末的判决”,员工和管理者的关系也会发生质变。
6. 对员工发展的导向:成长路径 VS 等级排序
核心结论:绩效追踪系统天然带有发展与培养属性,绩效评估表则更偏向排序与分配。
绩效追踪系统可以承载:
- 周期性的能力评估与差距分析;
- 针对差距制定个人发展计划(IDP);
- 通过任务、项目等方式提供发展机会,并记录跟进;
- 观察员工一段时间内的“成长轨迹”。
而绩效评估表更常被用于:
- 对员工进行年度等级排序(A、B、C、D);
- 作为奖金和调薪比例分配的依据;
- 作为晋升评审时的“历史记录”。
二者并不冲突,但如果企业只有评估表,没有追踪系统,就很容易形成这样的局面:绩效只决定“我今年能拿多少钱”,而不会推动“我明年能成长到哪里”。
小结:真正成熟的绩效管理,一定是把“绩效水平”和“成长潜力”同时看见,而不是只用一张评估表给人“贴标签”。
7. 与战略和业务的连接:全链路支撑 VS 后端佐证
核心结论:绩效追踪系统可以成为战略执行的“操作化工具”,绩效评估表更多是战略执行结果的“事后佐证”。
从组织视角看:
- 绩效追踪系统可以:
- 把战略目标分解为各层级、各团队的可执行目标;
- 通过系统看板观察各条业务线的进展;
- 在业务环境变化时,快速调整目标,并保留调整记录。
- 绩效评估表则主要用于:
- 证明哪些人/团队完成了既定目标;
- 为下一年的预算、编制、激励设计提供参考。
如果企业只看“评估表上的完成人数”,而不知道过程中的曲折,就很难区分:
- 哪些目标是“保守设定、轻松完成”;
- 哪些目标是真正具有挑战、但即便未完全达成也推动了能力边界。
小结:绩效追踪系统不仅回答“有没有完成目标”,还回答“经历了怎样的过程、学到了什么、需要如何修正策略”。
8. 实施成本与风险:一次性设计 VS 持续运营要求
核心结论:绩效评估表更多是一次性设计成本,绩效追踪系统则是“持续运营工程”。
绩效评估表的建设重点:
- 指标与权重设计是否合理;
- 评分标准是否清晰;
- 表单结构是否便于填写与汇总。
建成后,主要工作是周期性发放与回收。
- 绩效追踪系统的建设重点:
- 流程与角色分工设计(谁在什么时间点做什么);
- 指标口径与数据源的长期维护;
- 管理者教练能力的系统培养;
- 系统使用习惯的养成与优化迭代。
从HR视角看,引入绩效追踪系统之后,工作从“考核节点性工作”转为“全年运营工作”,对团队能力提出了更高要求。
小结:绩效追踪系统确实能大幅提升绩效管理质量,但它不是“上一个系统就完事”,而需要HR和业务共同投入时间与精力去运营。
表格:绩效追踪系统与绩效评估表的8点全面对比
| 对比维度 | 绩效追踪系统 | 绩效评估表 |
|---|---|---|
| 管理目标 | 持续改进、辅导发展 | 结果评定、奖金与人事决策依据 |
| 时间维度 | 全年在线,高频更新 | 考核期内低频出现 |
| 管理范围 | 覆盖计划—执行—反馈—改进全流程 | 主要覆盖终结性评价环节 |
| 数据方式 | 系统化采集,多维可视化分析 | 人工主观评分,数据单一且滞后 |
| 参与角色 | 上级教练+员工主动更新+HR监控 | 上级打分+员工签字为主 |
| 发展导向 | 关注成长轨迹和能力提升 | 侧重等级排序和绩效分配 |
| 战略连接 | 支撑目标分解与执行过程监控 | 事后验证目标完成情况 |
| 运维要求 | 需要持续运营、培训与系统优化 | 主要是表单设计与周期性实施 |
三、实践路径:企业应当如何在两者之间做取舍与融合?
理解差异之后,下一个现实问题是:在资源有限的情况下,企业怎样合理配置绩效追踪系统与绩效评估表?
笔者的观点是:不是“二选一”,而是“定位清晰、各司其职”。
1. 什么时候可以只用绩效评估表?
对于一些发展阶段较早、组织规模较小、信息化基础薄弱的企业,在短期内只使用相对规范的绩效评估表,是可以接受的,但需要注意以下几点:
- 指标要尽量简洁聚焦,避免“表很复杂、执行很敷衍”;
- 评分标准要具体、可操作,减少主管的随意性;
- 强制引入至少一次面对面的绩效面谈,而不是“打完分就完事”;
- 鼓励员工在评估表中写下自己的反思和来年规划,而不只是 HR 填写与存档。
这种模式适用于:
- 员工人数在几十到一两百人之间;
- 业务相对稳定,目标变化不大;
- 管理者对数字化系统接受程度暂时不高。
风险在于:一旦业务复杂度和人员规模上升,纯评估表模式很难支撑管理需要。
2. 什么时候必须考虑引入绩效追踪系统?
以下几个特征是“系统化追踪已成刚需”的信号:
- 绩效考核周期结束后,HR需要花大量时间收表、催表、手工汇总;
- 高层抱怨“绩效结果出来太晚,用不上”;
- 管理者对员工的评价高度主观,很难给出具体事实支撑;
- 企业正在推行OKR、项目制等更敏捷的目标管理方式,但缺少技术工具支撑;
- 希望用数据化方式识别高潜人才、关键岗位人员与绩效风险。
此时,如果仍然只停留在“优化评估表的样式”,意义已经非常有限。
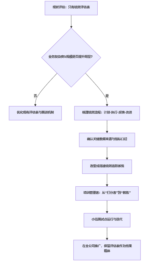
流程图:从“只有评估表”走向“绩效追踪系统+评估表”的升级路径(mermaid)

3. 如何“把系统用出价值”,而不是只变成“电子评估表”?
很多企业上线系统后发现:
- 登录率不高;
- 数据质量堪忧;
- 管理者习惯在线下沟通、不愿在系统中记录。
这背后反映的是:绩效追踪系统被当成了“电子表单收集器”,而不是管理工具。
要避免这一点,笔者建议从三个方面入手:
- 从业务痛点出发,而不是从HR流程出发
- 例:销售团队最痛的是“无法实时看到每人目标达成率”,那系统首页就该是销售漏斗和达成看板,而不是评估表入口。
- 例:项目型组织最困扰的是“项目贡献难以量化、跨部门协作成果无法体现”,那系统应优先支持项目绩效记录模块。
- 把“绩效追踪动作”嵌入日常管理节奏
- 明确每月/每周例会中,哪些内容要在系统中完成更新:目标进度、关键里程碑、问题记录等;
- 规定每季度必须在系统里完成一次结构化一对一谈话记录,作为绩效面谈的前置。
- 管理者教练能力的系统培养
- 仅有系统而没有管理者能力,绩效追踪只会成为“多一件要填的东西”;
- 可以通过示范模板、一对一辅导案例、复盘工作坊等方式,帮助管理者学会在系统中进行高质量反馈与辅导。
关键提醒:系统不是目的,是手段。真正重要的是:
- 绩效追踪动作有没有发生;
- 好的管理习惯有没有被系统“固化”下来。
4. 绩效追踪系统与绩效评估表的“最佳搭配方式”
在较为成熟的企业中,比较推荐的搭配方式是:
- 绩效追踪系统:
- 承载目标设定、过程追踪、反馈记录、能力评估;
- 提供数据分析和可视化辅助决策;
- 支撑OKR、项目绩效等更加灵活的管理方式。
- 绩效评估表(可以是系统中的一个表单):
- 在考核周期末,从系统中自动拉取关键数据和记录;
- 由主管在系统中完成最终评价和评级;
- 作为薪酬、晋升、人才盘点等决策的正式依据。
这样做的好处是:
- 绩效评估表不再是“空中楼阁”,而是建立在一整年追踪数据之上;
- HR不必再在年底“到处要表、手工汇总”;
- 员工更容易接受绩效结果,因为他们知道:这不仅仅是主管的“印象分数”。
结语
回到文章开头的问题:绩效追踪系统和绩效评估表有什么区别?
从全文分析看,可以归纳为几条关键结论:
- 定位不同:绩效追踪系统是“贯穿全年的管理机制+数字化工具”,绩效评估表是“阶段性结果记录载体”;
- 目的不同:追踪系统重在持续改进和员工发展,评估表重在结果评定和资源分配;
- 时间与范围不同:追踪系统全年在线、覆盖计划—执行—反馈—改进全流程,评估表仅在特定考核节点出现,聚焦终结性评价;
- 数据与交互不同:追踪系统多维数据、频繁互动,评估表单点数据、单向打分;
- 应用关系:并非“你死我活”的替代关系,而应是“系统做底座,评估表做封面”。
对于HR和管理者而言,更重要的问题是:在你所在的企业,真正缺的是哪一块?
- 如果你们已经有较成熟的追踪系统,却依旧停留在“年底才谈绩效”,说明系统的管理使用还远远不够。
- 如果你们只有一张评估表,每一次绩效沟通都像“结算”,那就需要思考如何逐步构建起绩效追踪机制与数字化支持。
可操作的行动建议,可以是下面几件具体的小事:
- 用一页纸画出公司当前的“绩效管理流程”,标出哪些环节是空白的;
- 在下一轮绩效周期中,哪怕还没有系统,也先设计并坚持执行“月度/季度复盘+一对一谈话”;
- 如果已经有信息系统,给自己和团队设定一个“小目标”:本季度,把最关键的一个业务数据源(如销售额、生产报工)打通到绩效系统中;
- 在现有评估表中,增加“员工自我发展反思与下一周期发展目标”栏目,让绩效对话不只停留在“分数和奖金”。
笔者始终认为:真正有效的绩效管理,不是把表格做得多复杂,而是让管理对话、数据洞察和员工成长持续发生。
绩效追踪系统和绩效评估表,只是实现这一目标的两件不同工具,关键在于你如何理解并使用它们。





























































