-
行业资讯
INDUSTRY INFORMATION
【导读】
近年来,“宽带薪酬结构”几乎成了薪酬改革讨论中的高频词。很多HR在做制度升级时,都会被问到一个问题:“我们要不要上宽带薪酬?” 但围绕“什么是宽带薪酬结构、到底适不适合自己、怎样设计才算专业”这三个问题,实践中依然存在大量误解。
本文聚焦“什么是宽带薪酬结构”这一长尾问题,结合2026年企业环境,从概念与传统对比、7个构成要素、设计原则、实施步骤与风险边界几个维度展开,力求为正在考虑或已在路上的企业,提供一篇可讨论、可决策、可落地的系统参考。
从薪酬经理的视角看近十年的一个明显变化是:岗位越来越“流动”,组织越来越“扁平”,但薪酬结构却依然停留在十几、二十几个等级的“老楼房”里。结果是:
- 职级动一动,要改一大片岗位和工资;
- 优秀员工到了“职级天花板”,只能靠“升岗位”才能涨钱;
- 横向轮岗、项目制、平台化组织变多,但对应的薪酬规则并没同步更新。
宽带薪酬(Broadbanding)正是为解决这类矛盾而生:用更少的等级、更宽的薪酬区间,替代原来数量众多、级差狭窄的薪级体系,把付薪逻辑从“岗位级别”转向“能力 + 绩效 + 市场价值”。
笔者在咨询实践中看到,宽带薪酬既不是“高大上概念”,也不是“万灵药”。用得好,它能显著降低薪酬管理复杂度、缓解晋升通道堵塞、支撑组织变革;用不好,则会变成“经理人自由裁量的放大器”,引发内部公平争议。
所以,在讨论“要不要做”之前,更基础的问题是:到底什么是宽带薪酬结构?它由哪些关键要素构成?在2026年的管理语境中,应当遵循什么设计原则?
一、什么是宽带薪酬结构?——从传统等级到“宽带”设计
本模块结论:宽带薪酬结构的本质,是用少数几个跨度较大的薪酬带(Band),替代原来数量众多、幅度狭窄的薪级,并在同一宽带内,依据能力与绩效拉开个人薪酬水平,从“升岗位才涨钱”转向“能力/绩效升级也能涨钱”。
1. 宽带薪酬结构的基本定义与核心特征
用一句相对严谨的话来概括:
宽带薪酬结构,是对多个薪酬等级及其变动范围进行重新组合,将原有十几、二十几个薪级压缩成少数几个宽泛等级,并大幅拉宽每个等级内部的薪酬浮动区间的薪酬设计方式。
与传统薪酬结构相比,有几个关键特征:
- 等级更少
- 传统结构:10–20个甚至更多薪级,级级有差。
- 宽带结构:通常4–8个宽带即可覆盖全公司,大量合并原有薪级。
- 带宽更宽
- 传统结构:同一薪级内最高值与最低值的区间比率,多在40%–50%。
- 宽带结构:典型做法是**100%以上,甚至达到200%–300%**。
- 支付依据从“岗位”为主,转向“岗位 + 能力 + 绩效”
- 岗位仍然决定你在哪个“宽带”上;
- 但在同一宽带之内,能力的高低、绩效的好坏,会显著影响个人落在带内的什么位置。
- 以扁平化和灵活性为导向
- 扁平化组织、项目制、矩阵制,需要更灵活的薪酬管理工具;
- 宽带薪酬通过减少层级,减轻“头衔崇拜”,鼓励横向发展与团队协作。
从实践看,宽带薪酬并不只是结构调整,而是付薪思想的转变——由“为职位付薪”转向“为岗位价值 + 能力 + 贡献付薪”。
2. 传统薪酬结构 vs 宽带薪酬结构:本质差异在哪里?
下表是两种典型结构的对比,可帮助管理者快速判断当前体系离“宽带化”有多远:
| 维度 | 传统多等级薪酬结构 | 宽带薪酬结构 |
|---|---|---|
| 薪级数量 | 多(10–20级甚至更多) | 少(约4–8个宽带) |
| 每级薪酬幅度 | 窄(区间比率约40%–50%) | 宽(区间比率常在100%以上) |
| 晋升逻辑 | 以“升职级/升岗位”为主 | “带内移动 + 带间晋升”并存 |
| 关注焦点 | 职位高低、资历 | 能力水平、绩效贡献、市场价值 |
| 适配组织结构 | 层级多、管理链条长 | 扁平化、矩阵化、项目制 |
| 管理复杂度 | 规则繁多,调整牵一发而动全身 | 结构简化,调整更聚焦 |
| 员工发展感受 | “不升职就难涨钱”“通道拥堵” | 横向发展空间大、涨薪路径更丰富 |
从表中可以看到,宽带薪酬并不是“更精细”,而是“更简化 + 更灵活”。很多企业的误区恰好在于:结构上做了“宽带”,但各种津贴、补贴、等级名称改头换面依旧堆叠,实际复杂度并未降低。
3. 宽带薪酬结构适用于哪些企业和场景?
从实践情况看,宽带薪酬更适合这样几类组织:
- 组织扁平化、项目制程度较高
如互联网、科技研发、咨询服务、新能源等,需要频繁跨部门协作、职位轮换的企业。 - 强调能力与绩效导向
企业有较成熟的绩效管理机制、任职资格/能力模型,愿意用“能力+绩效”作为重要付薪依据。 - 希望打破“唯职级论”的文化
管理者意识到“头衔膨胀”“空心晋升”的副作用,愿意用更健康的成长路径替换“唯升职”。 - 薪酬管理基础相对扎实
已做过岗位评估、市场薪酬调研,有一定的职位体系和HR信息系统支持。
而对于岗位相对稳定、强调资历、管理基础薄弱的传统制造或小型服务企业,贸然全面宽带化,往往会“形似神不似”,甚至放大内部不公平感。笔者更建议在局部试点、逐步迭代。
二、宽带薪酬结构的7个构成要素(2026视角)
本模块结论:真正可落地的宽带薪酬结构,至少应同时具备7个核心构成要素:
1)宽带划分与岗位映射;2)市场基准与薪酬中位值;3)带宽与薪档设计;4)能力/任职资格体系;5)绩效与激励机制;6)职业发展通道设计;7)配套制度与系统支持。缺一项都可能导致体系“看上去很美,用起来很难”。
1. 要素一:宽带划分与岗位映射
核心问题:岗位如何装进“宽带”里?
设计宽带薪酬的第一步,是划分宽带数量和层级逻辑,并将现有岗位映射到对应宽带。这一步如果模糊,后续一切都无法稳定。
典型做法是:
- 通过岗位评价(点值法、分级法等),形成岗位价值排序;
- 将岗位按价值区间分成若干层级,如:
- Band 1:基层执行岗
- Band 2:专业人员 / 一线主管
- Band 3:高级专业 / 中层管理
- Band 4:核心专家 / 高层管理
- 对难以标准化评价的关键角色(如核心销售、技术领军人物),可设置特殊带或特别政策,避免被简单“平均化”。
关键点在于:
- 宽带数量不宜过多,避免“换汤不换药”;
- 每一带的角色定位要清晰,例如以“典型岗位+责任范围”对内部做沟通说明。
2. 要素二:市场薪酬基准与中位值
宽带不是“拍脑袋”的数轴,而是要有清晰的市场锚点。
做法上,通常包括:
- 定期获取外部市场薪酬数据:行业、地区、规模相近企业;
- 确定企业整体薪酬策略:
- 高于市场(吸引关键人才)
- 与市场基本持平
- 略低于市场但强化发展机会和长期激励
- 在每个宽带内,设定一个中位薪酬,作为结构设计的基准。实践中,不少企业会将中位值略高于市场中位水平,以增强吸引力。
这一步的本质,是回答两个问题:
- 我们愿意为这个岗位族群付到什么水平?
- 与市场比,我们是“领先、持平,还是略保守”?
如果没有市场基准支撑,宽带薪酬容易沦为内部角力的结果,既谈不上公平,也谈不上竞争力。
3. 要素三:带宽与薪档设计
带宽有多“宽”?带内如何分档?
宽带的“宽”,是整个结构的灵魂。设计时,通常要考虑:
- 区间跨度:
- 例如,Band 2的最低值到最高值,整体跨度可设为中位值上下各40%–60%,整体变动比率达到100%以上;
- 带内薪档数量与级差:
- 一般每个宽带安排10–15个薪档较为常见;
- 档与档之间的级差,可按3%–5%设计;
- 对最高档或“卓越贡献档”,可适度放大级差,以体现超额激励。
在带内分档的意义在于:
- 提供细腻的调薪工具:绩效好,可以从第N档移动到N+1或N+2档;
- 形成员工可感知的成长路径:
- “我现在在Band 2的第5档,未来2年努力可以到第8档,再往上就是Band 3”。
如果只“有带无档”,经理人每年调薪缺乏具体抓手,制度也更难做到透明和可解释。
4. 要素四:能力/任职资格体系
没有能力体系支撑的宽带薪酬,往往会变成“谁说了算”的游戏。
宽带薪酬的一个关键理念是:同一宽带内,薪酬高低应体现能力层级差异与责任差异。这就要求:
- 为每条职能序列(如研发、销售、运营、职能支持)建立任职资格等级;
- 明确每一等级对应的:
- 核心能力要求;
- 必备经验与成果标准;
- 对应的典型工作责任与影响范围。
实践中,很多企业会将任职资格等级与宽带内薪档建立映射关系,例如:
- Band 2:对应资格等级P1–P3
- P1:落在带内1–4档
- P2:落在带内5–9档
- P3:落在带内10–12档
这样,员工从P1升到P2,就有了明确的带内迁移空间,不必非要等“升岗位”。
对于HR来说,能力体系的存在,让“为什么他比我多拿N千”这类问题有了可以落在事实层面的回答,而不是“主管觉得他更好”。
5. 要素五:绩效与激励机制
宽带薪酬并不等于“只看能力,不看绩效”。相反,绩效是带内移动最直接的驱动力。
广义的绩效激励,在宽带结构中体现在三层:
- 带内调薪:
- 每年根据绩效等级,决定员工在带内“向上移动几档”或“保持不变/下调”;
- 比如:
- A档绩效:+2档
- B档绩效:+1档
- C档绩效:不调
- D档绩效:-1档或冻结。
- 带间晋升触发条件之一:
- 跨宽带晋升(如Band 2 → Band 3)通常要求“能力等级提升 + 持续高绩效”。
- 与短期奖金、长期激励的衔接:
- 宽带只决定“基础年薪区间”;
- 年终奖、项目奖、股权激励等,可叠加构成更完整的激励组合。
如果绩效管理体系不稳,宽带薪酬就容易出现:
- 同一带内,谁涨薪谁不涨,全凭主管“印象”;
- A、B、C档绩效在调薪上的差异不明显,“干多干少一个样”。
这类问题一旦被员工感知,宽带薪酬的公平性就会被严重质疑。
6. 要素六:职业发展通道设计(管理 + 专家 + 横向)
很多企业在导入宽带薪酬的直接诉求是:解决晋升通道问题。
在传统结构下,员工常见抱怨是:
- “不想当管理者,但不升主管就没法涨钱”;
- “岗位稳定,但我想通过专业深耕获得更高收入”。
宽带薪酬与多通道职业发展天然契合,典型思路包括:
- 管理通道 vs 专家通道:
- 管理:主管 → 经理 → 总监 → VP…
- 专家:工程师 → 高级 → 资深 → 首席…
二者在宽带上可以有相似或部分重叠的薪酬区间,解决“专家干不过主管”的倒挂焦虑。
- 横向发展通道:
- 在同一宽带内,由A岗位转向B岗位(如产品 → 运营),只要价值相当,薪酬不必大幅波动,减少员工跨领域发展的顾虑。
当员工清楚看到:
“我有三条路径可以涨薪:升带、带内移动、换通道(管理/专家/项目)”,
晋升焦虑就不再只围绕“职位头衔”打转。
7. 要素七:配套制度与系统支持
最后一个常被忽视的要素,是一整套保障宽带薪酬“运行起来”的基础设施,包括:
- 调薪规则与审批流程:多久评一次?谁有权限?审批标准如何量化?
- 薪酬沟通与培训:给管理者和员工讲清楚“带是什么、档是什么、为什么是这个数”;
- 系统与数据支持:HR系统中能否直观呈现“某人当前在哪个带、哪一档、历史移动记录”;
- 动态调整机制:每年基于市场薪酬变化、公司经营情况,适度调整各带中位值和带内结构。
宽带薪酬不是一张静态表格,而是一个需要动态维护、定期校准的管理系统。缺乏配套制度,就容易出现“头两年很好看,三年后失真严重”的情况。
三、宽带薪酬结构的设计原则:2026年必须回答的6个问题
本模块结论:对于“宽带薪酬结构如何设计更适合2026年的企业”,笔者更倾向用6条设计原则来回答,而不是堆叠理论术语:
- 战略匹配
- 外部竞争 + 内部公平平衡
- 激励有效性优先
- 成本可控与结构可持续
- 公平透明与可解释
- 渐进实施与可迭代
1. 原则一:战略匹配——先问“为什么”,再谈“怎么做”
宽带薪酬不是“潮流单品”,而是一种服务战略的工具。
每家企业都需要先回答:
- 我们为什么要做宽带薪酬?是为配合组织扁平化、支持人才结构调整,还是为解决晋升通道问题?
- 三年后的组织与人才结构,我们期望长成什么样?
如果企业未来三年战略相对保守、组织变动不大、强调稳岗与资历,硬要上宽带薪酬,很可能“水土不服”。
设计时所有关键决策(带的数量、带宽、向哪些岗位倾斜),都应回到战略目标上来校验。
2. 原则二:外部竞争性 + 内部公平性的动态平衡
薪酬管理绕不开两件事:
- 对外:要能吸引和保留人才(竞争性);
- 对内:要被员工普遍认为“还算公平”(公平性)。
在宽带薪酬设计中,这体现在:
- 外部竞争性:
- 中位值与市场对标,关键岗位适度领先;
- 宽带区间设置时,考虑未来几年行业薪酬上行空间,避免两年就“装不下”。
- 内部公平性:
- 同一宽带内,不同岗位、不同人的薪酬差异,能不能用“岗位价值 + 能力 + 绩效”三件事解释清楚;
- 管理者能否在制度框架内,做出“自圆其说”的调薪决定。
笔者的观察是:只谈外部竞争,不谈内部公平,很快会被员工质疑;只谈内部公平,不考虑市场,公司又留不住关键人才。 宽带薪酬的价值,在于提供了一个同时兼顾内外的结构平台。
3. 原则三:激励有效性优先——敢于拉开差距
如果一个宽带的最低档和最高档之间差距只有二三十个点,又害怕高绩效拉得太高,最后很容易变成“人人差不多、干好干坏一个样”。
激励有效性意味着两件事:
- 带内差距要看得见、摸得着:
- 员工能清晰感知,持续高绩效、能力升级,会带来明显的薪酬改善;
- 带间差距要体现责任差异:
- 核心岗位、高层级岗位在薪酬上要有足够的领先,不然难以承载其责任与风险。
当然,拉开差距并不是鼓励“极端倾斜”,而是要在规则透明的前提下,把“多劳多得、优绩优酬”落在具体数字上,而不仅停留在口号。
4. 原则四:成本可控与结构可持续
很多企业在宽带薪酬试点初期,会出现一个普遍焦虑:
“带这么宽,会不会总包快速上升、成本失控?”
真正需要关注的,是长期的成本结构与增速可控性,而不是单一年份的账面增长。设计时可考虑:
- 将年度调薪预算与业绩挂钩,先定“总盘子”;
- 再用绩效分布、关键人倾斜策略,在各个带/档之间进行微分配;
- 每年评估:薪酬成本占营收/人均产出的比例是否在合理区间。
宽带薪酬的目标不是“花更多钱”,而是在同样或略有提升的成本水平下,换来更有效的激励分布。
5. 原则五:公平、透明与可解释
宽带薪酬放大了管理者的自主空间,这既是优势,也是风险。
如果没有足够的透明度和解释能力,很容易被贴上“拍脑袋”的标签。
因此在制度层面,建议做到:
- 对管理者:
- 提供清晰的调薪指导线:绩效等级对应的典型带内移动幅度;
- 通过培训强化“如何与员工解释薪酬决定”。
- 对员工:
- 至少要让员工知道:自己在哪个带、带内大致什么位置;
- 并理解“要到下一个区间,需要做到什么”——对应的能力要求和绩效标准。
从笔者经验看,只要解释的逻辑是前后一致的、可复盘的,员工对绝对数额的敏感度,往往会明显下降。
6. 原则六:渐进实施与可迭代
宽带薪酬不宜“一步到位、推倒重来”。更现实的路径是:
- 从某一条序列或一个事业部试点(如研发、核心销售团队);
- 在现有结构上做“局部宽带化”,验证规则和管理者使用习惯;
- 根据反馈,优化带宽、调薪规则、沟通方式,再逐步推广。
这不仅是风险控制,更是对组织“消化能力”的尊重。
任何一次薪酬结构的深度变革,都不是HR一个部门能“单点完成”的,需要业务管理层、财务、人力三方的共同演进。
四、宽带薪酬结构如何落地?——一个可操作的实施流程
本模块结论:即便理解了“什么是宽带薪酬结构”和设计原则,如果没有清晰的实施路径,依然会陷入“概念懂了,却不知道从哪里下手”。下图给出一个比较通用、可执行的实施步骤。

1. 第一步:明确目标与适用范围
可操作问题清单包括:
- 这次宽带薪酬改革,要主要解决什么问题?
- 晋升通道堵塞?
- 组织扁平化配套?
- 关键岗位激励不足?
- 先在哪些业务单元或岗位序列试点?
- 管理层对薪酬透明度、激励差异的接受程度如何?
没有这一步,很容易出现“HR热情很高,业务一头雾水”的局面。
2. 第二步:岗位梳理与岗位评价
实施落地的基础工作:
- 更新岗位说明书,确认每个岗位的核心职责、任职要求;
- 选用合适的岗位评价方法(点值法、因素比较法等)进行评价;
- 产出岗位价值排序,为后续宽带划分提供依据。
实践中不必追求“精确到小数点后两位”,但同一宽带内岗位价值大体相近、带间差距大体合理,是必须保证的底线。
3. 第三步:市场薪酬调研与策略定位
操作要点:
- 选择权威或匹配度高的薪酬调查数据(行业、城市、规模);
- 根据业务战略确定整体薪酬定位(市场P50、P60、P75等);
- 对紧缺岗位选择适度高于总体策略的定位;
- 在此基础上,初步确定各宽带的中位薪酬水平。
这一阶段建议与财务部门密切合作,在战略、市场和预算之间找到平衡点。
4. 第四步:设计宽带结构与薪档
这一环节是“技术含量”最高的部分,操作路径可以是:
- 依据岗位价值排序,划分宽带数量和带间边界;
- 给每个带设定中位薪酬;
- 设计带宽跨度(最低值/最高值);
- 再在带内划分若干薪档,并设置级差(如3%–5%);
- 将现有员工薪酬“套档”,形成初版映射表。
在“套档”阶段,往往会暴露出:
- 某些岗位/个人薪酬过高或过低;
- 某些带内已形成严重“头重脚轻”。
这时候就需要结合历史原因、绩效记录与人才重要性,做有节制的校正,而不是“一刀切地往带内某个点压”。
5. 第五步:构建能力与绩效支撑体系
如果企业已有较成熟的绩效与任职资格体系,此处更多是做映射关系设计与迭代。
如果基础薄弱,则建议同步推进:
- 为关键序列梳理任职资格等级与能力模型;
- 对绩效考核指标进行“精简 + 聚焦”,确保管理者有能力用好;
- 建立绩效结果与带内移动、带间晋升的关联规则。
从效果看,宽带薪酬常常会反过来倒逼企业完善能力与绩效体系——这是一个“双向促进”的过程。
6. 第六步:成本测算与情景模拟
在正式上线前,HR需要和财务一起,至少做三件事:
- 基于现有薪酬数据,测算“新旧结构切换后”的总成本变化;
- 模拟未来3年,在不同绩效分布情景下的薪酬成本增幅;
- 对关键人才、关键岗位的薪酬竞争力变化做专项分析。
通过这些测算,可以在上线前对宽带区间、中位值做必要微调,确保体系既不过分保守,也不会引发成本失控。
7. 第七步:试点运行与沟通管理
小范围试点的重点不只在“发了多少钱”,而在于:
- 管理者是否真的按规则操作,还是延续“老习惯”;
- 员工对“带、档”的理解程度,有哪些误解与顾虑;
- 制度在业务变动(调岗、并组、撤组)中的适应性表现如何。
HR需要在这一阶段密集开展:
- 管理者工作坊:讲清楚“为什么这么设计、你拥有哪些权限、如何解释给团队”;
- 员工宣导会与答疑:通过案例讲解“如何从当前段位往上走”。
8. 第八步:评估优化与全域推广
试点半年到一年后,建议从以下几个视角评估:
- 内部公平感:员工对薪酬公正性的主观评价是否变化;
- 关键人才保留率:核心岗位的流失率有无改善或恶化;
- 组织灵活度:横向轮岗、项目制安排的难度是否下降;
- 成本与产出:人力成本增速与业务指标的匹配度。
在此基础上,调整规则、细化口径,再做更大范围的推广。
五、宽带薪酬结构的风险、边界与未来趋势
本模块结论:宽带薪酬不是“哪都适用”的标配工具,它有明确的边界条件和常见风险,同时在2026年也呈现出一些新的发展方向,如与“模块化薪酬”结合、与数字化系统深度融合等。
1. 常见风险与误区
从实践看,以下几类问题最为典型:
- 基础管理薄弱,却急于上宽带
- 岗位说明书缺失或滞后,岗位评价未经系统梳理;
- 绩效考核流于形式,能力评估主观色彩极强。
在这种条件下做宽带薪酬,往往只是在放大“模糊空间”,加剧员工不信任。
- 只改结构,不改规则与文化
- 名义上是宽带,实际上该有的津贴、补贴、暗补一样不少;
- 绩效与带内移动关系不清晰,能者多劳、不一定多得。
员工很快就会发现,“结构变了,体验没变”。
- 放大管理者随意裁量
- 缺乏调薪指导线和审批机制,有的主管“很大方”,有的主管“极其保守”;
- 跨团队的同岗员工,薪酬差异无法被解释。
这类情况比起“老结构”,反而更容易激起公平争议。
- 薪酬成本增长节奏失控
- 一开始为了“补历史欠账”,大幅上调不少员工;
- 之后又没有建立合理的预算与调薪节奏控制。
结果是一两年内薪酬成本高企,被迫“急刹车”,对文化和信任度伤害很大。
2. 适用边界:哪些企业应谨慎?
笔者的判断是,以下情况的企业要更谨慎:
- 员工整体学历和技能水平偏低、岗位高度标准化,薪酬以计件/计时为主;
- 组织变化不频繁,强调资历和稳定性,晋升空间本身就很有限;
- 管理层整体对“放权给一线主管做薪酬决策”持保留甚至排斥态度。
对于这类组织,可以考虑在局部岗位、核心人才群体先行使用类似“宽带”的思路(例如设置更灵活的绩效浮动区间),而不是在名义上全面“宽带化”。
3. 未来趋势:宽带薪酬与数字化、模块化的结合
展望2026及之后,宽带薪酬至少有三条值得关注的发展方向:
- “宽带 + 模块化”薪酬设计
- 宽带负责解决“结构扁平化、等级简化”的问题;
- 模块化则通过拆分固定工资、绩效工资、项目奖励、长期激励等模块,
让每个模块有清晰的激励目标与适用人群。
二者结合,可以在保持结构简洁的前提下,实现更精细的激励设计。
- 与数字化HR系统深度融合
- 在系统中直观展示员工的“带/档”、历史移动轨迹、与市场基准的对比;
- 基于数据分析,定期发现“异常点”(过高/过低、带内分布失衡)。
这将大幅提升宽带薪酬的可管理性与持续优化能力。
- 与人才发展、学习路径打通
- 不少企业开始将“课程学习、实践项目、认证通过”等发展行为,
与任职资格升级和带内移动建立更直接的关联。
在这种模式下,宽带薪酬不只是“结果”,也是引导员工持续成长的方向盘。
- 不少企业开始将“课程学习、实践项目、认证通过”等发展行为,
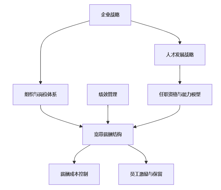
下面用一个简化的框架图,展示宽带薪酬与几大HR模块的关系:

结语:回到“什么是宽带薪酬结构”这道题
回看全文,我们其实一直围绕一个长尾问题展开:什么是宽带薪酬结构,它在2026年的企业实践中意味着什么?
如果把核心观点压缩成几条给正在决策的HR和管理者,笔者的建议是:
- 先搞清楚“为什么做”再谈“怎么做”
宽带薪酬首先是战略与组织变革的工具,而不是一个孤立的薪酬模型。 - 认清7个构成要素,一个都不能当“可有可无”
- 宽带划分与岗位映射
- 市场基准与中位值
- 带宽与薪档设计
- 能力/任职资格体系
- 绩效与激励机制
- 多通道职业发展设计
- 配套制度与系统支持
- 设计时坚守6大原则
战略匹配、内外平衡、激励有效、成本可控、公平透明、渐进实施,是判断方案是否“靠谱”的基本标尺。 - 接受“边做边调”的现实,而不是幻想一劳永逸
宽带薪酬尤其需要在运行中不断校准:带宽是否合适、员工感受如何、成本是否合理,这些问题只有在实践中才能得到完整答案。
如果用一句简短的话来回答“什么是宽带薪酬结构”,笔者更愿意这样概括:
宽带薪酬结构,是在扁平化和能力导向时代里,用更少的等级、更宽的区间,把岗位价值、个人能力、绩效结果和市场价格这几件事,更合理地连接在一起的一种付薪方式。
对正在评估或准备上路的你而言,真正需要做的,也许不是“要不要上宽带”,而是:
在当下的组织环境中,宽带薪酬能解决哪两三件最重要的问题?我们有没有做好必要的基础准备?
从这个问题出发,再回头看结构与技术细节,很多选择会变得更清晰。





























































