-
行业资讯
INDUSTRY INFORMATION
【导读】 2026年企业讨论HR系统架构,已经从“上线快不快、便宜不便宜”转向“出事时能不能活”。本文用可量化的RTO/RPO、容灾等级与合规边界,比较云部署与本地部署的应急预案可靠性,并给出混合架构的落地路径。适合CHRO、CIO、信息安全负责人,以及承担薪酬、考勤、主数据等关键系统责任的HR数字化团队参考,也回应“2026年哪种HR系统架构的应急预案更可靠?”这一现实决策题。
很多企业的HR系统故障并不“壮烈”:一次数据库写满、一次证书过期、一次机房空调异常,就足以让考勤、入转调离、薪资核算在关键窗口期停摆。更棘手的是,2026年的风险结构正在变化——系统不再只是“机房里的应用”,而是与公网、身份体系、第三方生态、供应链更新节奏绑定。于是同一个问题被反复追问:云部署更快恢复,是否意味着更可靠?本地部署可控更强,是否等于更安全?本文尝试把争论从立场拉回到指标、机制与可执行的预案设计上。
一、应急可靠性的评估标尺——从感觉安全到数据定义
应急预案是否可靠,首先取决于企业有没有把“可靠”翻译成可验收的指标与等级;否则云与本地的讨论很容易停留在体验与偏好。以HR系统为对象,我们建议把评估标尺分成三层:业务影响→恢复指标→容灾架构与演练能力。
1. RTO与RPO的再定义
在信息化语境里,RTO(恢复时间目标)与RPO(恢复点目标)并不新,但在HR场景里常被“泛化使用”:很多项目写了指标,却没有把指标绑定到业务窗口与岗位责任,最终演练时也无法验收。
研究视角下,HR系统的RTO/RPO应从业务链条反推,至少要拆成三类典型负载:
- 强时间窗业务(RTO敏感):考勤关账、薪资核算、个税申报、社保公积金批量申报、年终奖/调薪批处理等。
- 典型要求:RTO以小时计(甚至更短),因为错过窗口会触发连锁影响(发薪延迟、合规申报逾期、员工投诉升级)。
- 强一致性业务(RPO敏感):组织主数据、岗位职级、劳动合同与附件、薪酬科目与核算规则、审批流日志等。
- 典型要求:RPO以分钟计(甚至接近0),因为丢数据会造成“账对不上、人对不上”,后续需要人工补账与合规解释。
- 弱时间窗业务(容忍度较高):培训学习、内推、福利商城、部分人才测评与调研等。
- 典型要求:允许更长RTO/RPO,但要考虑“登录/身份体系”是否与核心系统绑定,避免被连坐。
这里有一个常见反例:企业把“招聘系统”当成非关键,给了很宽松的RTO;但招聘入口与企业统一身份认证(SSO)耦合,SSO一旦故障,连核心HR主系统也登录不上,实际影响反而被低估。因此,RTO/RPO不仅要按模块,还要按依赖关系校正。一句话提醒:下一节我们会把这种“依赖导致的失效扩散”放进架构机制对比里。
2. 架构的容错机制对比
把指标落到系统层面,关键在于容错机制:同样写“RTO 2小时”,不同架构实现路径完全不同,应急预案的可兑现程度也不同。
云部署(公有云/托管云/SaaS)常见容错机制通常依赖平台能力:
- 多可用区(AZ)冗余:同城不同AZ之间做自动/半自动切换,减少单机房事故影响。
- 托管数据库/对象存储的多副本:平台把复制、故障转移、存储修复内建,企业不必从头搭建。
- 弹性伸缩:在突发并发(例如假期前集中请假、全员绩效提交)时,能快速扩容以降低“拥塞型故障”的发生概率。
本地部署(自建机房或私有化部署)常见容错机制更依赖企业自建:
- 主备/双活:企业自己规划同城双机房、两地三中心等;做到“热备/双活”需要网络、存储、数据库复制、应用无状态改造的系统工程。
- 备份体系:全量+增量+日志备份、备份介质隔离、定期恢复验证,决定了RPO是否可控。
- 容量规划与故障隔离:硬件冗余、负载均衡、网络分区、运维工具链成熟度,决定了故障能否止损。
从实践看,云的优势在于把“难而重复”的基础能力产品化,让中等规模团队也能用上较高的基础可靠性;但本地的优势在于机制可完全按企业边界与特殊依赖定制。差异并不在“有没有灾备”,而在“灾备是不是默认可用、切换是不是可自动执行、切换后数据是否一致”。
3. 数据主权与合规性
讨论应急预案可靠性,不能只看“恢复速度”,还要看“合规可恢复性”——即发生事件后,企业能否在审计、监管、取证、员工权益等维度上把事情讲清楚、材料拿得出。
2026年的合规压力主要体现在三点(不展开具体法条条文,重点落在企业可操作的判据):
- 个人信息保护与最小必要:HR系统天然包含敏感信息(证件、住址、薪资、健康相关材料等)。一旦发生数据事件,企业需要证明采集范围、访问控制、日志留存与处置过程。
- 数据出境/跨境访问边界:跨国集团、境外云资源、海外运维支持,都可能触发跨境合规评估与备案要求;应急期间“临时把数据搬去境外恢复”在一些行业并不可行。
- 关键行业监管口径:金融、政府、军工、能源、部分国资背景企业,常有更严格的等保/审计/数据驻留要求。本地部署或私有化的优势并不是“更先进”,而是更容易满足“边界可证明”。
需要强调边界条件:本地部署并不天然合规。如果企业缺少分级授权、日志不可用、备份介质与生产网络不隔离,那么一旦出事,反而更难自证。合规是“制度+技术+证据链”的组合,不是部署位置本身。
表格1:云部署 vs 本地部署在应急可靠性关键维度对比(参考)
| 维度 | 云部署(公有云/托管云/SaaS) | 本地部署(自建/私有化) | 预案设计提示 |
|---|---|---|---|
| RTO达成难度 | 通常较低(平台可用区/托管服务支持) | 通常较高(需要自建冗余与切换) | 先按业务窗口分级,不要“一刀切” |
| RPO达成难度 | 中等:取决于数据库形态与同步策略 | 中等到高:取决于备份/复制体系 | 强一致模块建议引入日志级复制与恢复演练 |
| 物理灾害抗性 | 较强(多机房/多AZ) | 取决于机房等级与异地灾备 | 同城与异地要分层:同城扛设备故障,异地扛城市级风险 |
| 网络依赖风险 | 较高(公网/专线/DNS等) | 较低(内网可闭环) | 关键场景要有“断网可运行”的降级方案 |
| 运维与演练成本 | 相对低(部分能力由服务商提供) | 相对高(人、流程、工具全自建) | 把演练纳入年度稽核,不演练等于无预案 |
| 数据控制力 | 中等(受服务模式与合同约束) | 高(企业完全掌控) | 对关键数据:导出、加密、密钥管理要写进验收与合同 |
| 合规适配 | 通常可做,但需审查驻留、访问、审计 | 在强监管行业更易达成边界证明 | 合规要求先行:先定红线再定架构 |
二、云部署——依赖自动化与生态的弹性防御:为何更易把RTO压下来?
如果企业的首要目标是把“恢复速度”变成可交付能力,云部署通常更容易把RTO压到小时级甚至分钟级,原因在于基础设施冗余与运维自动化的乘数效应。但这种可靠性建立在网络与供应链之上,预案要把“依赖断裂”纳入设计。
1. 基础设施的冗余优势
云部署在应对机房级事故时优势明显:不是因为云“不会坏”,而是因为它通常把故障域切得更细,同时让企业能以相对低的工程成本获得跨机房冗余能力。
以HR关键场景为例:
- 发薪日前的批处理对算力与数据库写入压力高。如果本地部署容量规划偏保守,容易在峰值出现拥塞;云上可通过扩容、读写分离、任务拆分等方式在短时间内缓解压力。
- 区域性停电/机房故障在本地往往意味着“人到现场+硬件替换+系统重装+数据回灌”;云上如果采用多AZ或跨地域灾备,切换路径更短,且切换动作更容易标准化。
但这里有一个现实提醒:不少企业使用SaaS时默认“平台会兜底”,却没有明确自己的RTO/RPO到底对应哪种服务等级。例如:供应商承诺的SLA可能是月度可用性,而企业真正关心的是“发薪窗口4小时内必须恢复”。这就要求企业把SLA从“统计口径”翻译成“业务窗口口径”,并写进合同或验收标准。
2. 自动化运维与AI介入
2026年的云平台运维能力,已经从“监控+告警”逐渐走向“自动化处置+可编排恢复”。对HR系统而言,自动化的价值主要体现在三类故障:
- 可预测的资源型故障:磁盘水位、连接数耗尽、队列堆积、CPU长时间高负载等。自动扩缩容、自动重启、自动迁移可以减少“人工确认→手工操作”的时间损耗。
- 可模板化的组件故障:如容器节点异常、服务实例宕机、负载均衡健康检查失败。云原生体系往往通过副本机制与健康检查实现自愈。
- 变化导致的故障:发布变更、配置变更、证书到期、依赖升级。部分平台开始用智能分析定位变更引入的异常,让回滚决策更快。
需要讲清副作用:自动化并不等于“永不出错”。当自动化策略配置错误(例如错误的扩容阈值、错误的健康检查、错误的路由策略),故障可能被放大。因此云部署的应急预案要包含两类控制点:
- 自动化动作的变更审批与灰度机制;
- 自动化失败后的人工接管路径(含权限、工具、联系人、演练频次)。
3. 云灾备(CDR)的实战效能
云环境里,灾备不再只是“备份文件放哪里”,而是“能否在目标时间内恢复到可运行状态”。云灾备(常见做法包括快照、跨区复制、基础设施即代码IaC重建等)对HR系统的价值,集中在两个方面:
- 缩短恢复路径:传统本地恢复常遇到“先修硬件/重装系统→再装中间件→再恢复数据→再验证应用”。云上可以把基础设施、网络、安全组、负载均衡、数据库形态预先模板化,把恢复动作压缩为“拉起资源+挂载数据+切流量”。
- 降低恢复的不确定性:当恢复依赖人工操作,最大的风险不是“做不到”,而是“关键人不在、步骤不熟、环境不一致”。云灾备把步骤固化成编排脚本与平台能力,显著降低个体因素影响。
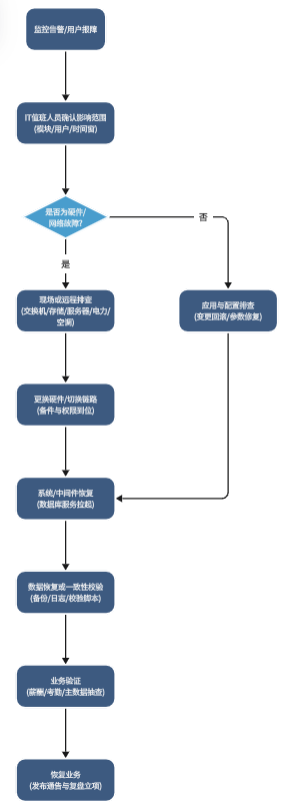
下面用流程图把云架构下的典型故障切换链路展开(企业可据此做演练脚本拆解)。

4. 云部署在回答“2026年哪种HR系统架构的应急预案更可靠?”时,最大的风险点是什么?
如果只谈“云更可靠”,很容易忽略云部署的薄弱环节。我们建议把风险点分成四类,并在预案里逐一设定“可执行的替代路径”。
- 公网/专线/DNS中断导致的不可达
- 现象:系统本身健康,但员工与管理者无法访问;移动端打卡、审批全面受阻。
- 机制:云服务可用≠企业到云的链路可用;DNS解析、证书、WAF配置都可能成为单点。
- 对策:关键访问链路做双线路与健康探测;准备“离线采集+延迟回传”的降级方案(如断网打卡缓存);身份体系尽量避免单点。
- 边界:对强合规的实时场景(例如某些监管要求的实时留痕),“离线后补”可能不适用,需要提前与合规团队确认。
- 供应商锁定与SLA口径不匹配
- 现象:故障期间依赖供应商恢复,但响应节奏与企业窗口不一致。
- 机制:SLA通常按月度统计,不能直接推导“发薪窗口4小时必恢复”。
- 对策:把关键窗口写进支持条款(含升级通道、RTO目标、赔付与补救),并建立“数据可迁移、可导出”的底线能力。
- 多租户与资源争用(吵闹邻居)
- 现象:在特定时段出现性能抖动,影响批量计算或高峰访问。
- 机制:共享底层资源带来的隔离不足。
- 对策:关键模块采用资源隔离更强的形态(独享资源、专有集群等);对批处理做错峰与队列限流。
- 云上配置错误带来的“人为放大事故”
- 现象:误删资源、错误路由、权限错配导致大面积不可用。
- 机制:云上操作速度快、影响面大;缺少变更治理会把效率变成风险。
- 对策:基础设施即代码+审批;关键资源防删;权限最小化;季度级演练覆盖“误操作”场景。
三、本地部署——基于物理控制与隔离的纵深防御:在强监管场景为何仍被选择?
本地部署在2026年并没有“过时”,它在高敏感数据与强监管场景依然是现实选项:不是因为更先进,而是因为它更容易把边界变成可证明的控制力。但本地部署要想做到“预案可靠”,必须正视其对人才、流程与工程投入的依赖。
1. 物理隔离的安全性
对金融、政府、军工、部分国央企等组织来说,“物理隔离/内网闭环”常被用作安全策略的底座,其价值在于减少外部攻击面,尤其是在以下场景:
- 外部网络攻击高发时,内网系统可在一定程度上避免被直接扫描、撞库、DDoS影响。
- 敏感数据出域风险更易控制:访问路径、运维路径、介质流转更可控,审计材料也更集中。
- 取证与追责链路相对清晰:设备、日志、账号体系由企业掌控,有利于事后调查。
但这里也有一个常被忽略的反例:如果企业把“内网=安全”当成前提,弱化了账号权限、口令策略、堡垒机与日志审计,内部人员误用/滥用反而更难被发现。也就是说,本地部署提供的是“更强的边界塑形能力”,并不自动带来更高安全性。
2. 定制化应急方案
本地部署的一个优势是:企业可以把应急方案深度嵌入业务特殊性,而不是被平台能力限制。
常见的定制化点包括:
- 冷备/温备/热备的组合:对弱关键模块可用冷备节省成本;对薪酬、主数据用热备或双活降低RTO/RPO。
- 与内部系统的强耦合处理:例如与财务核算、OA、门禁、生产排班系统深度集成时,本地部署更容易做到统一网络域、统一身份体系与统一日志标准。
- 自定义加密与密钥体系:对密钥托管、HSM设备、国密算法等有硬性要求的组织,本地更易满足特定实现路径。
需要提示一个边界:定制化越深,越容易引入“技术债”。当HR系统升级、接口变更、数据库版本更迭时,预案也要同步更新;否则应急时会出现“方案写得很全,但按现网已不可用”的落差。
3. 运维能力的挑战
本地部署的可靠性,往往被“人”卡住:不是技术做不到,而是组织很难长期保持足够的运维能力与演练纪律。
我们在复盘本地系统故障时,经常看到三类问题:
- 关键人依赖:只有某位资深工程师懂切换步骤、懂备份恢复;人员离职或休假会直接影响RTO。
- 演练缺失:备份每天在做,但从未完整恢复验证;双机房架构存在,但从未做过真实切流量演练。
- 应急权限不清:故障发生后,业务部门、IT、信息安全、供应商之间互相等待授权,错过黄金窗口。
这意味着本地部署的应急预案必须把“组织机制”写清楚:值班制度、升级通道、授权边界、演练频次、验收口径。否则技术方案再完备,也难以稳定兑现。
4. 单点故障与扩展瓶颈
本地部署最脆弱的部分,通常不是“算力不够”,而是“故障域过大且恢复链路过长”。
- 机房级事故(火灾、进水、长时间断电、核心网络设备故障)一旦发生,恢复需要跨硬件、网络、系统、应用多层协同。
- 扩展瓶颈在突发高并发时更明显:例如假期前集中请假、全员绩效提交、年终批量调薪,如果容量规划偏紧,系统可能在峰值出现长尾延迟甚至不可用。
- 备件与供应链也会影响恢复:硬件更换周期、厂商支持响应、兼容性问题,都可能把RTO拉长。
下面用流程图把本地部署的典型应急链路拆开看。你会发现:它并非一定更慢,但它更依赖“人为步骤是否熟练、资源是否预置”。

四、2026年的最优解——走向混合架构与智能化管理
当企业把风险场景列完整,会发现单一架构很难同时满足“极致控制、极快恢复、低运维负担、强合规证明”。因此2026年的现实最优解,往往不是二选一,而是用混合架构把不同负载放在合适的故障域与合规边界内,再用统一治理把它们管起来。
1. 混合云架构的应急逻辑
混合架构并不是把系统“一半上云一半本地”这么简单,它的应急逻辑是把不同风险隔离在不同故障域,并确保关键链路可切换、可降级、可审计。
更可落地的拆分方式是:
- 核心数据层本地化/私有化:员工主数据、薪酬规则、合同档案、关键审批日志等放在本地或私有云,满足强监管与取证要求。
- 前端应用与弹性层云端化:招聘门户、员工自助、报表查询、部分弱关键模块放云上,提高峰值承载与访问体验。
- 数据同步与接口隔离:通过专线/VPN、消息队列、数据同步工具实现“可控同步”,同时把接口限流、熔断、重试策略标准化,避免一侧故障拖垮另一侧。
这里的关键判断是:不要让“关键业务必须依赖公网才能运行”。例如发薪关键链路应尽可能在内网闭环完成;云端更多承担“触达与体验层”的弹性。
2. 统一监控与编排(CMP)
混合架构最大的管理难点,是“两个世界的运维语义不同”:云上强调资源编排与自动化,本地强调资产与变更控制。没有统一监控与编排平台(常被称为CMP或统一运维中台),应急预案会变成两套各自为政的手册,真正出事时反而难协同。
建议至少统一三类能力:
- 统一可观测性:指标(性能/容量/错误率)、日志、链路追踪打通,能定位“故障在云端、本地还是链路”。
- 统一切换编排:把切换动作脚本化、审批化;明确自动切换条件与人工接管条件。
- 统一资产与权限治理:账号、密钥、证书、授权、应急权限在统一体系下管理,避免“平时没人有权限、出事时临时开权限”。
边界提示:CMP不是越大越好。若企业规模较小或IT成熟度不足,过重的平台建设会变成新技术债。更务实的做法是先统一监控与演练,再逐步引入编排与自动化。
3. 从灾备到韧性:混合架构能否成为回答“2026年哪种HR系统架构的应急预案更可靠?”的主流路径?
把问题从“灾备”推进到“韧性”,核心变化在于:不再只追求“故障后恢复”,而是追求“故障时维持关键服务可用,并限制损失扩散”。
对HR系统而言,韧性的落脚点通常是三类设计:
- 业务降级:断网时打卡本地缓存;审批可延迟但关键记录不丢;报表不可用但主数据可维护。
- 故障隔离:招聘活动高峰不影响薪酬核算;员工自助查询高并发不拖垮组织主数据写入。
- 可恢复的变更治理:发布可回滚、配置可追溯、数据变更可重放,降低“人为变更事故”的爆炸半径。
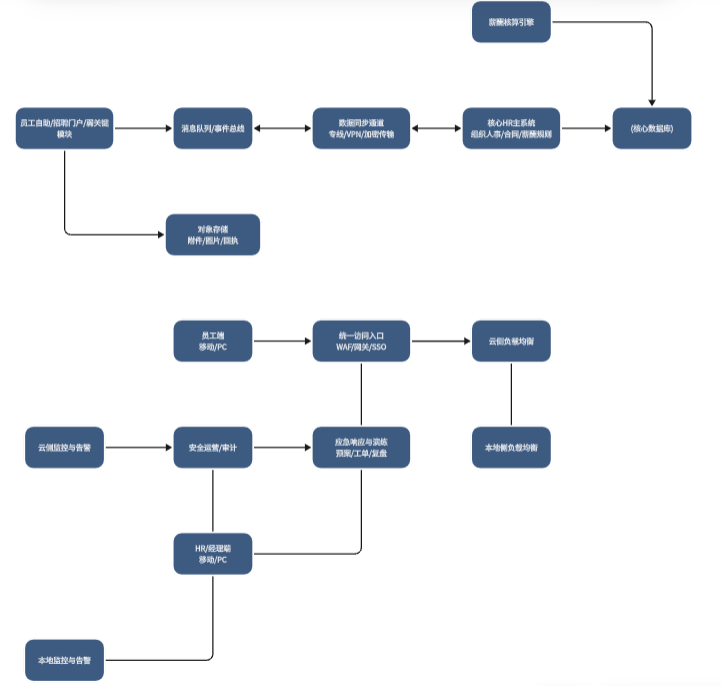
用架构图把一个可落地的HR混合架构拓扑表达如下(企业可按自身模块替换):

结语
回到开篇问题:2026年哪种HR系统架构的应急预案更可靠?如果只给二选一答案,往往会误导。更可检查的结论是:云部署更容易把RTO压到可交付水平,本地部署更容易把合规边界做成可证明的控制力;真正决定可靠性的,是指标分级、依赖治理与演练机制是否到位,而不是部署位置的“信仰之争”。
为了让团队能把讨论落到行动上,我们给出一份可执行的建议清单(可直接用于立项、验收与演练):
- 把RTO/RPO按业务窗口分级并可验收:至少区分发薪/考勤关账/主数据三类关键链路;把指标写进验收与演练脚本,而不是只写进方案。
- 先治理依赖,再谈架构优劣:梳理SSO、DNS、专线、公网、第三方接口的单点;对“断网不可用”的关键链路制定降级策略。
- 云部署要把SLA翻译成业务承诺:明确关键窗口支持等级、升级通道、数据导出与可迁移底线;同时建立变更治理,防止配置错误放大事故。
- 本地部署要用演练对抗关键人依赖:季度级恢复验证、年度级切流量演练;应急权限与职责边界提前固化,避免出事时“等授权”。
- 优先考虑混合架构的分层落地:核心数据与强合规模块放在可证明边界内,弹性触达与弱关键模块云端化;用统一监控与编排把两侧纳入同一套应急体系。
表格2:选型决策清单(按行业/能力快速匹配)
| 企业特征 | 更优先的架构倾向 | 主要理由 | 预案落地重点 |
|---|---|---|---|
| 强监管行业(金融/政务/军工/部分国资) | 本地/私有化为主 + 可控混合 | 合规边界可证明、审计取证可控 | 两地三中心分层;备份恢复验证;权限与日志闭环 |
| 大型集团(多法人、多系统集成) | 混合架构优先 | 既要边界也要弹性;集成复杂 | 统一监控与编排;接口隔离;主数据一致性策略 |
| 中型成长型企业(IT人手有限) | 云部署/SaaS优先(可配混合) | 运维与灾备能力产品化、交付快 | 链路冗余;SLA窗口化;数据导出与可迁移底线 |
| 初创/互联网业务波动大 | 云部署优先 | 弹性扩缩容、快速试错 | 变更治理与回滚;多AZ策略;成本与性能基线 |
| 生产制造(排班/考勤强依赖现场网络) | 混合或本地+云边协同 | 现场网络与设备多、断网风险高 | 断网降级(缓存/补传);边缘侧采集;核心闭环 |
以上框架并不替你做决定,但能让决定变得可讨论、可验收、可复盘。对HR系统而言,应急预案的可靠性最终体现在两件事:关键窗口不失守,以及事后说得清、证据拿得出。这两点,才是2026年架构选型应当服务的目标。





























































