-
行业资讯
INDUSTRY INFORMATION
【导读】
很多企业已经开始谈ESG与企业社会责任,但在绩效考核中依然“财务指标说了算”。没有进入绩效的责任,往往难以真正落地。围绕“如何构建社会责任型企业的绩效体系”这一核心问题,本文从战略与管理双视角,拆解出一个可操作的6步系统方法,覆盖责任议题识别、指标体系设计、流程嵌入、激励联动以及数据化与持续改进等关键环节,并提示实践中容易踩的坑,为希望打造社会责任型企业的HR与管理者提供一套可直接借用的思路框架与实施清单。
这几年,ESG、双碳、共同富裕几乎成了企业高管演讲中的高频词。资本市场和监管机构也在不断强化信息披露、环境合规和员工权益保护等要求。
但在实际管理中,一个耐人寻味的现象是:董事会层面高度重视“社会责任”,到了绩效考核环节却“悄然隐身”——
- 经营目标还是以收入、利润、成本为绝对核心;
- 社会责任更多以报道、公益活动的形式出现;
- CSR/ESG团队成为“公关部门的延伸”,难以真正影响经营与绩效。
笔者接触的企业中,有一部分已经开始尝试把安全生产、环保达标、员工满意度等指标写入绩效合同,但常见问题也随之出现:指标难以量化、部门觉得“和自己业务无关”、考核容易流于形式、加大管理负担等。
因此,本文聚焦一个非常具体的问题型议题:如何构建社会责任型企业的绩效体系,让CSR真正融入绩效管理,而不是额外负担?
下面从一个HR与管理者都能操作的角度,拆解出6步系统方法,并结合关键节点做出说明。
一、为什么必须把社会责任写进绩效?——从“宣传责任”到“经营责任”
本模块的核心结论是:如果社会责任不进入企业绩效体系,就很难从“宣传层面”走向“经营层面”,更无法形成真正的组织约束与行为改变。
1. 传统绩效体系的局限:只看“赚钱多少”,不看“怎么赚钱”
在不少企业,绩效体系依然停留在传统三大类指标:
- 财务类:收入、利润、成本、现金流;
- 业务类:市场份额、客户数、交付质量;
- 管理类:流程合规、内部满意度等。
看似已经比较完整,但有几个明显短板:
- 要点1:责任边界过窄
- 很少关注“企业对谁负责”:员工、社区、环境、供应商是否被纳入绩效视野?
- 比如,环保合规、安全生产通常被视为“必须做的底线”,而不是有明确目标、有资源投入、有奖惩机制的“绩效目标”。
- 要点2:时间视角过短
- 传统绩效多聚焦年度,甚至季度结果。
- 环境改善、人才培养、社区关系等典型的社会责任事项,往往是3–5年甚至更长期的累积成果,短期绩效压根看不到。
- 要点3:行为方式被忽视
- 只要结果好,过程中的环境破坏、供应链压榨、员工过度加班很容易被忽略。
- 简单说:只问“赚了多少钱”,不问“用什么方式赚来的”。
这导致的直接结果是:企业即使口头上强调社会责任,实际资源配置和管理注意力仍然被“短期财务绩效”绑架。
为了直观展示两类绩效体系的差异,可以看下面的对比表。
表格:传统绩效体系 vs 社会责任型企业绩效体系
| 维度 | 传统绩效体系 | 社会责任型企业绩效体系 |
|---|---|---|
| 目标导向 | 财务结果最大化 | 经济+社会+环境综合价值最大化 |
| 时间维度 | 年度、季度 | 年度+中长期(3–5年) |
| 责任边界 | 主要对股东/客户 | 面向股东、员工、客户、社区、环境等多方 |
| 指标构成 | 财务+业务 | 财务+业务+员工+环境+合规+社会贡献等 |
| 管理关注点 | 结果为主 | 结果+过程(是否合乎社会责任) |
| 主要使用部门 | 财务、人力、业务线 | 财务、人力、运营、CSR/ESG、职能部门协同 |
| 风险视角 | 财务风险、运营风险 | 财务+法律+声誉+环境+社会风险 |
小结:笔者的判断是,如果依然沿用传统绩效逻辑,很难支撑企业在ESG和社会责任方面的中长期承诺。要真正成为“社会责任型企业”,必须在绩效体系中扩展责任边界与时间视角。
2. 社会责任为什么必须进入绩效?三重驱动力
从实践看,社会责任写进绩效,有三个现实驱动力:
- 外部环境:监管与资本市场的硬约束在增强
- 政策层面,环保、安全、劳动保护、信息披露等方面的法规不断细化,违规成本上升。
- 资本市场和部分机构投资者已经把ESG表现纳入投资决策考量,社会责任绩效会影响融资成本与市值表现。
- 如果内部绩效体系对相关责任没有要求,业务一线很难形成真实的合规意识。
- 企业治理:董事会与高管需要“抓手”
- 很多董事会已设立ESG/可持续发展委员会,但缺少可量化的管理指标和考核机制。
- 没有指标就没有管理,没有考核就没有优先级。
- 把关键社会责任议题转化为明确的绩效指标,是提升公司治理水平的有效工具。
- 组织管理:激励与约束需要统一语言
- 对一线员工和中层管理者来说,“社会责任”抽象而遥远;“绩效考核”却是薪酬晋升的直接依据。
- 企业如果希望员工在安全、环保、客户诚信、社区参与等方面真正改变行为,就必须用绩效语言说话。
小结:社会责任进入绩效,并不是“为了好看”,而是为了在外部约束、公司治理和组织管理三个层面,形成可落实的实践路径。
二、6步系统方法:如何构建社会责任型企业的绩效体系?
这一部分是全文的操作核心。核心结论是:构建社会责任型企业绩效体系,不是简单“多加几个CSR指标”,而是一个从战略到落地的系统工程。
笔者按照实践路径,把它拆成6个互相关联的步骤:
- 明确责任定位与战略目标
- 识别利益相关方与核心责任议题
- 设计社会责任绩效指标体系
- 嵌入绩效管理流程与治理机制
- 与人力资源管理和激励体系打通
- 建立数据化支撑与持续改进机制
下面用一个流程图先整体展示。

可以看到,第6步会反向推动第2步的议题更新,形成动态演进。
1. 第一步:明确企业的社会责任定位与战略目标
如果一开始不把“为什么做、做到什么程度”讲清楚,后面的指标设计和考核很容易变成形式主义。
这一阶段的关键任务有三项:
- 要点1:统一高层对“社会责任”的理解
- 是只做合规层面的“不得不做”?
- 还是与品牌、业务模式、人才价值观深度结合的“发展战略的一部分”?
- 例如,有的消费品企业把“绿色供应链”和“健康消费”作为品牌承诺的一部分;
有的制造企业则以“安全生产、节能减排”为核心责任定位。 - 建议在董事会/战略会层面形成清晰共识,并用简明语句固化下来。
- 要点2:锚定与企业总体战略的关系
- 将社会责任目标与企业中长期战略目标一一对应,避免“两张皮”。
- 例如:企业的战略方向是“高端化、国际化、绿色化”,
那么社会责任绩效目标就可以围绕“绿色产品占比”“海外合规与本土社区关系”“高质量就业”等展开。
- 要点3:形成“责任目标地图”
- 建议绘制一个简洁的责任目标地图:从企业愿景→战略目标→社会责任主目标→下级分解。
- 这张地图就是后续绩效指标设计的“原点”,也是避免指标堆砌的重要抓手。
实践提示:
不要急于立很多“好听的目标”。笔者的建议是,第一轮只抓3–5个与战略强相关、又与社会责任紧密相连的聚焦领域,先做深做透,再逐步扩展。
2. 第二步:识别利益相关方与核心责任议题
社会责任型绩效体系的一个关键特点是:以利益相关方为镜,来界定“该承担什么责任”。
实践路径可以概括为“三问”:
- 谁是企业的关键利益相关方?
- 通常包括:股东/投资者、员工、客户、供应商/合作伙伴、社区与社会公众、环境与下一代、政府与监管机构等。
- 不同企业的重点不同,例如:
- 重资产制造业:环境、安全、社区、政府;
- 互联网平台:用户数据隐私、平台劳动者权益、内容生态;
- 金融机构:消费者保护、普惠金融、反洗钱与合规。
- 他们对企业有哪些核心关切?
- 员工:稳定收入、职业发展、安全健康、尊重与公平。
- 客户:产品质量与安全、隐私保护、诚实营销、售后服务。
- 环境:排放、资源消耗、生态保护。
- 社区与公众:就业机会、社区参与、公益行为、对地方不造成负担。
- 投资者:稳健收益、合规经营、长期可持续。
- 这些关切如何转化为责任议题?
- 典型议题如:员工关爱与多元包容、安全生产、绿色低碳、产品责任与质量管理、商业道德与反腐、公益投入与社区发展等。
很多企业会采用“重要性矩阵”的方式,将利益相关方关注度与企业自身影响力两个维度结合,筛选出重点责任议题。
在这里,可以用一个简单的思维导图来示意。

小结:到这一步,企业应该形成一个相对清晰的“核心责任议题清单”,并根据重要性排序。这个清单,将直接决定后续绩效指标的维度与侧重点。
3. 第三步:设计社会责任绩效指标体系
这一部分是最容易“头大”的环节——指标太少,无法体现责任;指标太多,又增加巨大管理成本。笔者的一个基本原则是:少而精,能量化,能牵引行为。
可以从三个层面对指标进行系统设计:
3.1 设计维度:从“三重底线+治理+员工”出发
综合国内外实践,社会责任型企业绩效指标常见的几个主维度包括:
- 经济与市场表现(Economic)
- 员工与人力资本(Social-Employee)
- 环境与资源(Environment)
- 公司治理与合规(Governance)
- 社会与社区贡献(Social-Community)
对于HR和管理者来说,可以用以下表格来梳理“维度—示例指标”的逻辑。
表格:社会责任绩效指标维度与示例
| 维度 | 责任关注点 | 指标类型举例(示意) |
|---|---|---|
| 经济与市场 | 可持续盈利、客户信任 | 客户满意度、长期客户占比、合规处罚次数等 |
| 员工与人力 | 员工权益、发展、健康、安全 | 员工流失率、内部晋升比例、安全事故率、培训覆盖率等 |
| 环境与资源 | 能源、排放、资源利用 | 单位产值能耗、危险废弃物合规处置率、绿色产品占比 |
| 公司治理与合规 | 透明度、反腐、风险管理 | 合规培训覆盖度、重大违规事件数、举报处理率 |
| 社会与社区 | 就业、税收、公益、社区关系 | 本地就业人数、公益投入项目数、志愿服务时数等 |
这里不展开具体数值和公式,只强调一个设计思路:以责任议题为锚,每个维度选择少量最具牵引力的核心指标,再以必要的辅助指标作支撑。
3.2 指标设计的三条“硬杠杠”
在企业实际落地过程中,笔者发现以下三个标准非常关键:
- 可衡量
- 尽量使用可量化的指标(比率、发生次数、覆盖率、达成率等)。
- 如果必须用定性指标,也要有清晰的评价标准(如等级、打分说明)。
- 可归因
- 要能比较清晰地对应到责任部门或责任人。
- 比如,将“员工敬业度”作为管理层绩效的一部分,就要明确由哪些管理者对结果负责。
- 可改进
- 指标要与管理动作相连,便于通过培训、流程改善、资源投入等方式提升。
- 如果一个指标高度受宏观环境影响、管理上却几乎无能为力,就不适合作为考核指标。
3.3 权重与层级:避免“社会责任指标沦为装饰”
常见做法是将指标分为三层:
- 集团/公司级社会责任KPI(少量,但权重大)
- 职能/业务条线的分解指标
- 部门与个人的执行指标
在权重设计上,有两点实践经验:
- 在公司高管层面,社会责任类指标的权重应足以影响实际奖金和任期评价,而不只是1–2%的“象征性权重”;
- 在基层员工层面,可以先重点落在安全、合规、客户诚信等与日常工作高度相关的少量指标上,逐步扩展。
小结:第三步的成果应该是——一套有清晰结构的社会责任绩效指标框架,含维度、指标定义、计算方法、数据来源、责任部门及建议权重。
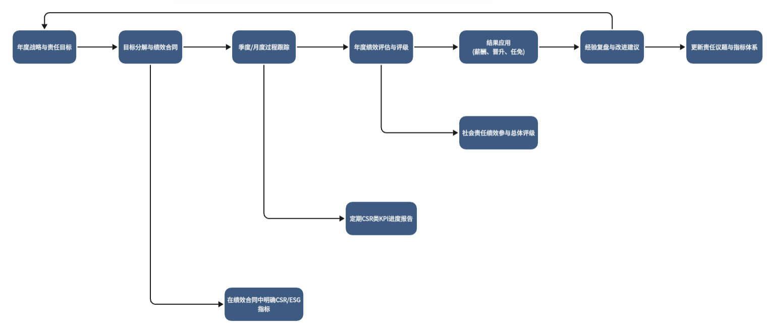
4. 第四步:把社会责任目标嵌入绩效管理流程与治理机制
有了指标,如果不接入企业已有的绩效管理流程,实际效果会大打折扣。这一阶段的工作,是把“社会责任绩效”变成绩效周期中的自然一环。
典型的绩效管理流程通常包括:目标设定 → 过程跟踪 → 绩效评估 → 结果应用。
我们可以用一个流程图展示如何在每一步嵌入社会责任内容。

在每个环节,需要关注的关键点包括:
- 目标设定阶段
- 在年度经营目标下达时,同步下达经董事会/高管会审议的社会责任目标。
- 在经营责任书/绩效合同中,明确列出相关指标及权重。
- 过程跟踪阶段
- 将关键社会责任指标纳入月度或季度经营分析会,与财务、业务指标并列汇报。
- 防止年底“一次性算账”,导致指标形同虚设。
- 绩效评估阶段
- 在绩效评审会议上,对社会责任指标的完成情况给予充分讨论,尤其对重大偏差进行原因分析。
- 必要时对极端违规(如重大安全事故、严重环保处罚)设定“一票否决”或高扣罚规则。
- 结果应用阶段
- 把社会责任绩效纳入高管、中层的奖金分配和任期评价。
- 对在责任领域表现突出的团队和个人给予公开表彰,强化文化导向。
小结:第四步的关键,是让“社会责任型企业绩效体系”不再孤立存在,而是成为年度经营管理节奏中的一个重要内容。
5. 第五步:与人力资源管理和激励体系打通
绩效只是一种工具,真正改变组织行为的,是与之相匹配的选用育留和文化机制。对HR来说,这一步尤为关键。
可以从三个层面来考虑“打通”:
5.1 将社会责任纳入领导力与胜任力模型
- 在高管和中层管理者的胜任力要求中,加入与社会责任相关的要素:
如“合规意识与风险防控”“以人为本的管理风格”“长期主义与可持续视角”“利益相关方沟通能力”等。 - 在干部选拔与任命环节,审视其在安全、员工关系、合规、团队氛围等方面的历史表现。
这样做的本质,是把社会责任从“要做的事”上升到“需要具备的能力与价值观”。
5.2 将社会责任业绩与激励机制联动
- 在年终奖金方案中,明确一定比例由社会责任绩效决定,尤其是高管和关键岗位。
- 对于一线和基层员工,可以通过专项激励(如安全零事故奖励、节能减排建议采纳奖、志愿服务积分等)增强参与感。
实践中的一个经验是:
- 在初期阶段,可以从“团队激励”入手,即按照部门或项目组整体的社会责任表现给予奖励,降低个人层面指标设计的复杂度。
5.3 将社会责任融入员工发展与文化建设
- 培训体系中加入CSR/ESG、商业伦理、安全环保、心理健康等必修或选修课程。
- 在新人入职、管理者任职、晋升培训等关键节点,持续强化相应理念。
- 鼓励员工参与公益活动、志愿服务等,并在个人发展档案中予以记录。
小结:如果社会责任只在绩效表上出现,而不进入选人、用人、育人、留人的各环节,这个绩效体系很难长久。HR在这一阶段,是“牵头者”和“整合者”。
6. 第六步:建立数据化支撑与持续改进机制
从长期看,数据化能力决定了社会责任型绩效体系是“可持续进化”,还是“一阵风”。
这一阶段可以聚焦三个关键动作:
- 打通与整合数据来源
- 社会责任类指标往往分散在不同系统:HR系统、财务系统、生产系统、安全环保系统、合规系统等。
- 需要在人力、IT、财务和业务部门之间协同,明确每个指标的数据口径、采集路径和责任人。
- 对有条件的企业,可以建设统一的ESG/CSR数据管理平台,提升数据质量与时效。
- 建立简洁的可视化看板
- 为高管和关键管理者提供“多维度社会责任绩效看板”,避免淹没在海量数据中。
- 看板中至少应包含:
- 核心指标当前值与目标值对比;
- 趋势变化;
- 风险预警(如红黄灯标示)。
- 将绩效结果与报告、沟通和改进闭环衔接
- 把年度社会责任绩效结果沉淀为对外报告(如CSR报告、ESG报告)和内部复盘材料。
- 在董事会、管理层和关键岗位之间,形成固定的“责任绩效复盘机制”,提出清晰的改进行动计划。
- 在下一轮责任议题识别和指标设计时,吸收上一周期的经验与反馈。
小结:第六步的目标,是让“如何构建社会责任型企业的绩效体系”不再是一次性的项目,而是一个持续进化的管理系统。
三、关键节点与常见陷阱:HR在实践中要特别警惕什么?
到这里,6步方法的轮廓已经勾勒出来。但现实中,许多企业在推进社会责任型企业绩效体系时会遇到类似问题。
笔者结合项目经验,总结三个关键节点和几类典型陷阱。
1. 关键节点一:高层共识与“真授权”
如果高层只是“口头支持”,而不愿意:
- 在绩效合同中增加社会责任权重;
- 在重大经营决策中考虑环境、员工和社区影响;
- 为相关数据系统与管理投入资源;
那绩效体系多半沦为“纸上方案”。
HR在推进时,需要积极争取:通过一次有准备的高层工作坊,帮助董事会和高管对社会责任定位和绩效思路形成真正的共识,并在会议纪要与制度中固化下来。
2. 关键节点二:指标选择与复杂度控制
常见的两个极端:
- 极端一:指标过少,停留在“是否发布报告”“是否开展公益活动”等简单项,无法真正影响经营。
- 极端二:指标过多、过细,管理成本巨大,数据难以收集,部门产生强烈抵触情绪。
对此,笔者更倾向于一条“中道思路”:
- 在公司层面设置少量关键指标(如10–20个),覆盖主要责任维度;
- 在部门层面,根据业务特点灵活选用和调整,形成“基础+自定义”的组合;
- 每年进行一轮优化,淘汰无实际管理价值的指标,保留真正能牵引行为的指标。
3. 关键节点三:与现有绩效体系的兼容
一些企业担心:引入社会责任型企业绩效体系会不会“推翻重来”?
实际操作中,更可行的路径是“在现有绩效体系上升级,而不是彻底重构”:
- 保留原有的财务、业务核心指标,在此基础上增加责任维度;
- 对已有的“安全、质量、合规”等指标进行系统梳理和整合,提升其权重和管理深度;
- 通过试点方式,在部分业务或子公司探索更完整的社会责任绩效实践,然后再总结推广。
4. 常见陷阱:几类典型“坑”
- 只做对外报告,不做内部绩效
- 有的企业社会责任报告写得很漂亮,但内部几乎没有相应的绩效目标和考核。
- 风险在于:报告中的内容难以在组织内真正沉淀,容易被质疑“漂绿”。
- 把社会责任工作完全丢给CSR/ESG部门
- 这种做法忽略了一个基本事实:社会责任的执行主体,大多在业务与职能部门。
- CSR/ESG部门更适合作为协调者、标准制定者和数据管理者,而不是“包办者”。
- 只做一次性的制度设计,缺乏持续调优
- 环境、监管、业务模式都在变化,责任议题和指标不可能一劳永逸。
- 如果三五年不调整一次,很多指标会慢慢失去现实意义。
- 忽视员工的理解与参与感
- 如果基层员工不了解“为什么要增加这些考核”,只会觉得是额外负担。
- 需要通过沟通、培训和参与式设计,让员工看到“自己与社会责任的关系”,以及行动可能带来的收益(包括个人成长和团队荣誉)。
结语
回到开篇的问题:如何构建社会责任型企业的绩效体系?
从笔者的观察,关键不在于“做不做”,而在于“怎么做,做到什么程度”。把文章的核心思路压缩一下,大致可以归纳为几个要点:
- 从战略出发,而不是从指标出发
- 清晰回答:企业打算在哪些方面长期承担什么样的社会责任,这些责任与核心战略之间是什么关系。
- 以利益相关方为镜,界定责任边界与议题
- 真正听到员工、客户、社区、环境等多方的声音,而不是闭门造车。
- 构建少而精的社会责任绩效指标体系
- 指标可衡量、可归因、可改进,并在公司、高管、部门和个人之间形成合理分解与权重。
- 把社会责任写进绩效流程与治理机制
- 让责任目标在年度目标设定、过程跟踪、绩效评估和结果应用的每个环节都能被看见。
- 与HR管理和激励体系深度打通
- 体现在领导力模型、人才选拔、培训发展和激励机制中,让责任成为干部和员工的“硬要求”。
- 用数据化和持续改进让体系“活起来”
- 通过统一的数据标准和可视化看板,支撑决策;通过年度复盘和指标迭代,让体系不断演进。
对HR从业者和管理者而言,可以从几个小步骤着手行动:
- 选取一个与企业战略高度相关的社会责任领域(如安全、环保、员工发展或社区合作),作为切入口;
- 在该领域先做一套“小而完整”的绩效设计试点,跑通“目标—指标—考核—激励—改进”的闭环;
- 在试点基础上,总结经验、完善方法,再逐步扩大范围与深度。
社会责任型企业不是靠Slogan塑造出来的,而是在一次次绩效对话、一次次目标权衡和一次次管理选择中慢慢长成的。
当“为员工、为客户、为社会、为环境负责”真正成为绩效考核的一部分,企业才有可能在激烈竞争中,走上一条既有经济成果、又能赢得长期信任的发展道路。





























































