-
行业资讯
INDUSTRY INFORMATION
【导读】 新岗位职级体系落地的难点不在“设计”,而在“迁移”:业务不能停、数据不能乱、口径不能漂。本文从岗位职级体系重构的实务视角,拆解人才管理系统如何支持新旧体系并行、过渡与灵活配置:包括双体系主数据架构、职级映射规则引擎、薪酬套改模拟与异常治理、以及招聘/绩效/盘点的双轨运行。适用于正在推进职级改革的HRD、薪酬绩效负责人、HRIS/数字化团队与业务HR。
不少企业在推行新职级体系时会遇到一种现实矛盾:制度文件可以在一周内发出,但组织对“标准如何变、利益如何算、历史如何接续”的消化往往需要数月甚至更久。过渡期若缺乏系统支撑,通常会出现两类后果:一是管理动作被迫回到线下表格,二是口径不一致导致争议放大。真正可控的改革,需要把“并行与过渡”做成可配置、可计算、可解释的系统能力,而不是临时性的人工补丁。
岗位职级体系不是孤立的人事制度,它本质上是组织对“价值贡献如何被识别与回报”的一套编码方式;当组织结构与用工形态变化,编码方式也必须更新。
1. 为什么2026年的职级重构更依赖系统能力
过去十年,很多企业从科层化走向矩阵化与项目制协作,岗位边界变得更模糊,人才价值呈现也更“多维”:同一职级的人,可能在不同业务单元承担不同的复杂度与影响力。旧体系常以“职务+资历”为主轴,便于管控但不利于区分真实贡献;新体系更强调岗位族/序列、能力与绩效联动,能更贴近业务,但也更依赖数据和规则的一致性。
从实践看,职级体系一旦进入“多序列(如P/M/T)+宽带薪酬+任职资格”的组合,制度层面就不再能覆盖所有边界情形:跨序列转换、特殊人才定级、历史薪酬保护、同岗不同薪的解释口径,都需要系统把规则固化、把例外留痕、把过程可追溯。否则,改革越“精细”,落地越容易变成“讨论会越来越多、决定越来越难复用”。
2. 问题引出:并行不是可选项,而是过渡期的必选机制
多数企业无法“一夜切换”到新体系:老员工的合同、既有薪酬结构、历史晋升承诺、乃至对外报送口径,都要求旧体系在一段时间内继续有效。于是出现典型场景:同一个员工同时拥有“旧行政级别”和“新专业职级”;同一次调薪需要同时满足旧薪等规则与新宽带规则;同一张组织报表在财务、人力、业务三方的统计口径不同。
如果没有系统支撑,新旧体系并行往往会被误解为“管理不坚定”。但更准确的判断是:并行是对业务连续性的保护机制,关键在于并行期间能否做到三件事——口径一致、规则可算、例外可控;这也正是人才管理系统的价值边界所在。下一部分我们先把并行期的冲突点拆开,才能谈系统如何对症配置。
新旧职级体系并行期的核心冲突与管理痛点
并行期最棘手的不是流程变多,而是同一件事在两套标准下得出不同答案;一旦答案不可解释,组织信任成本会快速上升。
1. 标准冲突:定级、晋升与评价口径的“双标”问题
旧体系常见的“稳定性优势”,在并行期会转化为解释负担:老员工在旧体系的级别可能来自资历沉淀或组织编制,而新体系强调岗位价值与能力匹配,二者不必然一致。典型矛盾包括:
- 招聘定级:业务希望按市场价给人,但旧体系的级别上限限制了Offer;若绕开旧体系,会造成内部同岗人员心理落差。
- 晋升评审:旧体系晋升可能基于任职年限与岗位空缺,新体系晋升需要任职资格与绩效证据;同一员工在不同会议里被“按不同逻辑评价”。
- 培训与发展:旧体系课程按层级设计,新体系发展按序列与能力模块设计;培训资源投放口径不统一,导致“学了不算、算了不认可”。
这些冲突的底层原因是:企业在制度层面完成了“概念切换”,但没有在系统层面完成“数据结构切换”。没有结构化定义,就无法把标准固化到流程中。
2. 利益冲突:薪酬宽带、套改规则与公平感的叠加风险
只要职级体系与薪酬挂钩,过渡期就必然涉及“利益再分配”的感受差异。常见风险点有三类:
- 薪酬倒挂:新体系宽带引入后,新入职者可能定在更高带宽区间;若存量员工薪酬未同步校准,会出现“新人更贵”。
- 显性降级/隐性降薪争议:制度承诺“不降薪”,但当员工发现自己在新体系映射的职级更低,会把它解读为职业前景受损。
- 例外处理失控:对关键人才做“保留薪酬/特别津贴”是常用手段,但若缺乏系统留痕与期限机制,容易演变为长期特权,反而伤害整体公平。
这里的关键不是追求“人人满意”,而是把规则做成可解释的、可复盘的,并让例外的发生有边界条件与退出机制。
3. 数据冲突:历史数据、主数据口径与报表治理的断层
并行期最容易被低估的是数据治理成本。旧体系里的很多信息以文本或非结构化字段存在(如“职级=主管/高级主管”),新体系需要代码化、结构化(如序列、层级、岗位族、任职资格状态)。如果不先解决“同一人是谁、同一岗是什么、同一职级如何编码”,后续所有联动都会出现偏差:
- 组织与岗位:岗位名称相同但职责不同,导致映射错误;或岗位已拆分但系统仍沿用旧岗位。
- 人员属性:同一员工在不同系统的关键字段不一致(序列、成本中心、合同主体),套改计算会出现“算不出来”或“算错”。
- 管理报表:对外报送仍按旧口径,对内管理按新口径,若系统不支持双视图,就会出现“一张表多种答案”。
为便于对照并行期冲突,我们把典型差异整理如下。
表格1:新旧岗位职级体系并行期的冲突点对照
| 维度 | 旧体系特征 | 新体系特征 | 并行期冲突点 |
|---|---|---|---|
| 定级依据 | 职务、资历、学历 | 能力、业绩、价值贡献 | 老员工资历深但胜任力证据不足,定级争议集中 |
| 薪酬结构 | 窄幅多级,偏工龄导向 | 宽幅薪酬,偏市场与绩效导向 | 套改易出现倒挂、红圈/绿圈人员比例失衡 |
| 发展通道 | 单一管理通道 | 管理+专业双通道 | 存量人员在通道选择与历史承诺之间左右为难 |
| 数据标准 | 非标文本、口径依赖经验 | 结构化、代码化、可计算 | 历史数据清洗难、统计口径不一导致报表互相打架 |
以上冲突并不意味着改革不可做,而是意味着必须用系统把“并行期”做成可控工程:先能同时容纳两套标准,再谈逐步迁移到新标准。下一部分进入系统架构层的设计要点。
架构重构:系统底层的“双引擎”设计与灵活配置能力
能否平稳并行,取决于系统是否把“职级体系”从流程里解耦出来,变成一套可配置的底层参数;否则每改一次规则,就要改一遍流程和报表。
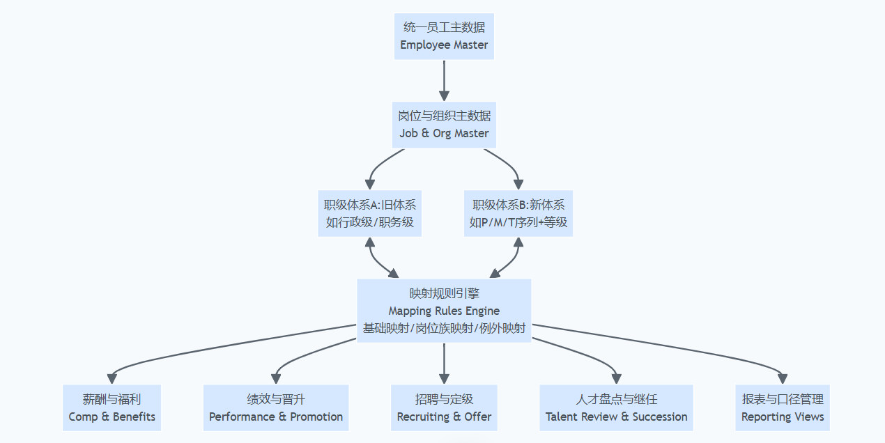
1. 多维度职级体系定义:一套人事主数据,多套职级口径并存
支持并行的第一步是承认现实:同一员工在过渡期可能需要被两套体系“同时描述”。因此系统底层应至少具备三类对象的结构化定义:
- 人员主数据:员工唯一ID、合同主体、成本中心、组织关系、岗位任职记录等,作为“唯一事实来源”。
- 岗位与岗位族:岗位编码、岗位族(Job Family)、序列(如专业/管理/技术)、岗位等级/职级范围等。
- 职级体系对象:旧体系职级代码、新体系职级代码,以及两者对应的层级、带宽、晋升条件字段。
常见误区是把“旧职级”当成历史字段直接弃用,只保留新职级。这样会导致:对外报送、历史薪酬追溯、劳动争议举证时缺乏链路。更稳妥的做法是让旧体系在系统中以“体系A”的形式继续存在,但逐步降低其业务触发权重(例如:新入职只写新体系,存量人员双写)。
2. 动态映射规则引擎:人才管理系统如何支持新旧体系并行?
并行期最核心的系统能力,是把“映射”做成可维护的规则,而不是写死在代码里。我们建议把映射拆成三层,减少“一刀切”带来的副作用:
- 基础映射(全员适用):旧职级A大体对应新职级B的区间关系(例如:旧L3≈新P5-P6)。这层用于快速生成初版套改。
- 岗位族差异映射(结构性差异):同样是旧“主管”,在研发与在营销的岗位价值可能不同;允许按岗位族、序列设置差异映射,以贴近市场价与岗位复杂度。
- 个体例外映射(管理性例外):关键人才、稀缺岗位、历史承诺等导致的例外,需要审批流与到期机制,系统要能记录“例外原因—审批人—期限—复核节点”。
映射规则引擎的价值,在于把争议从“谁嗓门大”拉回到“规则是否合理”。边界条件也需要说清:如果企业的新体系本身没有岗位价值评估结果、岗位族划分也未完成,那么映射再灵活也会变成“灵活地混乱”。因此映射引擎不是替代体系设计,而是承接设计成果、把它变成可执行规则。
图表1:双引擎职级管理架构(新旧体系并行)

3. 视图隔离与权限控制:同一事实,多套展示,减少组织摩擦
并行期的“摩擦”很多来自信息展示方式不当:员工看到自己“旧级别更高”,会默认新体系在“降级”;业务经理看到两套字段,会困惑该以哪个为准。系统需要做的不是隐藏事实,而是让不同角色看到适合其决策的视图:
- 员工自助视图:以新体系为主,突出发展路径、任职资格差距、下一步要求;旧体系可以作为历史记录弱展示,避免引发不必要对比。
- HR/薪酬视图:展示新旧并行字段及差异原因(映射规则、例外审批、薪酬保护状态),确保可解释。
- 管理层视图:以“组织健康度指标”呈现,如红圈/绿圈比例、倒挂风险分布、序列结构是否合理,而非陷入个体字段细节。
这里可以用一个类比帮助理解(本模块唯一类比):把新旧体系当成同一份数据的两种“报表口径”,口径不等于事实本身;系统的任务是控制口径切换的权限与场景。下一部分进入薪酬套改:这是并行期最需要“可计算、可模拟”的环节。
平稳过渡:基于数据的薪酬套改与风险模拟
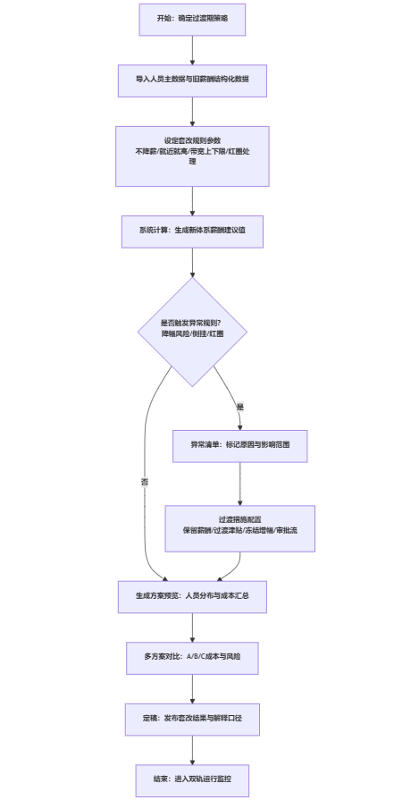
薪酬套改不是一次计算,而是一轮“规则—结果—风险—再调规则”的迭代;系统如果只能出结果不能解释过程,就很难支撑管理层决策与员工沟通。
1. 智能套改与测算:把“就近就高”等原则变成可执行规则
多数企业在过渡期会采用类似原则:不降薪、就近就高、控制倒挂、兼顾内部公平与外部竞争。问题在于,这些原则在个体层面会相互冲突,需要系统支持规则优先级与例外识别:
- 规则参数化:例如“新带宽下限≤现薪则不调整;现薪高于带宽上限则标记红圈并冻结部分增幅”;这些必须是配置项,而不是写在制度里由HR手工判定。
- 异常点自动识别:系统应能自动标记三类人群:可能降幅过大(若调整)、倒挂风险(与同岗同级比较)、以及红圈/绿圈(超带宽/低于带宽)人员。
- 可解释输出:不仅输出“新薪酬建议值”,还要输出“由哪条规则触发、与哪一组参照比较、是否存在保护/津贴”。
边界提醒:如果企业现有薪酬数据口径不统一(例如绩效奖金、津贴、补贴混在同一字段),套改测算会失真;应先完成薪酬结构拆分与字段规范,再谈自动化。
2. 多方案模拟对比:把决策从争论拉回到成本与风险
现实中很少存在“唯一正确”的套改方案。更常见的是三种取向的权衡:
- 稳健型:控制成本波动,重点解决降薪风险与极端倒挂。
- 市场型:向关键序列倾斜,提升外部竞争力,但可能拉大内部差距。
- 结构优化型:借机调整序列结构,例如压缩某些虚高层级,提升中坚层带宽覆盖,但会带来更强沟通压力。
系统应支持同一批人员、同一时间点,基于不同参数快速生成A/B/C方案,并输出对比指标:总成本增量、红圈人数、倒挂人数、关键岗位覆盖率、薪酬分布曲线变化等。这样管理层讨论才会从“感觉不公平”转向“公平与成本的边界在哪里”。
3. 过渡期特殊薪酬包管理:把“保护”做成有期限的机制
对无法直接纳入新带宽的存量人员,常见做法是设置过渡措施:保留薪酬、过渡津贴、冻结增幅、分段消化等。系统要做到三点,才能避免保护措施变成长期负担:
- 独立字段与合规留痕:过渡津贴必须与固定薪、绩效薪等拆开存储,便于审计与后续归零。
- 期限与递减规则:例如12个月递减、随晋升归零、随调岗重算;系统应支持自动触发,而不是靠人工记忆。
- 沟通材料可直接生成:对员工解释时,最好能一键生成说明单:现状、映射结果、保护原因、保护期限与未来路径,减少口径漂移。
图表2:薪酬套改模拟测算流程(含异常治理)

过渡期的套改是“最容易出争议、也最容易被系统化”的环节:一旦规则与数据结构到位,争议会从情绪层面下降到可核对层面。下一部分讨论业务连续性:招聘、绩效、盘点不可能停摆。
业务连续性保障:招聘、绩效与人才发展的双轨制运行
过渡期的底线是业务不断档;系统需要把双轨运行做成“流程路由与字段转换”的能力,让前台动作尽量不受后台切换影响。
1. 招聘定级的兼容:既要市场竞争力,也要内部一致性
招聘是最早受到新体系影响的模块,因为外部候选人不会理解企业内部的过渡逻辑。建议系统支持两类模式,并能按岗位族配置默认策略:
- 新标准评估 + 旧口径发薪(过渡方案):面试评价按新体系胜任力与序列要求,Offer阶段由系统自动换算到旧体系对应级别与薪酬结构,确保发薪与报送口径不乱。
- 新标准评估 + 新口径发薪(加速方案):对新业务或新组织单元,直接用新职级与新带宽发薪;系统需要自动标识“新体系员工”,以便后续报表双口径汇总。
反例提示:如果企业内部同岗人员薪酬带宽尚未校准,贸然对外高价招人,会迅速触发倒挂与离职风险;此时系统的“自动换算”只能解决流程问题,无法解决结构性公平问题。
2. 绩效管理的衔接:同一绩效结果,连接两套晋升与调薪逻辑
并行期常见做法是绩效表单先不大改(降低变更阻力),但绩效结果的使用方式需要双轨映射:
- 旧体系使用方式:绩效等级可能对应年度调薪矩阵、奖金系数、晋升积分等。
- 新体系使用方式:绩效结果需要与任职资格达标、能力提升计划、序列晋升门槛联动。
系统应支持“同一绩效结果—多用途映射”,并能清晰展示:某员工绩效为A,在旧体系对应调薪区间是多少,在新体系对应晋升资格是否满足、是否需要补齐哪些能力证据。这样才能避免“绩效评了但不知道影响什么”的管理真空。
3. 人才盘点的统一视图:把历史轨迹与新体系潜力放在同一张图上
九宫格盘点、继任计划与高潜识别,在过渡期最怕两件事:一是把旧职级当成能力水平,二是只看新职级忽视历史贡献。系统更合理的呈现方式是“轨迹+现状+潜力”的组合:
- 历史轨迹:旧体系职级变动、关键岗位经历、历史绩效分布。
- 现状映射:新体系职级、序列、任职资格状态(达标/待补齐/例外)。
- 潜力判断依据:能力评估、学习敏捷性指标(如课程与项目完成度)、关键产出证据等。
这样管理者在盘点时不会被单一字段误导,而能把“过去怎么走到这里”与“未来能走到哪里”同时纳入判断。
为便于把双轨运行落到系统配置清单,我们给出一份可直接用于需求评审的对照表。
表格2:双轨运行期关键业务场景的系统配置清单
| 业务场景 | 系统需具备的配置能力 | 业务价值 |
|---|---|---|
| 新员工入职 | 支持按新职级面试评估;Offer阶段可自动换算旧口径发薪或直接新口径发薪 | 保证外部引才节奏不被内部过渡拖慢 |
| 内部调岗 | 跨序列/跨体系调动时自动提示新旧职级差异、带宽变化与审批要求 | 降低口头承诺风险,规范调动 |
| 年度晋升 | 支持双套晋升流程并行;按组织单元配置不同路由与门槛 | 适应不同板块改革进度差异 |
| 报表分析 | 支持双重视图切换(旧口径对外/新口径对内);口径版本留痕 | 同时满足合规上报与管理分析 |
考虑到过渡是一个“阶段性工程”,建议从项目管理角度设定里程碑,避免无限期并行造成长期成本。
图表3:新旧体系过渡期关键里程碑(建议节奏)

如果把并行期看作“短期牺牲”,很容易急于收口;但从系统与治理视角,更可取的做法是:用里程碑控制并行的时间与范围,让并行成为可管理的过渡,而不是无期限的双轨负担。
结语
回到开篇问题:推行新的岗位职级体系,人才管理系统如何支持新旧体系的并行、过渡与灵活配置?答案并不神秘——关键在于把职级从“文件里的概念”变成“系统里的结构化对象”,把映射与套改从“人工经验”变成“可配置规则”,把例外从“临时特批”变成“可追溯机制”。
结合上述分析,给出5条可直接落地的建议(可作为项目检查清单):
- 先统一主数据再谈套改:至少完成员工唯一ID、岗位编码、组织与成本中心口径的统一;否则套改测算会被数据噪声拖垮。
- 把映射做成规则引擎而非表格:基础映射+岗位族差异映射+个体例外映射三层拆分,并将例外绑定审批与到期复核。
- 套改必须“可模拟、可对比、可解释”:支持A/B/C方案一键对比(成本、倒挂、红圈、关键岗位覆盖),并对每个员工输出触发规则说明。
- 双轨运行要靠“视图与权限”降摩擦:员工侧突出新体系发展路径;HR侧保留新旧差异与原因;管理层看结构指标而非字段堆叠。
- 设定并行的退出条件与里程碑:明确何时新入职只用新体系、何时报表对外口径切换、何时旧体系封存为只读,避免长期双轨带来管理债务。
当这些能力在人才管理系统中被固化,岗位职级体系改革就不再是一场“运动式上线”,而更像一次可控的组织能力升级:标准更一致、决策更可核对、员工沟通更可解释。





























































