-
行业资讯
INDUSTRY INFORMATION
【导读】 关键岗位继任计划在组织架构调整期最容易“失灵”,根因常不在于没人,而在于岗位、能力与组织单元的映射被变更打断。本文面向HRBP、组织发展(OD)、业务负责人及HRD,拆解架构调整如何引发继任断层,并给出“能力池+多梯队+TMS规则引擎”的联动方案,回答人才管理系统如何通过灵活配置确保人才梯队不断层,形成可审计、可预警、可复盘的落地路径。
很多企业做继任,习惯把它当成一年一次的“人才盘点产物”:列出名单、标注Ready Now、安排培训,看似完整。但一旦进入组织架构调整——部门撤并、新业务单元设立、管理幅度改变、岗位族重划——原来的继任链条往往在短期内出现三种断点:岗位消失但责任仍在、继任者在系统里“找不到”、候选人准备度无法证明。更麻烦的是,这些断点通常在业务端表现为交付延迟、质量波动或客户投诉,HR收到信号时已经滞后。问题也因此变得具体:当组织结构频繁变化,继任计划怎样才能跟得上变化速度,而不是被变化击穿?
一、错位的代价——架构调整中继任计划的失效痛点(人才管理系统如何通过灵活配置确保人才梯队不断层?)
组织架构调整不是继任计划的“例外情形”,而是检验继任机制是否真实有效的高频场景;一旦错位,人才梯队断层往往以业务风险的形式出现,并且难以靠临时招聘补救。我们从实践中看到,继任失效往往并非单点原因,而是“静态机制+数据不同步+知识迁移缺位”叠加后的系统性结果。
1. 静态名单 vs. 动态组织:人岗绑定被变更击穿
现象层面,很多企业的关键岗位继任计划以“岗位—继任人”一对一绑定为主:某岗位对应1-3名候选人,附带培养计划。组织稳定时这套逻辑可用,但一旦架构调整,岗位“名称、汇报线、职责边界、任职资格”常被同时改写,继任名单就会出现两类失真:其一,岗位被撤销但关键责任拆散到多个岗位,继任对象变成“无定义”;其二,岗位保留但职责升级(比如从单区域到多区域经营),原继任者的能力证据不再充分。
原因在于,静态继任把“岗位”当作稳定锚点,而组织设计把岗位当作可重组的资源单元。机制上,这相当于用固定索引去查动态表:岗位族重划后,索引指向自然失效。对策上,继任计划需要从“岗位接替”转向“责任接续”:把关键责任(经营指标、关键决策权、关键风险点、关键客户关系)拆为结构化对象,并在架构变更时优先保证这些对象的承接人可追踪、可评估。边界条件也要明确:在高度标准化、岗位职责多年不变的生产型组织中,静态人岗绑定仍有成本优势;但只要组织进入频繁的产品线调整或区域整合,静态方案的失真概率会迅速上升。
提醒一句:如果企业的继任名单在架构调整后“几乎不用改”,更可能意味着它没有覆盖到真正会变化的关键责任。
2. 信息孤岛导致的盲区:组织数据与人才数据不同步
继任断层常被误判为“人才不足”,但现实里更常见的是系统层面“找不到人”。典型场景包括:组织架构在OA/ERP里已完成合并,成本中心与编制归属已切换,但TMS里的组织树仍停留在旧结构;又或者岗位序列在OD工具里已经重划,能力模型仍停留在旧的岗位族版本,导致候选人匹配分数大幅偏差。
机制上,继任计划依赖的不是单一数据源,而是至少三类关键数据:组织结构(组织单元、汇报线、岗位族、编制)、人才画像(履历、能力标签、任职资格)、绩效与发展证据(绩效评级、项目记录、学习与认证)。当这些数据分散在不同系统且缺少字段级同步,继任地图的“覆盖率”就会成为统计幻象:看起来覆盖了,实际无法调配;看起来无人可用,实际是资格状态没更新。
对策是把“数据同源”当作继任的前置工程:明确主数据口径(组织单元ID、岗位ID、岗位族ID、人员唯一ID),建立变更触发与订阅机制,让组织变更能够自动触发继任规则重算。反例提示:如果企业规模较小、系统很轻,强行做实时同步可能带来集成成本过高的问题,此时可先以“每日批量同步+变更清单人工确认”的方式过渡,但要把时效性风险写入流程约束。
3. 隐性知识的流失:岗位调整期最容易丢掉“组织记忆”
架构调整往往伴随角色不确定:原部门负责人被调岗、关键骨干担心发展路径、项目归属重置。在这个阶段,隐性知识(客户细节、供应链策略、关键参数经验、跨部门协作诀窍)比显性流程更脆弱。即使继任者在名单上“Ready Now”,只要知识迁移没有被制度化,就会出现“人到岗、业务却接不上”的断层。
机制上,隐性知识依附在关系网络与情境决策中,不会因为岗位交接表签字而自然转移。对策要把知识迁移纳入继任计划的交付件:为关键岗位设置最小知识包(关键决策清单、风险清单、核心客户与关键联系人、关键流程变体)、设置影子期(Shadowing)与反向讲解(继任者讲、现任者纠偏),并把这些动作作为继任准备度的证据之一。边界条件:对高度保密或强合规岗位(如风控、法务),知识迁移还需与权限、审计同步设计,否则会出现“为了培养而越权”的合规风险。
表格1:传统静态继任计划 vs. 数字化动态联动机制(关键差异)
| 维度 | 传统静态继任计划 | 数字化动态联动机制 |
|---|---|---|
| 触发时机 | 年度盘点/领导离任前 | 架构变更、岗位族调整、关键责任迁移即时触发 |
| 数据来源 | HR台账为主 | 组织主数据 + 绩效/项目 + 学习认证多源融合 |
| 更新频率 | 季度/年度 | 事件驱动(变更触发)+周期复核 |
| 应对架构调整能力 | 依赖人工维护,易滞后 | 规则引擎重算,覆盖率与缺口实时可见 |
| 风险可视性 | 事后暴露(空窗期出现) | 事前预警(覆盖率阈值、准备度下降、单点依赖) |
二、逻辑重构——从“岗位替补”转向“能力池动态匹配”
要让继任计划在架构调整中不断层,关键不是把名单做得更长,而是把底层逻辑从“岗位—人”升级为“能力—责任—岗位—组织”联动,并让梯队储备具备跨组织单元迁移的可能性。换句话说,继任的可持续性来自能力的可迁移性,而非岗位的稳定性。
1. 关键岗位的动态识别机制:不只看职级,更要看战略权重与风险暴露
很多企业把关键岗位等同于“高职级岗位”或“稀缺岗位”,这会在架构调整时产生偏差:有些岗位职级不高,但承担关键客户、关键产线、关键系统的单点责任,一旦变更就会成为断层源头。动态识别机制需要至少包含三类判据,并可被系统化:
- 战略权重:岗位所关联的关键目标(收入增长、成本控制、合规、技术突破)与当前战略的匹配度;
- 替代难度:外部供给稀缺性、内部培养周期、任职资格门槛;
- 风险暴露:单点依赖程度(是否只有一人掌握)、离任概率(任期、流失风险)、交付耦合度(是否牵一发动全身)。
机制上,架构调整意味着战略权重会被重新排序:新业务单元成立后,其关键岗位权重会快速上升;被整合的成熟业务,关键岗位更多转向风险控制与效率提升。对策是把关键岗位识别做成“可重算”的模型:当战略地图或组织单元发生变化,系统自动重新计算岗位关键度,并输出“关键岗位清单版本变化”。边界条件:模型分数不能替代管理判断,尤其在创新业务早期,数据不足时分数波动会很大,需要设定“人工校准窗口”。
2. 建立“能力底座”而非“岗位画像”:把可迁移能力结构化
如果继任仍以岗位画像为中心,架构一变,画像就失效;而以能力底座为中心,岗位变化只是能力组合权重的变化。能力底座建议采用“三层结构”更利于联动与配置:
- 通用领导力能力:目标管理、组织协同、决策质量、人才发展等;
- 专业能力模块:比如供应链、财务、风控、算法、工程管理等模块化能力;
- 情境能力:跨区域、跨文化、强监管、强客户等情境下的表现证据。
机制上,能力底座的价值在于把“岗位要求”翻译成“能力组合”。当部门合并或岗位族调整时,系统不必从零建立任职资格,而是调整能力组合权重与证据阈值。对策落到系统层面,就是让TMS支持:能力标签、能力证据(项目/绩效/认证)、能力版本管理(同一能力在不同年度的定义变化),并可在架构调整时自动引用对应版本。反例提示:能力模型如果过度复杂(标签上百个、证据标准不统一),反而会让业务端无法参与,最终变成HR的自嗨模型;更可行的做法是先用20—40个高区分度能力标签打底,逐步迭代。
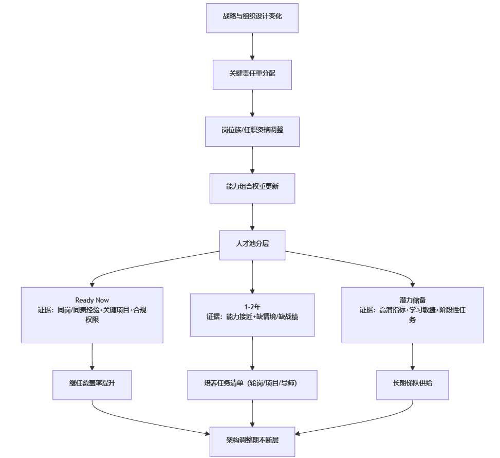
3. 多梯队人才池的分层管理:用“准备度”对冲变更的不确定性
组织架构调整期的用人需求往往具有突发性:某岗位突然合并后需要更强的统筹者,或某负责人调任导致即刻空缺。多梯队的人才池能把这种不确定性“摊薄”,减少临时救火。
我们建议采用三层梯队(可借鉴成熟企业的做法,但不照搬其名词):
- Ready Now(可即时任用):有同类岗位经验,关键能力证据充分,权限与合规条件已满足;
- 1-2年(可培养到位):能力组合接近,但缺少关键情境经验或关键项目战绩;
- 潜力储备(高潜/后备):通用能力强,学习敏捷高,但需要更长周期与更多轮岗。
机制上,这套梯队的核心不是“贴标签”,而是把准备度拆成可验证的证据:绩效稳定性、关键项目结果、跨团队协作评价、学习认证、胜任力测评等。对策是让梯队管理与组织调整联动:当架构变更导致关键岗位数量增加或职责升级,系统自动计算“Ready Now缺口”,并把缺口转译成培养任务(轮岗、项目、导师制)。边界条件:对高度专业化岗位(如某些研发专家岗),Ready Now的定义应更严格,宁可缺口显性化,也不要用“勉强可用”的人填补,避免一次任用失败造成更大的人才信用损失。
图表1:动态人才梯队模型(能力底座—岗位—梯队的映射)

三、技术赋能——TMS灵活配置如何实现联动落地(人才管理系统如何通过灵活配置确保人才梯队不断层?)
在组织变革期,TMS(人才管理系统)的作用不应停留在记录与展示,而要成为“规则可编排、变更可追溯、风险可预警”的执行中枢;所谓灵活配置,本质是受控的灵活——允许快速变更,但每次变更都能模拟影响、版本留痕、可被审计。只有这样,继任计划才不会在架构调整中靠人肉维护硬扛。
1. 组织架构与人才数据的实时穿透:让变更触发继任规则重算
要实现联动,第一步不是上更复杂的算法,而是把组织主数据打通并建立“触发器”。实践中建议明确三条链路:
- 组织变更链路:组织单元新建/撤销/合并、汇报线变化、成本中心迁移、编制调整;
- 岗位变更链路:岗位族调整、任职资格版本升级、岗位职责拆分/合并;
- 人员状态链路:入转调离、权限与资质状态、绩效周期结果、学习认证完成。
机制上,继任断层常发生在“组织先变、继任后补”的时间差里。对策是让系统在组织变更提交(而非审批完成)时就做影响扫描:哪些关键岗位将失去继任覆盖,哪些继任者将因组织单元变更被系统逻辑排除,哪些岗位的能力模型需要切换版本。边界条件:如果企业组织变更审批链较长、变更方案多次修改,系统应支持“草稿态变更”的沙盒模拟,避免频繁误报。
2. 可视化继任地图的动态更新:把“覆盖率”拆到组织单元与关键责任
可视化不是为了好看,而是为了让业务负责人在调整期看得懂风险在哪里。实践中,继任地图至少要支持三种视图切换:
- 组织树视图:按组织单元展开,显示关键岗位覆盖率与缺口;
- 岗位族视图:按岗位族查看供给情况,识别系统性短缺;
- 关键责任视图:按责任对象(关键客户/关键项目/关键系统)查看承接人是否明确。
机制上,如果只展示“岗位—继任者”,在岗位拆分时会立刻失真;若能展示到关键责任层,就能在岗位变化时仍保持连续性。对策是把继任覆盖率指标拆成两类:岗位覆盖率(至少一名Ready Now)与责任覆盖率(关键责任均有承接人且具备权限)。反例提示:可视化若过度依赖单一评分(例如某个综合分),会让业务端误以为“分高就可用”,反而忽略情境差异,因此建议展示评分构成与证据缺口。
3. 规则引擎驱动的智能预警:把“断层”前移到审批环节
灵活配置的关键在规则引擎。我们建议把预警规则分三层,便于治理与迭代:
- 底线规则(强约束):关键岗位必须有至少1名Ready Now;单点依赖岗位必须有双备份;合规岗位继任者必须满足资质与权限;
- 质量规则(软约束):继任者准备度证据在过去12个月内必须更新;关键能力缺口超过阈值需自动生成培养任务;
- 情境规则(策略性):例如出海业务岗位优先匹配跨文化经验;区域整合时优先匹配跨区域轮岗经历。
机制上,断层的最佳干预点是“组织变更上会之前”,因为此时还可以调整方案(比如先补齐梯队再合并,或设置过渡期双岗并行)。对策是把预警嵌入到组织变更审批流:变更方案提交后自动生成继任影响报告,作为上会材料的一部分。边界条件:规则过多会导致预警疲劳,因此需要设置“规则分级+命中解释+处置建议”,并定期清理低价值规则。
4. 模拟沙箱与影响分析:用“先算一遍”降低变更的不可控
组织调整最难的是多方案比较:A方案合并部门最省成本,但可能造成关键岗位断层;B方案保留过渡岗位成本更高,但风险更低。没有沙箱,讨论往往停留在经验判断。TMS如果能提供模拟,至少能把争论变成可对齐的数字与缺口清单。
沙箱建议输出三类结果:
- 继任覆盖变化:关键岗位覆盖率变化、Ready Now缺口数;
- 培养压力变化:1-2年梯队需要补齐的关键情境任务数量;
- 风险清单:单点依赖岗位数量、合规资质缺口、关键项目承接空白。
机制上,这相当于把继任计划变成组织设计的“约束条件”,而不是事后补丁。对策是将沙箱结果作为组织方案评审的固定环节;如果企业不具备全量系统能力,也可先用“规则化清单+半自动计算”过渡,但要确保口径一致。
图表2:组织架构调整触发继任计划自动联动的逻辑流程

表格2:支持架构联动的TMS核心功能配置清单(从配置点到业务价值)
| 功能模块 | 关键配置点 | 业务价值(对应断层风险) |
|---|---|---|
| 组织管理 | 组织单元ID统一、组织版本管理、变更触发器 | 架构变更不再靠人工通知,减少继任映射滞后 |
| 岗位与岗位族 | 岗位族规则、任职资格版本、关键责任字段 | 岗位重划时仍能追踪关键责任承接 |
| 人才盘点 | 九宫格口径、人才标签体系、准备度证据字段 | 避免“纸面Ready”,让准备度可核验 |
| 继任管理 | 多梯队配置、覆盖率阈值、继任地图视图 | 快速定位缺口与单点依赖,提升透明度 |
| 规则引擎 | 底线/质量/情境规则分层、命中解释、处置建议 | 把断层前移到上会之前,降低业务中断概率 |
| 学习与发展对接 | LMS接口、认证同步、IDP任务回传 | 准备度证据实时更新,培养与继任闭环 |
| 审计与留痕 | 配置版本快照、变更人/时间/原因记录 | 变更可追溯、可复盘,满足治理与合规 |
四、实施路径——构建“评估-配置-复盘”的闭环管理
继任与架构联动的落地,不取决于某一个系统功能,而取决于“流程纪律+配置治理+业务参与”的组合;把动作嵌入变革节奏,才能让继任从专项工作变成组织运营能力。我们建议用“变革前评估、变革中配置、变革后复盘”的三段式路径,把不断层变成可操作的管理闭环。
1. 变革前的健康度盘点:先把单点依赖与准备度缺口显性化
变革前的最大价值是预防:在组织调整尚未启动时,把关键岗位的脆弱点暴露出来,避免调整方案把风险放大。健康度盘点建议至少包含四项输出:
- 关键岗位清单(带版本号):明确本轮变革影响范围;
- 覆盖率矩阵:每个关键岗位的Ready Now数量、1-2年梯队数量;
- 单点依赖清单:只有一人掌握关键责任或关键权限的岗位;
- 准备度证据缺口:继任者缺少哪些关键项目/资质/情境经历。
机制上,这些输出能够为组织设计提供边界:哪些岗位不能同时合并、哪些岗位必须设置过渡期双岗、哪些岗位需要先轮岗再上位。对策是把盘点结果直接绑定到变革项目的风险条目中,并设定处置责任人。反例提示:如果盘点只停留在“主管提名”,缺少证据字段,会导致变革期的争议变多(每个人都觉得自己的人可用),因此盘点必须把证据口径提前对齐。
2. 变革中的敏捷配置:用最小改动完成映射修复与预警上线
变革中追求的不是“把系统重建一遍”,而是在最短时间内让继任映射不失真。建议采用“最小可用联动(MVP联动)”策略:
- 先修主数据:组织单元ID、岗位ID、岗位族归属先一致;
- 再上触发器:组织变更提交即触发继任影响扫描;
- 最后补规则:先上底线规则,再逐步上线质量与情境规则。
机制上,这是用节奏管理对冲变革的不确定性:先保证不会断层,再追求更高质量。对策上,HR需要与OD、IT、业务共同确定配置边界:哪些字段必须当期完成,哪些可以后续迭代;并通过配置版本管理,避免“边改边乱”。边界条件:若组织调整涉及并购整合,多系统并存,短期内难以统一主数据,可先用中台映射表做过渡,但必须明确过渡期结束时间,否则映射表会变成新的数据债。
3. 变革后的过渡期管理:用90天融入与IDP追踪验证继任有效性
继任是否成功,不在于任命那一刻,而在于任命后的交付稳定性。变革后建议设置90天过渡管理,把继任落地变成可跟踪的“交付项目”:
- 90天目标与关键里程碑:明确继任者要接住哪些关键责任;
- 关键关系网络接续:关键客户、关键供应商、关键内部接口的交接完成度;
- IDP执行与证据回写:轮岗、导师辅导、关键项目参与形成证据,回写到TMS准备度字段;
- 风险回看:哪些预警命中后处置有效,哪些规则误报,规则如何迭代。
机制上,这是把继任从“选人”延伸到“用人验证”,并反向校准人才模型与规则引擎。对策是把过渡期结果纳入管理者绩效:不仅看任命是否完成,更看交付是否稳定、团队是否稳定。反例提示:如果把90天管理做成“打卡式流程”,业务端会抵触;更有效的做法是只抓最关键的3-5个里程碑,并把它们与业务结果绑定。
图表3:组织变革期继任管理关键时间轴(T-3月到T+3月)

结语
回到开篇问题:人才管理系统如何通过灵活配置确保人才梯队不断层?答案不是“多买几个模块”,而是用TMS把组织变更、能力模型与继任规则连成一条可运行的链路——变更触发、规则重算、风险前置、证据可核、版本可追溯。
可直接落地的建议(按优先级):
- 把“组织变更触发继任影响扫描”写进组织调整流程:上会材料必须包含继任影响报告与处置方案,避免事后补洞。
- 先做主数据统一,再谈智能:组织单元ID、岗位ID、岗位族口径不统一,任何继任地图都会失真。
- 用三层规则(底线/质量/情境)治理灵活配置:先防断层,再提质量,最后做策略优化,减少预警疲劳。
- 把准备度从“主观评价”改成“证据字段”:项目结果、认证、关键情境经历形成可审计证据,避免纸面Ready。
- 设定90天过渡验证与复盘机制:把继任当作交付项目管理,用结果反向校准能力模型与规则引擎。





























































