-
行业资讯
INDUSTRY INFORMATION
【导读】 矩阵式管理的难点往往不在“组织形态”,而在“汇报关系缺乏可执行边界”:谁能派活、谁能评价、谁能调资源说不清。本文从实践视角拆解阻力来源,并回答人才管理系统如何通过虚线部门配置解决汇报关系难题?——把虚线从口头协作升级为系统可配置的权限、流程与数据留痕,帮助HR与业务共同把矩阵管理做“稳”、做“可审计”。
不少企业走向矩阵并非追求“先进”,而是业务复杂度推着走:客户需求更碎、产品迭代更快、交付链条更长。现实矛盾在于——组织需要跨部门协同,但管理体系仍按单线条设计:编制在职能、目标在项目、评价在直线、资源在条线,最后让员工夹在两位负责人之间“解释成本”高于“产出成本”。如果仍靠会议纪要、微信群口头约定去维持虚线协作,冲突迟早会从“沟通问题”演变成“绩效与激励问题”。
一、矩阵式管理的“黑箱”:为何多重汇报关系易引发混乱?
矩阵式管理之所以在落地阶段频繁受阻,核心不是“双线”本身,而是权责边界没有被制度化与系统化:看似多了协作,实际上多了争夺与推诿的空间。
1. 双重领导的权力冲突
在典型矩阵里,员工同时面对实线经理(职能/行政)与虚线经理(项目/业务)。实线经理关注能力梯队、质量标准、长期建设;虚线经理关注交付节点、客户承诺、成本与速度。两类目标天然不同步,冲突通常集中在三类场景:
- 任务优先级冲突:项目临近里程碑时,虚线经理要求“今晚必须出方案”;实线经理强调“流程评审不能省”。员工往往用“谁决定绩效”来做选择,而不是用“对客户最有利”来做选择。
- 资源占用冲突:职能部门希望把关键人才留在本部门标准化建设;项目线希望把关键人才锁定在项目中“稳定交付”。若没有资源池与占用规则,争夺会长期化。
- 授权边界冲突:虚线经理能不能直接安排加班?能不能决定会议必须参加?能不能对外代表团队承诺?这些问题如果只靠“默契”,就会在压力场景下失效。
从机制上看,这类冲突的根源在于:组织把协作关系画成了“虚线”,却没有把虚线变成可执行的管理对象(权限、流程、证据)。矩阵于是变成了一套“口头协作 + 事实上的单线考核”的混合体,必然导致业务线觉得“调不动人”、职能线觉得“被越权”。
提醒:如果企业业务仍然单一、跨部门依存度低(例如以稳定生产为主、项目制占比很小),过早上矩阵会增加管理成本,收益并不一定覆盖。
2. 绩效评价的主观性陷阱
矩阵中的员工贡献往往发生在项目现场,而绩效评价常常落在直线经理手里。于是出现两种典型失真:
- 虚线经理“看得见但写不进”:项目经理清楚员工在项目中的关键贡献,但没有制度入口将评价纳入正式绩效,最终只能给“口头表扬”,难以转化为奖金、晋升与发展资源。
- 直线经理“写得进但看不全”:职能经理掌握正式评分权,但对项目一线的协作质量、交付压力下的真实表现了解有限,只能依赖碎片反馈或“谁更会汇报”。
当绩效不能客观反映贡献,矩阵会产生副作用:愿意跨部门承担难活的人吃亏,擅长对上汇报的人占优;长期看会削弱组织的协作意愿。这不是“人不行”,而是评价机制缺少跨线共同评价的结构与可核验的数据。
3. 信息孤岛导致的协作断裂
很多企业的矩阵协作仍停留在“群里派活、邮件同步、会后追进度”。这会带来三个直接后果:
- 任务链条不可追溯:谁在什么时候布置了什么任务、需求变更谁确认过、风险谁预警过,难以形成统一证据。
- 协作状态不可见:虚线经理不知道人员实际负荷;实线经理不知道下属被借调到哪些项目、占用程度如何。
- 冲突升级不可控:当项目延期或客户投诉出现,组织只能回到“各说各话”,冲突从业务问题升级为人事问题。
这里可以用一个类比点到为止:矩阵像多车道交通,没有路标与规则的多车道,不会更快,只会更堵。要让矩阵真正提升协作效率,必须把虚线协作从“沟通行为”升级为“系统能力”。
表格1:矩阵式管理常见痛点与数字化解法预期对照
| 痛点维度 | 典型表现 | 传统Excel/OA方式的局限 | HRMS“虚线部门”配置的解决思路 |
|---|---|---|---|
| 多头指挥 | 两个上级同时派活,员工靠猜优先级 | 难形成统一任务口径;变更不留痕 | 虚线部门绑定项目任务池与责任人;权限与派活入口受控 |
| 权责不清 | 虚线经理想管但无权,实线经理有权但不在场 | 依赖个人关系协调,冲突成本高 | 基于角色的权限隔离:谁能看、谁能评、谁能审批可配置 |
| 绩效失真 | 项目贡献难进入正式评价 | 项目评价与绩效表单割裂 | 绩效模块支持虚线评价参与与权重计算,形成证据链 |
| 资源不可见 | 借调人员负荷不透明,忙闲失衡 | 统计滞后、口径不一 | 以虚线部门/项目维度汇总占用、工时、产出与风险 |
| 合规风险 | 加班、指令、评价无记录易引发争议 | 记录分散,难以还原事实 | 全链路留痕:指令、确认、反馈、评价与审批可追溯 |
二、解构“虚线部门”:从组织图概念到系统化配置
要把矩阵做“可落地”,关键在于把虚线从一条线变成一组可配置、可执行、可回收的系统对象。换句话说:虚线不是画出来的,是“配置出来的”。
1. 多维汇报关系的数据建模
在人才管理系统(HRMS)里,“虚线部门”更像一个逻辑容器:不改变员工的劳动关系归属与薪酬发放口径,但在系统内建立项目/业务维度的协作归属,使员工同时具备:
- 主汇报关系(实线):用于组织架构树、编制与人事主数据、薪酬与职级等正式管理口径。
- 辅助汇报关系(虚线):用于项目任务、目标对齐、阶段评价、跨部门协作权限与数据汇总。
这一步的本质,是把“谁跟谁协作”从即时沟通变成主数据的一部分。当虚线关系被结构化记录,系统才能围绕它建立权限、流程与数据看板,否则虚线只能停留在组织图展示层,无法形成管理闭环。
图表1:典型矩阵式汇报关系(实线 vs 虚线)

过渡提醒:当“虚线归属”成为结构化数据后,下一步必然是回答——虚线经理到底能做什么、不能做什么。
2. 基于角色的权限边界隔离
矩阵失控的常见导火索不是“有虚线”,而是“虚线越界”。因此,虚线部门配置不能只做成员挂靠,必须同步完成角色权限的颗粒度划分,至少要覆盖三类权限边界:
- 可见边界(能看什么)
- 虚线经理是否能看到员工在项目中的目标、任务、进度、产出物?
- 是否能看到人事敏感字段(薪酬、调薪记录、绩效总评)?多数企业的合理做法是:项目线只看与项目交付相关的数据,不跨到薪酬隐私。
- 可控边界(能管什么)
- 虚线经理能否派发项目任务、发起评审、要求参加项目例会?通常应允许。
- 能否审批假勤、加班、费用?需要结合企业制度:有的企业允许项目维度费用由项目线审批,但假勤仍归实线。
- 可评边界(能评什么)
- 虚线经理能否参与绩效评价?参与到什么程度?是“意见输入”还是“评分权重”?
- 是否能对员工在项目中形成的行为(协作、响应、风险意识)给出结构化评价,并进入绩效校准?
这类权限划分的价值在于:把过去靠“人情协调”的边界问题,变成“系统配置 + 制度口径”的可执行规则。只要规则明确,冲突就更容易回到业务层面解决,而不是升级为组织政治。
3. 动态调整与生命周期管理
虚线部门通常与项目/专项行动绑定,天然具备生命周期:立项—组建—运行—收尾—复盘—解散。如果系统不支持生命周期管理,虚线关系会越积越多,最终造成两类问题:
- 关系污染:项目结束后虚线关系仍存在,导致消息仍推送、评价仍流入,影响后续管理判断。
- 协作疲劳:员工同时挂在过多虚线部门,通知与任务入口爆炸,反而降低效率。
因此,成熟的虚线部门配置需要支持:
- 快速组建:从人才库/技能标签/岗位族中批量选择成员;或按组织与角色一键导入。
- 运行期治理:成员变更、权限调整、跨部门借调比例记录、冲突升级通道(例如触发实线经理介入)。
- 自动回收:项目结项后,虚线权限自动撤销;数据归档到项目维度,供复盘与绩效追溯。
三、核心场景落地:用数字化功能破解三大管理难题(人才管理系统如何通过虚线部门配置解决汇报关系难题?)
虚线部门配置能否“值回票价”,不取决于组织图是否好看,而取决于是否在三个高冲突场景中真正降低成本:绩效分配、资源调度、合规风控。
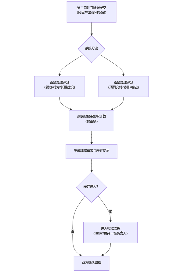
1. 绩效管理中的“权重锁”机制
矩阵里最需要被制度化的一句话是:谁的意见算数,以及算多少。如果企业只允许虚线经理“提意见”,但不赋予合理权重,项目线长期会认为“我背交付但没话语权”;如果虚线权重过大,职能线会认为“能力发展被短期交付绑架”。可落地的做法通常包括三层设计:
- 权重分配规则:按矩阵强度设置权重(例如均衡矩阵可用 50/50 或 60/40;弱矩阵可用 70/30)。关键不是数字本身,而是让权重成为制度口径,并在系统中锁定执行。
- 评价内容拆分:把绩效项拆成“交付贡献(项目维度)”与“专业能力/行为(职能维度)”,分别由虚线与实线主评,减少互相评价的盲区。
- 校准与争议处理:系统应支持当双方评分差异过大时触发校准流程(例如进入部门负责人/HRBP校准池),避免员工成为拉扯对象。
图表2:矩阵绩效评分流程(含权重计算)

边界条件也要说清楚:
- 若项目周期很短、人员临时支援(例如一周内的突击支持),直接引入绩效权重可能管理成本过高,更适合用“项目评价记录 + 年终参考”的轻量方式。
- 若项目线对人员投入拥有事实上的强控制权(例如大客户交付驻场),但仍不给虚线评价入口,往往会导致“项目线私下激励、正式体系失真”,反而加大内部不公平感。
过渡提醒:绩效解决的是“贡献怎么被承认”,但矩阵更高频的冲突来自“人怎么被分配”。
2. 可视化的资源负荷与调度
矩阵管理的现实痛点之一是:项目多、需求急,但关键人才永远只有那几位。虚线部门配置一旦打通,就能让资源调度从“拍脑袋借人”转向“看数据调度”。我们在实践中更看重三类可视化能力:
- 人员负荷视图:在虚线部门/项目维度查看成员占用比例、任务量、关键节点风险;同时在实线维度查看下属被哪些项目占用、占用多久。
- 技能与角色映射:虚线部门不仅是“挂人”,还应沉淀角色标准(例如解决方案架构师、测试负责人、数据标注负责人),便于下一次组建时快速定位。
- 冲突协商入口:当同一员工被多个虚线部门争抢,系统应提供“资源冲突”提示,并将协商记录留痕——避免冲突回到私聊。
这里有一个容易被忽视的反例:如果企业没有统一的项目分级(战略/重点/一般)与资源优先规则,仅靠系统可视化也可能变成“看得更清楚的争夺”。因此,资源调度的前置条件是:组织必须先定义资源优先级口径,并把口径嵌入虚线部门的审批与借调流程。
3. 全链路操作留痕与合规风控
矩阵并不天然带来合规问题,但它会放大“事实管理关系”的复杂度:谁安排了工作、谁要求了加班、谁进行了评价、谁做了否决。在争议场景下,如果企业只有零散聊天记录,很难还原管理事实。
虚线部门配置的“合规价值”体现在三点:
- 指令留痕:任务分派、需求变更、验收确认通过系统流转,形成时间戳与责任人链路。
- 评价留痕:虚线经理对项目贡献的评价结构化沉淀,既能支撑激励分配,也能在劳动争议中提供事实依据(注意:证据有帮助,但不等于自动胜诉,仍取决于制度与合同/员工手册口径)。
- 权限可审计:谁在什么时候拥有何种权限(查看、审批、评分)可追溯,避免“临时授权”带来的管理风险。
需要明确边界:虚线汇报通常不改变劳动合同主体与法定雇主义务,企业不能用“虚线关系”规避管理责任;反过来,虚线部门留痕也不应被用来做“无限追责”,而应服务于更清晰的责任分工与争议处置。
表格2:三大场景落地的系统配置清单
| 管理场景 | 关键配置项 | 权限控制要点 | 数据产出 |
|---|---|---|---|
| 绩效分配 | 虚线评价入口、权重锁、差异校准流程 | 虚线经理可评但不可改薪;评分口径与维度可追溯 | 加权结果、差异报告、校准记录 |
| 资源调度 | 虚线部门成员批量导入、占用比例、冲突提示 | 项目线可看负荷与交付数据;敏感人事字段隔离 | 负荷看板、占用明细、冲突协商留痕 |
| 合规风控 | 任务/变更/验收工作流、系统日志、权限审计 | 授权有期限;结项自动回收;访问行为可审计 | 指令链路、评价证据、审计报告 |
四、进阶展望:从“静态矩阵”走向“动态网络”
虚线部门配置解决的是“矩阵如何跑起来”,而下一阶段的问题是:当组织更敏捷、项目更碎片化,虚线关系能否做到更动态、更智能、更低摩擦。
1. AI驱动的智能推荐
在不少企业里,组建虚线团队依赖少数管理者的“熟人清单”,容易造成两类偏差:关键人才过载、隐性高潜被忽略。更前沿的做法是把虚线部门与人才画像打通,让系统在立项时提供“建议名单”,参考因素包括:
- 技能标签与过往项目经验匹配度
- 近期负荷与可用窗口
- 跨部门协作评分、交付稳定性
- 项目风险类型与所需治理角色(例如合规、信息安全、质量)
但也要防止“算法替代决策”的误用:AI推荐适合作为候选池,而不是自动指派。尤其在涉及竞业、保密、合规隔离的场景,仍需人工审核。
2. 组织网络分析(ONA)的融合
当虚线部门运行一段时间后,系统会沉淀大量协作数据:谁在跨部门协作中被频繁依赖、哪个环节响应最慢、哪些接口人是瓶颈。把这些数据用于组织网络分析(ONA),能帮助企业做两件事:
- 识别隐性关键节点:并非所有关键协作者都有头衔,ONA能把“实际影响力”从关系网中识别出来,反向用于培养与激励。
- 定位协作堵点:例如某职能团队被多个项目拉扯,导致整体响应变慢;或某审批节点成为项目普遍延期的共同原因。
需要提醒的是:ONA在国内落地要非常谨慎,必须做好隐私与使用边界管理,避免被员工理解为“监控协作”。最佳实践通常是只分析“业务协作元数据”(任务流转、节点耗时等),不采集个人通讯内容。
3. 管理文化的重塑
工具能把规则固化,但矩阵最终仍需要管理者形成新的协作习惯:跨线谈判、冲突调解、以结果为导向的目标对齐。我们观察到,虚线部门配置在一些企业失败,往往不是系统不好,而是配套机制缺位,例如:
- 没有发布虚线协作公约(派活边界、响应时效、升级路径)
- 没有为直线经理定义新角色(从“单线管人”转为“资源守门与能力发展”)
- 没有建立项目结项复盘机制(导致虚线关系只消耗、不沉淀)
这一部分可以用一个类比点到为止:系统像把“协作规则写进了路标”,但司机仍要学会按规则开车。企业需要在制度、能力与激励上同步升级,虚线部门配置才能持续释放组织效能。
结语
回到开篇问题:人才管理系统如何通过虚线部门配置解决汇报关系难题?答案并不神秘——把虚线从“口头协作”变成“系统化的权责与证据”,让派活、评价、调度、追溯都有统一入口与边界。
给HR与业务负责人更可执行的建议如下(按落地优先级排序):
- 先定口径再上系统:用一页纸明确实线/虚线各自负责什么(派活、审批、评价、资源),把争议点提前写清楚。
- 把虚线做成“可配置的权限包”:围绕可见、可控、可评三类权限配置,避免“虚线越界”引发对抗。
- 绩效先解决“算数问题”:为虚线评价设置制度入口与权重锁,配套差异校准流程,避免贡献无法兑现。
- 用数据治理资源占用:上线虚线负荷看板与冲突提示,把“借人协商”从私聊拉回到可追溯流程。
- 设置生命周期与退出机制:项目结项即解除虚线关系、权限自动回收、数据归档复盘,防止虚线关系无限堆积。





























































