-
行业资讯
INDUSTRY INFORMATION
【导读】 HR系统的“有备份”并不等于“能恢复”。2026年,薪酬、个税、社保与员工主数据一旦中断,影响的不只是IT可用性,更直接触发劳动争议、合规审计与组织信任风险。本文以HR系统应急预案为主线,用RTO与RPO把灾备能力翻译成业务指标,给出分级模型、技术落地路径与演练治理闭环,帮助HRD/CHO与IT、法务在同一张表上对齐目标。
企业在谈灾备时常陷入一个现实矛盾:合同里写着“每日备份”“异地容灾”,但一旦发薪日前夕遇到云区域故障、勒索攻击或误删,恢复窗口往往被低估——不是恢复不了,而是恢复不及时;不是没有数据,而是数据无法被证明“可用、可核对、可追溯”。这也就引出了一个更尖锐的问题:RTO与RPO如何设定才算够用?以及,你的数据备份策略真的够用吗?
一、认知重塑——从“有备份”到“够恢复”的跨越
备份是动作,恢复是结果;在HR系统里,RTO与RPO不是技术口径,而是业务能否按期履约的边界条件。只要把“故障当天员工最关心的三件事”摆上台面,很多企业会发现:自己买到的是备份能力,缺的是恢复能力与验证能力。
1. RTO/RPO的HR业务释义(数据备份策略真的够用吗:先把指标翻译成人话)
讨论RTO(恢复时间目标)与RPO(恢复点目标)时,很多组织默认由IT给一个数字,再让HR“接受”。从实践看,这个顺序经常反了:应当先由HR把业务不可中断的环节拆出来,再把它们转换成RTO/RPO要求,最后才是技术实现与预算评估。
- RTO在HR场景的含义:从故障发生到“关键业务重新可办理”的最长容忍时间。HR系统的“可用”不等于“能登录”,而是至少能完成关键链路,例如:
- 发薪:薪资核算、审批、发放指令生成、银行/资金系统对接
- 合规:个税申报数据导出、社保增减员、离职证明/劳动合同关键字段可查询
- 风险控制:员工银行卡/手机号变更的审批与留痕可验证
若RTO被设成4小时,但故障恰好发生在发薪与个税申报窗口,业务风险会被放大——延迟发薪不仅是内部抱怨,更可能演变为劳动争议与监管问询。
- RPO在HR场景的含义:系统最多允许丢失的数据时间窗口。它对应的是“这段时间内发生的业务动作是否允许消失”。例如:
- RPO=1小时:可能丢失近1小时新入职资料、调岗审批、薪资变更指令
- RPO=15分钟:在高频入离职、临时用工较多的组织里更接近现实需求
- 逻辑RPO≈0:更强调关键交易不丢(如薪资、个税、主数据变更)——这通常需要日志级同步与一致性控制,而不是“每天备份一次”的文件级拷贝
一个可检查的判据是:把HR系统按“员工旅程”切片。若系统宕机,员工最优先要办什么?通常是三类:钱(薪酬/报销/福利)、身份(在职/离职/合同/证明)、安全(账号与敏感信息变更)。这三类流程对RTO/RPO的要求往往明显严于“普通办公系统”。
提醒一句:如果企业同时使用多个HR子系统(考勤一套、薪酬一套、招聘一套),RTO/RPO必须按端到端流程定义,否则单系统达标也可能在集成链路上失效。
图表1 HR系统故障后的应急响应时序(示意)

2. 当前备份策略的三大“隐形杀手”
在我们观察的故障复盘中,真正导致RTO超标的,往往不是“没有备份”,而是三类隐蔽问题叠加,把恢复时间从“计划的30分钟”拖成“实际的半天”。
- “僵尸备份”:备份存在但不可恢复
常见原因包括:备份介质损坏、备份格式/版本升级后不兼容、加密密钥失效、权限策略变更导致无法读取、恢复脚本依赖某位工程师的个人电脑。
可检查的机制是:任何备份都应至少满足三条——能恢复、恢复后能跑业务、跑业务后能对账。只验证第一条的备份,在HR系统里风险很高,因为薪酬、个税、社保都要求口径一致。 - “全量或全无”:所有数据用同一RTO/RPO标准
HR数据天然分层:同样是“HR系统数据”,薪酬计算结果、员工主数据变更日志、简历附件、历史绩效评语的业务价值与合规敏感度完全不同。
统一用“每天全量备份、RPO=24小时”会出现两种副作用:- 对关键链路不够用:发薪窗口内1小时的主数据变更丢失,会直接影响薪资与个税口径;
- 对非关键数据太昂贵:把大量附件、历史图片按同样频率备份,成本上升但对RTO无贡献。
- “SaaS黑盒”:过度相信SLA,忽视企业侧损耗
即使厂商承诺RTO=1小时,企业侧仍可能因为VPN/专线拥塞、SSO/IAM配置异常、权限回收机制缺陷、关键岗位不在岗导致“无法执行切换步骤”。
换句话说:SLA给的是“服务端能力”,而真正影响业务连续性的,是“端到端路径”。如果应急预案只写“联系厂商恢复”,没有写清楚企业内部的决策链与替代流程,RTO通常会被动拉长。
过渡提醒:当我们把问题从“备份做没做”改成“RTO/RPO能否被证明达标”,接下来就必须进入分级设定,否则任何一条都无法落地。
3. 合规视角下的紧迫性
2026年的HR系统灾备,不再是“最佳实践建议”,而是被合规与审计持续推着走。这里至少有三层压力会把RTO/RPO推向更可验证的标准:
- 个人信息保护与最小必要:员工身份证号、银行卡、薪资、健康与家庭信息等属于敏感个人信息或高风险个人信息处理活动。一旦发生恢复过程中的数据泄露、备份文件被窃或访问控制失效,企业很难以“我们有备份”作为抗辩理由,反而会被追问:是否采取必要措施、是否具备审计追溯、是否及时告知与处置。
- 等保与关键信息系统要求的落地:不少集团型企业的HR系统(尤其是覆盖全员主数据与薪酬支付链路的)会被纳入更高等级的信息系统管理要求。即便不讨论具体条款编号,审计关注点也高度一致:
- 灾备体系是否覆盖关键数据与关键链路
- 是否有定期演练记录、是否能复现
- 发生故障时,是否能证明恢复点与数据一致性
- 劳动关系与薪酬履约:薪酬延迟的风险具有“低概率但高后果”特征。对HR而言,最麻烦的并不是一次宕机,而是宕机导致工资未能在预期窗口到账,进而触发员工集中投诉、劳动监察介入、媒体关注与雇主品牌受损。
这一点决定了:薪酬链路的RTO/RPO必须优先级最高,且要有替代路径(如备用发薪通道与可核对的数据快照)。
二、策略构建——RTO与RPO如何设定才算够用?基于业务价值的分级模型
并非所有HR数据都“同等关键”,用业务影响分析(BIA)做分级,是把成本、风险与技术能力放到同一张账上的方法。分级的意义不在于写出更漂亮的指标,而在于让资源投入集中到最容易“出大事”的链路上。
1. HR业务模块的四象限分级法
做分级前,先给一个操作性强的判断口径:若某模块故障会在24小时内引发(资金损失/合规处罚/大规模业务停摆/员工集中投诉)之一,就应进入更高等级。据此,我们通常把HR系统分成三个层级(企业也可扩展到四级或五级,但不建议一开始就过细)。
表格1 HR业务模块RTO/RPO分级建议表(示例)
| 分级(Tier) | 典型模块/数据 | 业务影响(可检查) | 建议RTO | 建议RPO | 常见技术实现路径 |
|---|---|---|---|---|---|
| Tier 1 关键核心类 | 薪酬核算与发放、个税申报接口数据、员工主数据变更日志、权限/账号关键变更 | 发薪延迟、申报逾期、主数据错乱导致连锁错误;审计追溯要求高 | ≤15–30分钟 | ≈0–5分钟(逻辑口径) | 同城高可用/双活、日志级复制(CDC/CDP)、不可篡改审计日志 |
| Tier 2 高频运营类 | 考勤汇总、请休假审批、入离职手续、招聘面试流程 | 业务排队积压、用工安排混乱;可短期人工兜底 | ≤2小时 | ≤15分钟 | 异步复制+定时快照、队列补偿、关键表增量备份 |
| Tier 3 低频分析类 | 绩效报表、人才盘点、历史档案查询、组织分析 | 决策延迟但短期不致命;多为查询与分析 | ≤24小时 | ≤1小时/24小时(视更新频率) | 冷备+对象存储版本控制、离线数仓再生成 |
分级的关键不是“给出一个数字”,而是明确数据与流程的最小可交付集合。例如:Tier 1在故障接管后,不一定要恢复所有报表与前端体验,但必须保障发薪口径可核对、审批链可闭环、关键变更可追溯。这是一种“优先恢复关键能力”的策略,比追求全功能瞬时恢复更符合成本与现实。
2. 量化容忍度——如何与法务/业务部门对齐
RTO/RPO最常见的失败模式,是HR与IT讨论“分钟数”,法务与财务讨论“风险”,彼此无法互相换算。更有效的做法是:用问题把“容忍度”量化出来,形成跨部门可签字的目标。
- 与财务对齐:把RTO绑定发薪窗口
可用问题清单:- 发薪指令最晚什么时候必须生成并提交?(例如T日18:00前)
- 若延迟到账,现金流、银行批量代发、员工投诉会在多久后明显上升?(例如延迟2小时开始集中工单)
- 是否存在备用发薪机制(备用系统/人工导出模板/备用审批)?能覆盖多少比例员工?
把答案转成RTO:如果“最晚18:00必须提交”,且故障发生在17:00,那么RTO就不可能是4小时。
- 与法务对齐:把RPO绑定可证明性与争议成本
可用问题清单:- 哪些字段丢失会直接导致合规风险?(银行卡、税务身份、劳动合同关键条款、离职时间等)
- 丢失后能否通过外部凭证重建?重建需要多久、谁负责、是否可被员工认可?
- 发生数据回滚时,如何向员工证明“数据未被篡改”?
把答案转成RPO:若某字段丢失会引发争议且不可核对,那么RPO就应趋近于0(至少对该字段的变更日志)。
- 与业务负责人对齐:把RTO/RPO写成“业务结果”
例如把“RTO=30分钟”改写为:- 故障发生后30分钟内,HR必须能完成:发起发薪审批、导出个税申报数据、冻结敏感信息变更入口并留痕
这种写法能直接用于演练验收,也能避免“系统起来了但业务跑不起来”的争议。
- 故障发生后30分钟内,HR必须能完成:发起发薪审批、导出个税申报数据、冻结敏感信息变更入口并留痕
提醒一句:分级不是一次性的。组织结构调整、并购、用工模式变化(外包/劳务派遣/灵活用工增加)都会改变业务影响,应至少每年复核一次Tier划分。
图表2 BIA到RTO/RPO设定的流程图(可直接落地为项目计划)

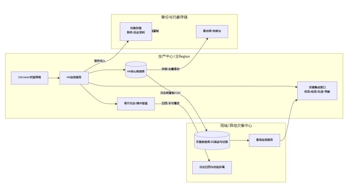
3. 混合云架构下的策略组合
2026年较常见的现实是:HR系统并非“一朵云解决所有问题”。集团可能同时存在SaaS人事、第三方考勤、财务共享、企业微信/钉钉流程、自建数据中台。此时RTO/RPO策略必须组合使用,而不是要求所有系统达到同一个标准。
一种可控的组合方式是“核心数据强一致、边缘数据可延迟”:
- 核心数据(Tier 1)优先保证一致性:员工主数据、薪酬核算输入输出、税务申报口径表、权限与审批日志。对这部分数据,应优先选择:
- 日志级复制/连续数据保护(减少RPO)
- 同城高可用或双活(减少RTO)
- 不可篡改审计与对账机制(减少争议成本)
- 非结构化附件与历史资料(偏Tier 3)控制成本:简历PDF、体检扫描件、培训视频等,可采用对象存储版本控制、生命周期管理与更低频的跨地域复制。这里的关键不在于RPO极小,而在于:
- 数据访问权限清晰
- 恢复时能快速定位与批量回滚
- 与个保合规匹配(加密、脱敏、最小必要)
- 集成链路单独设定恢复策略:例如HR到财务的发薪接口、到税务的申报接口、到门禁/考勤的组织同步。如果只看HR系统本身,RTO可能达标;但接口断了,业务仍然中断。因此建议把关键接口纳入Tier 1或Tier 2,并明确“补偿机制”(如消息队列重放、失败重试、差异对账)。
三、技术落地——构建“可验证”的灾备技术体系
技术体系的价值不在于堆配置,而在于把“承诺的RTO/RPO”变成“可验证的恢复结果”。2026年的趋势很明确:灾备正在从定时备份,走向日志级保护、自动化切换与演练常态化;对HR系统而言,关键是选对层级、选对验证方法。
1. 从冷备到热备——技术架构的演进
把技术方案放到同一维度比较时,我们建议用两个维度:恢复时间(影响RTO)与恢复点精度(影响RPO),再叠加一个经常被忽略的维度:一致性与可对账能力。
- 传统定时备份(离线冷备)
优点:成本低、实现简单;
局限:RPO受备份频率限制,且恢复过程依赖脚本与人工操作,RTO不稳定;更重要的是,恢复后常出现“系统能起但口径不一致”,需要二次对账。 - 快照/增量备份(介于冷备与热备之间)
能把RPO从“天”压到“小时/分钟”,但仍要面对一致性问题:若应用与数据库之间存在分布式事务或多系统写入,单点快照未必能代表业务一致状态。 - 连续数据保护/日志级复制(趋近逻辑RPO≈0)
通过捕获变更日志(而非仅拷贝文件),能在故障时回放到最近一致点;这类方案更适合Tier 1的薪酬与主数据变更。但边界也要说清:- 需要严格的时钟同步、网络带宽与延迟控制
- 对跨系统一致性仍需“业务补偿”与对账(特别是HR到财务的发薪接口)
- 双活/多活(主要压RTO)
双活的核心是快速切换与持续可用,但它不是“万能药”。若应用层的配置、IAM、第三方接口未同步,切换后仍可能出现“能登录但关键流程不可用”。因此双活必须搭配:配置管理、密钥与证书同步、以及演练验证。
到这里可以看到一个规律:RPO越小,越依赖日志与一致性;RTO越小,越依赖架构冗余与自动化切换。企业无需盲目追求全系统双活,但Tier 1链路必须做到“可证明的低RTO与低RPO”。
2. SaaS模式下的灾备责任共担模型
SaaS并不意味着企业可以把应急预案外包出去。更现实的说法是:厂商与企业各自负责一段链路,任何一段掉链子,最终RTO/RPO都会被拉长。
- 厂商通常负责:应用服务、数据库层的备份与复制、基础设施容灾、平台监控告警、部分恢复操作自动化。
- 企业必须负责(经常被忽略):
- 接入与身份链路:专线/VPN、SSO、MFA、账号应急策略;
- 权限与流程配置:关键审批人缺岗如何替换、紧急放行与冻结策略;
- 数据导出与对账能力:最低限度的数据快照、应急模板、与财务/税务系统的口径校验;
- 沟通与法律动作:员工通知、证据留存、外部监管应对口径。
一个容易踩坑的点是:企业在SaaS上做了大量定制流程与三方集成后,实际RTO/RPO会从“厂商承诺”滑向“企业自担”。因此建议把集成清单写进应急预案,把每条接口的降级与补偿策略写成可执行步骤,而不是一句“通知厂商处理”。
3. AI驱动的预测性恢复与自动化演练
如果说过去的灾备像“年检”,2026年更接近“持续体检”:用自动化与智能化,把演练与验证从半年一次变成常态化动作。AI在这里的价值并不是替你恢复系统,而是把“不可见的风险”提前暴露出来。
- 备份完整性与可恢复性检测:自动抽样做校验恢复(如恢复到隔离环境)、校验关键表数量、校验校验和与权限可读性。
- 预测RPO超标风险:当业务写入突增、同步延迟增大、存储逼近阈值时,提前告警,避免在发薪窗口突然爆雷。
- 自动生成演练报告:把演练步骤、耗时、恢复点、差异对账结果固化成审计材料,降低“演练靠人记、报告靠补写”的不确定性。
需要提示的边界是:AI能力必须建立在“高质量日志与指标采集”之上;如果监控指标缺失或权限日志不全,所谓“智能演练”只能得到不可靠的结论。
表格2 传统灾备方案 vs 现代灾备方案对比(面向HR系统)
| 维度 | 传统方案(定时备份/冷备为主) | 现代方案(日志级保护+自动化演练) |
|---|---|---|
| 典型RPO | 24小时/数小时 | 分钟级,关键链路可趋近0(逻辑) |
| 典型RTO | 小时级到天级(受人工影响大) | 分钟级到小时级(切换与恢复自动化) |
| 一致性与对账 | 恢复后常需人工核对,争议成本高 | 恢复点可验证,差异可追溯、可回放 |
| 演练方式 | 低频、偏文档化,依赖个人经验 | 可脚本化、可回放、可沉淀为Runbook |
| 成本结构 | 初期低、故障时成本不可控 | 初期投入更高,但可预测、可度量 |
| 适配HR场景 | 适合Tier 3资料类数据 | 适合Tier 1薪酬/主数据与关键接口 |
图表3 混合云架构下的HR灾备拓扑(示意)

四、治理闭环——你的数据备份策略真的够用吗?把RTO/RPO纳入HR运营生命周期
灾备不是一次性的项目交付,而是一套持续运行的管理机制:目标有人签、流程有人跑、演练有记录、复盘能改进。对HR系统应急预案而言,真正的分水岭是——故障发生时,能否按Runbook执行到“业务可交付”,并在事后拿出可审计证据。
1. 制定“实战级”应急预案
很多预案失败在同一个点:写得很全,但无法执行。实战级预案要具备三个特征:倒计时、角色清晰、替代路径。
- 倒计时:以Tier 1链路为中心,把RTO拆成阶段目标。例如RTO=30分钟,可拆为:
- T+5分钟:完成故障分级(P1/P2)、启动应急群组、冻结敏感变更入口
- T+15分钟:完成切换决策(同城/异地/降级)、确认备用发薪数据口径
- T+30分钟:验证发薪/主数据变更/审计日志三条最小链路可用
这种写法能让演练验收变得可操作,而不是“系统恢复了就算赢”。
- 角色清晰:至少明确四类责任人:HR业务负责人(对业务结果负责)、IT(对技术切换负责)、法务合规(对风险处置与证据链负责)、对外沟通负责人(对员工与管理层通告负责)。
- 替代路径:预案必须承认一个现实:部分故障无法在目标RTO内完全恢复全部功能。因此要预先定义“降级可运行态”,例如:
- 发薪:启用备用发薪通道,使用上一次校验过的主数据快照+增量变更对账
- 入离职:启用离线模板+后补录机制,并明确补录审批与审计规则
- 敏感变更:故障期暂停自助变更,改为双人复核的临时流程
提醒一句:替代路径如果没有事先演练,很容易在真实故障中因为权限、数据口径或审批链断裂而失效。
2. 常态化演练机制
演练的目标不是“证明我们很强”,而是“尽早发现我们哪里会失败”。因此演练机制建议分两层,分别解决“认知一致”与“技术可行”:
- 桌面推演(建议每季度):以场景为单位推演决策链,例如“发薪日前一天勒索攻击”“厂商区域宕机”“误删主数据表”。桌面推演要输出两个结果:
- 决策链是否清晰(谁拍板切换、谁批准降级)
- 沟通链是否可用(员工通知模板、管理层汇报口径、证据留存)
- 技术实战演练(建议每半年或按监管要求):必须在隔离环境或经批准的窗口中,做接近真实的切换与恢复验证,并留存:恢复点、耗时、差异对账结果、关键链路截图与日志。
对HR系统而言,实战演练至少要覆盖:薪酬链路、主数据变更日志、关键接口(财务/税务)的补偿与对账。
一个常见反例是:只演练“数据库恢复成功”,不演练“发薪口径对账成功”。前者只能证明技术动作完成,后者才能证明业务结果可交付。
3. 复盘与持续优化
每次演练或真实故障之后,最有价值的不是“写一份复盘报告”,而是把复盘变成三类可追踪的改动,并纳入下一轮计划:
- 指标校准:若多次演练表明RTO无法达标,要么提升技术能力(自动化切换、日志复制),要么调整业务设计(降级策略、备用发薪流程),而不是继续沿用不可实现的数字。
- Runbook更新:把“当时靠某人经验解决的步骤”固化为可执行脚本与权限清单,减少关键人风险。
- 供应商与SLA再谈判:用演练数据反向校验厂商承诺与企业侧配置差距,明确哪些是厂商问题、哪些是企业侧问题,并把改动写进合同与考核。
过渡提醒:当治理闭环跑起来后,RTO/RPO就不再是纸面承诺,而是一组可以被演练与审计反复验证的运营指标。
结语
回到开篇的问题——RTO与RPO如何设定才算够用?答案不在某个“行业标准分钟数”,而在于:你的HR系统是否能在关键场景下,把薪酬与主数据等核心链路恢复到“可办理、可对账、可追溯”的状态,并且这件事被演练证明过。
给HR负责人、IT负责人一组可以立刻执行的建议(建议按两周内完成第一轮自查):
- 做一次“发薪链路倒推”的BIA:把发薪、个税、主数据变更、关键接口列成最小可交付集合,倒推RTO与RPO,并形成跨部门签字版目标。
- 按Tier分级改造备份策略:Tier 1用日志级保护与更高可用架构;Tier 3用低成本对象存储与版本控制,避免“一刀切”。
- 把“恢复点验证”写进演练验收:不只验证系统能起,还要验证薪酬口径、主数据一致性与接口对账结果可复现。
- 补齐企业侧责任链:检查SSO/IAM、关键审批人替补、应急权限、备用发薪通道与员工沟通模板,避免SaaS黑盒带来的RTO损耗。
- 用演练数据反向更新SLA与Runbook:把“演练耗时、差异项、修复措施”沉淀为下一轮优化清单,让RTO/RPO成为可运营的指标,而非一次性的项目交付物。





























































