-
行业资讯
INDUSTRY INFORMATION
【导读】 高科技公司选HR数据分析系统,真正的分水岭往往不在“功能多不多”,而在售后二次开发能力是否可持续、可审计、可升级。本文回答如何评估HR数据分析系统售后二次开发能力?并拆解6个可量化指标,附POC验证方法与合同条款抓手,适合CHRO、HRD、CIO与采购团队联动决策。
不少公司在选型阶段容易把“能做定制”理解为“有开发团队即可”,上线后才发现:接口不稳、升级冲突、日志不可追溯、交付物不完整,最终形成持续的技术债与协作内耗。更现实的是,高科技企业组织变化频率高(BU拆分、矩阵汇报、项目制用工、股权激励与薪税规则迭代),HR数据分析的价值要靠持续迭代才能兑现——如果二次开发不可控,数据分析就会从“洞察引擎”退化为“报表堆叠”。
一、为什么高科技公司必须关注“二次开发”?
高科技企业的HR场景天然更“非标”,标准化SaaS往往只能解决通用事务,真正影响组织效率与人才决策的那部分需求,必须依赖可持续的二次开发与扩展能力。把它当作“售后加分项”,通常意味着把未来三年的变更成本留给自己消化。
1. 业务复杂性:标准功能覆盖不了“组织真实运行方式”
从实践看,高科技公司的组织运行不是一条直线流程,而是多条流程交织:矩阵制汇报、项目制资源调度、研发工时与人效联动、专家序列与管理序列并行、跨地合规差异叠加。HR数据分析系统如果只提供固定口径的报表(如人力结构、离职率、编制执行),很难支撑管理层真正想回答的问题,例如:
- 研发团队的“关键岗位空缺”是否已经影响交付节奏(要联动项目排期与技能标签)
- 某条产品线的离职风险上升,到底是薪酬外部竞争力下降,还是组织负荷变化(要做多变量关联)
- 专家序列晋升是否带来跨团队协作效率提升(要接入协作与项目行为数据,并自定义指标口径)
这些问题的共同点是:指标口径与数据来源会随业务迭代而变化。没有二次开发能力,系统只能“按产品设计的方式”回答问题,而不是“按企业经营的方式”建模。
2. 数据集成刚需:研发与业务系统不打通,分析只能停在HR域内
高科技企业的人才关键行为往往发生在HR系统之外:Jira/禅道的任务流转、GitLab的代码提交、知识库的沉淀、工单系统的响应、实验平台的项目记录等。要把“人”与“业务结果”连接起来,HR数据分析系统至少要具备两类扩展能力:
- 稳定的对接能力:API覆盖、鉴权、限流、异步、回调、错误重试机制要可用;
- 可持续的数据建模能力:不仅能“拉数据进来”,还要能在系统内形成可复用的主数据、标签、指标体系与权限口径。
如果接口能力弱,通常会出现两种后果:要么靠人工导数(延迟高、口径乱),要么靠临时中间件/RPA(维护成本高、责任边界不清),最后变成“能看但不敢用”的看板。
3. 合规与风控:二次开发不是“做功能”,是“管风险”
高科技企业更常面临三类风险约束:跨区域用工政策差异、数据安全与个人信息保护要求、涉密或关键岗位的权限控制。二次开发如果缺乏审计与权限边界,会直接带来治理风险,例如:
- 调试日志包含薪酬明细或身份证号,落在供应商侧不可控存储
- 自定义报表权限配置不当,导致敏感指标在组织内“横向可见”
- 变更未走审批链,指标口径被悄然修改,经营分析失真
这里可以用一个简单类比(本部分唯一类比):二次开发能力更像“持续交付体系”而不是“加装功能”——它要求每一次变更可追溯、可回滚、可验收。
表格1:标准SaaS功能 vs. 高科技企业典型定制需求对比表
| 功能模块 | 标准SaaS能力范围(常见) | 高科技企业典型定制场景(高频) |
|---|---|---|
| 考勤/工时 | 固定班次、标准假期、通用加班规则 | 研发项目制工时归集;按项目/客户计费;跨地弹性办公规则 |
| 薪酬/薪税 | 固定薪资项、通用个税计算 | 期权/限制性股票行权与税务口径;多地社保基数联动;补贴规则热更新 |
| 绩效/目标 | 统一周期、标准评分表 | 矩阵绩效归因;项目里程碑权重;专家序列差异化评价模型 |
| 组织/岗位 | 标准组织树、岗位字典 | 多汇报线、虚拟项目组;技能标签体系;关键岗位继任模拟 |
进入下一部分,我们把“二次开发能力”拆成可验收的指标,避免只听供应商口头承诺。
二、如何评估HR数据分析系统售后二次开发能力?六大关键指标深度拆解
评估二次开发能力,建议把问题拆成三层:技术底座是否可扩展、开发效率是否可控、服务保障是否可持续。下面6个指标分别对应“能不能扩、扩得快不快、扩完稳不稳”。
1. 指标一——API开放完备性与稳定性(技术底座)
API不是“有没有”的问题,而是“覆盖是否完整、调用是否稳定、权限是否细粒度、错误是否可治理”。对HR数据分析系统而言,API决定了你能否把外部数据接入、能否把分析结果回写到流程里形成闭环(例如触发经理面谈任务、触发培训推荐、触发编制调整审批)。
建议验证点(POC可操作)
- 覆盖:组织、人员主数据、岗位、合同、薪酬结果、绩效结果、招聘流程、学习记录等是否均可读写
- 规范:是否提供OpenAPI/Swagger文档;是否有版本号与废弃策略
- 安全:是否支持OAuth2.0/企业统一身份;是否支持RBAC并可扩展到更细粒度(例如按成本中心、按角色、按数据域)
- 稳定:P95响应时间、超时策略、限流策略、幂等机制、异步任务与回调机制是否明确
- 可观测:是否提供调用日志、TraceID、错误码字典、告警对接能力
常见反例与边界条件
- 反例:接口数量很多,但关键对象(如薪酬明细、绩效校准结果、标签体系)只能“读不能写”,导致你无法把外部模型的结果回写到系统,闭环断在最后一步。
- 边界:如果企业短期内不打算对接研发系统,只做HR域内分析,该指标权重可下调;但一旦计划做“人效联动”,API稳定性就是硬门槛。
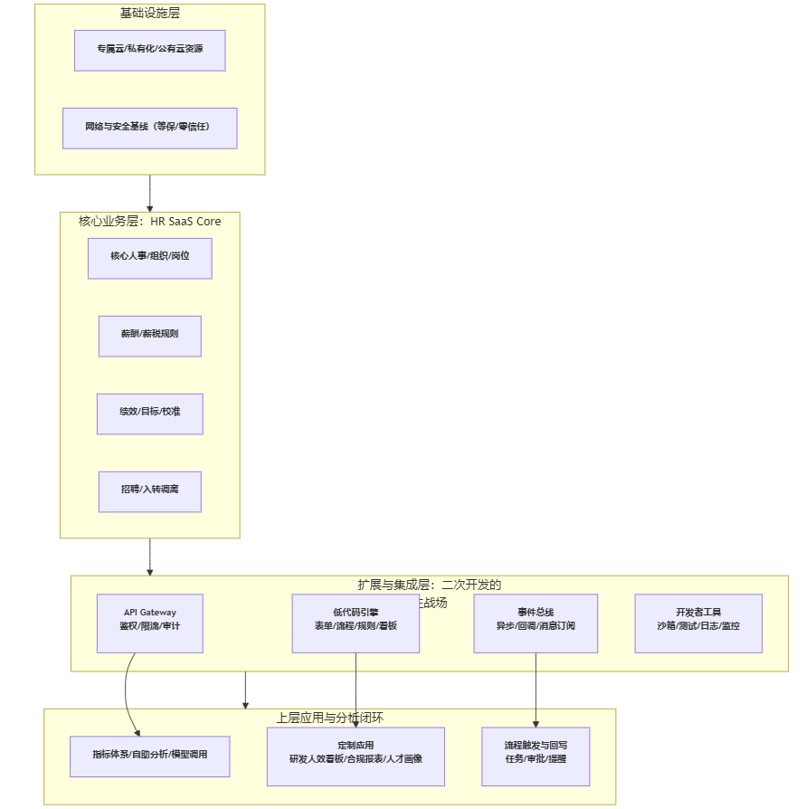
图表1:HR数据分析系统的扩展能力分层架构(可组合式视角)

2. 指标二——低代码/无代码平台的配置深度(开发效率)
很多供应商会把“可配置”包装成“可扩展”,但高科技公司更需要可控的扩展:70%的常规变更由业务侧自助完成,30%的关键变更走受控开发。低代码平台能否落地,关键不在页面是否好看,而在能力边界是否清晰:字段、流程、规则、指标口径、权限能否在平台内完成,且不破坏主版本升级。
建议验证点(让HRBP直接上手)
- 字段:是否支持跨对象的自定义字段、枚举字典、校验规则、默认值、计算字段
- 流程:是否支持条件分支、并行会签、超时催办、外部系统回调、流程版本管理
- 指标:是否支持自定义指标口径(例如离职率分母口径、试用期转正定义),并能与权限体系绑定
- 可复用:是否支持模板化(例如按BU复制流程、按区域复用规则)
- 权限:配置权限是否可分级(HR可配流程,IT可审脚本,安全可审日志)
常见反例与边界条件
- 反例:所谓低代码只能做“表单+简单审批”,遇到复杂规则(如研发工时按项目拆分、跨月结转、不同角色加班口径)就必须回到供应商排期开发,交付周期立刻失控。
- 边界:如果企业内部有成熟的中台/低代码平台,也可以选择“系统提供API + 企业自建低代码”,但前提是供应商愿意开放关键对象与事件。
3. 指标三——版本兼容性与热升级机制(技术底座)
二次开发最怕的不是“做不出来”,而是“升级就坏”。高科技公司组织变更快,系统也必须跟着升级:安全补丁、合规规则、产品功能迭代都需要主版本更新。如果定制能力与主版本耦合过深,每次升级都要返工测试甚至重写,TCO会在第二年迅速抬升。
建议验证点(要求供应商给出机制而不是承诺)
- 定制隔离:定制逻辑是否运行在隔离层(扩展点/插件机制/微服务)而非直接改核心代码
- 升级策略:是否提供升级影响分析(哪些API变更、哪些字段废弃、迁移路径是什么)
- 灰度与回滚:是否支持灰度发布、回滚预案、双写或兼容期
- 自动化测试:是否提供回归测试基线,能覆盖关键业务路径(入职、调薪、发薪、绩效结转等)
常见反例与边界条件
- 反例:供应商说“支持升级”,但实际升级后发现自定义字段不再参与权限过滤,自定义报表口径失效,问题定位只能靠人肉排查。
- 边界:如果选择私有化部署并长期冻结版本,升级风险降低,但安全补丁与合规变化会反向变成内部压力;这类策略更适合高度涉密且变更极少的单位,不适合大多数高速增长的科技公司。
4. 指标四——安全审计与数据主权合规(安全保障)
二次开发往往意味着更高权限、更深数据触达、更复杂的数据流转。没有审计与数据主权设计,系统越“可开发”,风险越“可放大”。对于HR数据分析系统,至少要把三件事讲清楚:数据存放在哪里、谁能访问、访问后能否追溯。
建议验证点(尽量要求可现场演示)
- 环境:开发/测试/生产是否隔离;沙箱数据是否脱敏;是否支持专属云或私有化
- 审计:配置变更、权限变更、接口调用、数据导出是否全量留痕,是否可按人/按时间/按对象追溯
- 数据出境:如涉及跨境协作,是否具备数据出境评估、数据分级分类、加密与密钥托管方案
- 调试与运维:远程诊断是否受控(白名单、审批、时间窗);日志落盘位置与保留周期是否可配置
常见反例与边界条件
- 反例:为了排查问题,供应商让客户上传全量数据库备份到其工单系统;这在很多企业内控框架下是不可接受的。
- 边界:若企业数据治理成熟(已有统一DLP、统一审计平台),可要求系统对接企业审计与告警体系;反之,应优先选择自带完善审计能力的平台,避免把治理责任完全压在内部团队。
5. 指标五——文档质量与开发者生态(开发效率)
二次开发能否规模化,文档与生态决定上限。很多选型失败案例并不是“技术做不到”,而是“没有可靠的开发者体验”:文档滞后、示例缺失、错误码不全、沙箱不可用,最终导致每个需求都变成一次探索式开发。
建议验证点(把“可开发”变成“可交付”)
- 文档:是否有清晰的对象模型、字段解释、权限说明、分页/限流策略、错误码与处理建议
- 示例:是否提供真实可跑的SDK/示例工程(含鉴权、订阅、回调、重试)
- 沙箱:是否提供可长期使用的测试环境,能模拟生产权限与数据结构
- 工单与社区:是否有明确SLA;是否有技术答疑渠道;是否有版本变更公告机制
- 交付规范:是否提供标准的交付物清单(设计说明、接口清单、测试报告、上线回滚方案)
常见反例与边界条件
- 反例:文档写得很全,但半年不更新;接口已变更,开发团队只能靠抓包试错,成本与风险都不可控。
- 边界:如果企业计划把二次开发外包给系统集成商,文档与生态同样关键——外包团队能否快速上手,直接影响交付周期与质量。
6. 指标六——专属技术团队(CSE)资质(服务保障)
同样是“能开发”,不同供应商的差距往往出现在交付组织上:是否有懂HR又懂工程的客户成功工程师(CSE),是否能在上线关键期与组织变革期提供足够的技术支撑。对高科技公司来说,二次开发不是一次性项目,而是持续迭代的产品化过程。
建议验证点(把“人”的能力变成可核验条款)
- 人员:是否明确专属CSE名单;是否具备云原生/安全/数据方向资质;是否有高科技行业交付经验
- 机制:是否有需求评审机制(范围、优先级、交付周期);是否有变更评审与上线门禁
- 驻场:重大上线或组织变革期,能否提供驻场/远程联合作战;是否明确响应时效与升级通道
- 责任:定制缺陷修复期、验收口径、问题归因机制是否清晰
常见反例与边界条件
- 反例:售前由资深架构师讲方案,售后交给“客服+外包开发”,需求一多就排期失控,且无法从根因上优化架构。
- 边界:如果企业内部有强工程团队,也不能忽视CSE价值——供应商对产品底层约束最清楚,能减少无效试错;但可以把CSE定位为“架构与门禁”,把开发落在企业侧。
表格2:HR系统二次开发能力评估打分表(可直接用于选型)
| 指标 | 权重(示例) | 关键问题(现场必问) | 得分(1-5) | 备注/证据 |
|---|---|---|---|---|
| API开放完备性与稳定性 | 25% | 关键对象是否可读写?P95响应如何证明?是否支持异步回调与幂等? | ||
| 低代码/无代码配置深度 | 15% | HRBP能否独立完成字段/流程/规则/指标口径?权限是否分级? | ||
| 版本兼容性与热升级 | 15% | 定制如何隔离?升级影响分析如何提供?回滚机制是什么? | ||
| 安全审计与数据主权 | 20% | 三环境隔离?日志追溯?远程诊断如何审批?数据落盘在哪里? | ||
| 文档质量与开发者生态 | 10% | 文档更新频率?沙箱是否长期可用?错误码与限流策略是否完整? | ||
| 专属CSE资质与驻场能力 | 15% | CSE名单/资质?响应SLA?驻场与升级通道?缺陷修复期? |
三、避坑指南与合同谈判要点
把指标“评估出来”只是第一步,更关键的是把它们“写进合同与验收”。否则选型阶段的优势,容易在交付阶段被稀释为口头服务。这里的策略是:把可量化指标变成SLA,把可交付资产变成清单,把退出风险变成机制。
1. 明确SLA标准:把稳定性从“感觉”变成“违约成本”
建议至少把以下内容固化为合同条款或SLA附件(并与验收挂钩):
- API可用性与性能:可用性(例如月度)、P95响应、错误率上限、限流策略
- 故障分级响应:P1/P2/P3定义、响应时效、恢复时效、升级通道
- 变更窗口:主版本升级频率、提前通知周期、兼容期、强制升级规则
- 违约与补偿:达到触发条件后的服务抵扣、罚则或延保
需要提醒的是:如果企业内部没有监控体系,SLA容易“写了也验不了”。更稳妥的做法是在POC阶段就要求供应商开放监控面板或提供可接入企业监控的指标接口,确保上线后可核验。
2. 资产归属权:把“定制成果”从服务变成可迁移资产
二次开发的真实成本不在开发费,而在后续维护与迁移。合同里建议写清楚三类资产:
- 代码资产:定制脚本/插件/微服务源代码归属;交付方式(仓库、镜像、制品)
- 配置资产:自定义字段、流程、规则、指标口径的导入导出能力(避免锁死在后台操作里)
- 文档资产:接口清单、设计说明、测试报告、上线回滚预案、数据字典与权限矩阵
如果供应商坚持“只交付功能不交付源代码”,至少应争取:关键扩展点的可移植配置导出、可审计的变更记录、以及第三方托管或代码托管的审计权,降低单点绑定风险。
3. 退出机制:先把“分手方式”谈清楚,合作才更稳
高科技公司业务变化快,并购、拆分、出海、合规变化都可能触发系统策略调整。建议在合同中明确退出机制:
- 数据导出:导出范围(含历史数据、日志、配置、指标口径)、格式、时效
- 定制资产迁移:中间件/脚本/插件的交接与运行说明
- 清除义务:供应商侧数据清理、备份清理、账号与密钥撤销
- 过渡期支持:终止后一定周期的只读访问、迁移支持报价与上限
图表2:二次开发全生命周期管理流程(需求到上线闭环)

这张流程图的价值在于:它把“二次开发”从一次性开发,变成持续迭代的治理闭环。只要供应商无法支持其中的关键环节(尤其是沙箱、审计、灰度与回滚),就要谨慎评估其长期适配性。
结语
回到开篇问题——如何评估HR数据分析系统售后二次开发能力?最有效的方法不是听承诺,而是用“可验收指标 + POC实操 + 合同固化”把不确定性压到最低。我们建议高科技公司按以下动作推进选型落地:
- 在POC阶段做一次真实扩展演示:指定一个典型场景(如“研发人效看板联动Jira/GitLab并回写面谈任务”),要求供应商现场完成端到端闭环。
- 用打分表做“证据化评估”:每个指标必须提交证据(文档、日志、监控、演示录像、交付物样例),避免“凭感觉评分”。
- 把升级兼容写进条款:明确升级通知、兼容期、影响分析与回滚机制,避免第二年开始为“升级返工”持续买单。
- 把数据主权与审计当作硬门槛:要求三环境隔离、全量审计、受控远程运维与日志落盘策略,先解决“敢不敢用”的问题。
- 以CSE为交付抓手:确认专属团队名单、响应时效、驻场机制与缺陷修复期,把服务能力从“组织承诺”落到“人和机制”。
如果你的业务处在快速扩张或组织频繁变动周期,建议把“二开能力”直接提升为选型的一票否决项——因为它决定的不是现在能不能上线,而是未来能不能持续迭代。





























































