-
行业资讯
INDUSTRY INFORMATION
【导读】 制造业里,HR数据分析系统一旦中断,影响的不只是HR报表,更可能波及排班、考勤结算、发薪合规与多工厂协同。本文聚焦“如何评估HR数据分析系统灾备与数据恢复能力?”这一选型高频问题,给出4个可落地、可验收的指标体系(RPO、RTO、灾备架构与验证真实性),并用制造业典型场景拆解“厂商口径”与“业务可用”的差异,帮助HRD/CIO把风险前置到招采与验收阶段。
制造业的人力数据正在被重新定义:它既是合规证据链(薪酬、社保、劳动合同),也是生产要素(排班、班组能力、加班与产能匹配)。现实矛盾在于,很多企业选型时把注意力放在“流程是否完整、报表是否漂亮”,而对“故障发生后能否在规定时间内、以正确的数据状态恢复”缺少可检查的指标与验收动作。灾备与数据恢复能力,往往不是加分项,而是一票否决项。
一、为什么制造业HR灾备不能“按常理出牌”?
制造业应把HR数据分析系统按“关键业务系统”来评估灾备等级:不是为了追求技术先进,而是为了把停工、赔付与审计失败的概率压到可控范围内。
1. 生产强关联性:HR中断可能转化为排班失灵与用工错配
在不少工厂,排班与考勤并不是“行政动作”,而是直接影响产线节拍的决策输入:班组技能矩阵决定谁能上关键工位;加班与休假数据决定下一班人力是否缺口;临时工/派遣工比例影响班组稳定性与质量风险。HR数据分析系统如果在月末结算或旺季切换班次时不可用,典型连锁反应包括:
- 班组长无法快速确认“谁能上岗、谁需要调岗”,只能用微信群与纸面台账临时顶上,差错率显著上升;
- 考勤异常无法及时回写,导致计件工资、加班费核算滞后,引发员工投诉与集体性事件的触发点;
- 生产部门为了保交付被迫“先排人后补数据”,后续再修正数据时出现大量回溯调整,最终报表与真实状态对不上。
这里的关键不是“系统宕机多久”,而是宕机发生在何时、影响到哪些关键事务。制造业的灾备要求天然更“尖峰化”:平时看不出差异,一到发薪、盘点、旺季扩产、并线换班,灾备能力立刻决定风险边界。提醒一句:如果你们的系统依赖MES/考勤机/门禁等边缘设备数据,那么灾备评估必须把“接口与补偿机制”纳入范围,否则主系统恢复了,数据流仍断着。
2. 合规高压线:灾备失败往往先体现在薪酬与社保的证据链断裂
HR数据分析系统承载的不是“可有可无的数据”,而是可被稽核、可被仲裁调取的证据。以中国内地的用工环境看,薪酬发放、加班费计算、社保增减员、劳动合同续签与解除的流程痕迹,都需要在关键时点可追溯、可复核。
灾备与恢复一旦做得“只有备份、没有一致性”,常见后果不是“系统慢一点”,而是:
- 同一员工在不同报表里呈现出不同状态(在岗/离职、岗位/班组),导致社保、个税申报与内部人力盘点互相冲突;
- 关键事务恢复后出现“半截数据”:例如合同续签已审批,但合同编号/附件未恢复,后续争议时证据链缺口;
- 恢复过程缺少日志与审计,无法证明“数据未被篡改”,在外部审计或劳动争议中处于被动。
因此,在制造业场景下谈灾备,不只是IT连续性,也是合规连续性。这也是为什么不少集团会把灾备指标写进招标评分表,甚至写进合同违约条款:它对风险成本的影响更直接。
3. 多厂区复杂性:跨地域同步与权限体系让“恢复”变得更难
制造业常见组织形态是“总部+多基地+多法人+多工厂”。这会把灾备难度从“系统能否启动”抬升到“恢复后是否仍然正确”:
- 数据分布更复杂:主数据在总部,考勤与排班在工厂,分析层在云上或数据中台;
- 权限体系更复杂:不同法人、不同工厂的人事权限边界严格,一旦恢复后权限继承异常,轻则影响效率,重则造成越权访问;
- 网络与链路更复杂:专线、VPN、SD-WAN混合存在,灾备切换时任何一段链路不通都会造成“看似恢复、实则不可用”。
制造业HR灾备评估的思路,建议从“业务影响分析(BIA)”出发:先把关键业务事件(发薪、月结、旺季调班、社保申报窗口期)标出来,再反推RPO/RTO与灾备等级,而不是直接问厂商“你们是不是双活”。下面的表格给出一个直观对比。
表格1:制造业HR系统 vs 一般办公系统的灾备需求对比
| 维度 | 制造业HR数据分析系统(常见要求) | 一般办公/协同系统(常见要求) | 选型时的核查点 |
|---|---|---|---|
| 业务影响 | 可能影响排班、计件与发薪,间接影响产能与交付 | 主要影响沟通与文档协同 | 是否在BIA中被定为关键系统 |
| 数据敏感性 | 薪酬、合同、身份信息,强个人信息合规要求 | 通常弱于薪酬/社保类数据 | 加密、脱敏、审计与留痕能力 |
| 时间窗口 | 月结/发薪/申报窗口期“不能拖” | 时间窗口相对弹性 | 高峰期并发与恢复验证 |
| 容错边界 | 关键事务“逻辑零丢失”更常见 | 允许分钟级甚至小时级回退 | 是否能按事务类型定义RPO |
| 外部依赖 | 考勤机、门禁、MES/ERP接口多 | 外部依赖少 | 接口补偿与断点续传机制 |
二、指标一——RPO精度:如何评估HR数据分析系统灾备与数据恢复能力?
评估RPO不能只问“多久备份一次”,而要落到“关键HR事务是否能做到逻辑零丢失、恢复后能否重放出一致的业务状态”。
1. RPO的真实定义:区分物理RPO与逻辑RPO
RPO(Recovery Point Objective,恢复点目标)在招采语境里经常被简化成一句话:最多允许丢多少数据。问题在于,制造业HR系统里“数据”有两层含义:
- 物理层数据:数据库文件、对象存储、日志文件等;
- 业务层事务:一次调岗、一笔加班申请、一张工资单生成、一次社保增员等。
物理层的“每5分钟备份一次”,并不自动等价于业务层“不会丢关键事务”。原因在于很多HR系统是多服务、多库、多队列的组合:审批流在流程引擎里,主数据在主库里,分析宽表在数仓里,消息可能还在队列里排队。灾难发生时,物理备份点一致,并不意味着业务事务一致。
制造业更推荐把RPO表达成两份清单:
- 关键事务RPO清单:薪酬核算、个税申报数据生成、社保增减员、合同签署与解除、离职结算等——这些事务通常要求“逻辑RPO=0”(最后一笔有效事务不丢)。
- 一般事务RPO清单:例如考勤原始打卡日志、部分画像类指标缓存——可接受分钟级回退,但需要明确“回退后如何补偿与重算”。
如果厂商只给一个统一RPO数字,而不给事务颗粒度的定义,你们后续验收时会陷入“各说各话”:厂商说没丢数据,你们发现工资单少了一批。过渡提醒:要把“事务清单+RPO承诺+验收脚本”写进合同附件,才能把口径固定下来。
2. 关键事务识别:能否按模块设置差异化RPO策略
制造业的常见误区是“RPO越小越好”。从实践看,RPO并不是单纯追求极致,而是对不同模块做分层,否则成本与复杂度会不成比例上升,甚至引入新的不稳定因素(例如全量同步导致链路压力,把高峰期性能打穿)。
建议在选型评估里,让厂商回答三个具体问题(都应可演示、可出具配置截图或架构说明):
- 系统是否支持把“薪酬计算引擎、合同管理、社保接口数据”单独定义为高等级保护对象(更短RPO、更多副本、更多校验)?
- 对于考勤、排班这类高频数据,是否支持“先落地、后汇总”的补偿机制(例如断点续传、重放队列、按员工/按班次增量补齐)?
- 当发生跨系统一致性问题时(HR主数据已恢复,但数仓宽表未恢复),系统能否自动降级:让业务先可用、分析后补齐,而不是直接报错或输出不可信报表?
这里的判断标准很朴素:你们是否能明确指出哪些数据“丢不起”,哪些数据“可重算”。制造业的数据量与高峰并发会放大灾备难度,分层策略反而更可控。
3. ACID原则与事务重放:避免出现“半张工资单”
很多HR系统的灾备宣传会写“支持实时同步”“支持多副本”。但真正决定逻辑RPO的,是恢复后能否把事务按正确顺序重放,保证一致性(数据库常见的ACID语义只是基础,跨服务事务更关键)。
选型时建议把“反例场景”直接抛给厂商,让其说明恢复机制如何覆盖:
- 场景A:在发薪前夜,薪资核算任务正在跑,部分员工工资单已生成但未审批;此时发生故障。恢复后,系统如何保证“已生成的工资单、审批状态、对应的考勤/绩效输入”不会错配?
- 场景B:员工离职结算触发多个动作(停社保、停门禁、停系统账号、结算补偿金),故障发生在链路中间。恢复后如何避免“社保停了但门禁还开着”或“账号停了但结算未完成”?
如果厂商只能回答“数据库会恢复”,而不能解释“跨模块事务如何一致”,那你们拿到的可能只是“数据回来了”,不是“业务回来了”。
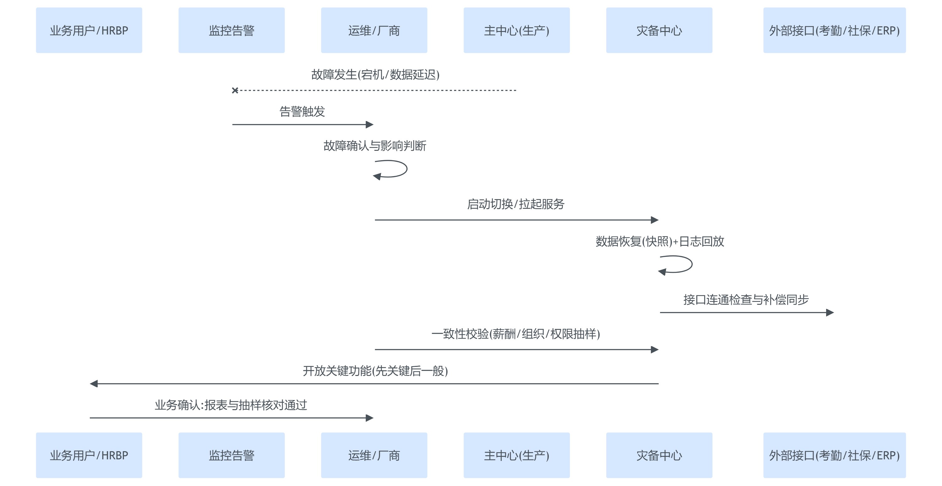
图表1:RPO评估——从物理备份到逻辑事务确认的链路

三、指标二——RTO层级:从“系统上线”到“业务就绪”
制造业评估RTO要防止“界面能打开就算恢复”的口径偏差,必须把一致性校验、权限恢复与高峰承载纳入RTO验收范围。
1. RTO拆解:把“隐形耗时”摊开到可计量
RTO(Recovery Time Objective,恢复时间目标)在合同里常写成一个数字,比如“30分钟恢复”。但在真实故障里,RTO是一段链条,任何一环不清晰都会让承诺失真。我们建议把RTO拆成至少四段,并明确责任归属(厂商/云服务商/企业内部):
- 故障检测与告警:多久发现、谁确认;
- 切换启动与资源就绪:DNS/负载均衡、实例拉起、存储挂载;
- 数据恢复与增量回放:数据库恢复、日志回放、队列补偿;
- 一致性校验与业务开放:关键报表校验、权限校验、接口连通校验。
很多项目的争议点恰恰在最后一段:IT认为“系统起来了”,业务认为“数据不敢用”。因此,招采阶段就要把“业务就绪”的定义写下来,例如:发薪报表抽样核对通过、组织权限抽样核对通过、与考勤/社保接口连通并完成一次补偿同步,这些都是可验收动作。
表格2:RTO阶段分解与责任归属(建议写入验收条款)
| RTO阶段 | 关键动作 | 可量化指标示例 | 常见责任方 | 常见踩坑点 |
|---|---|---|---|---|
| 故障检测 | 监控告警、人工确认 | 告警触达≤5分钟;确认≤10分钟 | 厂商/企业运维 | 只有“宕机监控”,缺少“数据延迟监控” |
| 切换启动 | 主备切换、流量切换 | 切换执行≤10分钟 | 厂商/云服务商 | DNS缓存导致“部分用户仍指向旧节点” |
| 数据恢复 | 快照恢复、日志回放 | 数据恢复≤X分钟;回放积压≤Y条 | 厂商 | 仅恢复数据库,不恢复队列/对象存储 |
| 一致性校验 | 报表/权限/接口校验 | 抽样校验通过率=100%;接口补偿完成 | 厂商+业务代表 | “恢复后再修数据”,造成审计口径不一致 |
2. 数据一致性验证:RTO结束点必须由业务可用性来定义
对制造业HR来说,恢复后的数据一致性至少要覆盖三类对象:
- 主数据一致:员工、组织、岗位、成本中心等。任何错乱都会让后续分析报表偏移。
- 事务数据一致:薪酬、合同、异动、奖惩、绩效周期。错乱会直接引发纠纷。
- 权限与审计一致:谁在何时做了什么操作、恢复后是否还能追溯。否则“能用但不可审”同样是风险。
选型时可以用一个非常实用的问法:“你们的RTO承诺,结束点是‘系统能登录’,还是‘发薪/月结可以按同一口径跑完并通过抽样核对’?”两者差异决定了你们能不能把RTO变成对业务有意义的承诺。
这里给出一个常见反例:某企业在演示环境测得RTO 15分钟,原因是数据量小、无并发、无接口依赖;上线后发薪日前夜故障,切换虽快,但一致性校验与接口补偿耗时很长,最终业务层感知的RTO远大于合同数字。过渡提醒:RTO必须在“生产级数据量+峰值并发+真实接口”条件下演练,否则数字没有参考价值。
3. 高并发恢复能力:恢复后能否扛住“结算洪峰”
制造业的高峰并发往往集中在固定时点:月末、发薪日、调班窗口。RTO即使满足“把系统拉起来”,也可能在业务涌入时被打回原形:登录排队、报表跑不动、接口回写堆积,最终又回到人工补救。
评估并发恢复能力,建议至少验证三件事:
- 容量与弹性策略:灾备节点是否按峰值配额准备,还是平时缩容、高峰临时扩容(后者会把扩容时间算进真实RTO)。
- 资源隔离:恢复期间是否有“只读模式/只允许关键功能”的策略,避免大量画像类查询把关键事务挤占。
- 队列与批处理补偿:恢复后积压事件如何消化,是否支持限流与优先级(优先恢复薪酬/社保等关键链路)。
图表2:真实RTO恢复过程(把业务确认点放进时间轴)

四、指标三——灾备等级与架构:异地双活与数据主权
制造业选型时,灾备架构要回答两个问题:能不能扛住“区域级故障”,以及数据主权与合规边界是否清晰可控。
1. 异地容灾架构:区分“数据级冷备”与“应用级可切换”
灾备常见形态从低到高大致包括:本地备份、本地热备、异地冷备、异地热备、异地双活等。对制造业关键HR系统而言,真正有价值的是“发生主站不可用时,异地站点能否在明确时间内接管业务”,而不仅是“数据在异地有一份”。
选型时建议把架构问题问到“可验证”的粒度:
- 切换是手动还是自动?自动切换看似高级,但必须有防误切机制,否则网络抖动就可能触发频繁切换。
- 切换是应用级还是仅数据库级?仅数据库级的恢复,往往会让应用依赖(缓存、对象存储、搜索索引、消息队列)成为短板。
- 切换后会不会产生双写冲突?异地双活如果没有写入仲裁机制(例如主写/多读、或者有一致性协议),容易在链路抖动时造成数据分叉,后续再合并会极其痛苦。
制造业在这里可以用一个类比(本模块唯一类比):异地双活不是“备胎”,更像“随时能接管方向盘的副驾驶”——关键在于接管规则是否清晰、动作是否可重复演练。
2. 数据主权与隔离:不仅要问“存在哪”,还要问“谁能控制恢复”
在中国内地合规语境下,员工个人信息与薪酬数据具有高敏感性。选型评估不仅要看厂商的等保/安全认证,更要把数据主权落到可执行的控制点:
- 恢复控制权:企业是否能自主触发恢复、获取恢复日志、验证备份可用性?还是必须完全依赖厂商工单?
- 加密与密钥管理:密钥归属是否清晰(企业自持/托管/厂商持有),密钥轮换是否会影响恢复可用性?
- 物理与管理域隔离:所谓“异地”是跨可用区、跨城市,还是同城不同机房?是否存在同一管理域单点风险?
对制造业而言,这些问题的本质是:当外部环境发生变化(云区域故障、供应商服务中断、法律合规审计突击),你们能否仍然把关键数据与关键业务恢复到可用状态。过渡提醒:建议把“拓扑说明、隔离证明、恢复权限与SLA”作为投标与合同的必交材料。
3. 集成链路灾备:接口断了,主系统恢复也可能“空转”
制造业HR系统几乎都不是孤岛:考勤来自硬件或第三方平台;组织与成本中心要对接ERP;排班可能要对接MES;社保、公积金对接外部服务。灾备评估如果只看“HR系统本体”,就会忽略最常见的故障来源之一——集成链路。
建议从三类机制去检查厂商方案:
- 断点续传/补偿同步:接口中断期间产生的数据如何缓存,恢复后如何补齐,是否支持按时间窗重放。
- 幂等与去重:重复回放会不会造成重复入账(例如重复增员、重复发放),系统是否有事件ID去重机制。
- 降级策略:接口不可用时,是否允许关键业务先走“待回写”状态,并在恢复后自动对账,而不是直接阻塞业务。
五、指标四——验证真实性:从“桌面推演”到“实战攻防”
灾备能力不是写在方案里的承诺,而是可重复、可观测、可审计的演练结果;制造业在选型时要把“怎么验、验什么、谁签字”前置到合同与验收计划里。
1. 实战化演练场景:把最坏情况放进脚本,而不是放进复盘
很多企业做过灾备演练,但演练失败的原因往往不是技术,而是场景设计过于温和:挑在业务低峰、用测试数据、断开一个服务就算演练完成。制造业的演练场景应贴近真实风险面,至少覆盖两类“组合拳”:
- 安全事件叠加业务高峰:例如勒索软件导致主站不可用 + 发薪日前夜批处理正在跑;
- 链路故障叠加组织变更:例如跨厂区专线抖动 + 大规模组织调整/批量异动导入。
选型阶段可以要求厂商提供“最近一次同规模客户的演练报告模板”,并明确你们上线后的演练频次、演练窗口、影响控制与回滚方案。不要只看“演练次数”,要看是否发生过真实切换、是否记录了全链路日志、是否包含业务抽样核对。过渡提醒:演练不必频繁到扰动业务,但必须足够“像真的”,否则只是合规打卡。
2. 可观测性与审计:没有日志就无法证明“恢复是可信的”
灾备失败有两种:一种是恢复不了;另一种更隐蔽——恢复了但不可证明其正确。制造业尤其需要第二层能力,因为工资、合同、奖惩、绩效等数据天然带争议属性。
建议把以下能力写入评估与验收:
- 灾备操作审计日志:谁在何时触发切换、切换用了哪个备份点、恢复用了哪些回放动作;
- 数据校验报告:关键报表抽样核对结果(至少覆盖薪酬、组织、合同、权限四类);
- 告警与指标面板:不只监控“服务是否存活”,也监控“复制延迟、队列积压、接口失败率、校验失败次数”。
如果厂商只能提供“系统正常”的截图,而无法提供可审计的链路记录,那么灾备承诺很难在事故后站得住。
3. 自动化验证与配置漂移治理:灾备失效往往不是故障当天才发生
从大量系统运维经验看,灾备失效经常不是因为“那天发生了灾难”,而是因为平时的参数变化、权限调整、证书过期、备份策略被改、存储配额被挤占,导致备份副本不可恢复——这类问题在事故前并不显眼,事故来时才暴露。
因此,选型时要评估厂商是否具备:
- 备份副本可恢复性自动校验:定期做抽样恢复(或校验哈希/校验点),而不是只确认“备份任务成功”;
- 配置漂移检测:关键参数(保留期、加密、复制策略、白名单)发生变化时自动告警与审批;
- 恢复演练自动化:尽可能把恢复步骤脚本化、流水线化,减少对“某个资深工程师”的依赖。
过渡提醒:把“自动化校验频次、漂移告警阈值、演练报告交付物”固化成SLA,往往比争论某个RTO数字更能降低长期风险。
结语
回到开篇问题:如何评估HR数据分析系统灾备与数据恢复能力?在制造业选型里,最有效的做法不是听厂商讲“我们很稳定”,而是用RPO、RTO、架构与验证四把尺子,把承诺变成可验收、可追责的条款与动作。
可直接带去招标与谈判的建议如下(优先级从高到低):
- 把“关键事务清单”写出来:明确哪些事务必须逻辑RPO=0(如薪酬、合同、社保),哪些可重算(如部分画像指标),并要求厂商给出对应实现与验收脚本。
- 把RTO终点定义为“业务就绪”:要求恢复后完成一致性校验(薪酬/组织/权限/接口),由业务代表签字确认,而不是以“系统能登录”作为RTO结束。
- 要拓扑、要隔离、要控制权:索取异地架构拓扑与隔离说明,确认企业具备触发恢复、查看恢复日志、验证备份可用性的权限与流程。
- 演练要“真切换+真数据量+真接口”:至少做一次生产级演练或同规模压测演练,覆盖发薪/月结高峰与外部接口补偿,输出可审计报告。
- 把可观测性与自动校验纳入SLA:要求提供复制延迟、队列积压、校验失败等指标面板,以及备份副本可恢复性自动校验与配置漂移治理机制。





























































